牛逼!2022最全面的八股文来了!金三银四必备宝典!

182 阅读5分钟

作者:牛客85922275号
链接:www.nowcoder.com/discuss/928…
来源:牛客网

又是一年一度的 “金三银四” 春招大热门,为助力广大程序员朋友 “面试造火箭”,小编今天给大家分享的便是这份2022全网最全 —— 1658页《Java面试突击核心讲》 !

面试神技——1658页《Java面试突击核心讲》

主要包含: Java基础、JVM、多线程、MySQL、Spring、SpringBoot、SpringCloud、分布式、Dubbo、Mybatis、Redis、网络、Linux、MQ、Zookeeper、Netty、大数据、算法、项目方面(主讲经验)、设计模式、tomcat、Kafka等20个模块的知识!

需要更多学习及面试资料的小伙伴,可以添加qq领取资料!!! 领取链接:wpa.qq.com/msgrd?v=3&u…

一、Java 基础(Java经典77问)

1.什么是 Java 虚拟机?为什么 Java 被称作是“平台无关的编程语言”?

2.JDK 和 JRE 的区别是什么?

3.”static”关键字是什么意思?Java 中是否可以覆盖(override)一个 private 或者是static 的方法?

4.是否可以在 static 环境中访问非 static 变量?

5.Java 支持的数据类型有哪些?什么是自动拆装箱?

6.Java 中的方法覆盖(Overriding)和方法重载(Overloading)是什么意思?

7.Java 中,什么是构造函数?什么是构造函数重载?什么是复制构造函数?

8.Java 支持多继承么?

9.接口和抽象类的区别是什么?

10.什么是值传递和引用传递?

关于Java基础这一块的题目我这边只列举了前面10道,题目在这里,对应的答案也在,只是答案有20多页(整理成PDF),这边一篇文章没法全部展示(截几个图看下),况且下面还有其他的面试题。

二、Mysql(BAT精选55道MySQL面试题)

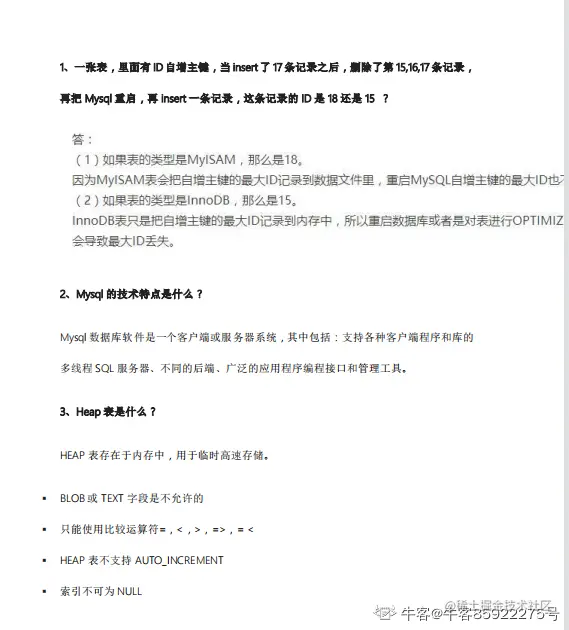
1、一张表,里面有 ID 自增主键,当 insert 了 17 条记录之后,删除了第 15,16,17 条记录,再把 Mysql 重启,再 insert 一条记录,这条记录的 ID 是 18 还是 15 ?

2、Mysql 的技术特点是什么?

3、Heap 表是什么?

4、Mysql 服务器默认端口是什么?

5、与 Oracle 相比,Mysql 有什么优势?

6、如何区分 FLOAT 和 DOUBLE?

7、区分 CHAR_LENGTH 和 LENGTH?

8、请简洁描述 Mysql 中 InnoDB 支持的四种事务隔离级别名称,以及逐级之间的区别?

9、在 Mysql 中 ENUM 的用法是什么?

10、如何定义 REGEXP?

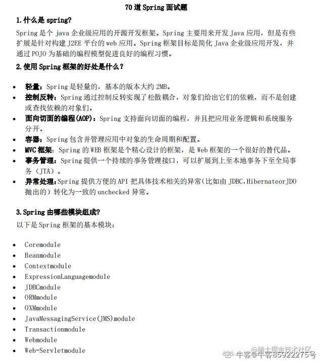
三、Spirng(史上最全70道spring面试题)

1.什么是 spring?

2.使用 Spring 框架的好处是什么?

3.Spring 由哪些模块组成?

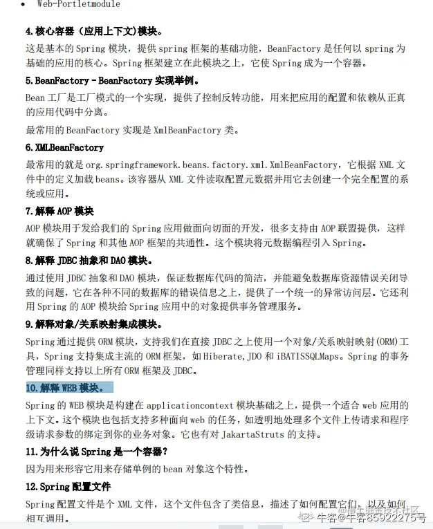
4.核心容器(应用上下文)模块。

5.BeanFactory–BeanFactory 实现举例。

6.XMLBeanFactory

7.解释 AOP 模块

8.解释 JDBC 抽象和 DAO 模块。

9.解释对象/关系映射集成模块。

10.解释 WEB 模块。

四、 SpringMVC(SpringMVC常见的20道题)

1、什么是 SpringMvc?

2、Spring MVC 的优点:

3、SpringMVC 工作原理?

4、SpringMVC 流程?

5、SpringMvc 的控制器是不是单例模式,如果是,有什么问题,怎么解决?

6、如果你也用过 struts2.简单介绍下 springMVC 和 struts2 的区别有哪些?

7、SpingMvc 中的控制器的注解一般用那个,有没有别的注解可以替代?

8、 @RequestMapping 注解用在类上面有什么作用?

9、怎么样把某个请求映射到特定的方法上面?

10、如果在拦截请求中,我想拦截 get 方式提交的方法,怎么配置?

五、Mybatis(常问的36道mybatis面试题)

1、什么是 MyBatis?

2、讲下 MyBatis 的缓存

3、Mybatis 是如何进行分页的?分页插件的原理是什么?

4、简述 Mybatis 的插件运行原理,以及如何编写一个插件?

5、Mybatis 动态 sql 是做什么的?都有哪些动态 sql?能简述一下动态 sql 的执行原理不?

6、#{}和${}的区别是什么?

7、为什么说 Mybatis 是半自动 ORM 映射工具?它与全自动的区别在哪里?

8、Mybatis 是否支持延迟加载?如果支持,它的实现原理是什么?

9、MyBatis 与 Hibernate 有哪些不同?

10、MyBatis 的好处是什么?

六 Springboot(常见的20道springboot面试题)

1、什么是 Spring Boot?

2、为什么要用 Spring Boot?

3、Spring Boot 的核心配置文件有哪几个?它们的区别是什么?

4、Spring Boot 的配置文件有哪几种格式?它们有什么区别?

5、Spring Boot 的核心注解是哪个?它主要由哪几个注解组成的?

6、开启 Spring Boot 特性有哪几种方式?

7、Spring Boot 需要独立的容器运行吗?

8、运行 Spring Boot 有哪几种方式

9、Spring Boot 自动配置原理是什么?

10、Spring Boot 的目录结构是怎样的?

七、jvm(经典的20道jvm面试题)

**

1. 内存模型以及分区,需要详细到每个区放什么。

2. 堆里面的分区:Eden,survival (from+ to),老年代,各自的特点。

3. 对象创建方法,对象的内存分配,对象的访问定位。

4. GC 的两种判定方法:

5. SafePoint 是什么

6. GC 的三种收集方法:标记清除、标记整理、复制算法的原理与特点,分别用在

什么地方,如果让你优化收集方法,有什么思路?

7. GC 收集器有哪些?CMS 收集器与 G1 收集器的特点。

8. Minor GC 与 Full GC 分别在什么时候发生?

9. 几种常用的内存调试工具:jmap、jstack、jconsole、jhat

10. 类加载的几个过程:

关于Java八股文这一块的题目我这边每一个知识点只都列举了前面10道,题目在这里,对应的答案也在,只是答案有20多页(整理成PDF),这边每个知识点一篇文章没法全部展示(截几个图看下)()!!!**