Tomcat的Coyote篇1-Web请求网络模型设计

1,321 阅读8分钟

欢迎大家关注 github.com/hsfxuebao ,希望对大家有所帮助,要是觉得可以的话麻烦给点一下Star哈

首先,我们重新看一下Tomcat模块分层示意图: image.png

Catalina是Tomcat提供的Servlet容器实现,它负责处理来自客户端的请求并输出响应。但是仅有Servlet容器服务器是无法对外提供服务的,还需要由链接器接收来自客户端的请求,并按照既定协议(如HTTP)进行解析,然后交由Servlet容器处理。可以说,Servlet容器和链接器是Tomcat最核心的两个组件,它们是构成一款Java应用服务器的基础。

本篇章主要介绍了Tomcat提供的链接器实现,包括其支持的协议以及I/O方式。

1. Coyote介绍

Coyote是Tomcat链接器框架的名称,是Tomcat服务器提供的供客户端访问的外部接口。客户端通过Coyote.与服务器建立链接、发送请求并接收响应。

Coyote封装了底层的网络通信(Socket请求及响应处理),为Catalina容器提供了统一的接口,使Catalina容器与具体的请求协议及I/O方式解耦。Coyote将Socket输入转换为Request对象,交由Catalina容器进行处理,处理请求完成后,Catalinai通过Coyote提供的Response对象将结果写入输出流

Coyote作为独立的模块,只负责具体协议和I/O的处理,与Servlet规范实现没有直接关系,因此即便是Request和Response对象也并未实现Servlet规范对应的接口,而是在Catalina中将它们进一步封装为ServletRequest和ServletResponse。

Coyote与Catalinal的交互可以通过如图: image.png

在Coyoter中,Tomcat支持以下3种传输协议:

  • HTTP/1.1协议:这是绝大多数Web应用采用的访问协议,主要用于Tomcat单独运行(不与Web服务器集成)的情况。
  • AJP协议:用于和Web服务器(如Apache HTTP Server)集成,以实现针对静态资源的优化以及集群部署,当前支持AJP/1.3。
  • HTTP/2.0协议:下一代HTTP协议,自Tomcat8.5以及9.0版本开始支持。截至目前,主流浏览器的最新版本均已支持HTTP/2.0。

针对HTTP和AJP协议,Coyote又按照I/O方式分别提供了不同的选择方案(自8.5.0/9.0版本起,Tomcat移除了对BIO的支持):

  • NIO:采用Java NIO类库实现。
  • NIO2:采用JDK7最新的NIO2类库实现。
  • APR:采用APR(Apache可移植运行库)实现。APR是使用C/C+编写的本地库,如果选择该方案,需要单独安装APR库。

我们可以采用一种简单的分层视图来描述Tomcat对协议及I/O方式的支持,如图所示。 image.png 在8.O之前,Tomcat默认采用的I/O方式为BIO,之后改为NIO。无论NIO、NIO2还是APR,在性能方面均优于以往的BIO。如果采用APR,甚至可以达到接近于Apache HTTP Server的响应性能。

在Coyote中,HTTP/2.0的处理方式与HTTP/1.1和AJP不同,采用一种升级协议的方式实现,这也是由HTTP/2.0的传输方案所决定的,这一点接下来会讲到。

2. 核心组件

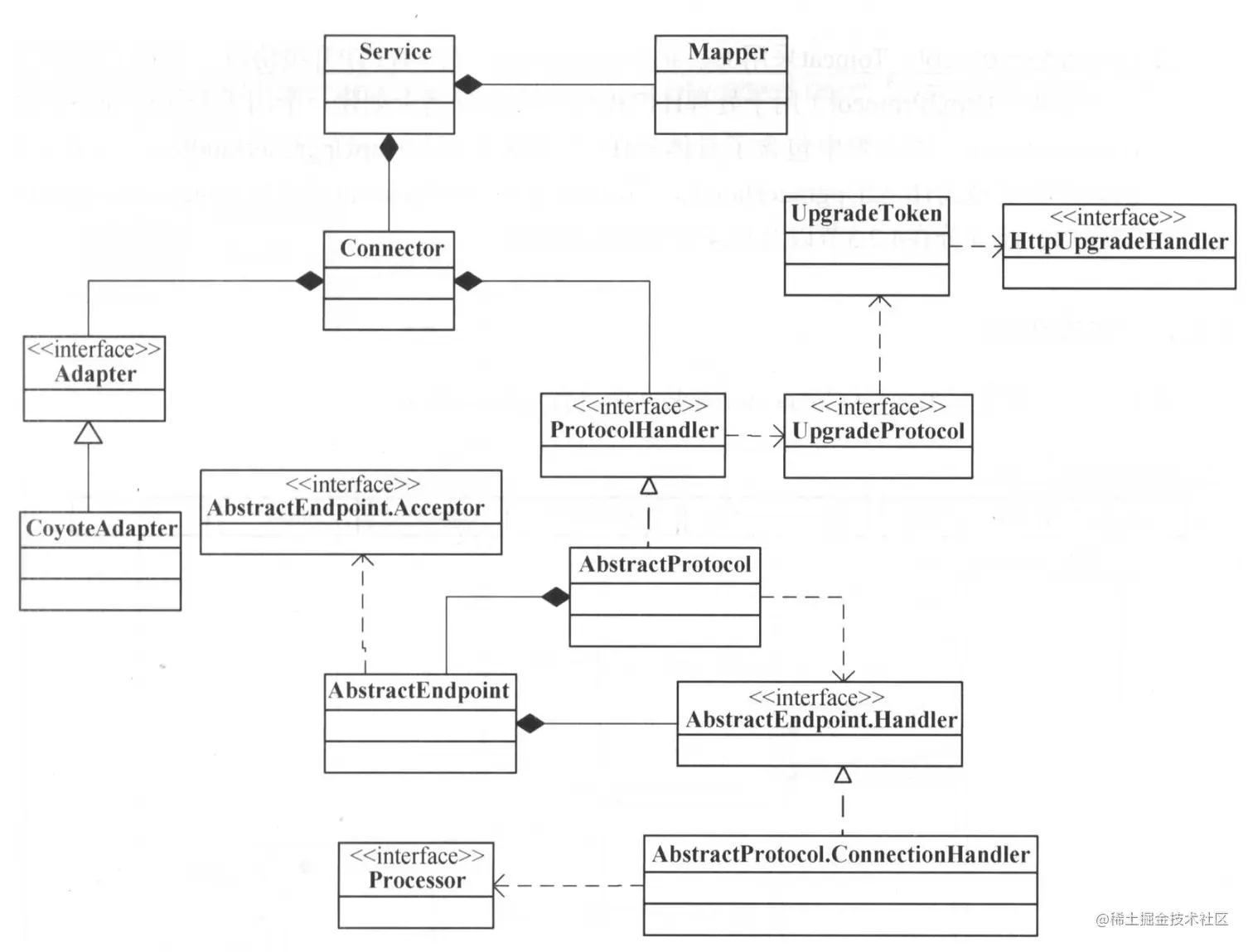
我们先说明链接器中涉及的主要概念。Connector接口如图: image.png

图中,我们并没有列出所有的实现类,只是通过接口、抽象类来展现Connector核心概念及其依赖关系(AbstractEndPoint,Handler的引用位于AbstractEndPoint各个实现类,此处仅为了便于展现其依赖关系)。 在Connector中有如下几个核心概念。

  • Endpoint:Coyote通信端点,即通信监听的接口,是具体的Socket接收处理类,是对传输层的抽象。Tomcat并没有Endpoint接口,而是提供了一个抽象类AbstractEndpoint。根据I/O方式的不同,提供了NioEndpoint(NIO)、AprEndpoint(APR)以及Nio2Endpoint(NIO2)3个实现(8.0及之前版本还有JIoEndpoint(BIO)。

  • Processor:Coyote协议处理接口,负责构造Request和Response对象,并通过Adapter将其提交到Catalina容器处理,是对应用层的抽象。Processor是单线程的,Tomcat在同一次链接中复用Processor。Tomcat按照协议的不同提供了3个实现类:Http11Processor(HTTP/1.1)、AjpProcessor(AJP)、StreamProcessor(HTTP/2.0)。除此之外,它还提供了两个用于升级协议处理的实现:UpgradeProcessorInternal和UpgradeProcessorExternal,前者用于处理内部支持的升级协议(如HTTP/2.0和WebSocket。后者用于处理外部扩展的升级协议支持。

  • ProtocolHandler:Coyote协议接口,通过封装Endpoint和Processor,实现针对具体协议的处理功能。Tomcat按照协议和I/O提供了6个实现类:Http11NioProtocol、Http11AprProtocol、Http11Nio2Protocol、AjpNioProtocol、AjpAprProtocol、AjpNio2Protocol。我们在$CATALINA_BASE/conf/server.xml中设置链接器时,至少要指定具体的ProtocolHandler(当然,也可以指定协议名称。如“HTTP/1.1”,如果服务器安装了APR,那么将使用Hutpl1 AprProtocol,否则使用Httpl1NioProtocol,Tomcat7以及之前版本则会是Htp11Protocol)。

  • UpgradeProtocol:Tomcat采用UpgradeProtocol接口表示HTTP升级协议,当前只提供了一个实现(Htp2Protocol)用于处理HTTP/2.0。它根据请求创建一个用于升级处理的令牌UpgradeToken,该令牌中包含了具体的HTTP升级处理器HttpUpgradeHandler,HTTP/2.O的处理器实现为Http2UpgradeHandler。Tomcat中的WebSocket也是通过UpgradeToken机制实现的。

3. Connector启动

Tomacat启动框架图:

image.png

我们看StandardService.startInternal():

protected void startInternal() throws LifecycleException {

    ...
    // mapperListener启动
    mapperListener.start();

    // Start our defined Connectors second
    synchronized (connectorsLock) {
        for (Connector connector: connectors) {
            // If it has already failed, don't try and start it
            if (connector.getState() != LifecycleState.FAILED) {
                connector.start();
            }
        }
    }
}

接下来Connector.startInternal()->ProtocalHandler.start()->AbstractProtocol.start()->AbstractEndpoint.satrt(),接下来我们重点以NioEndpoint为例:

public void startInternal() throws Exception {

    if (!running) {
        // 开始启动端点
        running = true;
        paused = false;

        if (socketProperties.getProcessorCache() != 0) {
            processorCache = new SynchronizedStack<>(SynchronizedStack.DEFAULT_SIZE,
                    socketProperties.getProcessorCache());
        }
        if (socketProperties.getEventCache() != 0) {
            eventCache = new SynchronizedStack<>(SynchronizedStack.DEFAULT_SIZE,
                    socketProperties.getEventCache());
        }
        if (socketProperties.getBufferPool() != 0) {
            nioChannels = new SynchronizedStack<>(SynchronizedStack.DEFAULT_SIZE,
                    socketProperties.getBufferPool());
        }

        // Create worker collection
        // 创建worker线程组(类似 netty boss 和work组)
        if (getExecutor() == null) {
            // 默认worker线程池10个线程等待处理
            createExecutor();
        }

        // 连接限制,最大链接数量为8*1024
        initializeConnectionLatch();

        // Start poller thread
        // 启动一个poller线程,只有一个线程
        poller = new Poller();
        Thread pollerThread = new Thread(poller, getName() + "-Poller");
        pollerThread.setPriority(threadPriority);
        pollerThread.setDaemon(true);
        pollerThread.start();

        // 启动接收者线程
        startAcceptorThread();
    }
}

protected void startAcceptorThread() {
    // 接收者线程 只有一个线程
    acceptor = new Acceptor<>(this);
    String threadName = getName() + "-Acceptor";
    acceptor.setThreadName(threadName);
    Thread t = new Thread(acceptor, threadName);
    t.setPriority(getAcceptorThreadPriority());
    t.setDaemon(getDaemon());
    t.start();
}

在这里,主要是启动三个线程,分别为Acceptor、Poller和Worker线程,下面我们分别看一下这个三个线程之间的关系是什么?

3.1 Acceptor线程(单个线程)

Acceptor线程run()方法:

public void run() {

    int errorDelay = 0;
    long pauseStart = 0;

    try {
        // Loop until we receive a shutdown command
        while (!stopCalled) {
            ...
            // 检查端口状态
            while (endpoint.isPaused() && !stopCalled) {
                ...
            }

            ...
            try {
                ...
                U socket = null;
                try {
                    // Accept the next incoming connection from the server
                    // socket
                    // 不断的serverSock.accept()接收端口8080来的数据,端口开启一个线程在后台接收数据
                    socket = endpoint.serverSocketAccept();
                } catch (Exception ioe) {
                   
                }
                // Successful accept, reset the error delay
                errorDelay = 0;

                // Configure the socket
                if (!stopCalled && !endpoint.isPaused()) {
                    // setSocketOptions() will hand the socket off to
                    // an appropriate processor if successful
                    // Acceptor接收到数据,封装数据
                    if (!endpoint.setSocketOptions(socket)) {
                        endpoint.closeSocket(socket);
                    }
                } else {
                    endpoint.destroySocket(socket);
                }
            } catch (Throwable t) {
               ...
            }
        }
    } finally {
        stopLatch.countDown();
    }
    state = AcceptorState.ENDED;
}

protected boolean setSocketOptions(SocketChannel socket) {
    NioSocketWrapper socketWrapper = null;
    try {
        ...
        // 封装成NioSocketWrapper
        NioSocketWrapper newWrapper = new NioSocketWrapper(channel, this);
        channel.reset(socket, newWrapper);
        connections.put(socket, newWrapper);
        socketWrapper = newWrapper;

        // Set socket properties
        // Disable blocking, polling will be used
        socket.configureBlocking(false);
        if (getUnixDomainSocketPath() == null) {
            socketProperties.setProperties(socket.socket());
        }

        socketWrapper.setReadTimeout(getConnectionTimeout());
        socketWrapper.setWriteTimeout(getConnectionTimeout());
        socketWrapper.setKeepAliveLeft(NioEndpoint.this.getMaxKeepAliveRequests());
        // 注册事件
        poller.register(socketWrapper);
        return true;
    } catch (Throwable t) {
      
    }
    // Tell to close the socket if needed
    return false;
}

public void register(final NioSocketWrapper socketWrapper) {
    // 注册读事件
    socketWrapper.interestOps(SelectionKey.OP_READ);//this is what OP_REGISTER turns into.
    PollerEvent event = null;
    if (eventCache != null) {
        event = eventCache.pop();
    }
    if (event == null) {
        event = new PollerEvent(socketWrapper, OP_REGISTER);
    } else {
        event.reset(socketWrapper, OP_REGISTER);
    }
    // 添加到events中
    addEvent(event);
}

Acceptor线程主要负责接收8080端口的请求,然后调用endpoint.setSocketOptions(socket)封装数据为NioSocketWrapper对象并注册读事件,并将请求添加到events 队列中。

3.2 Poller线程(单个线程)

接下来,Poller的run()方法:

public void run() {
    // Loop until destroy() is called
    while (true) {

        boolean hasEvents = false;

        try {
            if (!close) {
                // poller是进行事件处理
                hasEvents = events();
               ...
            }
            ...
        } 
        ...

        Iterator<SelectionKey> iterator =
            keyCount > 0 ? selector.selectedKeys().iterator() : null;
        // Walk through the collection of ready keys and dispatch
        // any active event.
        while (iterator != null && iterator.hasNext()) {
            SelectionKey sk = iterator.next();
            iterator.remove();
            NioSocketWrapper socketWrapper = (NioSocketWrapper) sk.attachment();
            // Attachment may be null if another thread has called
            // cancelledKey()
            // 前面判断是否有事件
            if (socketWrapper != null) {
                // 事件到来以后进行处理
                processKey(sk, socketWrapper);
            }
        }
        ...
    }
}

protected void processKey(SelectionKey sk, NioSocketWrapper socketWrapper) {
    try {
        if (close) {
            cancelledKey(sk, socketWrapper);
        } else if (sk.isValid()) {
            if (sk.isReadable() || sk.isWritable()) {
                if (socketWrapper.getSendfileData() != null) {
                    processSendfile(sk, socketWrapper, false);
                } else {
                    // 防止重复读取socket中的数据
                    unreg(sk, socketWrapper, sk.readyOps());
                    boolean closeSocket = false;
                    // Read goes before write
                    if (sk.isReadable()) {
                        ...
                         // 处理
                        } else if (!processSocket(socketWrapper, SocketEvent.OPEN_READ, true)) {
                            closeSocket = true;
                        }
                    }
                    ...
                }
            }
        } else {
            // Invalid key
            cancelledKey(sk, socketWrapper);
        }
    } 
    ...
}

public boolean processSocket(SocketWrapperBase<S> socketWrapper,
        SocketEvent event, boolean dispatch) {
    try {
        if (socketWrapper == null) {
            return false;
        }
        // 封装SocketProcessorBase对象
        SocketProcessorBase<S> sc = null;
        if (processorCache != null) {
            sc = processorCache.pop();
        }
        if (sc == null) {
            sc = createSocketProcessor(socketWrapper, event);
        } else {
            // sc保存socketWrapper,event
            sc.reset(socketWrapper, event);
        }

        // 线程池(worker)
        Executor executor = getExecutor();
        if (dispatch && executor != null) {
            executor.execute(sc);
        } else {
            sc.run();
        }
    } 
    ...
    return true;
}

Poller线程,主要从 events 中获取请求,并将请求封装成SocketProcessorBase对象,然后交给executor(一般叫worker)线程池处理请求。

3.3 Worker线程池(默认10个线程)

我们直接追踪SocketProcessorBase的run()方法:

public final void run() {
    synchronized (socketWrapper) {
        // It is possible that processing may be triggered for read and
        // write at the same time. The sync above makes sure that processing
        // does not occur in parallel. The test below ensures that if the
        // first event to be processed results in the socket being closed,
        // the subsequent events are not processed.
        if (socketWrapper.isClosed()) {
            return;
        }
        doRun();
    }
}

protected abstract void doRun();

追踪NioEndpoint.doRun():

protected void doRun() {
    ...
    try {
        int handshake = -1;
        try { // https的握手
            if (socketWrapper.getSocket().isHandshakeComplete()) {
                // No TLS handshaking required. Let the handler
                // process this socket / event combination.
                handshake = 0;
            } 
        }
        ...
        catch (CancelledKeyException ckx) {
            handshake = -1;
        }
        if (handshake == 0) {
            SocketState state = SocketState.OPEN;
            // Process the request from this socket
            if (event == null) {
                state = getHandler().process(socketWrapper, SocketEvent.OPEN_READ);
            } else {
                // 处理
                state = getHandler().process(socketWrapper, event);
            }
            if (state == SocketState.CLOSED) {
                poller.cancelledKey(getSelectionKey(), socketWrapper);
            }
        } else if (handshake == -1 ) {
            ...
        }
        ...
    } ...
       
}

接下来,AbstractEndpoint.process()->AbstractProtocol.ConnectionHandler.process()->AbstractProcessorLight.process():

public SocketState process(SocketWrapperBase<?> socketWrapper, SocketEvent status)
        throws IOException {

    SocketState state = SocketState.CLOSED;
    Iterator<DispatchType> dispatches = null;
    do {
        if (dispatches != null) {
            DispatchType nextDispatch = dispatches.next();
            if (getLog().isDebugEnabled()) {
                getLog().debug("Processing dispatch type: [" + nextDispatch + "]");
            }
            state = dispatch(nextDispatch.getSocketStatus());
            if (!dispatches.hasNext()) {
                state = checkForPipelinedData(state, socketWrapper);
            }
        } else if (status == SocketEvent.DISCONNECT) {
            // Do nothing here, just wait for it to get recycled
        } else if (isAsync() || isUpgrade() || state == SocketState.ASYNC_END) {
            state = dispatch(status);
            state = checkForPipelinedData(state, socketWrapper);
        } else if (status == SocketEvent.OPEN_WRITE) {
            // Extra write event likely after async, ignore
            state = SocketState.LONG;
        } else if (status == SocketEvent.OPEN_READ) {
            // 处理
            state = service(socketWrapper);
        } else if (status == SocketEvent.CONNECT_FAIL) {
            logAccess(socketWrapper);
        } else {
            // Default to closing the socket if the SocketEvent passed in
            // is not consistent with the current state of the Processor
            state = SocketState.CLOSED;
        }

        if (getLog().isDebugEnabled()) {
            getLog().debug("Socket: [" + socketWrapper +
                    "], Status in: [" + status +
                    "], State out: [" + state + "]");
        }

        if (isAsync()) {
            state = asyncPostProcess();
            if (getLog().isDebugEnabled()) {
                getLog().debug("Socket: [" + socketWrapper +
                        "], State after async post processing: [" + state + "]");
            }
        }

        if (dispatches == null || !dispatches.hasNext()) {
            // Only returns non-null iterator if there are
            // dispatches to process.
            dispatches = getIteratorAndClearDispatches();
        }
    } while (state == SocketState.ASYNC_END ||
            dispatches != null && state != SocketState.CLOSED);

    return state;
}

接下来到,Http11Processor.service(),如下:

public SocketState service(SocketWrapperBase<?> socketWrapper)
    throws IOException {
    RequestInfo rp = request.getRequestProcessor();
    rp.setStage(org.apache.coyote.Constants.STAGE_PARSE);

    // Setting up the I/O
    setSocketWrapper(socketWrapper);

    ...
    while (!getErrorState().isError() && keepAlive && !isAsync() && upgradeToken == null &&
            sendfileState == SendfileState.DONE && !protocol.isPaused()) {

        // Parsing the request header
        try {
            // 解析
            if (!inputBuffer.parseRequestLine(keptAlive, protocol.getConnectionTimeout(),
                    protocol.getKeepAliveTimeout())) {
                if (inputBuffer.getParsingRequestLinePhase() == -1) {
                    return SocketState.UPGRADING;
                } else if (handleIncompleteRequestLineRead()) {
                    break;
                }
            }

            // Process the Protocol component of the request line
            // Need to know if this is an HTTP 0.9 request before trying to
            // parse headers.
            prepareRequestProtocol();

            if (protocol.isPaused()) {
                // 503 - Service unavailable
                response.setStatus(503);
                setErrorState(ErrorState.CLOSE_CLEAN, null);
            } else {
                keptAlive = true;
                // Set this every time in case limit has been changed via JMX
                request.getMimeHeaders().setLimit(protocol.getMaxHeaderCount());
                // Don't parse headers for HTTP/0.9
                if (!http09 && !inputBuffer.parseHeaders()) {
                    // We've read part of the request, don't recycle it
                    // instead associate it with the socket
                    openSocket = true;
                    readComplete = false;
                    break;
                }
                if (!protocol.getDisableUploadTimeout()) {
                    socketWrapper.setReadTimeout(protocol.getConnectionUploadTimeout());
                }
            }
        } catch (IOException e) {
            if (log.isDebugEnabled()) {
                log.debug(sm.getString("http11processor.header.parse"), e);
            }
            setErrorState(ErrorState.CLOSE_CONNECTION_NOW, e);
            break;
        } catch (Throwable t) {
            ExceptionUtils.handleThrowable(t);
            UserDataHelper.Mode logMode = userDataHelper.getNextMode();
            if (logMode != null) {
                String message = sm.getString("http11processor.header.parse");
                switch (logMode) {
                    case INFO_THEN_DEBUG:
                        message += sm.getString("http11processor.fallToDebug");
                        //$FALL-THROUGH$
                    case INFO:
                        log.info(message, t);
                        break;
                    case DEBUG:
                        log.debug(message, t);
                }
            }
            // 400 - Bad Request
            response.setStatus(400);
            setErrorState(ErrorState.CLOSE_CLEAN, t);
        }

        ...

        // Process the request in the adapter
        if (getErrorState().isIoAllowed()) {
            try {
                rp.setStage(org.apache.coyote.Constants.STAGE_SERVICE);
                // 封装了请求的详细信息
                getAdapter().service(request, response);
                // Handle when the response was committed before a serious
                // error occurred.  Throwing a ServletException should both
                // set the status to 500 and set the errorException.
                // If we fail here, then the response is likely already
                // committed, so we can't try and set headers.
                if(keepAlive && !getErrorState().isError() && !isAsync() &&
                        statusDropsConnection(response.getStatus())) {
                    setErrorState(ErrorState.CLOSE_CLEAN, null);
                }
            } 
            ...
        }
        ...
    }
}

接下来直接到CoyoteAdapter.service(),后续流程看Tomcat的Catalina篇5-Web请求处理(请求映射)

3.4 三个线程池的关系

Acceptor线程、Poller线程和Worker线程池的处理关系:Acceptor线程负责接收数据请求,发送事件给queue,poller从queue中获取事件,拿到直接交给worker线程池处理,如下: image.png Acceptor线程步骤

  1. Accepor一直接受8080的请求,会尝试endpoint.setSocketOptions(socket)
  2. socket封装为socketWrapper
  3. poller先来注册事件socketWrapper
  4. 创建-个PollerEvent,添加到事件队列SynchronizedQueue<PollerEvent>

Poller线程步骤

  1. Poller一直判断是否有事件events.poll(),有事件就拿到
  2. 读取socket的内容并处理processSocket(socketWrapper)
  3. processSocket的时候poller会拿到Worker线程池,我们的socketWrapper会被封装到SocketProcessorBase里面,把这个SocketProcessorBase直接扔给线程池
  4. SocketProcessorBase会被线程池的一个线程进行处理,最终会被ConnectorHandler.process进行处理,交给Http11Processor.process进行处理
  5. Http11Processor.service会接手这个Socket,进行处理

综合上面分析,可以Coyote的处理流程: image.png

4. Http请求处理流程图

image.png

上图从接口层面描述了Connectorl的请求处理,接下来让我们看一下它的详细过程(以HTTP为例):

  1. Connector启动时,会同时启动其持有的Endpoint实例。Endpoint并行运行多个线程(由属性acceptorThreadCount确定),每个线程运行一个AbstractEndpoint.Acceptor实例。在AbstractEndpoint.Acceptor实例中监听端口通信I/O方式不同,具体的处理方式也不同),而且只要Endpoint处于运行状态,始终循环监听。

  2. 当监听到请求时,Acceptor将Socket封装为SocketWrapper实例(此时并未读取数据),并交由一个SocketProcessor对象处理(此过程也由线程池异步处理)。此部分根据I/O方式的不同处理会有所不同,如NIO采用轮询的方式检测SelectionKey是否就绪。如果就绪,则获取一个有效的SocketProcessor对象并提交线程池处理。

  3. SocketProcessor是一个线程池Worker实例,每一个I/O方式均有自己的实现。它首先判断Socket的状态(如完成SSL握手),然后提交到ConnectionHandler处理。

  4. ConnectionHandler是AbstractProtocol的一个内部类,主要用于为链接选择一个合适的Processor实现以进行请求处理。

    • 为了提升性能,它针对每个有效的链接都会缓存其Processor对象。不仅如此,当前链接关闭时,其Processor对象还会被释放到一个回收队列(升级协议不会回收),这样后续链接可以重置并重复利用,以减少对象构造。

    • 因此,在处理请求时,它首先会从缓存中获取当前链接的Processor对象。如果不存在,则尝试根据协商协议构造Processor(如HTTP/2.0请求)。如果不存在协商协议(如HTTP/1.1请求)则从回收队列中获取一个已释放的Processor对象使用。如果回收队列中没有可用的对象,那么由具体的协议创建一个Processor使用(同时注册到缓存)。

    • 然后,ConnectionHandler调用Processor.process()方法进行请求处理。如果不是协议协商的请求(如普通的HTTP/1.1请求或者AJP请求),那么Processor则会直接调用CoyoteAdapter.service()方法将其提交到Catalina容器处理。如果是协议协商请求,Processor会返回SocketState.UPGRADING,ConnectionHandler进行协议升级。

    无论HTTP/2.O还是WebSocket,在建立链接时会首先通过HTTP/L.l进行协议协商,此时服务器接收到的是带有特殊请求头的HTTP/L.1链接,因此仍由Http11Processor处理,它对于协议协商的请求会返回SocketState.UPGRADING,并由ConnectionHandleri进行具体的升级处理。

  5. 协议升级时,ConnectionHandler会从当前Processor得到一个UpgradeToken对象(如果没有,则默认为HTTP/2),并构造一个升级Processor实例(如果是Tomcat支持的协议(如HTTP/2和WebSocket)则会是UpgradeProcessorInternal,否则是UpgradeProcessorExternal)替换当前的Processor,并将当前的Processor释放回收。替换后,该链接的后续处理将由升级Processor完成。

  6. 通过UpgradeToken中HttpUpgradeHandler对象的init()方法进行初始化,以便准备开始启用新协议。

参考文章

tomcat-9.0.60-src源码解析 
Tomcat架构解析
tomcat系列
Tomcat剖析之源码篇
tomcat源码解读
Tomcat源码篇-请求映射Mapper
Tomcat源码分析系列