Dubbo源码简述

364 阅读4分钟

本章分析

本章分析内容大致如下,不打算走大段大段的源码分析了,就讲个大概,源码这东西吧,还是得自己过一遍。所以,看完应该只能了解个整体大概,细分领域就可以不用看了(可以给我留言,如果有人感兴趣可以写个分析下)。

  1. 服务暴露流程
  2. 服务引用流程

image.png 在前面的《「Dubbo源码」Spring整合Dubbo》中已经发分析,这篇主要就以ServiceBeanReferenceBean为主了

服务暴露流程

大致流程如下

image.png

ServiceBean

image.png 其他对bean创建过程中的生命周期就略过了(就是赋值啥的,自己看看吧),这里主要分析下ApplicationListener, ServiceBean在监听ContextRefreshedEvent时间的时候(此时已经bean已经初始化完成了),调用com.alibaba.dubbo.config.ServiceConfig#export方法,此处为方法暴露的主入口。

ServiceConfig

image.png 此处会生成一个代理对象。既然是代理对象,根据前面阅读代理对象的经历,肯定会有一个实际执行的对象穿进去,而ref为接口实现类引用,就是实际执行者。又是根据模版拼接类所需的字符串,加载到内存,就不跟源码了,这里可以看一下invokeMethods方法(没啥重要的,主要是我好奇)。 image.png

DubboProtocol

下面就来到DubboProtocolexport方法

public <T> Exporter<T> export(Invoker<T> invoker) throws RpcException {
    URL url = invoker.getUrl();
    
    // export service.
    String key = serviceKey(url);
    //再度封装
    DubboExporter<T> exporter = new DubboExporter<T>(invoker, key, exporterMap);
    //存储
    exporterMap.put(key, exporter);
    
    //export an stub service for dispaching event
    Boolean isStubSupportEvent = url.getParameter(Constants.STUB_EVENT_KEY,Constants.DEFAULT_STUB_EVENT);
    Boolean isCallbackservice = url.getParameter(Constants.IS_CALLBACK_SERVICE, false);
    if (isStubSupportEvent && !isCallbackservice){
        String stubServiceMethods = url.getParameter(Constants.STUB_EVENT_METHODS_KEY);
        if (stubServiceMethods == null || stubServiceMethods.length() == 0 ){
            if (logger.isWarnEnabled()){
                logger.warn(new IllegalStateException("consumer [" +url.getParameter(Constants.INTERFACE_KEY) +
                        "], has set stubproxy support event ,but no stub methods founded."));
            }
        } else {
            stubServiceMethodsMap.put(url.getServiceKey(), stubServiceMethods);
        }
    }
    //暴露服务
    openServer(url);
    
    return exporter;
}

private void openServer(URL url) {
    // find server.
    String key = url.getAddress();
    //client 也可以暴露一个只有server可以调用的服务。
    boolean isServer = url.getParameter(Constants.IS_SERVER_KEY,true);
    if (isServer) {
       ExchangeServer server = serverMap.get(key);
       if (server == null) {
          //对于第一个创建服务
          serverMap.put(key, createServer(url));
       } else {
          //server支持reset,配合override功能使用
          server.reset(url);
       }
    }
}


private ExchangeServer createServer(URL url) {
    //默认开启server关闭时发送readonly事件
    url = url.addParameterIfAbsent(Constants.CHANNEL_READONLYEVENT_SENT_KEY, Boolean.TRUE.toString());
    //默认开启heartbeat
    url = url.addParameterIfAbsent(Constants.HEARTBEAT_KEY, String.valueOf(Constants.DEFAULT_HEARTBEAT));
    String str = url.getParameter(Constants.SERVER_KEY, Constants.DEFAULT_REMOTING_SERVER);

    if (str != null && str.length() > 0 && ! ExtensionLoader.getExtensionLoader(Transporter.class).hasExtension(str))
        throw new RpcException("Unsupported server type: " + str + ", url: " + url);

    url = url.addParameter(Constants.CODEC_KEY, Version.isCompatibleVersion() ? COMPATIBLE_CODEC_NAME : DubboCodec.NAME);
    ExchangeServer server;
    try {
        server = Exchangers.bind(url, requestHandler);
    } catch (RemotingException e) {
        throw new RpcException("Fail to start server(url: " + url + ") " + e.getMessage(), e);
    }
    str = url.getParameter(Constants.CLIENT_KEY);
    if (str != null && str.length() > 0) {
        Set<String> supportedTypes = ExtensionLoader.getExtensionLoader(Transporter.class).getSupportedExtensions();
        if (!supportedTypes.contains(str)) {
            throw new RpcException("Unsupported client type: " + str);
        }
    }
    return server;
}

众所周知Dubbo底层是Netty,对应的处理Handler就是requestHandler

Excharger&&Transporters&&NettyServer

这三个类就依次调用就简单,就一起分析了。

image.png

核心就是这个调用NettyServer::doOpen启动Netty服务,外面传进来的requestHandler也封装进NettyServer再封装进NettyHandler

@Override
protected void doOpen() throws Throwable {
    NettyHelper.setNettyLoggerFactory();
    ExecutorService boss = Executors.newCachedThreadPool(new NamedThreadFactory("NettyServerBoss", true));
    ExecutorService worker = Executors.newCachedThreadPool(new NamedThreadFactory("NettyServerWorker", true));
    ChannelFactory channelFactory = new NioServerSocketChannelFactory(boss, worker, getUrl().getPositiveParameter(Constants.IO_THREADS_KEY, Constants.DEFAULT_IO_THREADS));
    bootstrap = new ServerBootstrap(channelFactory);
    
    final NettyHandler nettyHandler = new NettyHandler(getUrl(), this);
    channels = nettyHandler.getChannels();
    // https://issues.jboss.org/browse/NETTY-365
    // https://issues.jboss.org/browse/NETTY-379
    // final Timer timer = new HashedWheelTimer(new NamedThreadFactory("NettyIdleTimer", true));
    bootstrap.setPipelineFactory(new ChannelPipelineFactory() {
        public ChannelPipeline getPipeline() {
            NettyCodecAdapter adapter = new NettyCodecAdapter(getCodec() ,getUrl(), NettyServer.this);
            ChannelPipeline pipeline = Channels.pipeline();
            /*int idleTimeout = getIdleTimeout();
            if (idleTimeout > 10000) {
                pipeline.addLast("timer", new IdleStateHandler(timer, idleTimeout / 1000, 0, 0));
            }*/
            pipeline.addLast("decoder", adapter.getDecoder());
            pipeline.addLast("encoder", adapter.getEncoder());
            pipeline.addLast("handler", nettyHandler);
            return pipeline;
        }
    });
    // bind
    channel = bootstrap.bind(getBindAddress());
}

RegistryProtocol

dubbo spi由于是根据url自动适配的,由于初始前缀基本上都是registry,所以每次在执行前都会执行RegistryProtocol,它主要就是负责服务注册&订阅

image.png

总结

正常Spring IoC管理后,监听ContextRefreshedEvent时间,然后对于在xml配置中配置了<dubbo:service>标签的,就启动一个Netty服务。然后再向注册中心注册

至于Invoker我觉得应该服务暴露流程的范畴,在这边讲的话这边就会很乱,就放到下面了。

服务引用流程

服务提供者可以获取到对象,启动一个Netty服务,但是消费者获取不到啊,它只能拿到接口,要怎么解决依赖注入的问题呢,在用的时候就很好奇了。能想到的,就是生成一个代理对象,否则依赖注入那边过不去啊。回到正题,服务引用流程大致流程如下

image.png

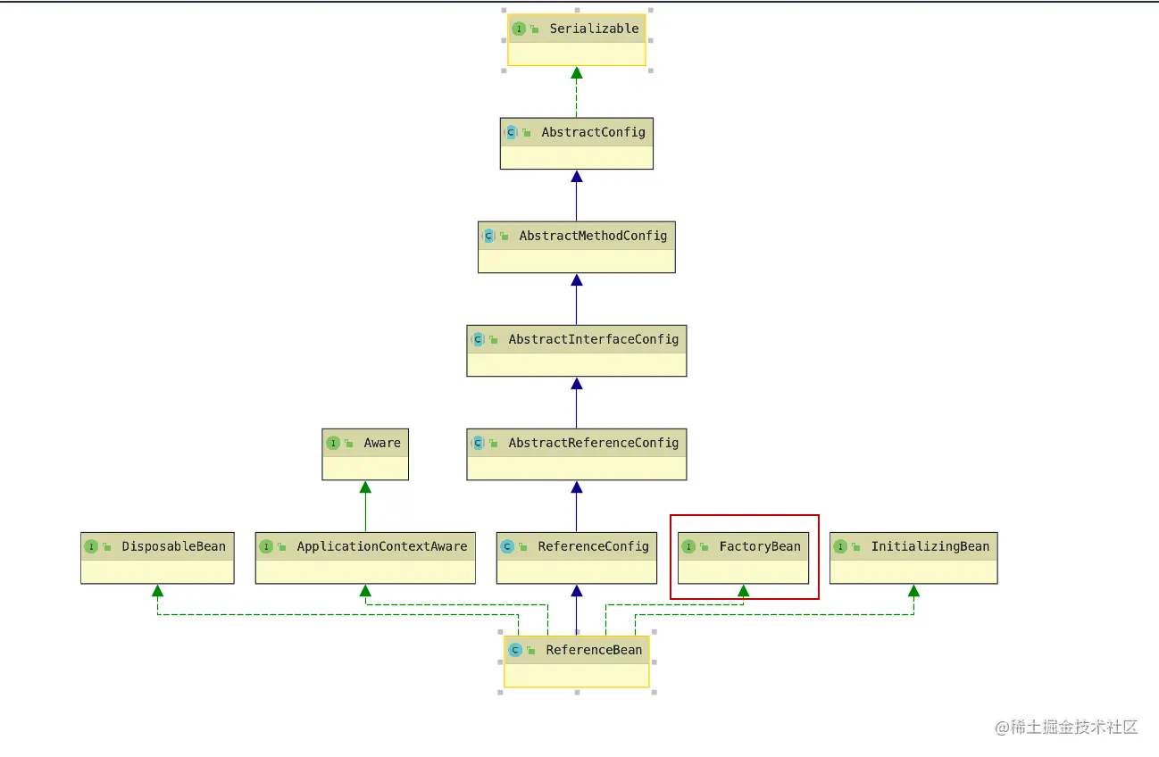
ReferenceBean

它实现了FactoryBean在依赖注入中获取bean的时候会调用getObject获取到bean image.png

image.png

ReferenceConfig

随后就进入ReferenceConfig会调用核心方法createProxy image.png

RegistryProtocol

这里和上面一样,只不过会有个RegistryDirectory订阅服务提供者,当服务提供者变动的时候,会调用notify方法更新他们内部的url&Invokers

public <T> Invoker<T> refer(Class<T> type, URL url) throws RpcException {
       url = url.setProtocol(url.getParameter(Constants.REGISTRY_KEY, Constants.DEFAULT_REGISTRY)).removeParameter(Constants.REGISTRY_KEY);
       Registry registry = registryFactory.getRegistry(url);
       if (RegistryService.class.equals(type)) {
           return proxyFactory.getInvoker((T) registry, type, url);
       }

       // group="a,b" or group="*"
       Map<String, String> qs = StringUtils.parseQueryString(url.getParameterAndDecoded(Constants.REFER_KEY));
       String group = qs.get(Constants.GROUP_KEY);
       if (group != null && group.length() > 0 ) {
           if ( ( Constants.COMMA_SPLIT_PATTERN.split( group ) ).length > 1
                   || "*".equals( group ) ) {
               return doRefer( getMergeableCluster(), registry, type, url );
           }
       }
       return doRefer(cluster, registry, type, url);
   }

private <T> Invoker<T> doRefer(Cluster cluster, Registry registry, Class<T> type, URL url) {
    RegistryDirectory<T> directory = new RegistryDirectory<T>(type, url);
    directory.setRegistry(registry);
    directory.setProtocol(protocol);
    URL subscribeUrl = new URL(Constants.CONSUMER_PROTOCOL, NetUtils.getLocalHost(), 0, type.getName(), directory.getUrl().getParameters());
    if (! Constants.ANY_VALUE.equals(url.getServiceInterface())
            && url.getParameter(Constants.REGISTER_KEY, true)) {
        registry.register(subscribeUrl.addParameters(Constants.CATEGORY_KEY, Constants.CONSUMERS_CATEGORY,
                Constants.CHECK_KEY, String.valueOf(false)));
    }
    directory.subscribe(subscribeUrl.addParameter(Constants.CATEGORY_KEY, 
            Constants.PROVIDERS_CATEGORY 
            + "," + Constants.CONFIGURATORS_CATEGORY 
            + "," + Constants.ROUTERS_CATEGORY));
    return cluster.join(directory);
}

DubboProtocol

public <T> Invoker<T> refer(Class<T> serviceType, URL url) throws RpcException {
    // create rpc invoker.
    DubboInvoker<T> invoker = new DubboInvoker<T>(serviceType, url, getClients(url), invokers);
    invokers.add(invoker);
    return invoker;
}

private ExchangeClient[] getClients(URL url){
    //是否共享连接
    boolean service_share_connect = false;
    int connections = url.getParameter(Constants.CONNECTIONS_KEY, 0);
    //如果connections不配置,则共享连接,否则每服务每连接
    if (connections == 0){
        service_share_connect = true;
        connections = 1;
    }
    
    ExchangeClient[] clients = new ExchangeClient[connections];
    for (int i = 0; i < clients.length; i++) {
        if (service_share_connect){
            clients[i] = getSharedClient(url);
        } else {
            clients[i] = initClient(url);
        }
    }
    return clients;
}

    private ExchangeClient getSharedClient(URL url){
        String key = url.getAddress();
        //。。。略
        ExchangeClient exchagneclient = initClient(url);
        
        client = new ReferenceCountExchangeClient(exchagneclient, ghostClientMap);
        referenceClientMap.put(key, client);
        ghostClientMap.remove(key);
        return client; 
    }

private ExchangeClient initClient(URL url) {
    
    //。。。略
    
    ExchangeClient client ;
    try {
        //设置连接应该是lazy的 
        if (url.getParameter(Constants.LAZY_CONNECT_KEY, false)){
            client = new LazyConnectExchangeClient(url ,requestHandler);
        } else {
            client = Exchangers.connect(url ,requestHandler);
        }
    } catch (RemotingException e) {
        throw new RpcException("Fail to create remoting client for service(" + url
                + "): " + e.getMessage(), e);
    }
    return client;
}

Exchanger&&Transporters&&NettyTransporter

和上面一样经过层层调用,会返回一个NettyClient此处的handler和服务暴露的handler是同一个

image.png image.png NettyClient内部会创建一个Netty客户端并与Netty服务端链接。同样,也是只会启动Netty客户端

@Override
protected void doOpen() throws Throwable {
    NettyHelper.setNettyLoggerFactory();
    bootstrap = new ClientBootstrap(channelFactory);
    // config
    // @see org.jboss.netty.channel.socket.SocketChannelConfig
    bootstrap.setOption("keepAlive", true);
    bootstrap.setOption("tcpNoDelay", true);
    bootstrap.setOption("connectTimeoutMillis", getTimeout());
    final NettyHandler nettyHandler = new NettyHandler(getUrl(), this);
    bootstrap.setPipelineFactory(new ChannelPipelineFactory() {
        public ChannelPipeline getPipeline() {
            NettyCodecAdapter adapter = new NettyCodecAdapter(getCodec(), getUrl(), NettyClient.this);
            ChannelPipeline pipeline = Channels.pipeline();
            pipeline.addLast("decoder", adapter.getDecoder());
            pipeline.addLast("encoder", adapter.getEncoder());
            pipeline.addLast("handler", nettyHandler);
            return pipeline;
        }
    });
}
可以看到创建
protected void doConnect() throws Throwable {
    long start = System.currentTimeMillis();
    ChannelFuture future = bootstrap.connect(getConnectAddress());
    try{
        boolean ret = future.awaitUninterruptibly(getConnectTimeout(), TimeUnit.MILLISECONDS);
        
        if (ret && future.isSuccess()) {
            Channel newChannel = future.getChannel();
            newChannel.setInterestOps(Channel.OP_READ_WRITE);
            try {
                // 关闭旧的连接
                Channel oldChannel = NettyClient.this.channel; // copy reference
                if (oldChannel != null) {
                    try {
                        if (logger.isInfoEnabled()) {
                            logger.info("Close old netty channel " + oldChannel + " on create new netty channel " + newChannel);
                        }
                        oldChannel.close();
                    } finally {
                        NettyChannel.removeChannelIfDisconnected(oldChannel);
                    }
                }
            } finally {
                if (NettyClient.this.isClosed()) {
                    try {
                        if (logger.isInfoEnabled()) {
                            logger.info("Close new netty channel " + newChannel + ", because the client closed.");
                        }
                        newChannel.close();
                    } finally {
                        NettyClient.this.channel = null;
                        NettyChannel.removeChannelIfDisconnected(newChannel);
                    }
                } else {
                    NettyClient.this.channel = newChannel;
                }
            }
        } else if (future.getCause() != null) {
            throw new RemotingException(this, "client(url: " + getUrl() + ") failed to connect to server "
                    + getRemoteAddress() + ", error message is:" + future.getCause().getMessage(), future.getCause());
        } else {
            throw new RemotingException(this, "client(url: " + getUrl() + ") failed to connect to server "
                    + getRemoteAddress() + " client-side timeout "
                    + getConnectTimeout() + "ms (elapsed: " + (System.currentTimeMillis() - start) + "ms) from netty client "
                    + NetUtils.getLocalHost() + " using dubbo version " + Version.getVersion());
        }
    }finally{
        if (! isConnected()) {
            future.cancel();
        }
    }
}

总结

对于<dubbo:reference>标签的,Spring会在创建阶段,生成一个代理对象,底层会创建Netty客户端。

本来还想写其他的,发现要写的太多了,看后面有没有啥机会再写吧