Vue2.0生命周期

153 阅读2分钟

在讲解Vue生命周期之前,我们先来了解一下Vue都有哪些优点:

1.轻量级框架:只关注视图层,是一个构建数据的视图集合,大小只有几十kb;

2.简单易学:国人开发,中文文档,不存在语言障碍 ,易于理解和学习;

3.双向数据绑定:保留了angular的特点,在数据操作方面更为简单;

4.组件化:保留了react的优点,实现了html的封装和重用,在构建单页面应用方面有着独特的优势;

5.视图,数据,结构分离:使数据的更改更为简单,不需要进行逻辑代码的修改,只需要操作数据就能完成相关操作;

6.虚拟DOM:dom操作是非常耗费性能的,不再使用原生的dom操作节点,极大解放dom操作,但具体操作的还是dom不过是换了另一种方式;

7.运行速度更快:相比较与react而言,同样是操作虚拟dom,就性能而言,vue存在很大的优势。

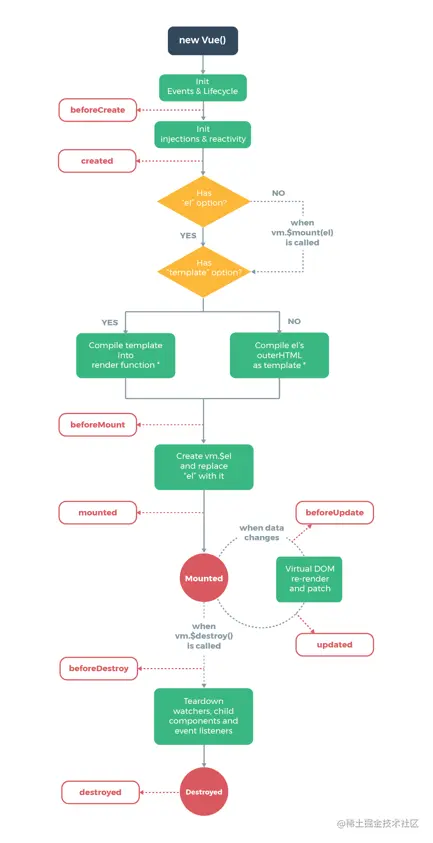
生命周期函数

Vue 的生命周期总共分为8个阶段:创建前/后,载入前/后,更新前/后,销毁前/后。

1、beforeCreate(创建前)

表示实例完全被创建出来之前,vue 实例的挂载元素$el和数据对象 data 都为 undefined,还未初始化。

2、created(创建后)

数据对象 data 已存在,可以调用 methods 中的方法,操作 data 中的数据,但 dom 未生成,$el 未存在 。

3、beforeMount(挂载前)

vue 实例的 $el 和 data 都已初始化,挂载之前为虚拟的 dom节点,模板已经在内存中编辑完成了,但是尚未把模板渲染到页面中。data.message 未替换。

4、mounted(挂载后)

vue 实例挂载完成,data.message 成功渲染。内存中的模板,已经真实的挂载到了页面中,用户已经可以看到渲染好的页面了。实例创建期间的最后一个生命周期函数,当执行完 mounted 就表示,实例已经被完全创建好了,DOM 渲染在 mounted 中就已经完成了。

5、beforeUpdate(更新前)

当 data 变化时,会触发beforeUpdate方法 。data 数据尚未和最新的数据保持同步。

6、updated(更新后)

当 data 变化时,会触发 updated 方法。页面和 data 数据已经保持同步了。

7、beforeDestory(销毁前)

组件销毁之前调用 ,在这一步,实例仍然完全可用。

8、destoryed(销毁后)

组件销毁之后调用,对 data 的改变不会再触发周期函数,vue 实例已解除事件监听和 dom绑定,但 dom 结构依然存在。

image.png

如果感觉本文章对您有用的话就点个赞吧!