Dubbo服务调用过程原理

1,046 阅读2分钟

一起养成写作习惯!这是我参与「掘金日新计划 · 4 月更文挑战」的第6天,点击查看活动详情

前言

​Dubbo服务调用过程主要有两个阶段

1、服务消费方发起调用请求,并处理结果

2、服务提供方接收请求,并返回处理结果

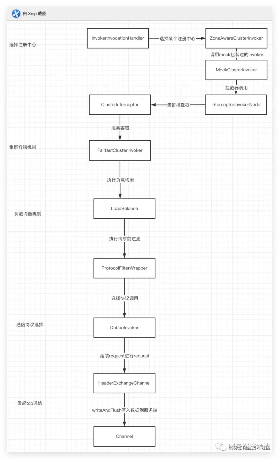
第一阶段 消费者客户端发起rpc请求

这个阶段会将请求数据发送到服务提供者,并且在发起请求前完成负载均衡和过滤的功能,同时具备集群容错的能力。

第二阶段 提供者处理客户端请求

这个阶段会接收客户端的请求数据,然后解码,对请求做一些过滤包装,最后将结果写回客户端

总结

1、从客户端和服务提供者两端看,底层都是通过动态代理技术来屏蔽地底层的远程通信细节的,动态代理在Rpc技术中还是很关键的。

2、Dubbo并不是单纯的实现了远程通信的功能,它同时具备客户端负载均衡,集群容错,mock过滤等能力,在服务提供者端具备超时拦截等服务治理能力。

3、远程通信的细节在最底层,包括协议解析,编码解码,Dubbo支持多协议可以知道底层实现是非常灵活的,开发者完全不用关心底层实现。

学习dubbo还是有很多感受的,dubbo中使用了体现了动态代理,netty,线程,序列化,服务治理等各种分布式技术,如果能够学习好dubbo,我们可以提升自身对分布式技术的理解,可以给自己技术发展之路提供很多帮助,坚持学习吧,让我们越来越强!