力扣20. 有效的括号

178 阅读2分钟

一起养成写作习惯!这是我参与「掘金日新计划 · 4 月更文挑战」的第9天,点击查看活动详情

力扣20. 有效的括号

一、题目描述:

给定一个只包括 '(',')','{','}','[',']' 的字符串 s ,判断字符串是否有效。

有效字符串需满足:

左括号必须用相同类型的右括号闭合。 左括号必须以正确的顺序闭合。

示例 1:

输入:s = "()" 输出:true 示例 2:

输入:s = "()[]{}" 输出:true 示例 3:

输入:s = "(]" 输出:false 示例 4:

输入:s = "([)]" 输出:false 示例 5:

输入:s = "{[]}" 输出:true

提示:

1 <= s.length <= 10^4 s 仅由括号 '()[]{}' 组成

来源:力扣(LeetCode) 链接:leetcode-cn.com/problems/va… 著作权归领扣网络所有。商业转载请联系官方授权,非商业转载请注明出处。

二、思路分析:

  1. 这道题考察了什么思想?你的思路是什么?

    我认为这道题目是简单的栈的使用,但是好久没用栈,都生疏了。因为我们每次遇到一个左括号,都入栈,然后遇到相同类型的右括号就出栈。因为后来的左括号需要相应的右括号先来,所以我们将后来的左括号放入栈顶。

  2. 做题的时候是不是一次通过的,遇到了什么问题,需要注意什么细节?

    不是,第一次编写的代码如下,出现了问题,提交报错“Line 23: Char 17: runtime error: index -128 out of bounds for type 'char [*]' [solution.c]”。

     char HashMap(char ch){
         if(ch == '}') return '{';
         if(ch == ')') return '(';
         if(ch == ']') return '[';
         return 0;
     }
     ​
     bool isValid(char * s){
         int n = strlen(s); 
         if(n % 2 == 1){
             return false;
         }
     ​
         char temp[n+1],top = 0;
         for(int i=0;i<n;i++){
             if(HashMap(s[i]) != 0){
                 if(top == 0 || temp[top-1] != HashMap(s[i])){
                     return false;
                 }
                 top--;
             }
             else{
                 temp[top++] = s[i];
             }
         }
         if(top == 0){
             return true;
         }else{
             return false;
         }
     }
    

    但是我在本地Clion中输入那个测试用例又可以运行,真是头疼,于是我开始仔细阅读代码,终于发现了一个地方有问题。

     char temp[n+1],top = 0;
    

    top应该是int类型,于是一改。。。

    果然通过了。。。。

  3. 有几种解法,哪种解法时间复杂度最低,哪种解法空间复杂度最低,最优解法是什么?其他人的题解是什么,谁的效率更好一些?用不同语言实现的话,哪个语言速度最快?

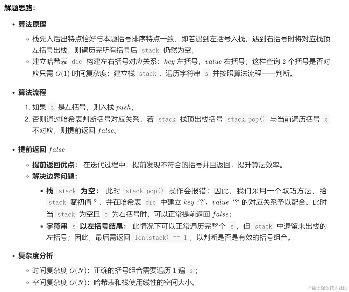
    本身是Python选手,看到了大佬写的Python解法,我自愧不如。

image.png

```
 class Solution:
     def isValid(self, s: str) -> bool:
         dic = {'{': '}',  '[': ']', '(': ')', '?': '?'}
         stack = ['?']
         for c in s:
             if c in dic: stack.append(c)
             elif dic[stack.pop()] != c: return False 
         return len(stack) == 1
 ​
 作者:jyd
 链接:https://leetcode-cn.com/problems/valid-parentheses/solution/valid-parentheses-fu-zhu-zhan-fa-by-jin407891080/
 来源:力扣(LeetCode)
 著作权归作者所有。商业转载请联系作者获得授权,非商业转载请注明出处。
```

这代码如此*Pythonic*。

三、AC 代码:

 char HashMap(char ch){
     if(ch == '}') return '{';
     if(ch == ')') return '(';
     if(ch == ']') return '[';
     return 0;
 }
 ​
 bool isValid(char * s){
     int n = strlen(s); 
     if(n % 2 == 1){
         return false;
     }
 ​
     char temp[n+1];
     int top = 0;
     for(int i=0;i<n;i++){
         if(HashMap(s[i])){
             if(top == 0 || temp[top-1] != HashMap(s[i])){
                 return false;
             }
             top--;
         }
         else{
             temp[top] = s[i];
             top++;
         }
     }
     if(top == 0){
         return true;
     }else{
         return false;
     }
 }

image.png

image.png

四、总结:

如果学栈的相关知识,这道题目应该是入门必做的!