计算机网络基础知识学习

251 阅读2分钟

一起养成写作习惯!这是我参与「掘金日新计划 · 4 月更文挑战」的第10天,点击查看活动详情

1. 计算机网络结构

1.1 五层结构图

常用的五层网络结构

1.2 专业术语介绍

在这里插入图片描述

  1. 协议数据单元PDU 对等层次之间的传送的数据包称为该层的协议数据单元
  2. 服务数据单元SDU 同一系统内,层与层之间交换的数据包称为服务数据单元
  3. 多个SDU可以合成为一个PDU;一个SDU也可以划分为几个个PDU
  4. 数据访问点 在同一系统中相邻两层的实体交换信息的逻辑接口,用于区分不同的服务类型。
  5. 服务原语 上层使用下层所提供的服务必须通过与下层交换一些命令,这些命令称为服务原语。
  6. 协议是“水平的”,服务是“垂直的

1.3 三种交换方式

在这里插入图片描述

2. 物理层

2.1 传输方式

传输方式

2.2 编码与调制

编码与调制

3. 数据链路层

3.1 三个基本问题

  • 封装成帧:数据链路层给上层交付的协议数据单元添加帧头和帧尾使之成为帧
  • 透明传输:数据链路层对上层交付的传输数据没有任何限制
  • 差错检测:对传输过程中的错误进行检测识别

3.2 MAC地址、IP地址、ARP协议

在这里插入图片描述

3.3 集线器与交换机

在这里插入图片描述 在这里插入图片描述

3.4 VLAN(虚拟局域网)

  • 添加帧(VLAN标记) 在这里插入图片描述

  • 端口Access【主机之间】 在这里插入图片描述

  • 端口Trunk【交换机路由器之间】 在这里插入图片描述

3.5 可靠传输机制

  • 停止-等待协议SW 在这里插入图片描述
  • 回退N帧协议GBN 在这里插入图片描述
  • 选择重传协议SR 在这里插入图片描述

4. 网络层

4.1 IPV4地址

  • 分类编制 在这里插入图片描述
  • 划分子网 在这里插入图片描述
  • 无分类编址 在这里插入图片描述

4.2 路由选择协议

在这里插入图片描述

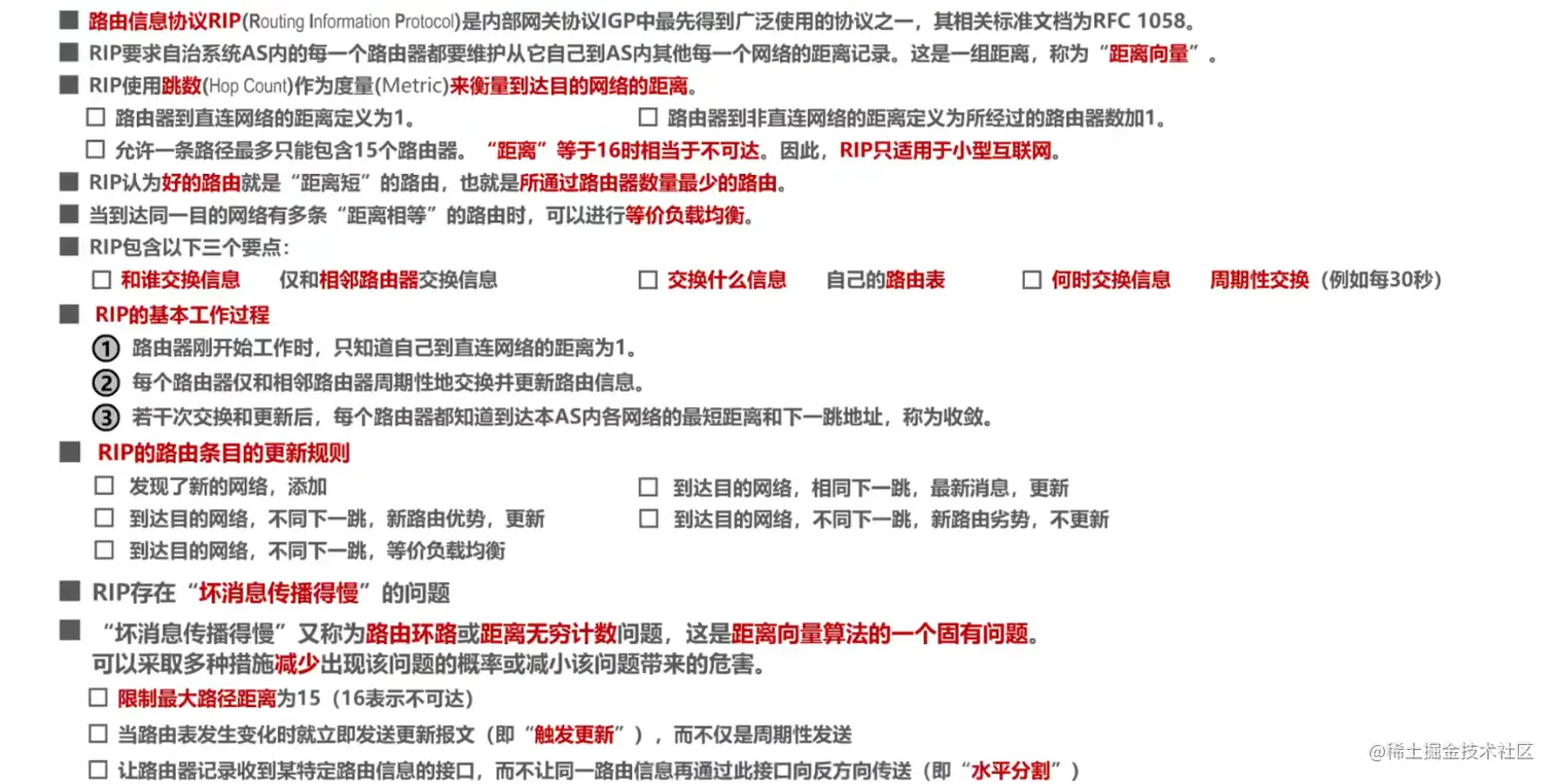
  • RIP协议 在这里插入图片描述
  • BGP协议 在这里插入图片描述

4.3 IPv4数据报格式

在这里插入图片描述

  • 协议:占4比特,表示IP协议的版本
  • 首部长度:表示IP数据包首部的长度。该字段的取值以4字节为单位。最小十进制取值为5,表示IP数据报首部只有20字节固定部分。最大十进制取值为15,表示IP数据报首部包含20字节固定部分和最大40字节可变部分。
  • 可选字段:长度从1个字节到40个字节不等。用来支持排错、测量及安全等措施
  • 填充字段:确保首部长度为4字节的整数倍。使用全0进行填充
  • 区分服务:占8比特,用来获得更好的服务
  • 总长度:占16比特,表示IP数据报的总裁长度(首部+数据载荷)
  • 标识、标志、片偏移:这三个字段共同用于IP数据报分片 在这里插入图片描述

4.4 VPN与NAT

在这里插入图片描述

5. 运输层

5.1 TCP连接管理

在这里插入图片描述

5.2 TCP连接释放

在这里插入图片描述