ARM架构与编程(基于I.MX6ULL): 串口UART编程(七)

531 阅读7分钟

1.硬件知识 URAT硬件介绍

1.1.串口的硬件介绍

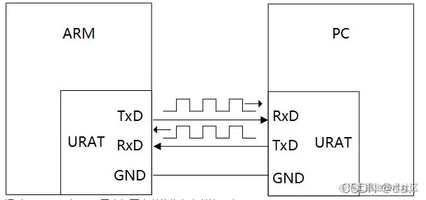
UART的全称是Universal Asynchronous Receiver and Transmitter,即异步发送和接收。 串口在嵌入式中用途非常的广泛,主要的用途有: 打印调试信息; 外接各种模块:GPS、蓝牙; 串口因为结构简单、稳定可靠,广受欢迎。 通过三根线即可,发送、接收、地线。

在这里插入图片描述

通过TxD->RxD把ARM开发板要发送的信息发送给PC机。 通过RxD->TxD线把PC机要发送的信息发送给ARM开发板。 最下面的地线统一参考地。

1.2.串口的参数

波特率:一般选波特率都会有9600,19200,115200等选项。其实意思就是每秒传输这么多个比特位数(bit)。 起始位:先发出一个逻辑”0”的信号,表示传输数据的开始。 数据位:可以是5~8位逻辑”0”或”1”。如ASCII码(7位),扩展BCD码(8位)。小端传输。 校验位:数据位加上这一位后,使得“1”的位数应为偶数(偶校验)或奇数(奇校验),以此来校验数据传送的正确性。 停止位:它是一个字符数据的结束标志。


怎么发送一字节数据,比如‘A‘? ‘A’的ASCII值是0x41,二进制就是01000001,怎样把这8位数据发送给PC机呢?

双方约定好波特率(每一位占据的时间); 规定传输协议: 原来是高电平,ARM拉低电平,保持1bit时间; PC在低电平开始处计时; ARM根据数据依次驱动TxD的电平,同时PC依次读取RxD引脚电平,获得数据;

在这里插入图片描述

前面图中提及到了逻辑电平,也就是说代表信号1的引脚电平是人为规定的。 如图是TTL/CMOS逻辑电平下,传输‘A’时的波形:

在这里插入图片描述

在xV至5V之间,就认为是逻辑1,在0V至yV之间就为逻辑0。 如图是RS-232逻辑电平下,传输‘A’时的波形:

在这里插入图片描述

在-12V至-3V之间,就认为是逻辑1,在+3V至+12V之间就为逻辑0。 RS-232的电平比TTL/CMOS高,能传输更远的距离,在工业上用得比较多。 市面上大多数ARM芯片都不止一个串口,一般使用串口0来调试,其它串口来外接模块。

1.3.串口电平

ARM芯片上得串口都是TTL电平的,通过板子上或者外接的电平转换芯片,转成RS232接口,连接到电脑的RS232串口上,实现两者的数据传输。

在这里插入图片描述

在这里插入图片描述

现在的电脑越来越少有RS232串口的接口,当USB是几乎都有的。因此使用USB串口芯片将ARM芯片上的TTL电平转换成USB串口协议,即可通过USB与电脑数据传输。

在这里插入图片描述

上面的两种方式,对ARM芯片的编程操作都是一样的。

1.4 串口内部结构

ARM芯片是如何发送/接收数据? 如图所示串口结构图:

在这里插入图片描述

要发送数据时,CPU控制内存要发送的数据通过FIFO传给UART单位,UART里面的移位器,依次将数据发送出去,在发送完成后产生中断提醒CPU传输完成。 接收数据时,获取接收引脚的电平,逐位放进接收移位器,再放入FIFO,写入内存。在接收完成后产生中断提醒CPU传输完成。

波特率115200: 就是1s传输115200,1bit花费1/115200s ,传输一次(假设10bit),就是1/11520。就是说明1s传输11520byte。

2.IMX6ULL UART操作

3.1 看原理图确定引脚

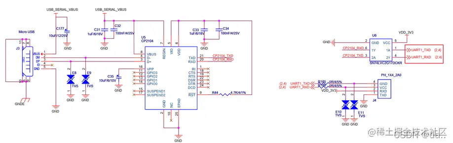
  • 100ASM IMX6ULL的UART1接到一个USB串口芯片,然后就可以通过USB线连接电脑了

  • 原理图如下

在这里插入图片描述

  • 上图中的USART1_RX、USART1_TX,接到了PA9、PA10

在这里插入图片描述

3.2 使能UART

3.2.1 设置UART的总时钟

参考IMX6ULL芯片手册《Chapter 18: Clock Controller Module (CCM)》, 根据IMX6ULL的时钟树,设置CSCDR1寄存器就可以给UART提供总时钟,如下图:

在这里插入图片描述

下图是CSCDR1(CCM Serial Clock Divider Register 1)的位说明,对于UART,我们选择时钟源位80M:

在这里插入图片描述

3.2.2 给UART模块提供时钟

在这里插入图片描述

3.2.3 使能UART模块

虽然给UART提供了时钟,但是UART本身并未使能,需要设置以下寄存器: 在这里插入图片描述

3.2.4 配置引脚功能

  • 配置UART1_TX引脚 在芯片手册中搜索UART1_TX,可以找到下图所示寄存器: 在这里插入图片描述
  • 配置UART1_RX引脚 在芯片手册中搜索UART1_RX,可以找到下图所示寄存器:

在这里插入图片描述

3.2.5 IMX6ULL特殊的地方

  • Daisy Chain select IMX6ULL还有一个“Daisy Chain select”功能, 比如下图中: A、B、C三个引脚都可以连接到Module X,它们都可以驱动Module X。
    使用哪一个引脚呢?还需要设置“Daisy Chain select”,用来选择A、B、C之一。

在这里插入图片描述

Daisy Chain Select有什么用处呢? 比如UART,它只有TXD、RXD两个引脚:RXD有外部电路输入。 能否让UART的TXD直接给RXD提供数据?可以!这就是回环,方便调试。 怎么做? 可以在外部电路把TXD接到RXD,也可以在芯片内部让RXD可以选择数据来源,如下图所示:

在这里插入图片描述

  • UART1_RX的输入选择

在这里插入图片描述

3.3 设置串口参数

3.3.1 设置波特率

波特率算公式:

在这里插入图片描述

上述公式中,Ref Freq为80MHZ,BUMR和UBIR在寄存器中设置。

  • 要先设置UBIR,再设置BUMR
  • UBIR、BUMR中的值,是实际值减1

在这里插入图片描述

3.3.2 设置数据格式

比如数据位设置为8,无校验位,停止位设置为1。

在这里插入图片描述

3.3.3 IMX6ULL芯片要求必须设置

对于UART1_UCR3的bit2,必须设置为1,芯片要求的,没什么道理可讲:

在这里插入图片描述

3.4 根据状态寄存器读写数据

3.4.1 状态寄存器

在这里插入图片描述在这里插入图片描述

3.4.2 接收数据寄存器

读这个寄存器,就可读取串口数据,如下图: 在这里插入图片描述

3.4.3 发送数据寄存器

在这里插入图片描述

3.5 寄存器地址

  • 其他寄存器地址 用到的寄存器,从C代码定义如下:
volatile unsigned int *IOMUXC_SW_MUX_CTL_PAD_UART1_TX_DATA ;
volatile unsigned int *IOMUXC_SW_MUX_CTL_PAD_UART1_RX_DATA	;
volatile unsigned int *IOMUXC_UART1_RX_DATA_SELECT_INPUT ;
volatile unsigned int *CCM_CSCDR1;
volatile unsigned int *CCM_CCGR5;

IOMUXC_SW_MUX_CTL_PAD_UART1_TX_DATA		= (volatile unsigned int *)(0x20E0084);
IOMUXC_SW_MUX_CTL_PAD_UART1_RX_DATA		= (volatile unsigned int *)(0x20E0088);
IOMUXC_UART1_RX_DATA_SELECT_INPUT		= (volatile unsigned int *)(0x20E0624);
CCM_CSCDR1 = (volatile unsigned int *)(0x020C4024);
CCM_CCGR5 = (volatile unsigned int *)(0x020C407C);
  • UART1寄存器

    UART1基地址:0x02020000,里面的寄存器用结构体来表示比较方便:

/*根据IMX6ULL芯片手册<<55.15 UART Memory Map/Register Definition>>的3608页,定义UART的结构体,*/
typedef struct {
  volatile unsigned int  URXD;               /**< UART Receiver Register, offset: 0x0 	           串口接收寄存器,偏移地址0x0     */
  		   unsigned char RESERVED_0[60];		
  volatile unsigned int  UTXD;               /**< UART Transmitter Register, offset: 0x40          串口发送寄存器,偏移地址0x40*/
  		   unsigned char RESERVED_1[60];		
  volatile unsigned int  UCR1;               /**< UART Control Register 1, offset: 0x80 	       串口控制寄存器1,偏移地址0x80*/
  volatile unsigned int  UCR2;               /**< UART Control Register 2, offset: 0x84 	       串口控制寄存器2,偏移地址0x84*/
  volatile unsigned int  UCR3;               /**< UART Control Register 3, offset: 0x88            串口控制寄存器3,偏移地址0x88*/
  volatile unsigned int  UCR4;               /**< UART Control Register 4, offset: 0x8C            串口控制寄存器4,偏移地址0x8C*/
  volatile unsigned int  UFCR;               /**< UART FIFO Control Register, offset: 0x90         串口FIFO控制寄存器,偏移地址0x90*/
  volatile unsigned int  USR1;               /**< UART Status Register 1, offset: 0x94             串口状态寄存器1,偏移地址0x94*/
volatile unsigned int  USR2;               /**< UART Status Register 2, offset: 0x98             串口状态寄存器2,偏移地址0x98*/
  volatile unsigned int  UESC;               /**< UART Escape Character Register, offset: 0x9C     串口转义字符寄存器,偏移地址0x9C*/
  volatile unsigned int  UTIM;               /**< UART Escape Timer Register, offset: 0xA0         串口转义定时器寄存器 偏移地址0xA0*/
  volatile unsigned int  UBIR;               /**< UART BRM Incremental Register, offset: 0xA4      串口二进制倍率增加寄存器 偏移地址0xA4*/
  volatile unsigned int  UBMR;               /**< UART BRM Modulator Register, offset: 0xA8 	   串口二进制倍率调节寄存器 偏移地址0xA8*/
  volatile unsigned int  UBRC;               /**< UART Baud Rate Count Register, offset: 0xAC      串口波特率计数寄存器 偏移地址0xAC*/
  volatile unsigned int  ONEMS;              /**< UART One Millisecond Register, offset: 0xB0      串口一毫秒寄存器 偏移地址0xB0*/
  volatile unsigned int  UTS;                /**< UART Test Register, offset: 0xB4                 串口测试寄存器 偏移地址0xB4*/		
  volatile unsigned int  UMCR;               /**< UART RS-485 Mode Control Register, offset: 0xB8  串口485模式控制寄存器 偏移地址0xB8*/
} UART_Type;

UART_Type *uart1 = (UART_Type *)0x02020000;

3.IMX6ULL UART编程

1. 串口编程步骤

1.1 看原理图确定引脚

  • 有很多串口,使用哪一个?看原理图确定

1.2 配置引脚为UART功能

  • 至少用到发送、接收引脚:txd、rxd
  • 需要把这些引脚配置为UART功能,并使能UART模块

1.3 设置串口参数

  • 有哪些参数?
  • 波特率
  • 数据位
  • 校验位
  • 停止位
  • 示例: 比如15200,8n1表示波特率为115200,8个数据为,没有校验位,1个停止位

1.4 根据状态寄存器读写数据

  • 肯定有一个数据寄存器,程序把数据写入,即刻通过串口向外发送数据
  • 肯定有一个数据寄存器,程序读取这个寄存器,就可以获得先前接收到的数据
  • 很多有状态寄存器 * 判断数据是否发送出去?是否发送成功? * 判断是否接收到了数据?

2. IMX6ULL串口框架

参考手册IMX6ULLRM.pdf中《CChapter 55: Universal Asynchronous Receiver/Transmitter (UART)》 各类芯片的UART框图都是类似的,当设置好UART后,程序读写数据寄存器就可以接收、发送数据了。

[外链图片转存失败,源站可能有防盗链机制,建议将图片保存下来直接上传(img-A1FqlCEb-1649485754030)(lesson\imx6ull_uart\001_imx6ull_uart_block_diagram.png)]