程序员到创业,成长之路的技能分享

231 阅读8分钟

一、前言

程序员到创业,这一路上的经历。多多少少是有感悟,我平时也一直保持空杯,保持饥饿,保持利他。感谢张哥邀请,我在这里跟大家分享下目前得到的一些小感悟:关于程序员到创业,成长之路的一些技能

首先不建议大多数人选择创业的道路,创业前先问自己一个问题,如果给你一个很好的公司职位,你是否愿意放弃去创业?

创业不是逃避去工作!

创业需要具备更多社会关系、超出常人的毅力和果断、还有超强的商业意识等等。选择创业和选择工作的目标都是赚钱,但创业毕竟高风险,在保证无后顾之忧的情况下创业会更好。

所以在每次做选择的时候,可以从风险和收益两块深度思考评估。如果可以接受最差的结果,那就决定去干吧

二、要做个 T 型人才

file

我们的目标,是成为一个程序员中出色的 T 型人才。这个创业者,肯定也是 T 型人才。那如图,技能分为广度和深度。具体有哪些呢?

深度技能:

  • 技能能力:写代码牛逼
  • 等等

广度技能:

  • 产品设计能力
  • 商业变现能力
  • 组织管理能力
  • 等等

程序员大部分为专才,以技术为专。那我从程序员到创业,分享下如何推荐你,从专才养成到 T 型人才?

请记住一个关键词:相关性

再看图,首先大家先要以技术为专,把技术这个深度,做到行业专家级别。

然后,如果你想创业,就要把深度扩大边界,让这个 “竖” 更宽。怎么养成呢?

要学会选择先去学习跟技术“相关”的能力

  • 比如让一个技术先去学财务管理能力,对去创业作用不大的。
  • 比如让技术去学点产品设计能力,包括用户痛点分析、产品设计思维、产品商业模型等等。那肯定有用
  • 比如让技术去学点产品管理能力,包括产品需求管理、产品规划管理、项目管理等等。那肯定有用

为什么这么说呢?因为上面说的 产品设计能力 和 产品管理能力,是跟技术相关的。这些能力都是在互联网产品研发流程中,是上下游的关系,是关联的。

杭州微钰网络科技 - 专注企业数字化创新及转型

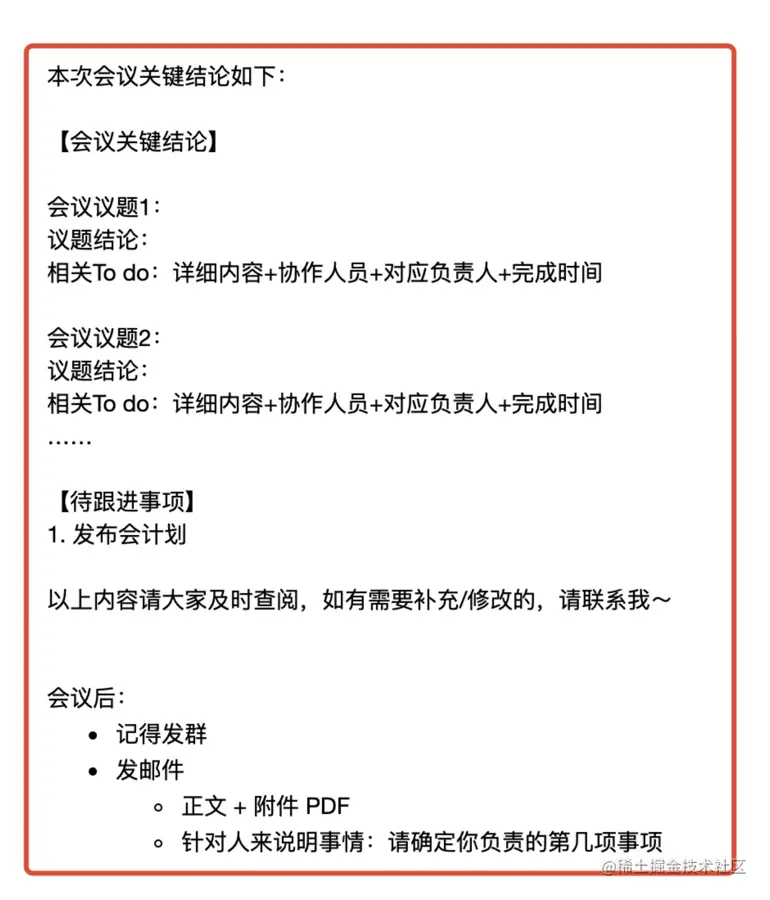
三、其他程序员到创业的通用技能

file

上图是会议纪要的模板。在工作中,涉及到的任何环节都是能力的体现。也是程序员到创业的通用技能

  • 会议中,需要会议纪要输出的能力(写作,总结能力)
  • 研发流程中,需求评审后需要输出技术方案的能力(画图设计,写作总结能力)
  • 同样能输出通用的解决方案模板,也是能力的体现

这些能力其他人基本都很弱,你做到 60 分就很好。通用能力还有很多,比如梳理 SOP 标准作业流程能力、周报书写、月报书写、项目复盘能力等等

创业不可或缺的能力:商业思维

先从一个案例出发,比如上街去 4s 店买个车,去链家中介买个房等等

有人买有人卖,就是交易,就是生意。在交易中间,插入一脚,就会获取中间利润产出的分成。4s 店,链家等就是这种中介,在交易之间插入了一脚:

  • 买车,本来直接从车厂买。但是麻烦,在 4s 店全包服务,你买的开心,我 4s 店也赚钱
  • 买房,本来原房东直接卖给你,各种手续流程。麻烦,在链家全套服务,你付钱就行,那链家也收服务费

这种案例,太多太多。

创业的商业模式,其实就是做生意的一种套路。老的套路可以,但不够创新,可能被 PK 淘汰。比如创造性的做生意新方式,就是一种全新的商业模式。案例:饿了么,逐渐代替了以前打电话订餐。

技术转型更要提高商业思维

我之前做技术的,我感觉商业模式就像源代码。一种商业模式,就是描述一个组织创造、传递以及获取价值的基本原理。但具体还得看执行,看运营等环节

做技术的,一定要懂除了你工作收入,其他收入咋来,咋挣更多的钱,咋做生意。懂点商业思维,懂点流量,不亏的

第一:技术是工具。确实,当我没有技术作为工具时,我效率低一点也能挣钱。比如我用手削刀削面,一小时能削 100 碗。一小时也最多挣 100 碗面的利润总和。

第二:有技术可以提高效率。搞了 10 台机器人刀削面,和我手削一摸一样。那么一小时就可以达到 100 * 10 ,1000 碗面的利润和。利润不止这些,技术释放了我的双手,我可以在削过程中,做其他产值的事

所以,技术也不单单只是工具,有了数据后,技术通过数据分析,智能化、AI 化。这是绝对的技术价值产出和壁垒。

但是但是,技术人员别把技术看得太重,还是实际点挣钱才是王道,技术一般对挣钱的好处如下:

  1. 自动化,提高效率,降低成本,从而提高利润
  2. 利用技术平台化,多处开花。比如开了十家面店
  3. 支持海量业务,那时候太屌了

四、怎么更好地学习呢?

说了这么多能力?大家肯定忽视了一个点,其实学习也算一个技能。是不是一直感觉自己浮躁静不下心,感觉自己提升没有多大的变化?

对于怎么更好地学?我说下自己的看法和亲身经历吧。

首先得知道,这是大部分普通从事技术的现状:

  • 普通人:不懂装懂,以为自己很懂;没有系统的学习技术,没有完善的技术底层思维等
  • 普通人:惰性,非常葛优式工作;说自己很忙,但一刷抖音看个剧就停不下来等等
  • 高手:往往厉害的人,更谦虚真诚,更努力自律

大家都一样,想成为那个努力的人。不妨按照我的亲身经历的一些思路试试:

1. 先确定低预期的学习目标

什么叫低预期,就是量力而行可以完成的。

比如 12 月份写 2 篇技术笔记博客。切记不要太多,慢慢随着自己能力的成长,阶段性给自己更大的学习目标。因为完成目标后,会更热爱也有兴趣。

2. 长期投入,并出 "作品"

很多人说自己已经长期投入了,但实际上,水平残次完全不能打,却不舍得投入,那也只是口是心非。

大家都听过:一万个小时理论

比如学技术,就「学习 & 敲代码」-> 「思考」-> 「实战练习」->「持续学习敲代码」。

在「思考」的环节,建议大家从「写技术博客」开始,每个月 1 篇,能写多久写多久。技术博客平台很多 CSDN、思否、掘金 等等,随便选

这里的 "作品",不单单技术博客,也可以是 Github/Gitee 代码、小工具产品等等

最后是不是觉得这方法真有点笨。但就是这样水滴石穿,路漫漫其修远兮,熟能生巧。看似笨,其实一方面锻炼能力,另一方面锤炼态度。事不难,偏偏大多数人做不到。一旦做到,铁定能超过百分之九十

3. 持续做好前面 2 点就够了

其他推荐:

a. 选择学习的氛围:花钱去安静的咖啡馆 或 去免费的图书馆 b. 花钱买知识:花钱买的书,你至少会觉得不学亏了 c. 工具上推荐: iTimer 蕃茄工作学习法、印象笔记记笔记等等 d. 要不长不短的时候及时复盘,比如每个月

五、小结

最后小结下,大家记住自己是普通人,不是“乔布斯”这种神一样的人。那就承认自己普通人:

  • 懂如何学习
  • 懂学什么

加油,期待大家从副业做起,达到多元化收入!

作者:泥瓦匠 (公号「程序员泥瓦匠」)出处:www.bysocket.com 欢迎转载,也请保留这段声明。谢谢!