429.N 叉树的层序遍历

140 阅读2分钟

本文已参与「新人创作礼」活动,一起开启掘金创作之路。

题目

429.N 叉树的层序遍历

题目大意

给定一个 N 叉树,返回其节点值的层序遍历。(即从左到右,逐层遍历)。

树的序列化输入是用层序遍历,每组子节点都由 null 值分隔(参见示例)。

样例

示例 1:

img

输入:root = [1,null,3,2,4,null,5,6]
输出:[[1],[3,2,4],[5,6]]

示例 2:

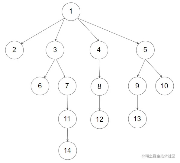
img

输入:root = [1,null,2,3,4,5,null,null,6,7,null,8,null,9,10,null,null,11,null,12,null,13,null,null,14]
输出:[[1],[2,3,4,5],[6,7,8,9,10],[11,12,13],[14]]

数据规模

提示:

  • 树的高度不会超过 1000
  • 树的节点总数在 [0,104][0, 10^4] 之间

思路

考虑BFS做法,在每一轮的BFS过程中,需要一次性遍历完同一层的所有节点。比如先让root入队,那么在BFS过程中,会先看当前队列中的元素个数,考虑到BFS在树中遍历,实际上就是层次扩展,那么当前队列中的所有元素都是同一层的,那么就可以把它们依次放进vector<int>level,然后再将level放入答案数组vector<vector<int>>ans中,并且对队列中的每一个节点的每一个儿子节点让他们入队,方便下一次的层次扩展。

注意:树的节点总数可以为00,所以当root==nullptr时要返回{}

  • 时间复杂度:O(n)O(n),其中nn是树中包含的节点个数。(每一个节点恰好遍历一次)
  • 空间复杂度:O(n)O(n),即为队列需要使用的空间。

代码

// short int long float double bool char string void
// array vector stack queue auto const operator
// class public private static friend extern 
// sizeof new delete return cout cin memset malloc
// relloc size length memset malloc relloc size length
// for while if else switch case continue break system
// endl reverse sort swap substr begin end iterator
// namespace include define NULL nullptr exit equals 
// index col row arr err left right ans res vec que sta
// state flag ch str max min default charray std
// maxn minn INT_MAX INT_MIN push_back insert
#include<bits/stdc++.h>
using namespace std;
typedef long long ll;
typedef pair<int, int>PII;
typedef pair<int, string>PIS;
const int maxn=3e4+50;//注意修改大小
long long read(){long long x=0,f=1;char c=getchar();while(!isdigit(c)){if(c=='-') f=-1;c=getchar();}while(isdigit(c)){x=x*10+c-'0';c=getchar();}return x*f;}
ll qpow(ll x,ll q,ll Mod){ll ans=1;while(q){if(q&1)ans=ans*x%Mod;q>>=1;x=(x*x)%Mod;}return ans%Mod;}
/*
// Definition for a Node.
class Node {
public:
    int val;
    vector<Node*> children;

    Node() {}

    Node(int _val) {
        val = _val;
    }

    Node(int _val, vector<Node*> _children) {
        val = _val;
        children = _children;
    }
};
*/

class Solution {
public:
    vector<vector<int>> levelOrder(Node* root) {
		if(root==null){
			return {};
		}
        queue<Node*>q;
        q.push(root);
        vector<vector<int>>ans;
        while(!q.empty()){
            int cnt=q.size();
			vector<int>level;
            for(int i=0;i<cnt;i++){
                Node* now=q.front();q.pop();
				for(auto it:now->children){
					q.push(it);
				}
				level.push_back(now->val);
            }
			ans.push_back(level);
        }
		return ans;
    }
};