选择建筑的方案数

413 阅读2分钟

一起养成写作习惯!这是我参与「掘金日新计划 · 4 月更文挑战」的第7天,点击查看活动详情

说在前面

🎈今天给大家带来的是算法练习。

题目描述

给你一个下标从 0 开始的二进制字符串 s ,它表示一条街沿途的建筑类型,其中:
s[i] = '0' 表示第 i 栋建筑是一栋办公楼,
s[i] = '1' 表示第 i 栋建筑是一间餐厅。
作为市政厅的官员,你需要随机 选择 3 栋建筑。然而,为了确保多样性,选出来的 3 栋建筑 相邻 的两栋不能是同一类型。
比方说,给你 s = "001101" ,我们不能选择第 1 ,3 和 5 栋建筑,因为得到的子序列是 "011" ,有相邻两栋建筑是同一类型,所以 不合 题意。
请你返回可以选择 3 栋建筑的 有效方案数 。 示例 1:

输入:s = "001101"
输出:6

解释:

以下下标集合是合法的:
- [0,2,4] ,从 "001101" 得到 "010"
- [0,3,4] ,从 "001101" 得到 "010"
- [1,2,4] ,从 "001101" 得到 "010"
- [1,3,4] ,从 "001101" 得到 "010"
- [2,4,5] ,从 "001101" 得到 "101"
- [3,4,5] ,从 "001101" 得到 "101"
没有别的合法选择,所以总共有 6 种方法。

示例 2:

输入:s = "11100"
输出:0
解释:没有任何符合题意的选择。

提示:

3 <= s.length <= 105
s[i] 要么是 '0' ,要么是 '1' 。

思路分析

题目要求我们计算可以选择3栋建筑的有效方案数,由题意可以得出满足题意的建筑形式只有两种,分别是 010101,那么我们只需要计算出字符串中含有这两个子串的数量即可。
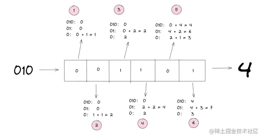
以示例1001101为例,我们来看看计算过程是怎样的。

1、计算010子串数量

我们可以维护三个变量,分别记录当前位置可以构成子串 '0','01'和'010' 的数量。

  • 计算'0'子串 '0'子串即为0的数量,遇到'0'的时候加一即可;
  • 计算'01'子串 '01'子串数量取决于前面'0'的数量,遇到'1'的时候加上前面'0'的数量即可;
  • 计算'010'子串 '010'子串数量取决于前面'01'子串的数量,遇到'0'的时候加上前面'01'子串的数量即可。 计算过程如下图: image.png

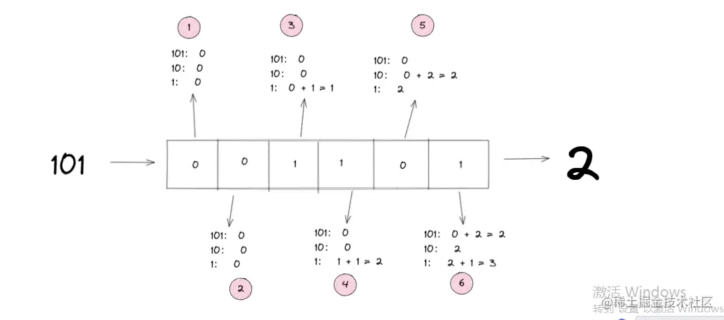
2、计算101子串数量

101子串数量的计算方式与010子串数量的计算方式是一样的。 我们可以维护三个变量,分别记录当前位置可以构成子串 '1','10'和'101' 的数量。

  • 计算'1'子串 '1'子串即为0的数量,遇到'1'的时候加一即可;
  • 计算'10'子串 '10'子串数量取决于前面'1'的数量,遇到'0'的时候加上前面'1'的数量即可;
  • 计算'101'子串 '101'子串数量取决于前面'10'子串的数量,遇到'1'的时候加上前面'10'子串的数量即可。 计算过程如下图: 1649331444(1).jpg

AC代码

/**
 * @param {string} s
 * @return {number}
 */
var numberOfWays = function (s) {
  let f = function (s, t) {
    let a = 0,
      b = 0,
      c = 0;
    for (let i = 0; i < s.length; i++) {
      x = s[i];
      if (x == t[2]) c += b;
      if (x == t[1]) b += a;
      if (x == t[0]) a += 1;
    }
    return c;
  };
  return f(s, "101") + f(s, "010");
};

说在后面

🎉这里是JYeontu,现在是一名前端工程师,有空会刷刷算法题,平时喜欢打打羽毛球🏸 ,平时也喜欢写些东西,既为自己记录📋,也希望可以对大家有那么一丢丢的帮助,写的不好望多多谅解🙇,写错的地方望指出,定会认真改进😊,在此谢谢大家的支持,我们下文再见🙌。