首页
沸点
课程
数据标注
HOT
AI Coding
更多
直播
活动
APP
插件
直播
活动
APP
插件
搜索历史
清空
创作者中心
写文章
发沸点
写笔记
写代码
草稿箱
创作灵感
查看更多
登录
注册
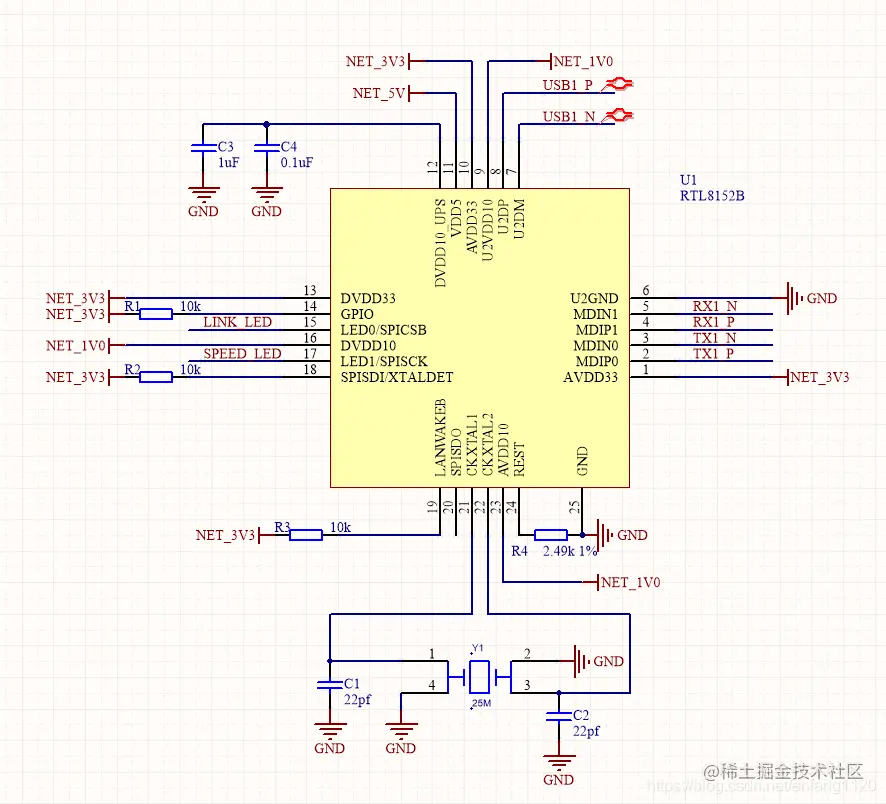
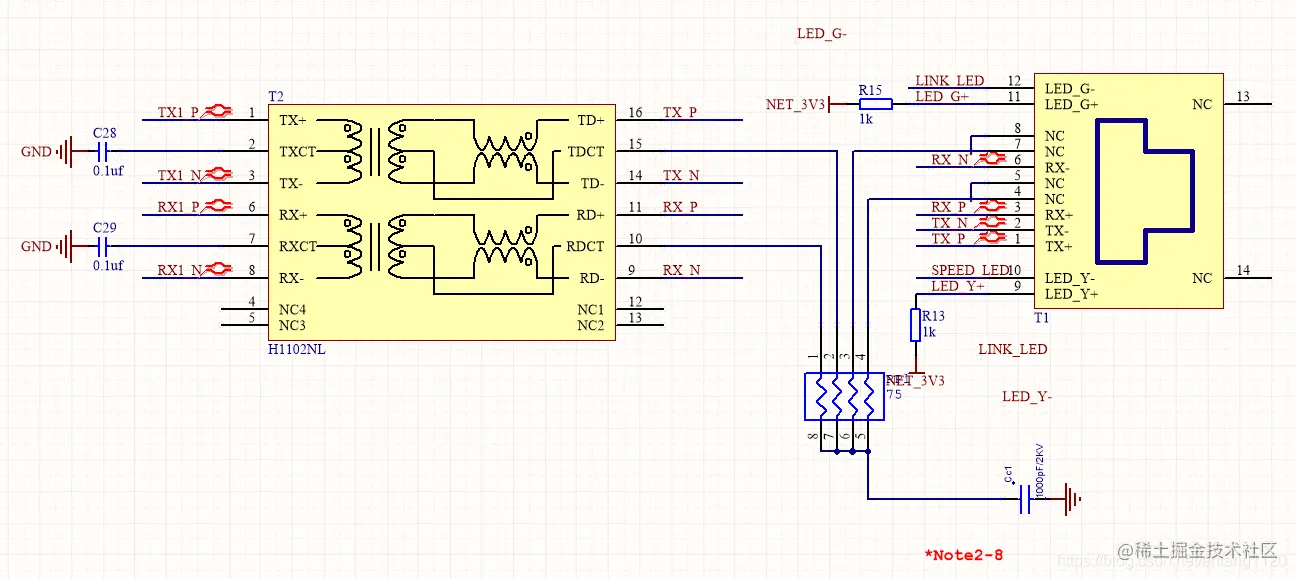
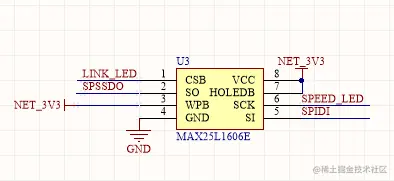
USB RJ45 (RTL8152B)电路
画质饺子
2022-04-07
1,027
阅读1分钟
RTL8152B外围电路:
网络变压器:
画质饺子
1
文章
1.0k
阅读
4
粉丝
目录
收起