Java枚举

227 阅读5分钟

本文已参与「新人创作礼」活动, 一起开启掘金创作之路。

image.png

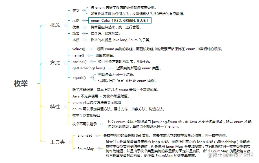
概念 enum 的全称为 enumeration, 是 JDK 1.5 中引入的新特性。

在Java中,被 enum 关键字修饰的类型就是枚举类型。形式如下:

enum Color { RED, GREEN, BLUE } 如果枚举不添加任何方法,枚举值默认为从0开始的有序数值。以 Color 枚举类型举例,它的枚举常量依次为 RED:0,GREEN:1,BLUE:2。

枚举的好处:可以将常量组织起来,统一进行管理。

枚举的典型应用场景:错误码、状态机等。

枚举类型的本质 尽管 enum 看起来像是一种新的数据类型,事实上,enum是一种受限制的类,并且具有自己的方法。

创建enum时,编译器会为你生成一个相关的类,这个类继承自 java.lang.Enum。

java.lang.Enum类声明

public abstract class Enum<E extends Enum> implements Comparable, Serializable { ... } 枚举的方法 在enum中,提供了一些基本方法:

values():返回 enum 实例的数组,而且该数组中的元素严格保持在 enum 中声明时的顺序。

name():返回实例名。

ordinal():返回实例声明时的次序,从0开始。

getDeclaringClass():返回实例所属的 enum 类型。

equals() :判断是否为同一个对象。

可以使用 == 来比较enum实例。

此外,java.lang.Enum实现了Comparable和 Serializable 接口,所以也提供 compareTo() 方法。

例:展示enum的基本方法

public class EnumMethodDemo { enum Color {RED, GREEN, BLUE;} enum Size {BIG, MIDDLE, SMALL;} public static void main(String args[]) { System.out.println("=========== Print all Color ==========="); for (Color c : Color.values()) { System.out.println(c + " ordinal: " + c.ordinal()); } System.out.println("=========== Print all Size ==========="); for (Size s : Size.values()) { System.out.println(s + " ordinal: " + s.ordinal()); }

    Color green = Color.GREEN;
    System.out.println("green name(): " + green.name());
    System.out.println("green getDeclaringClass(): " + green.getDeclaringClass());
    System.out.println("green hashCode(): " + green.hashCode());
    System.out.println("green compareTo Color.GREEN: " + green.compareTo(Color.GREEN));
    System.out.println("green equals Color.GREEN: " + green.equals(Color.GREEN));
    System.out.println("green equals Size.MIDDLE: " + green.equals(Size.MIDDLE));
    System.out.println("green equals 1: " + green.equals(1));
    System.out.format("green == Color.BLUE: %b\n", green == Color.BLUE);
}

} 输出

=========== Print all Color =========== RED ordinal: 0 GREEN ordinal: 1 BLUE ordinal: 2 =========== Print all Size =========== BIG ordinal: 0 MIDDLE ordinal: 1 SMALL ordinal: 2 green name(): GREEN green getDeclaringClass(): class org.zp.javase.enumeration.EnumDemo$Color green hashCode(): 460141958 green compareTo Color.GREEN: 0 green equals Color.GREEN: true green equals Size.MIDDLE: false green equals 1: false green == Color.BLUE: false 枚举的特性 枚举的特性,归结起来就是一句话:

除了不能继承,基本上可以将 enum 看做一个常规的类。

但是这句话需要拆分去理解,让我们细细道来。

枚举可以添加方法 在概念章节提到了,枚举值默认为从0开始的有序数值 。那么问题来了:如何为枚举显示的赋值。

Java 不允许使用 = 为枚举常量赋值

如果你接触过C/C++,你肯定会很自然的想到赋值符号 = 。在C/C++语言中的enum,可以用赋值符号=显示的为枚举常量赋值;但是 ,很遗憾,Java 语法中却不允许使用赋值符号 = 为枚举常量赋值。

例:C/C++ 语言中的枚举声明

typedef enum{ ONE = 1, TWO, THREE = 3, TEN = 10 } Number; 枚举可以添加普通方法、静态方法、抽象方法、构造方法

Java 虽然不能直接为实例赋值,但是它有更优秀的解决方案:为 enum 添加方法来间接实现显示赋值。

创建 enum 时,可以为其添加多种方法,甚至可以为其添加构造方法。

注意一个细节:如果要为enum定义方法,那么必须在enum的最后一个实例尾部添加一个分号。此外,在enum中,必须先定义实例,不能将字段或方法定义在实例前面。否则,编译器会报错。

例:全面展示如何在枚举中定义普通方法、静态方法、抽象方法、构造方法

public enum ErrorCode { OK(0) { public String getDescription() { return "成功"; } }, ERROR_A(100) { public String getDescription() { return "错误A"; } }, ERROR_B(200) { public String getDescription() { return "错误B"; } };

private int code;

// 构造方法:enum的构造方法只能被声明为private权限或不声明权限
private ErrorCode(int number) { // 构造方法
    this.code = number;
}
public int getCode() { // 普通方法
    return code;
} // 普通方法
public abstract String getDescription(); // 抽象方法
public static void main(String args[]) { // 静态方法
    for (ErrorCode s : ErrorCode.values()) {
        System.out.println("code: " + s.getCode() + ", description: " + s.getDescription());
    }
}

} 注:上面的例子并不可取,仅仅是为了展示枚举支持定义各种方法。下面是一个简化的例子

例:一个错误码枚举类型的定义

本例和上例的执行结果完全相同。

public enum ErrorCodeEn { OK(0, "成功"), ERROR_A(100, "错误A"), ERROR_B(200, "错误B");

ErrorCodeEn(int number, String description) {
    this.code = number;
    this.description = description;
}
private int code;
private String description;
public int getCode() {
    return code;
}
public String getDescription() {
    return description;
}
public static void main(String args[]) { // 静态方法
    for (ErrorCodeEn s : ErrorCodeEn.values()) {
        System.out.println("code: " + s.getCode() + ", description: " + s.getDescription());
    }
}

} 枚举可以实现接口 enum 可以像一般类一样实现接口。

同样是实现上一节中的错误码枚举类,通过实现接口,可以约束它的方法。

public interface INumberEnum { int getCode(); String getDescription(); }

public enum ErrorCodeEn2 implements INumberEnum { OK(0, "成功"), ERROR_A(100, "错误A"), ERROR_B(200, "错误B");

ErrorCodeEn2(int number, String description) {
    this.code = number;
    this.description = description;
}

private int code;
private String description;

@Override
public int getCode() {
    return code;
}

@Override
public String getDescription() {
    return description;
}

} 枚举不可以继承 enum 不可以继承另外一个类,当然,也不能继承另一个 enum 。

因为 enum 实际上都继承自 java.lang.Enum 类,而 Java 不支持多重继承,所以 enum 不能再继承其他类,当然也不能继承另一个 enum。

EnumSet和EnumMap Java 中提供了两个方便操作enum的工具类——EnumSet 和 EnumMap。

EnumSet 是枚举类型的高性能 Set 实现。它要求放入它的枚举常量必须属于同一枚举类型。 EnumMap 是专门为枚举类型量身定做的 Map 实现。虽然使用其它的 Map 实现(如HashMap)也能完成枚举类型实例到值得映射,但是使用 EnumMap 会更加高效:它只能接收同一枚举类型的实例作为键值,并且由于枚举类型实例的数量相对固定并且有限,所以 EnumMap 使用数组来存放与枚举类型对应的值。这使得 EnumMap 的效率非常高。