No. 009 | 神器 Mermaid

707 阅读3分钟

今天给大家介绍的神器是Mermaid。三山派推荐您将它用做画图神器。通过它,您可以快速完成:

  • 权要结构图
  • 案件关系图

关键词:Obsidian; Typora; Mermaid; Mermaid v8.14.0 Live Editor

1. Ta能做什么?

Mermaid 画权要结构图

读专利时,遇到的权要一般长这样:

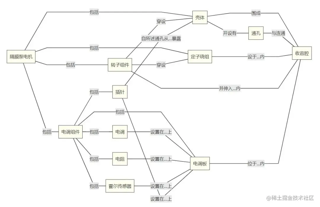
CN208835884U 隔膜泵电机及隔膜泵

1.一种隔膜泵电机,其特征在于,包括: 壳体,所述壳体围成收容腔,所述壳体开设有通孔,所述通孔与所述收容腔连通; 定子绕组,所述定子绕组设于所述收容腔内; 转子组件,所述转子组件穿设所述壳体并伸入所述收容腔内,所述转子组件穿设所述定子绕组; 以及电调组件,所述电调组件包括电调板、电调、电阻、霍尔传感器以及插针,所述电调、所述电阻、所述霍尔传感器以及所述插针均设置在所述电调板上,所述电调板位于所述收容腔内,所述插针自所述通孔从所述壳体暴露。

通过Mermaid权要可以长这样:

这个图看起来不仅直观,另外基于这个图还方便观察哪个零部件其实完全没有必要写在权利要求1中。读者朋友,你觉得这个权要写的怎么样呢?哪些内容可以从权1删除?

Mermaid画家族结构图

这是目标专利的家族关系:

通过Mermaid该家族的关系可以描述成这样:

这个专利家族的图是不是就很直观了呢?为了看的方便,图中不同的符号区分了申请号、时间、授权号。如果以前你绘制过这样的图,你是用什么画的呢?

2. 为什么选Ta?

这几个理由,你看够不够:

  • 多种工具(Obsidian、Typora等支持Markdown语法的工具; 在线的Mermaid v8.14.0 Live Editor)可以绘制,总有一种适合你;
  • 画起来省事(不用想谁连接谁,谁在上谁在下,直接随便顺序一行行拆解权要就好)
  • 改起来方便:改内容(隔膜泵电机不再包括壳体了,找到“隔膜泵电机---|包括|壳体”,直接删掉就好)
  • 改起来方便:改结构(Mermaid的流程图提供了LR, RL, TD, DT四种视图,改图的结构分分钟的事)

为什么说画的省事呢? 要画出上面的权要结构图,你只需先写出下面的内容:

然后把你准备好的文字复制到任何你想用的工具。

如果你选择不下载任何工具,直接在线画图。那通过Mermaid Live Editor (v8.14.0)可以直接生成图片。生成图片的界面长这样:

另外,通过Obsidian、Typora等Markdown软件你也可以很方便的绘制上面的图。例如,这个是Typora的图:

这个是Obsidian的图:

要想绘制前面的家族关系图,代码也很简单,基本上就是读一遍优先权关系,图就画好了。如果你excel用的熟练,还可以把一些内容直接查找替换成你想要的格式直接生成下面的代码:

怎么修改呢? 改结构,您只需要在TD, DT, LR, RL之间切换

3. Ta不只如此……

上面只是演示了流程图,除此之外,Mermaid还可以画很多中其他类型的图。直接来一张官网的截图给你看吧:

4. 行动起来……

是不是有点心动了呢?行动建议:

  • 找到一个简单的权要练手,拆解成Mermaid的短句
  • 在线打开 Mermaid v8.14.0 Live Editor,用上面的短句练手,看看效果
  • 如果效果不错,下载Obsidian(免费)或者Typora(89元)用起来吧

本文由博客一文多发平台 OpenWrite 发布!