一起养成写作习惯!这是我参与「掘金日新计划 · 4 月更文挑战」的第5天,点击查看活动详情。
数据库需求分析
在进行系统功能划分和系统设计中,数据库的需求分析是一个最重要的环节,根据前期的需求分析,可以得到多张表:用户信息表、进货表、退货表、商品类别表、商品信息表、库存信息表、顾客退货表、商品销售表、供应商信息表等多张表。
数据库的逻辑设计
主要数据表的E-R图:
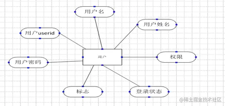
用户信息表有用户userid、用户名(logincode)、用户姓名(username)、用户密码(password)、标志(bz)和登录状态(state)以及用户所赋予权限(usermenu)这些列,如下图所示:
商品表主要有商品spid、商品名称(spname)、型号(xinghao)、一级分类编号(lbid)、一级分类名称(lbname)、单位(spdw)、商品进货价格(jhprice),商品出货价格(chprice),生产商名称(csname),进销货状态(state)这些列,如下图所示:
数据库表设计
系统关键数据库表如下:
用户表:
用户表主要描述用户信息。如:用户userid、用户名(logincode)、用户姓名(username)、用户密码(password)、标志(bz)和登录状态(state)以及用户所赋予权限(usermenu)。具体如下表所示:
用户表
| 列名 | 数据类型 | 长度 | 主键 | 说明 |
|---|---|---|---|---|
| userid | int | 11 | 是 | 用户userid |
| logincode | varchar | 20 | 否 | 用户名 |
| username | varchar | 20 | 否 | 用户姓名 |
| password | varchar | 20 | 否 | 用户密码 |
| bz | varchar | 100 | 否 | 标注 |
| state | Int | 11 | 否 | 状态 |
| usermenu | varchar | 30 | 否 | 权限 |
商品表:
商品表主要描述商品的信息,如商品spid、商品名称(spname)、型号(xinghao)、一级分类编号(lbid)、一级分类名称(lbname)、单位(spdw)、商品进货价格(jhprice),商品出货价格(chprice),生产商名称(csname),进销货状态(state)这些列,如下表所示:
商品表
| 列名 | 数据类型 | 长度 | 主键 | 说明 |
|---|---|---|---|---|
| spid | varchar | 10 | 是 | 商品spid |
| spname | varchar | 20 | 否 | 商品名称 |
| spxinghao | varchar | 20 | 否 | 规格型号 |
| lbid | varchar | 11 | 否 | 一级分类编号 |
| lbname | varchar | 20 | 否 | 一级分类名称 |
| spdw | varchar | 20 | 否 | 单位 |
| dj | double | default | 否 | 单价 |
| sl | int | 11 | 否 | 数量 |
| zj | double | default | 否 | 总价 |
以上就是关键数据库的几个表的设计。