两数相加

112 阅读1分钟

一起养成写作习惯!这是我参与「掘金日新计划 · 4 月更文挑战」的第5天,点击查看活动详情

前言

笔者除了大学时期选修过《算法设计与分析》和《数据结构》还是浑浑噩噩度过的(当时觉得和编程没多大关系),其他时间对算法接触也比较少,但是随着开发时间变长对一些底层代码/处理机制有所接触越发觉得算法的重要性,所以决定开始系统的学习(主要是刷力扣上的题目)和整理,也希望还没开始学习的人尽早开始。

系列文章收录《算法》专栏中。

力扣题目链接

问题描述

给你两个 非空 的链表,表示两个非负的整数。它们每位数字都是按照 逆序 的方式存储的,并且每个节点只能存储 一位 数字。

请你将两个数相加,并以相同形式返回一个表示和的链表。

你可以假设除了数字 0 之外,这两个数都不会以 0 开头。

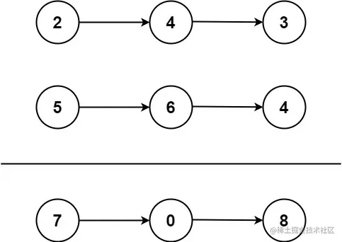
示例 1:

image.png

输入:l1 = [2,4,3], l2 = [5,6,4]
输出:[7,0,8]
解释:342 + 465 = 807.

示例 2:

输入:l1 = [0], l2 = [0]
输出:[0]

示例 3:

输入:l1 = [9,9,9,9,9,9,9], l2 = [9,9,9,9]
输出:[8,9,9,9,0,0,0,1]

提示:

  • 每个链表中的节点数在范围 [1, 100] 内
  • 0 <= Node.val <= 9
  • 题目数据保证列表表示的数字不含前导零

剖析

这道题考察的是链表,比较巧妙的解决两数相加,我们在进行加法运算的时候也是从最后一位开始的,这样逆序就对齐了低位。

需要注意的地方:

  • 各位相加需要记录是否进位,进位的话需要在下次相加的时候加1。
  • 最后一次相加如果是需要进位的话,需要最终结果接上1。
  • 链表长度不一样缺少的位就默认是0。

代码

package com.study.algorithm.linklist;

public class AddTwoNumbers {
    public static class ListNode {
        int val;
        ListNode next;

        ListNode() {
        }

        ListNode(int val) {
            this.val = val;
        }

        ListNode(int val, ListNode next) {
            this.val = val;
            this.next = next;
        }
    }

    public static ListNode addTwoNumbers(ListNode l1, ListNode l2) {
        ListNode resultHead = new ListNode();

        ListNode resultCurrent = resultHead;

        ListNode l1Node = l1;
        ListNode l2Node = l2;
        boolean isCarry = false;
        while (l1Node != null || l2Node != null) {
            int resultNodeVal = 0;
            if (l1Node != null) {
                resultNodeVal = resultNodeVal + l1Node.val;
                l1Node = l1Node.next;
            }

            if (l2Node != null) {
                resultNodeVal = resultNodeVal + l2Node.val;
                l2Node = l2Node.next;
            }

            if (isCarry) {
                resultNodeVal++;
            }

            if (resultNodeVal / 10 > 0) {
                isCarry = true;
            } else {
                isCarry = false;
            }
            resultNodeVal = resultNodeVal % 10;

            ListNode newNode = new ListNode(resultNodeVal);
            resultCurrent.next = newNode;
            resultCurrent = newNode;
        }

        if (isCarry) {
            resultCurrent.next = new ListNode(0);
        }
        return resultHead.next;
    }

    public static void main(String[] args) {
        ListNode l1 = new ListNode(2);
        l1.next = new ListNode(4);
        l1.next.next = new ListNode(3);

        ListNode l2 = new ListNode(5);
        l2.next = new ListNode(6);
        l2.next.next = new ListNode(4);

        ListNode listNode = addTwoNumbers(l1, l2);
        System.out.println(listNode);
    }
}