MySQL之性能分析(一)

509 阅读5分钟

一起养成写作习惯!这是我参与「掘金日新计划 · 4 月更文挑战」的第5天,点击查看活动详情

对于工作中MySQL的数据量一旦达到300w左右就需要进行一些优化策略了,比如增加索引,参数调优,但是有的时候即便有索引SQL查询还是很慢,这个时候我们应该怎么去排查问题呢?到底是索引失效还是别的原因,如果是索引失效我们应该怎么排查索引失效的原因?如果不是索引失效,并且使用到了索引但SQL还是很慢那又应该如何排查?如何解决?

下面我们先来看下大致的流程。

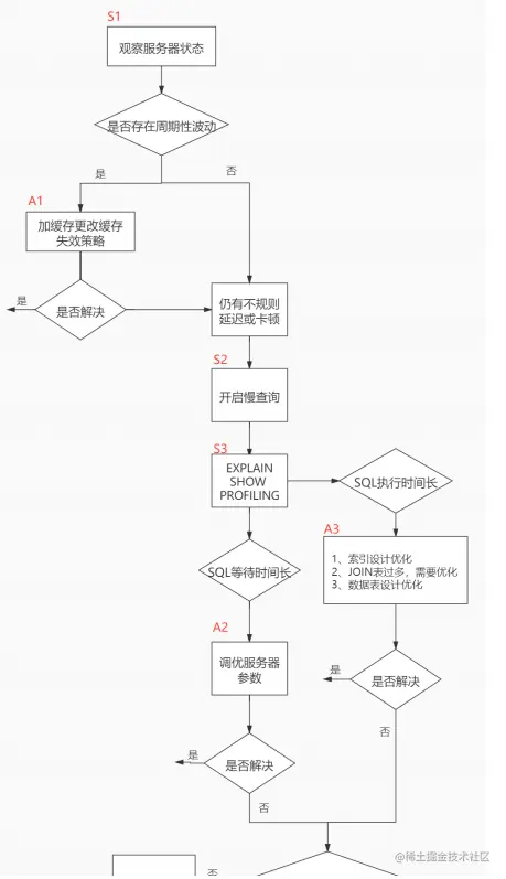
观察MySQL是否存在周期性的卡顿或者请求量时多时少?如果是我们尝试在业务端加上缓存,如果加上缓存无法解决,那我们开启SQL慢查询记录,将执行速度慢的SQL记录下来,然后使用执行计划命令explain分析,根据explain的结果查看是否有使用到索引,是否索引失效,如果有那我们应该加上索引或者解决索引失效的问题,是否多表连接inner join过多,如果是多表连接过多,我们可以尝试将一次查询拆分开成多次查询,然后在业务端进行合并,如果是有explain分析发现SQL等待的时间太长,我们可以尝试MySQL的参数调优,比如将buffer pool加大,如果还没解决那么是不是数据压力过大,达到了MySQL的性能瓶颈,那我们可以考虑架构上的一些问题,比如做MySQL集群多节点,主从复制,读写分离,分库分表(水平拆分,垂直拆分)。如下图

image.png

image.png

查看系统参数的命令是show [global | session] status like 'param' , 一些常用的性能参数如下:

  1. Connections:连接MySQL服务器的次数。
  2. Uptime:MySQL服务器的上线时间。
  3. Slow_queries:慢查询的次数。
  4. Innodb_rows_read:Select查询返回的行数 。
  5. Innodb_rows_inserted:执行INSERT操作插入的行数 。
  6. Innodb_rows_updated:执行UPDATE操作更新的行数 。
  7. Innodb_rows_deleted:执行DELETE操作删除的行数 。
  8. Com_select:查询操作的次数。
  9. Com_insert:插入操作的次数。对于批量插入的 INSERT 操作,只累加一次。
  10. Com_update:更新操作的次数。 • Com_delete:删除操作的次数。

1.统计SQL的查询成本

下面我们先来看下SQL的执行成本,参数是last_query_cost,这个参数记录的是最后一条SQL执行占用的资源(内存页)。 当前有student表数据500w,起始id:5000000,执行如下SQL:

select * from student where id = 6001000

然后查询 SQL查询成本show status like 'last_query_cost',如下图:

image.png 接下来我们在执行如下SQL查询1001条记录: select * from student where id between 6000000 and 6001000

image.png

但是实际上我们可以看到执行时间基本上没有差别,但是在SQL执行成本上确多了400倍,也就是查询一条记录只用了一个数据页,而1001条记录使用了400页,此类命令适合比较不同SQL的执行成本,尤其是在不同SQL相同结果然后选择哪一个SQL的情况下可以使用此命令查看查询成本来选择SQL。

2.定位执行慢的SQL

1.开启慢查询日志

首先查看MySQL是否开启慢查询show variables like 'slow_query_log';

image.png

如果没开启就使用set global slow_query_log = 1;当前参数是全局的,所以必须加上global, 查看慢查询日志文件位置show variables like 'slow_query_log_file';

image.png

查看当前被记录为慢SQL的时间阈值:show variables like 'long_query_time';可以看到当前阈值为1s,如下图。如果想要修改则使用set global long_query_time = 10;这样子就将阈值设置为10s了。

image.png

查看当前系统有多少慢查询数量show status like 'slow_queries';

image.png

我们使用慢查询日志分析工具mysqldumpslow,查看下帮助文档mysqldumpslow --help

image.png

翻译过来就是:

  1. -s: 是表示按照何种方式排序:
    1. c: 访问次数
    2. l: 锁定时间
    3. r: 返回记录
    4. t: 查询时间
    5. al: 平均锁定时间
    6. ar: 平均返回记录数
    7. at: 平均查询时间 (默认方式)
    8. ac: 平均查询次数
  2. -t: 即为返回前面多少条的数据;
  3. -g: 后边搭配一个正则匹配模式,大小写不敏感的;

我们主要是查询时间,所以使用mysqldumpslow -s -t 5 /data/mysql/mysql-slow.log,工具查询时间查看前五条的慢SQL。

image.png

工作中常用的命令类型(仅供参考):

#得到返回记录集最多的10个SQL

mysqldumpslow -s r -t 10 /data/mysql/mysql-slow.log

#得到访问次数最多的10个SQL

mysqldumpslow -s c -t 10 /data/mysql/mysql-slow.log

#得到按照时间排序的前10条里面含有左连接的查询语句

mysqldumpslow -s t -t 10 -g "left join" /data/mysql/mysql-slow.log

#另外建议在使用这些命令时结合 | 和more 使用 ,否则有可能出现爆屏情况

mysqldumpslow -s r -t 10 /data/mysql/mysql-slow.log | more

关闭慢查询日志记录,建议平时关闭慢查询日志,因为在开启的时候会监听我们的SQL执行,占用MySQL服务器的资源 使用set global slow_query_log = 0临时性关闭,永久关闭可以去mysql的配置文件将slow_query_log=OFF注释。