无刷电机FOC像素级别控制原理分析-电机综合

1,486 阅读3分钟

本文是笔者学习笔记,加上自己的理解,公式较多,笔者也是苦苦研究了好久,详细请参考B站大佬分享 www.bilibili.com/video/BV1NT…

1 FOC像素级别控制原理

  • FOC(Field-Oriented Control) ,直译是磁场定向控制,也被称作矢量控制 (VC,Vector Control) ,是目前无刷直流电机(BLDC)和永磁同步电机(PMSM)高效控制的最优方法之一。FOC旨在通过精确地控制磁场大小与方向,使得电机的运动转矩平稳、噪声小、效率高,并且具有高速的动态响应。 image.png

1.1 SVPWM 矢量

image.png

  • 旋转矢量Vs等于3/2相电压 image.png image.png

1.3 SVPWM可以实现像素级别控制原理

  • PWM1/PWM占空比将决定转子矢量角度,像素级别体现在,周期T可以是微秒级别的(和微控制器的定时器有关),所以每个周期内,通过调整Va,Vb的占空比作用时长,即可调整转子转动角度,所以转子每个周期都会进行作用时长占空比调整,导致转子旋转起来非常平滑,所以SVPWM可以实现像素级别控制 image.png image.png image.png

1.4 矢量磁场合成示意图

image.png image.png

  • 切换顺序表格 image.png

1.5 第一扇区磁场合成原理分析

image.png image.png

  • 决定转子方向的是T4和T6的在一个PWM周期的时间,通过不断改变T4和T6的时间,可以在第一个扇区内按照像素级别的粒度运动
  • T0与T6决定转矩模长,T0与T7占比越小,导致T4与T6占比就大,则力矩越大
  • 每一次MOS只有一次变化,从而使系统更加稳定 image.png image.png image.png

1.6 SVPWM各个扇区时序

image.png image.png image.png

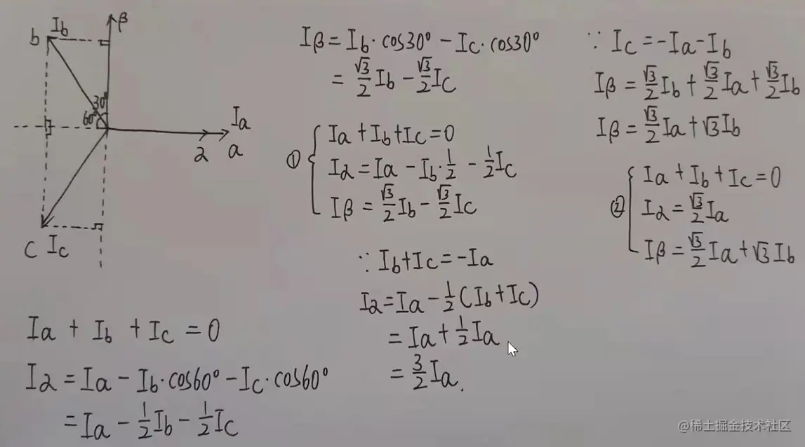
2 Clark变换与Park变换

image.png

2.1 Clark变换与Clark反变换(3相变2相,转到直角坐标系)

image.png image.png image.png image.png image.png image.png

2.2 Park变换(2相变直流,方便PWM控制)

image.png

2.3 Park反变换

image.png

2.4 一阶滤波器

image.png

3 扇区计算(各个扇区Ta/Tb 即PWM高电平作用时长,与转子角度关联)

3.1 第一二扇区计算

image.png

3.2 第三四扇区计算

image.png

3.3 第五六扇区计算

image.png

4 扇区判断

image.png

  • 上图计算的是dq电角度所在扇区,并非转子所在扇区 image.png

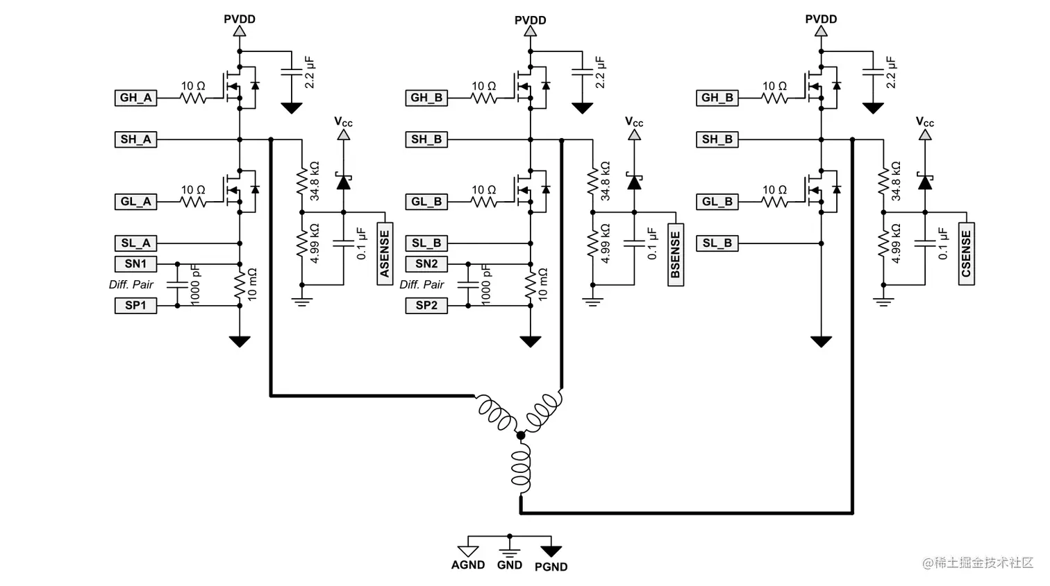
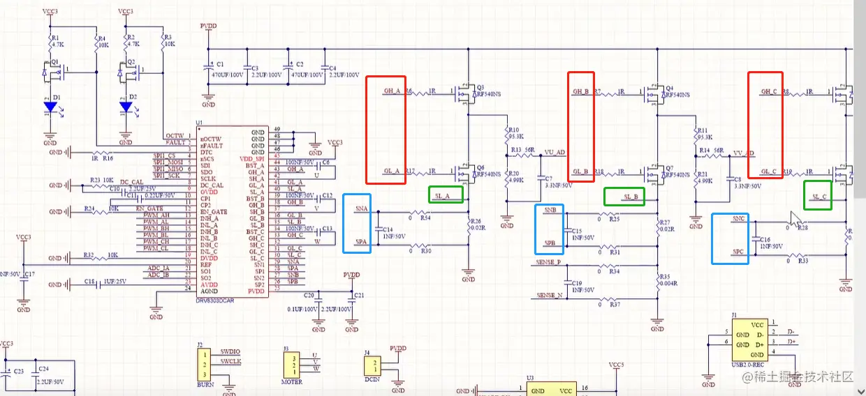
5 三相电机驱动应用电路设计-方案一DRV8301

5.1 DRV8301

  • DRV8301 具有双路电流感应放大器降压转换器的三相无刷电机前置驱动器(具有 SPI 的 PWM 控制器)
  • DRV8301是用于三相电机驱动应用的栅极驱动器IC。该器件提供三个半桥驱动器,每个驱动器能够驱动两个Nchannel MOSFET。 DRV8301支持高达1.7 A的源和2.3 A的峰值电流能力。 DRV8301可以采用6 V至60 V的宽电压供电。该器件采用自举栅极驱动器架构,具有涓流充电电路,可支持100%的占空比。当高侧或低侧MOSFET切换时,DRV8301使用自动握手以防止电流流动。高侧和低侧MOSFET的集成VDS检测用于保护外部功率级免受过流情况的影响。 image.png image.png
  • 引脚描述 image.png image.png image.png
  • SPI控制器 image.png image.png
  • 内部电路 image.png image.png image.png image.png

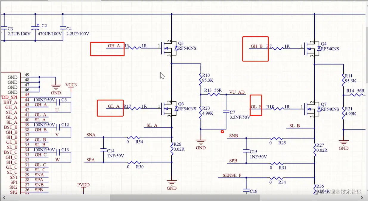
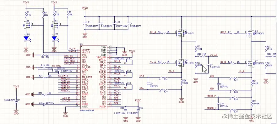
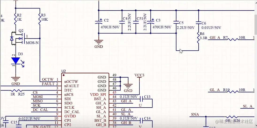
5.2 驱动电路设计

image.png image.png image.png image.png image.png image.png

5.3 改进优化

  • C2 C3 电解电容(470UF/50V) image.png image.png image.png
  • C7 C43 电解电容(330UF/25V) image.png image.png

5.4 终版

  • 原理图 image.png image.png image.png image.png image.png image.png image.png image.png image.png
  • PCB image.png image.png image.png image.png
  • 3D效果 image.png image.png
  • 样板 image.png

5.4 相电流采样电路放大器计算

image.png image.png

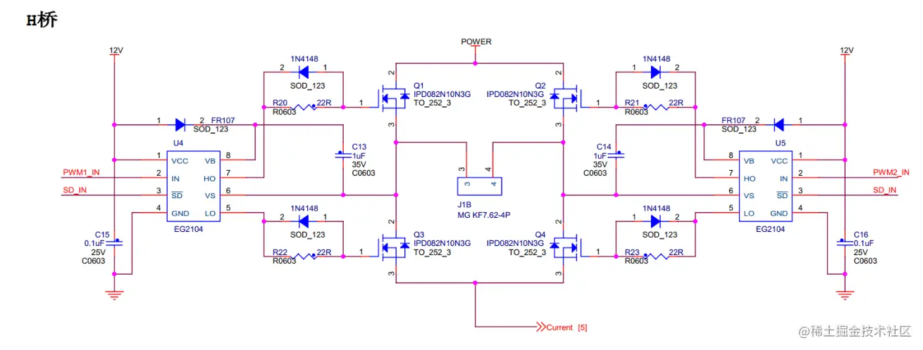
6 三相电机驱动应用电路设计-方案二:EG2104S

6.1 相电流采样电路放大器计算

image.png

  • 如下图所示是电流采样电路,在电机驱动电路中串入一个 0.02Ω、2W 的采样电阻,将电流信号转换成电压信号,再经过隔离运放放大 8 倍后差分输出,使用普通运放将差分输出转换成单端输出给 STM32 的 ADC 采样通道。 image.png image.png image.png

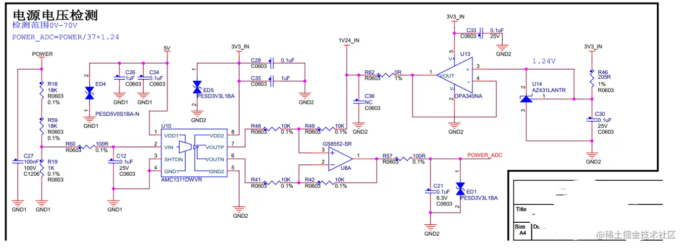
6.2 电压采样电路放大器计算

image.png image.png image.png

6.5 自举电路

image.png image.png image.png image.png