超详细Java学习路线图

449 阅读2分钟

一起养成写作习惯!这是我参与「掘金日新计划 · 4 月更文挑战」的第4天,点击查看活动详情

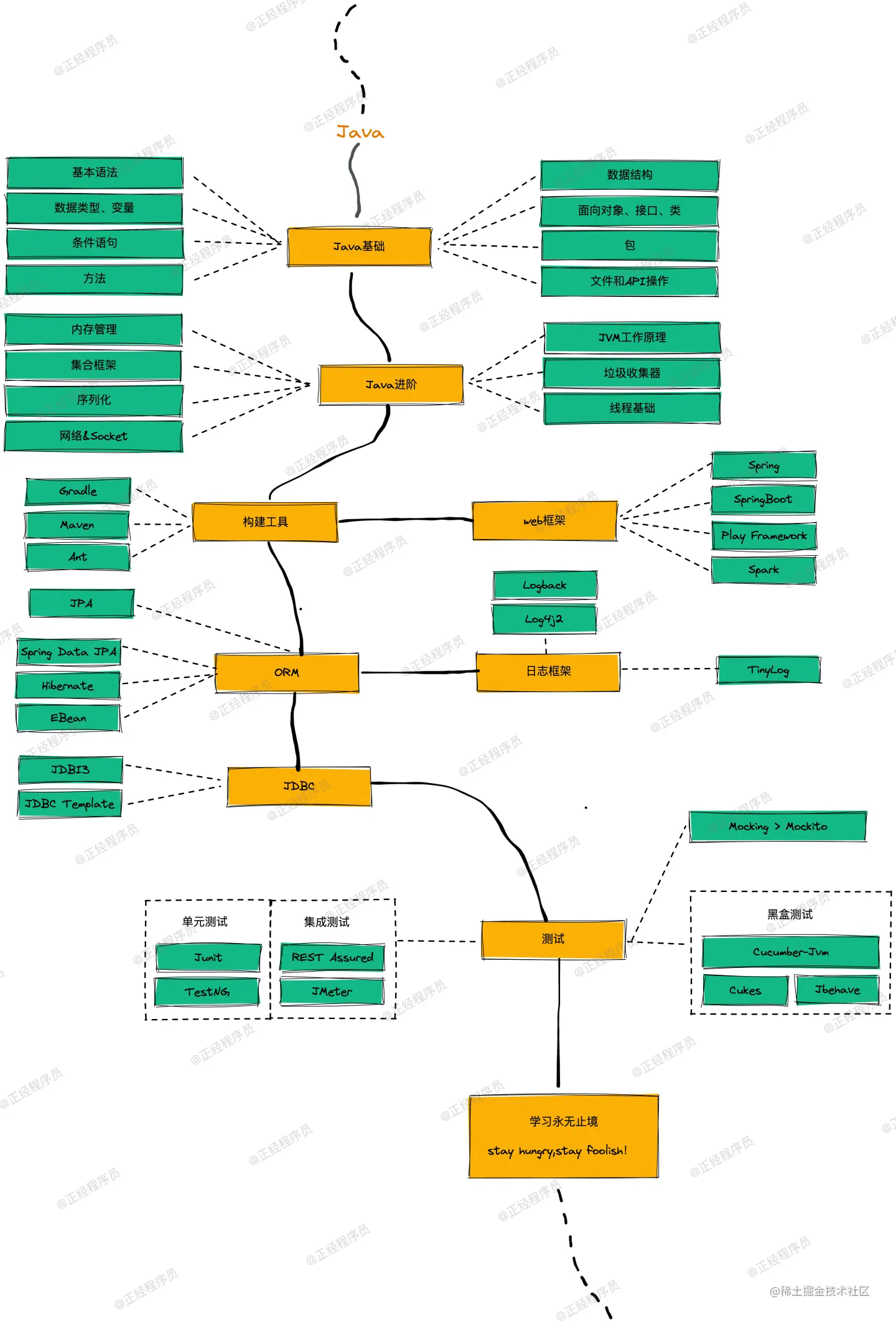
Java学习路线图

学习(画图)有瘾,欢迎点赞关注收藏,我会继续更新JavaScript,Vue,React,Android的知识路线图。

作为一个全栈开发,画这个路线图,主要目的是建立知识体系图,帮助更多同学查漏补缺。可以根据平时工作业务情况,选择一个感兴趣的分支去深入学习,毕竟知识繁多,学完怕是人都没了。

这是一张Java学习路线图,包含Java开发员需要掌握的学习知识。虽然已经2022年了,还是有很多初学者前赴后继,学习后端开发。正在上学的学生、其他行业转行的、前端产品测试想转后端的。

经常有朋友同学问我怎么学编程,对于已经学会的人来说,编程很简单。对初学者来说,到处都是坑,到处都是难题。

最迷茫的时期是在学习语言基础时,多数初学者,学一些基础内容后,有超多想法,想做各种软件。但是一旦开始做,发现不会的内容太多,挫败感扑面而来。

所以我通常建议初学者带着目的去学习,往往实习生实习的时候进步是最快的。因为目的明确,安排的活、工作任务清晰,哪里不会学哪里。

学完Java基础之后,可以刷刷题练习基础,然后上项目之后就会好很多。

学好这张图上的知识,可以胜任开发工作。要想进阶,还需要学更多相关知识。

下面是之前画的后端学习路线图,包含前端基础、数据库、操作系统、设计模式、架构、网络知识、容器等学习知识。

超详细后端学习路线图

后续所有的新路线图,都会更新至github上,仓库地址:github.com/biao-code/s…

路线图图汇总:

超详细前端学习路线图