GRPC怎么用

497 阅读4分钟

一起养成写作习惯!这是我参与「掘金日新计划 · 4 月更文挑战」的第4天,点击查看活动详情

本文大部分都是实际代码例子, 如果您对 grpc 感兴趣, 可以作为基础参考的一部分.

  1. 介绍了 proto 生成 pb 文件常用命令
  2. 如何构造 grpc 服务, header头传递、拦截器一些基本操作.
  3. 如何使用 protoc-gen-grpc-gateway 插件生成同时支持 grpc和http 访问请求.

声明 proto

定义proto文件, 返回Msg

syntax = "proto3";

package server;

option go_package = ".;testServer";

service testServer {
  rpc SayHello (Request) returns(Response){
  
  }
}

message Request {

}

message Response {
  string Msg = 1;
}

生成pb message结构文件

protoc -I pb/ --go_out=./pb server.proto

生成grpc服务文件

protoc  -I pb/ --go-grpc_out=./pb server.proto

-I 表示指定proto的目录 *_out 表示指定输出的目录 *.proto表示源proto的文件名

执行完成后, 我们将会看到 server.pb.go 和 server_grpc.pb.go 两个文件

grpc 服务实现

grpc server服务实现

业务逻辑部分(pb rpc中定义的接口实现)
type Server struct {
	testServer.UnimplementedTestServerServer
}

func (s *Server) SayHello(ctx context.Context, t *testServer.Request) (*testServer.Response, error) {
	//获取传递的metadata
  md, _ := metadata.FromIncomingContext(ctx)

	log.Println("xxxx", md)
	return &testServer.Response{Msg: "Hello world"}, nil
}

UnimplementedTestServerServer 的作用是将源pb文件 rpc 方法全部生成为默认实现, 这么做的目的在我们在变更 rpc 接口时, 不会因为未全部实现 导致 register 失败而无法运行, 而是将会执行 UnimplementedTestServerServer 的方法, 例如:

func (UnimplementedTestServerServer) SayHello(context.Context, *Request) (*Response, error) {
	return nil, status.Errorf(codes.Unimplemented, "method SayHello not implemented")
}

metadata.FromIncomingContext 是获取 grpc 请求的头部参数,

http1传递参数通过header头, 而对应的 http2 传递 header 参数主要依赖metadata, grpc底层依赖 http2, 所以也是依赖 metadata 获取header头参数的.

metadata 在实现上是比较简单的, 底层就是一个 map 的结构.

type MD map[string][]string

func FromIncomingContext(ctx context.Context) (MD, bool) {
	md, ok := ctx.Value(mdIncomingKey{}).(MD)
	if !ok {
		return nil, false
	}
	out := MD{}
	for k, v := range md {
		// We need to manually convert all keys to lower case, because MD is a
		// map, and there's no guarantee that the MD attached to the context is
		// created using our helper functions.
		key := strings.ToLower(k)
		out[key] = v
	}
	return out, true
}
grpc server 服务

grpc.UnaryServerInterceptor 是我们的拦截器, 通过实现 unaryServerInterceptor 方法, 我们将会在入口拦截请求参数进行处理, 比如验证鉴权操作

Server对象就是我们上面 rpc 接口的实现, 我们通过 RegisterTestServerServer 注册到 srv上

//拦截器
ints := []grpc.UnaryServerInterceptor{
	 unaryServerInterceptor(),
}
grpcOpts := []grpc.ServerOption{
	 grpc.ChainUnaryInterceptor(ints...),
}

//new grpc server
srv := grpc.NewServer(grpcOpts...)

//grpc server 注册server服务
server := &Server{}
testServer.RegisterTestServerServer(srv, server)

//grpc server绑定端口
listener, err := net.Listen("tcp", ":12345")
if err != nil {
	 log.Fatalf("failed to listen: %v", err)
}

err = srv.Serve(listener)
if err != nil {
	 log.Fatalf("failed to serve: %v", err)
}

unaryServerInterceptor 拦截器实现

func unaryServerInterceptor() grpc.UnaryServerInterceptor {
	return func(ctx context.Context, req interface{}, info *grpc.UnaryServerInfo, handler grpc.UnaryHandler) (interface{}, error) {
		//获取md参数并打印
		md, _ := metadata.FromIncomingContext(ctx)
		log.Println(md)

		replyHeader := metadata.MD{}

		//todo

		h := func(ctx context.Context, req interface{}) (interface{}, error) {
			return handler(ctx, req)
		}

		reply, err := h(ctx, req)

    //设置响应头
		if len(replyHeader) > 0 {
			_ = grpc.SetHeader(ctx, replyHeader)
		}
		return reply, err
	}
}

grpc client 调用

conn, err := grpc.Dial(":12345", grpc.WithInsecure())
if err != nil {
	panic(err)
}

client := testServer.NewTestServerClient(conn)

ctx := context.Background()
md := metadata.New(map[string]string{"key1": "小文文", "key2": "小方方"})
ctx = metadata.NewOutgoingContext(ctx, md)

response, err := client.SayHello(ctx, &testServer.Request{})
log.Println(response, err, ctx)

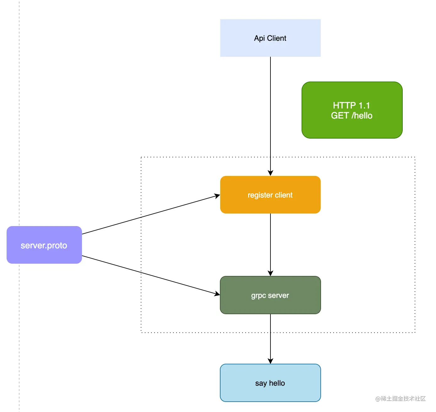
HTTP1 和 GRPC 共同提供服务

如何使用一套proto协议可以同时支持 http1 和 grpc 调用呢?

这里我们使用一个proto的插件 protoc-gen-grpc-gateway, 来实现这个功能.

//安装插件
go get github.com/grpc-ecosystem/grpc-gateway/v2/protoc-gen-grpc-gateway

http需要指定访问路径, 我们需要稍微改造下上面的 proto 协议

//...
import "google/api/annotations.proto";
//...

service testServer {
  rpc SayHello (Request) returns(Response){
    option (google.api.http) = {
      get: "/hello",
    };
  }
}

message Request {

}

message Response {
  string Msg = 1;
}

这里我们使用option命令声明了一个 get 请求 /hello

protoc -I pb/ --proto_path=./ --go_out=./pb --go-grpc_out=./pb --grpc-gateway_out=./pb server.proto

我们新增加了一个插件 --grpc-gateway_out , 生成 pb.gw.go文件, 提供 RegisterTestServerHandler 方法进行路由注册.

//register server (http->SayHello)
func RegisterTestServerHandlerServer(ctx context.Context, mux *runtime.ServeMux, server TestServerServer) error {

	mux.Handle("GET", pattern_TestServer_SayHello_0, func(w http.ResponseWriter, req *http.Request, pathParams map[string]string) {
		//...
    
    //调用的本地
    resp, md, err := local_request_TestServer_SayHello_0(rctx, inboundMarshaler, server, req, pathParams)
   
    //...
	})

	return nil
}
//register client (http -> grpc -> SayHello)
func RegisterTestServerHandlerClient(ctx context.Context, mux *runtime.ServeMux, client TestServerClient) error {

	mux.Handle("GET", pattern_TestServer_SayHello_0, func(w http.ResponseWriter, req *http.Request, pathParams map[string]string) {
		
		//...
    //调用的grpc服务
		resp, md, err := request_TestServer_SayHello_0(rctx, inboundMarshaler, client, req, pathParams)
		
		//...
	})

	return nil
}

这里可以看到两种 register 是不一样的, 一种是本地直接调用 pb rpc 声明的方法, 另一种是 http 再调用 grpc 服务, 下面我们看下示例

RegisterTestServerHandlerServer 注册示例

gwmux := runtime.NewServeMux(
	runtime.WithIncomingHeaderMatcher(func(key string) (string, bool) { //自定义header头过滤规则
		//todo 此处需要返回header key, 才能在 md 中获取到header头信息
		return key, true
	}),
)

err = testServer.RegisterTestServerHandlerServer(context.Background(), gwmux, server)
if err != nil {
	log.Fatalln("Failed to register gateway:", err)
}

gwServer := &http.Server{
	Addr:    ":8888",
	Handler: gwmux,
}
log.Fatalln(gwServer.ListenAndServe())

image20220202125307466.png

RegisterTestServerHandlerClient注册示例

//首先链接grpc服务地址
conn, err := grpc.Dial(
	":12345",
		grpc.WithInsecure(),
)
if err != nil {
	log.Fatalln("Failed to dial server:", err)
}
client := testServer.NewTestServerClient(conn)

gwmux := runtime.NewServeMux(
	runtime.WithIncomingHeaderMatcher(func(key string) (string, bool) { //自定义header头过滤规则
		//todo 此处需要返回header key, 才能在 md 中获取到header头信息
		return key, true
	}),
)

err = testServer.RegisterTestServerHandlerClient(context.Background(), gwmux, client)
if err != nil {
	log.Fatalln("Failed to register gateway:", err)
}

gwServer := &http.Server{
	Addr:    ":8888",
	Handler: gwmux,
}
log.Fatalln(gwServer.ListenAndServe())

image20220202125228550.png