Vue生命周期

101 阅读2分钟

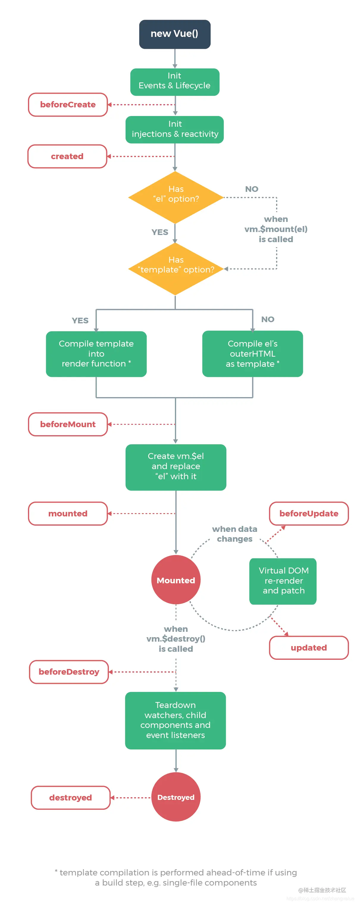
Vue实例从创建直至销毁的过程,叫做Vue的生命周期。即开始创建、初始化数据、编译模板、挂载dom、渲染、更新、卸载等一些列过程,我们将其称之为vue的生命周期。下图为官方提供的生命周期图。

生命周期图

了解了生命周期后,我们不难发现,上图中出现了一些生命周期函数,诸如beforeCreate等,稍作整理,最终得出生命周期函数有八种,分别为创建前/后,载入前/后,更新前/后,销毁前/后。

1、beforeCreate(创建前)

表示实例完全被创建出来之前,vue 实例的挂载元素$el和数据对象 data 都为 undefined,还未初始化。

2、created(创建后)

数据对象 data 已存在,可以调用 methods 中的方法,操作 data 中的数据,但 dom 未生成,$el 未存在 。

3、beforeMount(挂载前)

vue 实例的 $el 和 data 都已初始化,挂载之前为虚拟的 dom节点,模板已经在内存中编辑完成了,但是尚未把模板渲染到页面中。data.message 未替换。

4、mounted(挂载后)

vue 实例挂载完成,data.message 成功渲染。内存中的模板,已经真实的挂载到了页面中,用户已经可以看到渲染好的页面了。实例创建期间的最后一个生命周期函数,当执行完 mounted 就表示,实例已经被完全创建好了,DOM 渲染在 mounted 中就已经完成了。

5、beforeUpdate(更新前)

当 data 变化时,会触发beforeUpdate方法 。data 数据尚未和最新的数据保持同步。

6、updated(更新后)

当 data 变化时,会触发 updated 方法。页面和 data 数据已经保持同步了。

7、beforeDestory(销毁前)

组件销毁之前调用 ,在这一步,实例仍然完全可用。

8、destoryed(销毁后)

组件销毁之后调用,对 data 的改变不会再触发周期函数,vue 实例已解除事件监听和 dom绑定,但 dom 结构依然存在。