【Spring】Bean生命周期源码分析总结

88 阅读1分钟

一起养成写作习惯!这是我参与「掘金日新计划 · 4 月更文挑战」的第1天,点击查看活动详情

image-20220403143637972

1.案例验证

定义两个bean A,B 以及实现MyBeanFactoryProcess,MyBeanProcessor,MyInstantiationAwareBeanPostProcessors三个扩展点

<?xml version="1.0" encoding="UTF-8"?>
<beans xmlns="http://www.springframework.org/schema/beans"
       xmlns:xsi="http://www.w3.org/2001/XMLSchema-instance"
       xsi:schemaLocation="http://www.springframework.org/schema/beans http://www.springframework.org/schema/beans/spring-beans.xsd">

 <bean id="a" class="com.sgg.bean.A" init-method="init"/>
 <bean id="b" class="com.sgg.bean.B"/>

 <bean id="myBeanFactoryProcess" class="com.sgg.process.MyBeanFactoryProcess"/>
 <bean id="myBeanProcessor" class="com.sgg.process.MyBeanProcessor"/>
 <bean id="myInstantiationAwareBeanPostProcessors" class="com.sgg.process.MyInstantiationAwareBeanPostProcessors"/>



</beans>

A

image-20220403144206176

B

image-20220403144218921

MyBeanFactoryProcess

image-20220403144253316

`MyBeanProcessor

image-20220403144308958

MyInstantiationAwareBeanPostProcessors

image-20220403144325799

输出结果

image-20220403143801713

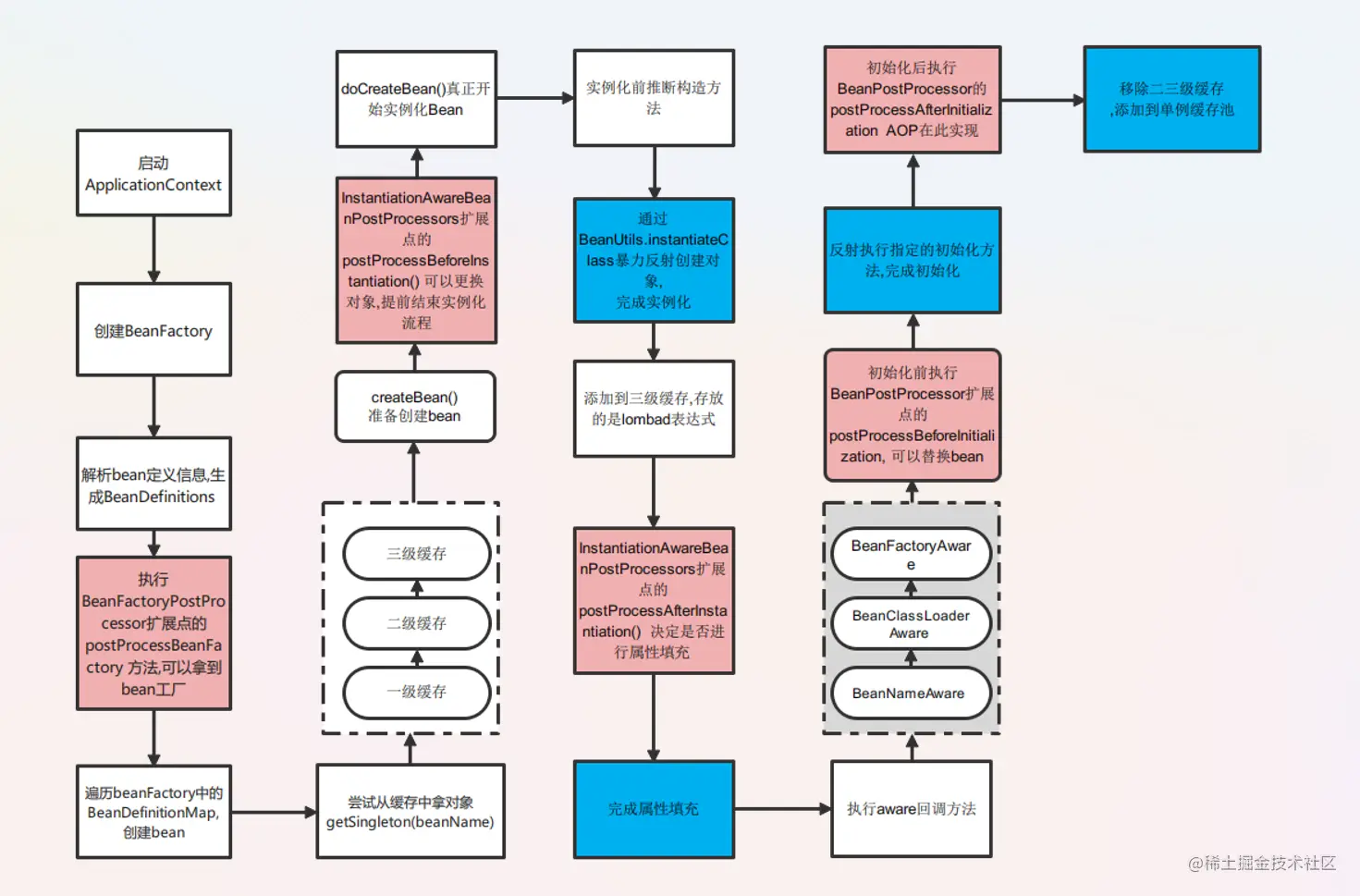
2. 总结

2.1 BeanFactoryPostProcessor

创建bean工厂解析生成bd后,我们可以通过实现BeanFactoryPostProcessor 拿到 bean工厂对象,对启动的bean的定义信息进行修改

2.2 InstantiationAwareBeanPostProcessor

实例化bean之前,我们可以实现 InstantiationAwareBeanPostProcessor 重写 postProcessBeforeInitialization方法 往容器中添加一个对象,结束当前bean的实例化

实例化bean之后,我们可以实现 InstantiationAwareBeanPostProcessor 重写 postProcessAfterInstantiation方法 返回ture或false,决定是否进行属性填充

2.3 BeanPostProcessor

初始化bean之前 我们可以实现 BeanPostProcessor重写 postProcessBeforeInitialization方法 改变当前beanName对应的bean

初始化bean之后 我们可以实现 BeanPostProcessor重写 postProcessAfterInitialization方法 拿到初始化完成后的bean对象