Vue3--常用的Composition API

185 阅读7分钟

setup简介

1、理解:Vue3.0中一个新的配置,值为一个函数

2、setup是所有Composition API(组合API)“表演的舞台”

3、组件中所有用到的:数据、方法等等,均要配置在setup中。

4、setup函数的两种返回值:

(1)若返回一个对象,则对象中的属性、方法,在模板中据可以直接使用。(重点关注!!!)

(2)若返回一个渲染函数:则可以自定义渲染内容。(了解)

5、注意点:

(1)尽量不要与Vue2.x配置混用

  • Vue2.x配置(data、methods、computed……)中可以访问到setup中的属性、方法。
  • 但在setup中不能访问到Vue2.x配置(data,methods,computed……)
  • 如果有重名,setup优先

(2)setup不能是一个async函数,因为返回值不再是return对象,而是promise,模板看不到return对象中的属性。(后期也可以返回一个Promise实例,但需要Suspense和异步组件的配合)

ref函数

1、作用:ref函数定义一个响应式的数据

2、语法:const xxx = ref(initValue)

  • 创建一个包含响应式数据的引用对象(reference对象,简称ref对象)
  • JS中操作数据:xxx.value
  • 模板中读取数据:不需要.value, 直接:<div>{{xxx}}</div>

3、备注:

  • 接收的数据可以是:基本类型、也可以是对象类型
  • 基本类型的数据:响应式依然是靠Object.defineProperty()的get和set完成的
  • 对象类型的数据:内部“求助”了Vue3.0中的一个新函数 -- reactive函数

案例

1、需求:利用setup中的方法实现响应式的修改setup中的数据

2、代码实现:

<template>
  <h1>一个人的信息</h1>
  <!-- 使用了ref后name变成了一个对象,但标签中不能写成 name.value -->
  <h2>姓名: {{name}}</h2>
  <h2>年龄: {{age}}</h2>
  <h3>工作种类: {{job.type}}</h3>
  <h3>工作薪水: {{job.salary}}</h3>
  <button @click="changeInfo">修改人的信息</button>
  
</template>

<script>
    import {ref} from 'vue'
    export default {
      name: 'App',
      setup(){
        //使用ref实现响应式
        let name = ref('张三')
        let age = ref(18)
        let job = ref({
          type:'前端工程师',
          salary:'30k'
        })

        //方法
        function changeInfo(){
          // name = '李四'
          // age = 46
          // 此时的name和age是一个RefImpl(引用实现的实例对象,简称引用对象)
          name.value = '李四'
          age.value = 46

          //修改对象中的数据, 此时job.value的类型是 Proxy 类型
          job.value.type = 'UI设计师'
          job.value.salary = '60k'
        }

        return {
          name,
          age,
          job,
          changeInfo
        }
      }
    }
</script>

reactive函数

1、作用:定义一个对象类型的响应式数据(基本类型别用它,用ref函数)

2、语法:const 代理对象 = reactive(被代理对象)接受一个对象(或数组),返回一个代理器对象(proxy对象)

3、reactive定义的响应式数据是“深层次的”

4、内部基于ES6 的 Proxy实现,通过代理对象操作源对象内部数据都是响应式的

案例:

1、定义一个person的reactive对象,访问person中的对象和属性

2、实现:

<template>
  <h1>一个人的信息</h1>
  <!-- 使用了ref后name变成了一个对象,但标签中不能写成 name.value -->
  <h2>姓名: {{person.name}}</h2>
  <h2>年龄: {{person.age}}</h2>
  <h3>工作种类: {{person.job.type}}</h3>
  <h3>工作薪水: {{person.job.salary}}</h3>
  <h3>深层次监测:{{person.job.a.b.c}}</h3>
  <h3>爱好: {{person.hobby}}</h3>
  <button @click="person.changeInfo">修改人的信息</button>
  
</template>

<script>
    import {ref,reactive} from 'vue'
    export default {
      name: 'App',
      setup(){
        /* 
        //使用ref实现响应式
        let name = ref('张三')
        let age = ref(18)
        let job = reactive({
          type:'前端工程师',
          salary:'30k',
          a:{
            b:{
              c:666
            }
          }
        })
        let hobby = reactive(['抽烟','喝酒','烫头']) */
        let person = reactive({
          name:'张三',
          age:18,
          job:{
            type:'前端工程师',
            salary:'30k',
            a:{
              b:{
                c:666
              },
            },
          },
          hobby:['抽烟','喝酒','烫头']
        })

        //方法
        function changeInfo(){
          // name = '李四'
          // age = 46
          // 此时的name和age是一个RefImpl(引用实现的实例对象,简称引用对象)
          // name.value = '李四'
          // age.value = 46

          // //修改对象中的数据, 此时job.value的类型是 Proxy 类型
          // job.type = 'UI设计师'
          // job.salary = '60k'
          // // 说明reactive处理对象类型的数据是深层次的
          // job.a.b.c = 999
          // hobby[0] = '学习'
        }

        return {
          person,
          changeInfo
        }
      }
    }
</script>

<style>
#app {
  font-family: Avenir, Helvetica, Arial, sans-serif;
  -webkit-font-smoothing: antialiased;
  -moz-osx-font-smoothing: grayscale;
  text-align: center;
  color: #2c3e50;
  margin-top: 60px;
}
</style>

Vue3.0中的响应式原理

Vue2.x响应式

1、实现原理:

  • 对象类型:通过Object.defineProperty()对属性的读取、修改进行拦截(数据劫持)
  • 数组类型:通过重写更新数组的一系列方法来实现拦截。(对数组的变更方法进行了包裹)
Object.defineProperty(data, 'count', {
    get() {},
    get() {},
})

2、存在问题:

  • 新增属性、删除属性,界面不会更新
  • 直接通过下表修改数组,界面不会自动更新

Vue3.x

1、实现原理:

  • 通过Proxy(代理):拦截对象中任意属性的变化,包括:属性值的读写、属性的添加、属性的删除等。
  • 通过Reflect:对被代理对象(源对象)的属性进行操作
new Proxy(data, {
    // 拦截读取属性值
    get(target, prop){
        return Reflect.get(target, prop)
    }
    // 拦截设置属性值或添加新属性
    set(target, prop, value){
        return Reflect.set(target, prop, value)
    }
    // 拦截删除属性
    deleteProperty(target, prop){
        return Reflect.deleteProperty(target, prop)
    }
})

proxy.name = 'tom'

reactive对比ref

1、从定义数据角度对比:

  • ref用来定义:基本数据类型
  • reactive用来定义:对象(或数组)类型数据
  • 备注:ref也可以用来定义对象(或数组)类型数据,它内部会自动通过reactive转为代理对象。

2、从原理角度对比:

  • ref通过Object.defineProperty()的get与set来实现响应式(数据劫持)
  • reactive通过使用Proxy来实现响应式(数据劫持),并通过Reflect操作源对象内部的数据。

3、从使用角度对比:

  • ref定义的数据:操作数据需要.value,读取数据时模板中直接读取不需要.value
  • reactive定义的数据:操作数据与读取数据:均不需要.value

setup的两个注意点

1、setup执行的时机

  • 在beforeCreate之前执行一次,this是undefined

2、setup的参数

  • props:值为对象,包含:组件外部传递过来,并且组件内部声明接收了的属性
  • context:上下文对象
  • attrs:值为对象,包含:组件外部传递过来,但没有在props配置中声明的属性,相当于this.$attrs
  • slots: 收到的插槽内容,相当于this.$slot
  • emit: 分发自定义事件的函数,相当于this.$emit

计算属性与监视

1、computed函数

  • 与Vue2.x中computed配置功能一致
  • 写法:
import {computed} from 'vue'

setup(){
    ...
    // 计算属性--简写
    let fullName = computed(() => {
        return person.firstName + '-' + person.lastName
    }}
    // 计算属性--完整
    let fullName = computed({
        get(){
            return person.firstName + '-' + person.lastName
        },
        set(value){
            const nameArr = value.split('-')
            person.firstName = nameArr[0]
            person.lastName = nameArr[1]
        }
    })
}
  • 案例应用:
<template>
    <h1>一个人的信息</h1>
    姓:<input type="text" v-model="person.firstName" />
    <br />
    名:<input type="text" v-model="person.lastName" />
    <br />
    全名:<input type="text" v-model="person.fullName" />
</template>

<script>
    import { reactive,computed } from '@vue/reactivity'
    export default {
        name:'Demo',
        setup(props,context){
            let person = reactive({
                firstName:'张',
                lastName:'三',
            })
            // 计算属性 -- 简写(没有考虑计算属性被修改的情况)
            // person.fullName = computed(() => {
            //     return person.firstName + '-' + person.lastName
            // })
            
            // 计算属性 -- 完整写法(考虑计算属性被读写)
            // 这样定义的全名符合响应式
            person.fullName = computed({
                get(){
                    return person.firstName + '-' + person.lastName
                },
                set(value){
                    const nameArr = value.split('-')
                    person.firstName = nameArr[0]
                    person.lastName = nameArr[1]
                }
            })
            return {
                person,
            }
        }
    }
</script>

<style>

</style>
  • 完整写法的效果:

Vue3计算属性.gif

2、watch函数

  • 与Vue2.x中watch配置功能一致
  • 两个小“坑”

(1)监视reactive定义的响应式数据时:oldValue无法正确获取、强制开启了深度监视(deep配置失效)

(2)监视reactive定义的响应式数据中某个属性(属性为对象)时:deep配置有效

// 情况一:监视ref定义的响应式数据
watch(sum, (newValue,oldValue)=>{
    console.log('sum变化了',newValue,oldValue)
},{immediate:true})

// 情况二:监视多个ref定义的响应式数据
watch([sum,msg],(newValue,oldValue)=>{
    console.log('sum或msg变化了',newValue,oldValue)
})

/* 情况三:监视reactive定义的响应式数据
        若watch监视的时reactive定义的响应式数据,则无法正确获得oldValue
        若watch监视的时reactive定义的响应式数据,则强制开启了深度监视
*/
watch(person, (newValue,oldValue)=>{
    console.log('person变化了',newValue,oldValue)
},{immediate:true,deep:true})

// 情况四:监视reactive定义的响应式数据中的某个属性
watch(() => person.job, (newValue,oldValue)=>{
    console.log('person的job变化了',newValue,oldValue)
},{immdeiate:true, deep:true})

// 情况五:监视reactive定义的响应式数据中的某些属性
watch([()=>person.age,()=>person.name],(newValue,oldValue) => {
    console.log('person的age变化了',newValue,oldValue)
})

// 特殊情况
watch(()=>person.job, (newValue,oldValue)=>{
    console.log('person的job变化了',newValue,oldValue)
},{deep:true}) // 此处由于监视的时reactive定义的对象中的某个属性,所以deep配置有效(因为person是对象,job也是对象,job是person中嵌套的对象,此时deep会生效)

分清楚是数据是ref定义的还是reactive定义的

3、watchEffective函数

  • watch的套路是:既要指明监视的属性,也要指明监视的回调。
  • watchEffect的套路是:不用指明监视哪个属性,监视的回调中用到哪个属性,就监视哪个属性。
  • watchEffect有点像computed: (1)但computed注重的计算出来的值(回调函数的返回值),所以必须要写返回值。

(2)而watchEffect更注重的是过程(回调函数的函数体),所以不用写返回值。

// watchEffect所指定的回调中用到的数据只要发生变化,则直接重新执行回调函数
watchEffect(() => {
    const x1 = sum.value
    const x2 = person.age
    console.log('watchEffect配置的回调执行了')
})

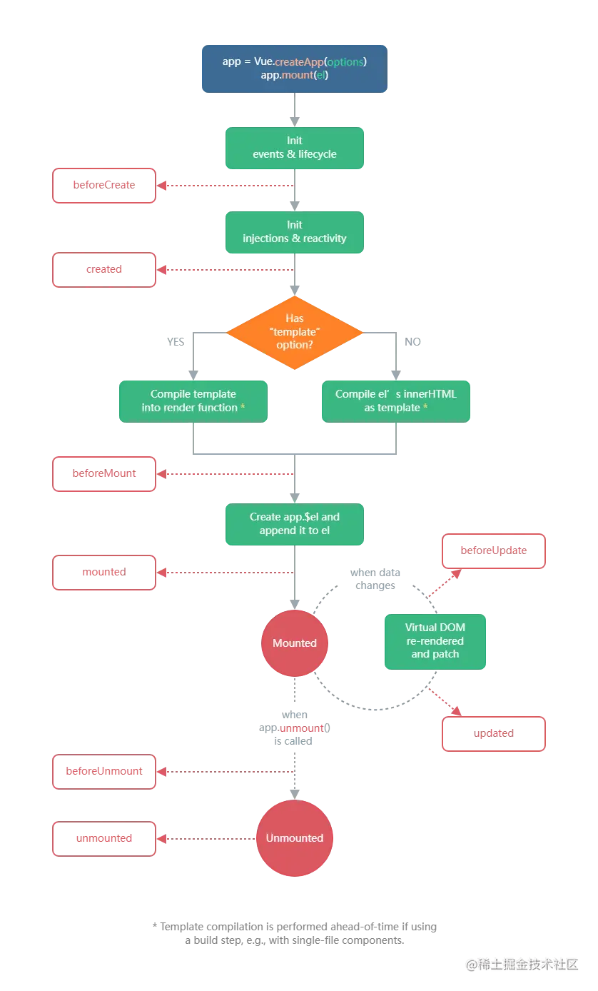
Vue3的生命周期

image.png

1、 Vue3.0中可以继续使用Vue2.x中的生命周期钩子,但有两个被更名:

  • beforeDestory改名为beforeUnmount
  • destory改名为unmounted

2、Vue3.0也提供了Composition API形式的生命周期钩子,与Vue2.x中的钩子对应关系如下:

  • beforeCreate ==> setup()
  • created ==> setup()
  • beforeMount ==> onBeforeMount
  • mounted ==> onMounted
  • beforeUpdate ==> onBeforeUpdate
  • updated ==> onUpdated
  • beforeUnmount ==> onBeforeUnmount
  • unmounted ==> onUmounted

自定义hook函数

1、什么是hook? 本质是一个函数,把setup函数中使用的Composition API进行了封装

2、类似于Vue2.x的mixin

3、自定义hook的优势:复用代码,让setup中的逻辑更清晰易懂

案例

1、需求:获得鼠标点击的坐标,并将坐标展示在页面上

2、实现:

  • src/App.vue
<template>
  <button @click="isShowDemo = !isShowDemo">切换隐藏/显示</button>
  <Demo v-if="isShowDemo"></Demo>
</template>

<script>
import { ref } from '@vue/reactivity'
    import Demo from './components/Demo.vue'
    export default {
      name:'App',
      components:{Demo},
      setup(){
        let isShowDemo = ref(true)
        return {
          isShowDemo
        }
      }
    }
</script>

  • src/components/Demo.vue
<template>
    <h2>当前求和为:{{sum}}</h2>
    <button @click="sum++">点我+1</button>
    <hr />
    <h2>当前点击时鼠标的坐标为:x:{{point.x}}, y:{{point.y}}</h2>
</template>

<script>
//添加功能:获得鼠标点击的坐标,并将坐标展示在页面上
    import {ref} from 'vue'
    import usePoint from '../hooks/usePoint.js'
    export default {
        name:'Demo',
        setup(){
            // 数据
            let sum = ref(0)
            let point = usePoint()
            // 返回一个对象
            return {
                sum,
                point
            }
        }
    }
</script>
  • src/hooks/usePoint.js (在src中新建hooks文件夹,同时在hooks文件夹中新建usePoint.js文件)
import {reactive, onMounted, onBeforeUnmount} from 'vue'
export default function(){
    // 实现鼠标“打点”相关的数据
    let point = reactive({
        x:0,
        y:0
    })

    // 实现鼠标“打点”相关的方法
    function savePoint(event){
        point.x = event.pageX
        point.y = event.pageY
        console.log(event.pageX,event.pageY)
    }
    
    // 实现鼠标“打点”相关的生命周期钩子
    onMounted(() => {
        window.addEventListener('click',savePoint)
    })

    onBeforeUnmount(() => {
        window.removeEventListener('click',savePoint)
    })

    return point
}

toRef

1、作用:创建一个ref对象,其value值指向另一个对象中的某个属性值。

2、语法:const name = toRef(person,'name')

3、应用:要将响应式对象中的某个属性单独提供给外部使用时。

4、扩展:toRefstoRef功能一致,但可以批量创建多个ref对象,语法:toRefs(person)