数据库-数据模型

159 阅读9分钟

一起养成写作习惯!这是我参与「掘金日新计划 · 4 月更文挑战」的第2天,点击查看活动详情

数据库-数据模型

数据模型是对现实世界数据特征的抽象

通俗的讲数据模型就是现实世界的模型

数据模型应满足三方面要求:

  • 能比较真实地模拟现实世界
  • 容易为人所理解
  • 便于在计算机上实现

数据模型是数据库系统的核心和基础

数据模型的两个大类

概念模型

按用户观点来对数据和信息建模,用于数据库设计

逻辑模型和物理模型

  • 逻辑模型主要包括网状模型、层次模型、关系模型、面向对象数据模型、对象关系模型、半结构化数据模型等

    按计算机系统的观点对数据建模,用于DBMS实现

  • 物理模型是对数据最底层的抽象

    描述数据在系统内(磁盘上)的表示方式和存取方法

概念模型

用途:

  • 概念模型用于信息世界的建模
  • 是现实世界到机器世界的一个中间层次
  • 是数据库设计的有力工具
  • 数据库设计人员和用户之间进行交流的语言

概念模型的基本要求:

  • 较强的语义表达能力
  • 简单、清晰、易于用户理解

信息世界中的基本概念

  • 实体(Entity)

    客观存在并可相互区别的事物称为实体。可以是具体的人、事、物或抽象的概念。

  • 属性(Attribute)

    实体所具有的某一特性称为属性。一个实体可以由若干个属性来刻画。

  • 码(Key)

    唯一标识实体的属性集称为码。

  • 实体型(Entity Type)

    用实体名及其属性名集合来抽象和刻画同类实体称为实体型

  • 实体集(Entity Set)

    同一类型实体的集合称为实体集

  • 联系(Relationship)

    现实世界中的事物内部以及事物之间的联系在信息世界中反映为实体(型)内部的联系和实体(型)之间的联系

    实体内部的联系:指组成实体的各属性之间的联系

    实体之间的联系:通常是指不同实体集之间的联系

    实体之间的联系有一对一(1:1)、一对多(1:m)、多对多(m:m)等多种类型

概念模型的一种表示方法

实体-联系方法(Entity-Relationship Approach)

用E-R图来描述现实世界的概念模型

E-R方法也称为E-R模型

数据模型的组成要素

数据模型是严格定义的一组概念的集合

精确地描述了系统的静态特性、动态特性和完整性约束条件(Integrity Constraints)

数据模型由三部分组成

数据结构-描述系统的静态特性

数据操作-描述系统的动态特性

完整性约束

数据结构

  • 刻画数据模型性质的重要方面

    数据结构的类型来命名数据模型

    层次结构-层次模型、网状结构-网状模型、关系结构-关系模型

  • 描述数据库的组成对象-对象的类型、内容、性质

  • 描述对象之间的联系

数据操作

对数据库中的各种对象的实例允许执行的操作的集合

包括操作及有关的操作规则

数据操作的类型

  • 查询
  • 更新(包括插入、删除、修改)

数据操作语言

  • 定义数据操作的确切含义、符号、优先级别
  • 实现数据操作的语言
    • 查询语言-Query Language
    • 更新语言-DML

数据的完整性约束条件

一组完整性规则的集合

  • 完整性规则:给定的数据模型中数据及其联系所具有的制约和依存规则
  • 用以限定符合数据模型的数据库状态以及状态的变化,以保证数据的正确、有效和相容

数据模型对完整性约束条件的定义

  • 反映和规定必须遵守的基本的通用的完整性约束条件
  • 提供定义完整性约束条件的机制,以反映具体应用所涉及的数据必须遵守的特定的语义约束条件

常用的数据模型

  • 层次模型(Hierarchical Model)
  • 网状模型(Network Model)
  • 关系模型(Relational Model)
  • 面向对象数据模型(Object Oriented Data Model)
  • 对象关系数据模型(Object Relational Data Model)
  • 半结构化数据模型(Semi-struture Data Model)

格式化模型中数据结构的单位是基本层次联系

基本层次联系是指两个记录以及它们之间的一对多(包括一对一)的联系

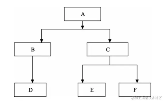
层次模型

表示方法

实体型:用记录类型描述每个结点表示一个记录类型(实体)

属性:用字段描述每个记录类型可包含若干个字段

联系:用结点之间的连线表示记录类型(实体)之间的一对多的父子联系

定义

满足下面两个条件的基本层次联系的集合为层次模型

1.有且只有一个结点没有双亲结点,这个结点称为根结点

2.根以外的其它结点有且只有一个双亲结点

image-20220306153918279

特点

  • 结点的双亲是唯一的
  • 只能直接处理一对多的实体联系
  • 任何记录值只有按其路径查看
  • 没有一个子女记录值能够脱离双亲记录值而独立存在

层次模型的数据操作

  • 查询
  • 插入
  • 删除
  • 更新

层次模型的完整性约束条件

  • 无相应的双亲结点值就不能插入子女结点值
  • 如果删除双亲结点值,则相应的子女结点值也被同时删除
  • 更新操作时,应更新所有相应记录,以保证数据的一致性

层次模型的优缺点

优点

  • 层次模型的数据结构比较简单清晰
  • 查询效率高,性能优于关系模型,不低于网状模型
  • 层次数据模型提供了良好的完整性支持

缺点

  • 结点之间的多对多联系表示不自然
  • 对插入和删除操作的限制多,应用程序的编写比较复杂
  • 查询子女结点必须通过双亲结点
  • 层次数据库的命令(语音)趋于程序化

网状模型

网状数据库系统采用网状结构来表示各类实体以及实体间的联系

表示方法(与层次数据模型相同)

实体型:用记录类型描述每个结点表示一个记录类型(实体)

属性:用字段描述每个记录类型可包含若干个字段

联系:用结点之间的连线表示记录类型(实体)之间的一对多的父子联系

定义

满足下面两个条件的基本层次联系的集合:

1.允许一个以上的结点无双亲

2.一个结点可以有多于一个的双亲

特点

  • 允许多个结点没有双亲结点
  • 允许一个结点有多个双亲结点
  • 允许两个结点之间有多种联系
  • 要为每个联系命名并指出与该联系有关的双亲记录和子女记录

多对多联系在网状模型中的表示

网状模型间接表示多对多联系

方法:

将多对多联系分解成一对多联系

网状模型的数据操作与完整性约束

导航式的查询语言和增删改操作语言

完整性约束条件不严格

  • 允许插入尚未确定双亲结点值的子女结点值
  • 允许只删除双亲结点值

实际的网状数据库系统提供了一定的完整性约束

  • 支持码的概念:唯一标识记录的数据项的集合,取唯一的值
  • 保证一个联系中的双亲记录与子女记录之间是一对多联系
  • 可以定义双亲记录和子女记录之间某些约束条件

网状模型的优缺点

优点:

  • 能够更为直接地描述现实世界,如一个结点可以多个双亲
  • 具有良好的性能,存取效率较高

缺点:

  • 结构比较复杂,而且随着应用环境的扩大,数据库的结构就变得越来越复杂,不利于掌握

  • DDL、DML语言复杂,用户不容易使用

  • 记录之间联系是通过存取路径实现的,应用程序必须选择存取路径,加重了程序员的负担

关系模型

关系数据库系统采用关系模型作为数据的组织方式

数据结构

在用户观点下,关系模型中数据的逻辑结构是一张二维表

  • 关系(Relation)-一个关系对应通常说的一张表

  • 元组(Tuple)-表中的一行即为一个元组

  • 属性(Attribute)-表中的一列即为一个属性,给每一个属性起一个名称即属性名

  • 主码(Key)-也称码键。表中的某个属性组,它可以唯一确定一个元组

  • 域(Domain)-是一组具有相同数据类型的值的集合。

    属性的取值范围来自某个域

  • 分量-元组中的一个属性值

  • 关系模式-对关系的描述

    关系名(属性1,属性2...属性n)

关系必须是规范化的,满足一定的规范条件

最基本的规范条件:关系的每一个分量必须是一个不可分的数据项

术语对比

关系术语一般表格的术语
关系名表名
关系模式表头(表格的描述)
关系(一张)二维表
元组记录或行
属性
属性名列名
属性值列值
分量一条记录中的一个列值
非规范关系表中有表(大表中嵌有小表)

关系模型的操作与完整性约束

数据操作是集合操作,操作对象和操作结果都是关系

  • 查询
  • 插入
  • 删除
  • 更新

关系的完整性约束条件

  • 实体完整性
  • 参照完整性
  • 用户定义的完整性

关系模型的优缺点

优点:

  • 建立在严格的数学概念的基础上
  • 概念单一
    • 实体和各类联系都用关系来表示
    • 对数据的检索结果也是关系
  • 关系模型的存取路径对用户透明
    • 具有更高的数据独立性。更好的安全保密性
    • 简化了程序员的工作和数据库开发建立的工作

缺点:

  • 存取路径对用户透明,查询效率往往不如格式化数据模型
  • 为提高性能,必须对用户的查询请求进行优化,增加了开发数据库管理系统的难度