Vue生命周期

133 阅读2分钟

一起养成写作习惯!这是我参与「掘金日新计划 · 4 月更文挑战」的第2天,点击查看活动详情

今天我们来探究一下Vue的生命周期,也就是new Vue()之后发生了什么事。

Vue生命周期

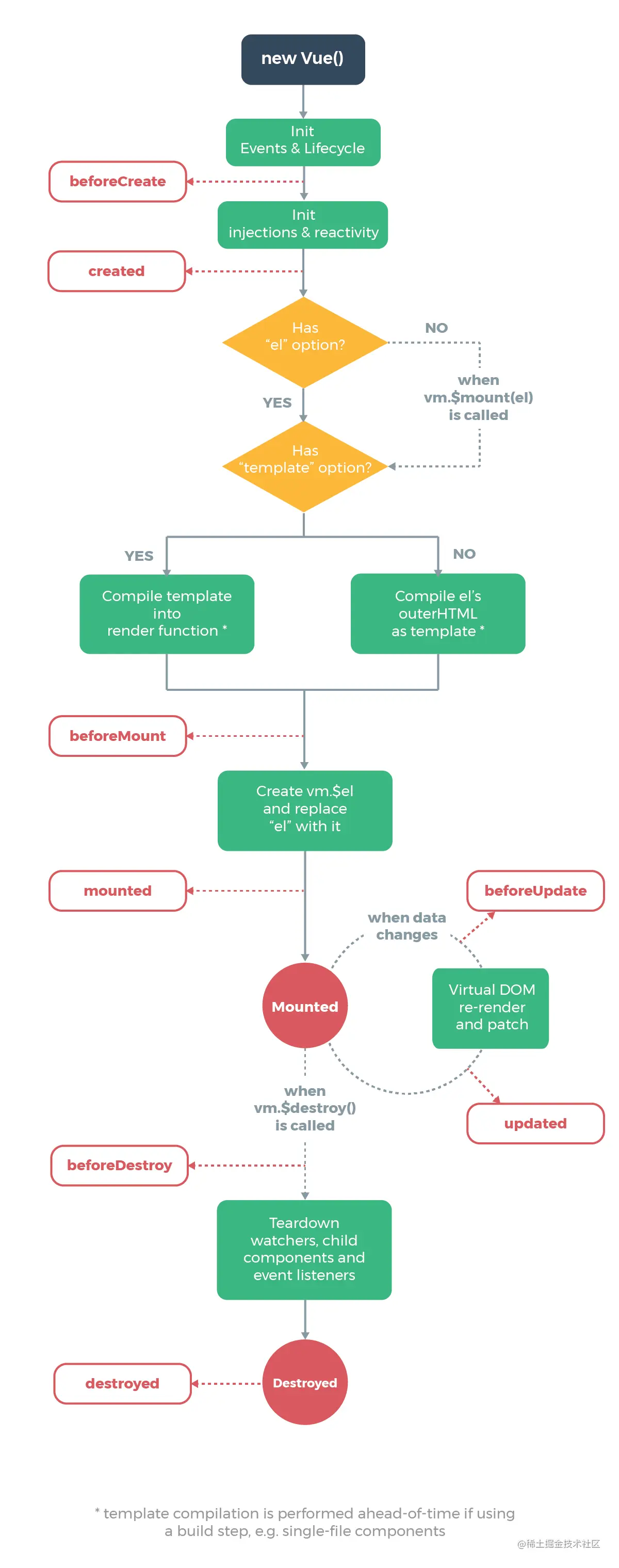
image.png

创建vue实例或组件

  1. 首先做一些初始化的操作,主要是设置一些私有属性到实例中

  2. 运行生命周期钩子函数beforeCreate

  3. 进入注入流程:处理属性、computed、methods、data、provide、inject,最后使用代理模式将它们挂载到实例中

  4. 运行生命周期钩子函数created

  5. 生成render函数:如果有配置,直接使用配置的render,如果没有,使用运行时编译器,把模板编译为render

  6. 运行生命周期钩子函数beforeMount

  7. 创建一个Watcher,传入一个函数updateComponent,该函数会运行render,把得到的vnode再传入_update函数执行。

    在执行render函数的过程中,会收集所有依赖,将来依赖变化时会重新运行updateComponent函数

    在执行_update函数的过程中,触发patch函数,由于目前没有旧树,因此直接为当前的虚拟dom树的每一个普通节点生成elm属性,即真实dom。

    如果遇到创建一个组件的vnode,则会进入组件实例化流程,该流程和创建vue实例流程基本相同,最终会把创建好的组件实例挂载vnode的componentInstance属性中,以便复用。

  8. 运行生命周期钩子函数mounted

重渲染

  1. 数据变化后,所有依赖该数据的Watcher均会重新运行,这里仅考虑updateComponent函数对应的Watcher

  2. Watcher会被调度器放到nextTick中运行,也就是微队列中,这样是为了避免多个依赖的数据同时改变后被多次执行

  3. 运行生命周期钩子函数beforeUpdate

  4. updateComponent函数重新执行

    在执行render函数的过程中,会去掉之前的依赖,重新收集所有依赖,将来依赖变化时会重新运行updateComponent函数

    在执行_update函数的过程中,触发patch函数。

    新旧两棵树进行对比。

    普通html节点的对比会导致真实节点被创建、删除、移动、更新

    组件节点的对比会导致组件被创建、删除、移动、更新

    当新组件需要创建时,进入实例化流程

    当旧组件需要删除时,会调用旧组件的$destroy方法删除组件,该方法会先触发生命周期钩子函数beforeDestroy,然后递归调用子组件的$destroy方法,然后触发生命周期钩子函数destroyed

    当组件属性更新时,相当于组件的updateComponent函数被重新触发执行,进入重渲染流程,和本节相同。

  5. 运行生命周期钩子函数updated