NIO学习(三):Java NIO的Buffer核心类图

161 阅读1分钟
背景
  1. 整理NIO的Buffer核心类的类体系结构图。
  2. 基础数据类型与Buffer的组织关系图。
  3. ByteBuffer与Buffer的组织关系图。

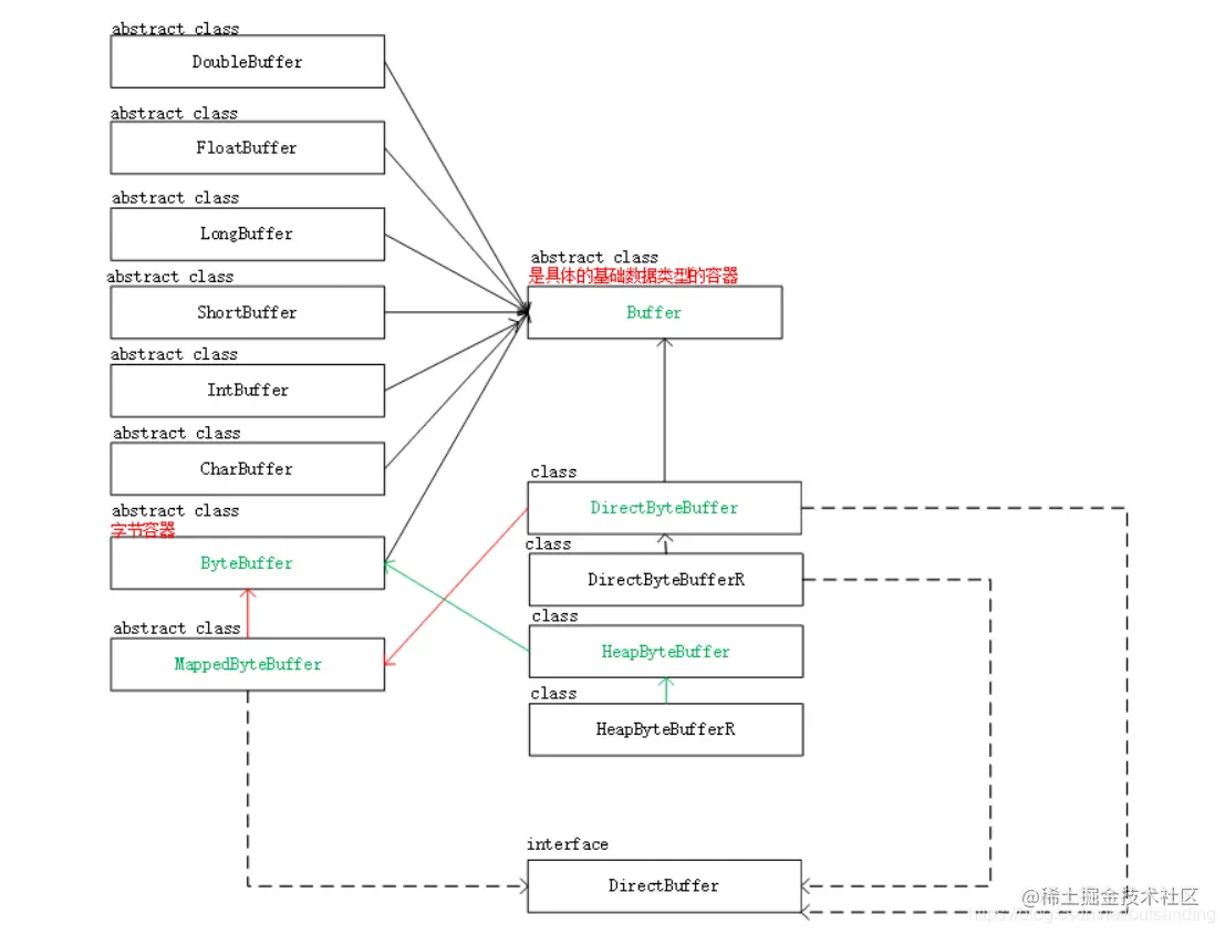
基础数据类型与Buffer的组织关系图

在这里插入图片描述

  1. DirectByteBuffer可以理解为堆外内存,一般采用navtive方法通过JNI方式实现。
  2. HeapByteBuffer可以理解为JVM的堆上内存。
  3. 因为DirectByteBuffer是Java的类,所以它实例化后依然在JVM堆上,只是这个实例持有一个address的属性,而这个属性就直接指向堆外内存的内容。

小结
  1. 七种基础数据类型与Buffer的关系。
  2. 画出了ByteBuffer的核心类图。
  3. 其他基础类型与ByteBuffer大致相似。