第04章_数组

77 阅读25分钟

学习目标

  • 理解容器的概念
  • 掌握一维的声明和初始化
  • 使用索引访问数组的元素
  • 掌握数组的遍历
  • 了解数组的内存图解
  • 熟悉空指针和数组角标越界异常
  • 掌握数组基础算法
    • 掌握数组元素的统计分析
    • 掌握数组最大值的获取
    • 掌握数组元素的查找
    • 掌握数组元素的反转
    • 掌握数组的排序

1. 数组的概述

1.1 容器概述

需求分析1:

现在需要统计某公司50个员工的工资情况,例如计算平均工资、找到最高工资等。用前面所学的知识,首先需要声明50个变量来分别记住每位员工的工资,这样做会显得很麻烦。因此我们可以使用容器进行操作,将所有的数据全部存储到一个容器中,统一操作。

容器概念:

  • 生活中的容器:水杯(装水等液体),衣柜(装衣服等物品),教室(装学生等人员)。
  • 程序中的容器:是将多个数据存储到一起,每个数据称为该容器的元素。

1.2 数组的概念

  • 数组(Array),是多个相同类型数据按一定顺序排列的集合,并使用一个名字命名,并通过编号的方式对这些数据进行统一管理。

  • 数组中的概念

    • 数组名
    • 下标(或索引)
    • 元素
    • 数组的长度

image-20211221164709624

数组的特点:

  • 数组本身是引用数据类型,而数组中的元素可以是任何数据类型,包括基本数据类型和引用数据类型。

  • 创建数组对象会在内存中开辟一整块连续的空间,而数组名中引用的是这块连续空间的首地址。

  • 数组的长度一旦确定,就不能修改

  • 我们可以直接通过下标(或索引)的方式调用指定位置的元素,速度很快。

1.3 数组的分类

1、按照维度分:

  • 一维数组:存储一组数据
  • 二维数组:存储多组数据,相当于二维表,一行代表一组数据,只是这里的二维表每一行长度不要求一样。

img-1561509460135

2、按照元素类型分:

  • 基本数据类型的元素:存储基本数据类型的值
  • 引用数据类型的元素:存储对象(本质上存储对象的首地址)(这个在面向对象部分讲解)

2. 一维数组的使用

2.1 一维数组的声明

  • 一维数组的声明/定义格式
//推荐
元素的数据类型[] 数组的名称;

//不推荐
元素的数据类型  数组名[];

举例:

int a[];
int[] a1;
double  b[];
String[] c;  //引用类型变量数组
  • 数组的声明,就是要确定:

(1)数组的维度:在Java中数组的标点符号是[],[]表示一维,[][]表示二维

(2)数组的元素类型:即创建的数组容器可以存储什么数据类型的数据。可以是基本数据类型,也可以是引用数据类型。例如:int, String, Student等

(3)数组名:就是代表某个数组的标识符,数组名其实也是变量名,按照变量的命名规范来命名。数组名是个引用数据类型的变量,因为它代表一组数据。

  • 示例
public class Test01ArrayDeclare {
    public static void main(String[] args) {
        //比如,要存储一个小组的成绩
        int[] scores;
        int grades[];
//        System.out.println(scores);//未初始化不能使用

        //比如,要存储一组字母
        char[] letters;

        //比如,要存储一组姓名
        String[] names;

        //比如,要存储一组价格
        double[] prices;

    }
}

注意:Java语言中声明数组时不能指定其长度(数组中元素的数)。 例如: int a[5]; //非法

2.2 一维数组的初始化

2.2.1 静态初始化

  • 什么是静态初始化?

  • 静态初始化就是用静态数据(编译时已知)为数组初始化。此时数组的长度由静态数据的个数决定。

  • 一维数组静态初始化格式1:

    数据类型[] 数组名 = new 数据类型[]{元素1,元素2,元素3...};
    
    或
        
    数据类型[] 数组名;
    数组名 = new 数据类型[]{元素1,元素2,元素3...};
    
    • new:关键字,创建数组使用的关键字。因为数组本身是引用数据类型,所以要用new创建数组对象。

    例如,定义存储1,2,3,4,5整数的数组容器。

    int[] arr = new int[]{1,2,3,4,5};//正确
    //或
    int[] arr;
    arr = new int[]{1,2,3,4,5};//正确
    
  • 一维数组静态初始化格式2:

    数据类型[] 数组名 = {元素1,元素2,元素3...};//必须在一个语句中完成,不能分开两个语句写
    

    例如,定义存储1,2,3,4,5整数的数组容器

int[] arr = {1,2,3,4,5};//正确

int[] arr;
arr = {1,2,3,4,5};//错误
  • 举例
public class Test02ArrayInitialize {
    public static void main(String[] args) {
        int[] arr = {1,2,3,4,5};//右边不需要写new int[]

        int[] nums;
        nums = new int[]{10,20,30,40}; //声明和初始化在两个语句完成,就不能使用new int[]

        char[] word = {'h','e','l','l','o'};

        String[] heros = {"袁隆平","邓稼先","钱学森"};

        System.out.println("arr数组:" + arr);//arr数组:[I@1b6d3586
        System.out.println("nums数组:" + nums);//nums数组:[I@4554617c
        System.out.println("word数组:" + word);//word数组:[C@74a14482
        System.out.println("heros数组:" + heros);//heros数组:[Ljava.lang.String;@1540e19d
    }
}

2.2.2 动态初始化

  • 什么是动态初始化?

动态初始化就是先确定元素的个数(即数组的长度),而元素值此时只是默认值,还并未真正附自己期望的值。真正期望的数据需要后续单独一个一个赋值。

  • 格式:
数组存储的元素的数据类型[] 数组名字 = new 数组存储的元素的数据类型[长度];

或

数组存储的数据类型[] 数组名字; 或 数据类型 数组名[]; (括号在数组名后也可以)
数组名字 = new 数组存储的数据类型[长度];
  • [长度]:数组的长度,表示数组容器中可以最多存储多少个元素。

  • **注意:数组有定长特性,长度一旦指定,不可更改。**和水杯道理相同,买了一个2升的水杯,总容量就是2升是固定的。

  • 举例1

int[] arr = new int[5];

int[] arr;
arr = new int[5];

int[] arr = new int[5]{1,2,3,4,5};//错误的,后面有{}指定元素列表,就不需要在[]中指定元素个数了。
  • 错误情况:

    //double[] arr = new double[2]{12.3,34.5};
    //double[2] arr1 = new double[2];
    

2.3 一维数组的使用

2.3.1 数组的长度

  • 数组的元素总个数,即数组的长度
  • 每个数组都有一个属性length指明它的长度,例如:a.length 指明数组a的长度(元素个数)
  • 每个数组都具有长度,而且一旦初始化,其长度是不可变的

2.3.2 数组元素的引用

  • 如何表示数组中的一个元素?

    每一个存储到数组的元素,都会自动的拥有一个编号,从0开始,这个自动编号称为数组索引(index)或下标,可以通过数组的索引/下标访问到数组中的元素。

数组名[索引/下标]
  • 数组的下标范围?

    Java中数组的下标从[0]开始,下标范围是[0, 数组的长度-1],即**[0, 数组名.length-1]**

  • 数组元素下标可以是整型常量或整型表达式。如a[3] , b[i] , c[6*i];

  • 举例

public class Test03ArrayUse {
    public static void main(String[] args) {
        int[] arr = {1,2,3,4,5};

        System.out.println("arr数组的长度:" + arr.length);
        System.out.println("arr数组的第1个元素:" + arr[0]);//下标从0开始  1
        System.out.println("arr数组的第2个元素:" + arr[1]); //2
        System.out.println("arr数组的第3个元素:" + arr[2]); //3
        System.out.println("arr数组的第4个元素:" + arr[3]); //4
        System.out.println("arr数组的第5个元素:" + arr[4]); //5

        //修改第1个元素的值
        //此处arr[0]相当于一个int类型的变量
        arr[0] = 100;
        System.out.println("arr数组的第1个元素:" + arr[0]); //100
    }
}

2.4 一维数组的遍历

数组遍历: 就是将数组中的每个元素分别获取出来,就是遍历。遍历也是数组操作中的基石。for循环与数组的遍历是绝配。

  • 举例1
public class Test05ArrayIterate {
    public static void main(String[] args) {
        int[] arr = new int[]{1,2,3,4,5};
        //打印数组的属性,输出结果是5
        System.out.println("数组的长度:" + arr.length); //5

        //遍历输出数组中的元素
        System.out.println("数组的元素有:");
        for(int i=0; i<arr.length; i++){
            System.out.println(arr[i]);    
        }
    }
}

//1
//2
//3
//4
//5
  • 举例2
public class Test06ArrayInitialize {
    public static void main(String[] args) {
        int[] arr = new int[5];

        System.out.println("arr数组的长度:" + arr.length); //5
        System.out.print("存储数据到arr数组之前:[");
        for (int i = 0; i < arr.length; i++) {   //存储数据到arr数组之前:[0,0,0,0,0]
            if(i==0){
                System.out.print(arr[i]);
            }else{
                System.out.print("," + arr[i]);
            }
        }
        System.out.println("]");

        //初始化
        arr[0] = 2;
        arr[1] = 4;
        arr[2] = 6;
        arr[3] = 8;
        arr[4] = 10;

        for (int i = 0; i < arr.length; i++) {  //arr = {2,4,6,8,10}
            arr[i] = (i+1) * 2;
        }

        System.out.print("存储数据到arr数组之后:["); 
        for (int i = 0; i < arr.length; i++) { //存储数据到arr数组之后:[2,4,6,8,10]
            if(i==0){
                System.out.print(arr[i]);
            }else{
                System.out.print("," + arr[i]);
            }
        }
        System.out.println("]");
    }
}

2.5 数组元素的默认值

数组是引用类型,当我们使用动态初始化方式创建数组时,元素值只是默认值。例如:

public class Test {
	public static void main(String argv[]){
		int a[]= new int[5]; 
		System.out.println(a[3]); //a[3]的默认值为0
	}
} 

对于基本数据类型而言,默认初始化值各有不同。

对于引用数据类型而言,默认初始化值为null(注意与0不同!)

image-20220317000952499

public class Test07ArrayElementDefaultValue {
    public static void main(String[] args) {
        //存储26个字母
        char[] letters = new char[26];
        System.out.println("letters数组的长度:" + letters.length);  //letters数组的长度:26
        System.out.print("存储字母到letters数组之前:[");
        for (int i = 0; i < letters.length; i++) { //存储字母到letters数组之前:[0,0,0......0] 26个
            if(i==0){
                System.out.print(letters[i]);
            }else{
                System.out.print("," + letters[i]);
            }
        }
        System.out.println("]");

       //存储5个姓名
        String[] names = new String[5];
        System.out.println("names数组的长度:" + names.length); //names数组的长度:5
        System.out.print("存储姓名到names数组之前:[");
        for (int i = 0; i < names.length; i++) { //存储姓名到names数组之前:[null,null,null,null,null]
            if(i==0){
                System.out.print(names[i]);
            }else{
                System.out.print("," + names[i]);
            }
        }
        System.out.println("]");
    }
}

3. 一维数组内存分析

3.1 内存概述

内存是计算机中重要的部件之一,它是与CPU进行沟通的桥梁。其作用是用于暂时存放CPU中的运算数据,以及与硬盘等外部存储器交换的数据。只要计算机在运行中,CPU就会把需要运算的数据调到内存中进行运算,当运算完成后CPU再将结果传送出来。我们编写的程序是存放在硬盘中的,在硬盘中的程序是不会运行的,必须放进内存中才能运行,运行完毕后会清空内存。

Java虚拟机要运行程序,必须要对内存进行空间的分配和管理。

3.2 Java虚拟机的内存划分

为了提高运算效率,就对空间进行了不同区域的划分,因为每一片区域都有特定的处理数据方式和内存管理方式。

第02章_JVM架构-简图

区域名称作用
程序计数器程序计数器是CPU中的寄存器,它包含每一个线程下一条要执行的指令的地址
本地方法栈当程序中调用了native的本地方法时,本地方法执行期间的内存区域
方法区存储已被虚拟机加载的类信息、常量、静态变量、即时编译器编译后的代码等数据。
堆内存存储对象(包括数组对象),new来创建的,都存储在堆内存。
虚拟机栈用于存储正在执行的每个Java方法的局部变量表等。局部变量表存放了编译期可知长度的各种基本数据类型、对象引用,方法执行完,自动释放。

3.3 一维数组在内存中的存储

1、一个一维数组内存图

public static void main(String[] args) {
  	int[] arr = new int[3];
  	System.out.println(arr);//[I@5f150435
}

思考:打印arr为什么是[I@5f150435,它是数组的地址吗?

答:它不是数组的地址。

问?不是说arr中存储的是数组对象的首地址吗?

答:arr中存储的是数组的首地址,但是因为数组是引用数据类型,打印arr时,会自动调用arr数组对象的toString()方法,该方法默认实现的是对象类型名@该对象的hashCode()值的十六进制值。

问?对象的hashCode值是否就是对象内存地址?

答:不一定,因为这个和不同品牌的JVM产品的具体实现有关。例如:Oracle的OpenJDK中给出了5种实现,其中有一种是直接返回对象的内存地址,但是OpenJDK默认没有选择这种方式。

2、数组下标为什么是0开始

因为第一个元素距离数组首地址间隔0个单元格。

3、两个一维数组内存图

两个数组独立

public static void main(String[] args) {
    int[] arr = new int[3];
    int[] arr2 = new int[2];
    System.out.println(arr);
    System.out.println(arr2);
}

4、两个变量指向一个一维数组

  • 两个数组变量本质上代表同一个数组首地址值相同
public static void main(String[] args) {
    // 定义数组,存储3个元素
    int[] arr = new int[3];
    //数组索引进行赋值
    arr[0] = 5;
    arr[1] = 6;
    arr[2] = 7;
    //输出3个索引上的元素值
    System.out.println(arr[0]); //5
    System.out.println(arr[1]); //6
    System.out.println(arr[2]); //7
    //定义数组变量arr2,将arr的地址赋值给arr2
    int[] arr2 = arr;
    arr2[1] = 9; 
    System.out.println(arr[1]); //9 
}

image-20220317004637748

4. 一维数组的应用

4.1 案例1

升景坊单间短期出租4个月,550元/月(水电煤公摊,网费35元/月),空调、卫生间、厨房齐全。屋内均是IT行业人士,喜欢安静。所以要求来租者最好是同行或者刚毕业的年轻人,爱干净、安静。

public class ArrayTest {
      public static void main(String[] args) {
      int[] arr = new int[]{8,2,1,0,3}; //号码中包含的数
      int[] index = new int[]{2,0,3,2,4,0,1,3,2,3,3}; //对应数的位置
      String tel = "";
      for(int i = 0;i < index.length;i++){
            tel += arr[index[i]];
      }
      System.out.println("联系方式:" + tel); //18013820100
      }
}

4.2 案例2:

从键盘读入学生成绩,找出最高分,并输出学生成绩等级。

  • 成绩>=最高分-10 等级为’A’

  • 成绩>=最高分-20 等级为’B’

  • 成绩>=最高分-30 等级为’C’

  • 其余 等级为’D’

提示:先读入学生人数,根据人数创建int数组,存放学生成绩。

		//1. 实例化Scanner,获取学生人数
		Scanner scan = new Scanner(System.in);
		System.out.println("请输入学生人数:");
		int num = scan.nextInt();

		//2.根据人数,创建指定长度的数组 (使用动态初始化)
		int[] scores = new int[num];

		//3. 遍历数组,通过控制台的方式给每个数组元素赋值
		System.out.println("请输入" + num + "个成绩:");
		for(int i = 0;i < scores.length;i++){
			int score = scan.nextInt();
			scores[i] = score;
		}

		//4. 获取数组中元素的最大值
		int maxScore = scores[0];
		for(int i = 1;i < scores.length;i++){
			if(maxScore < scores[i]){
				maxScore = scores[i];
			}
		}

		System.out.println("最高分为:" + maxScore);

		//5. 遍历数组,判断每个学生成绩与最高分的差值,根据差值,决定每个学生的等级,并输出
		for(int i = 0;i < scores.length;i++){
			char grade;
			if(scores[i] >= maxScore - 10){
				grade = 'A';
			}else if(scores[i] >= maxScore - 20){
				grade = 'B';
			}else if(scores[i] >= maxScore - 30){
				grade = 'C';
			}else{
				grade = 'D';
			}

			System.out.println("student " + i + " score is " + scores[i] + " grade is " + grade);
		}

5. 多维数组的使用

5.1 概述

  • Java 语言里提供了支持多维数组的语法。

  • 如果说可以把一维数组当成几何中的线性图形,那么二维数组就相当于是一个表格,像右图Excel中的表格一样。

  • 对于二维数组的理解,我们可以看成是一维数组array1又作为另一个一维数组array2的元素而存在。其实,从数组底层的运行机制来看,其实没有多维数组。

image-20220317004810263

1561524724397

5.2 声明与初始化

5.2.1 声明

二维数组声明的语法格式:

//推荐
元素的数据类型[][] 二维数组的名称;

//不推荐
元素的数据类型  二维数组名[][];
//不推荐
元素的数据类型[]  二维数组名[];

例如:

public class Test20TwoDimensionalArrayDefine {
    public static void main(String[] args) {
        //存储多组成绩
        int[][] grades;

        //存储多组姓名
        String[][] names;
    }
}

面试:

int[] x, y[];
//x是一维数组,y是二维数组

5.2.2 静态初始化

格式:

int[][] arr = new int[][]{{3,8,2},{2,7},{9,0,1,6}};

定义一个名称为arr的二维数组,二维数组中有三个一维数组

  • 每一个一维数组中具体元素也都已初始化
    • 第一个一维数组 arr[0] = {3,8,2};
    • 第二个一维数组 arr[1] = {2,7};
    • 第三个一维数组 arr[2] = {9,0,1,6};
  • 第三个一维数组的长度表示方式:arr[2].length;
  • 注意特殊写法情况:int[] x,y[]; x是一维数组,y是二维数组。
  • 示例:

举例1:

int[][] arr = {{1,2,3},{4,5,6},{7,8,9,10}};//声明与初始化必须在一句完成

int[][] arr = new int[][]{{1,2,3},{4,5,6},{7,8,9,10}};

int[][] arr;
arr = new int[][]{{1,2,3},{4,5,6},{7,8,9,10}};

arr = new int[3][3]{{1,2,3},{4,5,6},{7,8,9,10}};//错误,静态初始化右边new 数据类型[][]中不能写数字

举例2:

public class TwoDimensionalArrayInitialize {
    public static void main(String[] args) {
        //存储多组成绩
        int[][] grades = {
                    {89,75,99,100},
                    {88,96,78,63,100,86},
                    {56,63,58},
                    {99,66,77,88}
                };

        //存储多组姓名
        String[][] names = {
            {"张三","李四", "王五", "赵六"},
            {"刘备","关羽","张飞","诸葛亮","赵云","马超"},
            {"曹丕","曹植","曹冲"},
            {"孙权","周瑜","鲁肃","黄盖"}
        };
    }
}

5.2.3 动态初始化

如果二维数组的每一个数据,甚至是每一行的列数,需要后期单独确定,那么就只能使用动态初始化方式了。动态初始化方式分为两种格式:

格式1:规则二维表:每一行的列数是相同的

//(1)确定行数和列数
元素的数据类型[][] 二维数组名 = new 元素的数据类型[m][n];
	//其中,m:表示这个二维数组有多少个一维数组。或者说一共二维表有几行
	//其中,n:表示每一个一维数组的元素有多少个。或者说每一行共有一个单元格

//此时创建完数组,行数、列数确定,而且元素也都有默认值

//(2)再为元素赋新值
二维数组名[行下标][列下标] = 值;

举例:

int[][] arr = new int[3][2];
  • 定义了名称为arr的二维数组

  • 二维数组中有3个一维数组

  • 每一个一维数组中有2个元素

  • 一维数组的名称分别为arr[0], arr[1], arr[2]

  • 给第一个一维数组1脚标位赋值为78写法是:arr[0][1] = 78;

格式2:不规则:每一行的列数不一样

//(1)先确定总行数
元素的数据类型[][] 二维数组名 = new 元素的数据类型[总行数][];

//此时只是确定了总行数,每一行里面现在是null

//(2)再确定每一行的列数,创建每一行的一维数组
二维数组名[行下标] = new 元素的数据类型[该行的总列数];

//此时已经new完的行的元素就有默认值了,没有new的行还是null

//(3)再为元素赋值
二维数组名[行下标][列下标] = 值;

举例:

int[][] arr = new int[3][];
  • 二维数组中有3个一维数组。
  • 每个一维数组都是默认初始化值null (注意:区别于格式1)
  • 可以对这个三个一维数组分别进行初始化:arr[0] = new int[3]; arr[1] = new int[1]; arr[2] = new int[2];
  • 注:int[][]arr = new int[][3]; //非法

练习:

/*
 1
 2 2
 3 3 3
 4 4 4 4
 5 5 5 5 5
 */
public class Test25DifferentElementCount {
    public static void main(String[] args){
        //1、声明一个二维数组,并且确定行数
        //因为每一行的列数不同,这里无法直接确定列数
        int[][]  arr = new int[5][];

        //2、确定每一行的列数
        for(int i=0; i<arr.length; i++){
			/*
			arr[0] 的列数是1
			arr[1] 的列数是2
			arr[2] 的列数是3
			arr[3] 的列数是4
			arr[4] 的列数是5
			*/
            arr[i] = new int[i+1];
        }

        //3、确定元素的值
        for(int i=0; i<arr.length; i++){
            for(int j=0; j<arr[i].length; j++){
                arr[i][j] = i+1;
            }
        }

        //4、遍历显示
        for(int i=0; i<arr.length; i++){
            for(int j=0; j<arr[i].length; j++){
                System.out.print(arr[i][j] + " ");
            }
            System.out.println();
        }

    }
}

小结:

Java中多维数组不必都是规则矩阵形式

image-20220317005345385

5.3 使用说明

因为二维数组是用来存储多组数据的,因此要比一维数组麻烦一些,需要我们搞清楚如下几个概念:

  • 二维数组的长度/行数:二维数组名.length
  • 二维数组的某一行:二维数组名[行下标],此时相当于获取其中一组数据。它本质上是一个一维数组。行下标的范围:[0, 二维数组名.length-1]。此时把二维数组看成一维数组的话,元素是行对象。
  • 某一行的列数:二维数组名[行下标].length,因为二维数组的每一行是一个一维数组。
  • 某一个元素:二维数组名[行下标][列下标],即先确定行/组,再确定列。
public class Test22TwoDimensionalArrayUse {
    public static void main(String[] args){
        //存储3个小组的学员的成绩,分开存储,使用二维数组。
		/*
		int[][] scores1;
		int scores2[][];
		int[] scores3[];*/

        int[][] scores = {
                {85,96,85,75},
                {99,96,74,72,75},
                {52,42,56,75}
        };

        System.out.println(scores);//[[I@15db9742
        System.out.println("一共有" + scores.length +"组成绩.");

        //[[:代表二维数组,I代表元素类型是int
        System.out.println(scores[0]);//[I@6d06d69c
        //[:代表一维数组,I代表元素类型是int
        System.out.println(scores[1]);//[I@7852e922
        System.out.println(scores[2]);//[I@4e25154f
        //System.out.println(scores[3]);//ArrayIndexOutOfBoundsException: 3

        System.out.println("第1组有" + scores[0].length +"个学员.");
        System.out.println("第2组有" + scores[1].length +"个学员.");
        System.out.println("第3组有" + scores[2].length +"个学员.");

        System.out.println("第1组的每一个学员成绩如下:");
        //第一行的元素
        System.out.println(scores[0][0]);//85
        System.out.println(scores[0][1]);//96
        System.out.println(scores[0][2]);//85
        System.out.println(scores[0][3]);//75
        //System.out.println(scores[0][4]);//java.lang.ArrayIndexOutOfBoundsException: 4
    }
}

二维数组的遍历:

  • 格式:
for(int i=0; i<二维数组名.length; i++){ //二维数组对象.length
    for(int j=0; j<二维数组名[i].length; j++){//二维数组行对象.length
        System.out.print(二维数组名[i][j]);
    }
    System.out.println();
}
  • 举例:
public class Test23TwoDimensionalArrayIterate {
    public static void main(String[] args) {
        //存储3个小组的学员的成绩,分开存储,使用二维数组。
        int[][] scores = {
                {85,96,85,75},
                {99,96,74,72,75},
                {52,42,56,75}
        };

        System.out.println("一共有" + scores.length +"组成绩.");
        for (int i = 0; i < scores.length; i++) {
            System.out.print("第" + (i+1) +"组有" + scores[i].length + "个学员,成绩如下:");
            for (int j = 0; j < scores[i].length; j++) {
                System.out.print(scores[i][j]+"\t");
            }
            System.out.println();
        }
    }
}

5.4 内存解析

二维数组本质上是元素类型是一维数组的一维数组。

        int[][] arr = {
            {1},
            {2,2},
            {3,3,3},
            {4,4,4,4},
            {5,5,5,5,5}
        };

1562112672215

		//1、声明二维数组,并确定行数和列数
		int[][] arr = new int[4][5];
		
		//2、确定元素的值
		for (int i = 0; i < arr.length; i++) {
			for (int j = 0; j < arr.length; j++) {
				arr[i][j] = i + 1;
			}
		}

1562113179785

		//1、声明一个二维数组,并且确定行数
		//因为每一行的列数不同,这里无法直接确定列数
		int[][]  arr = new int[5][];
		
		//2、确定每一行的列数
		for(int i=0; i<arr.length; i++){
			/*
			arr[0] 的列数是1
			arr[1] 的列数是2
			arr[2] 的列数是3
			arr[3] 的列数是4
			arr[4] 的列数是5
			*/
			arr[i] = new int[i+1];
		}
		
		//3、确定元素的值
		for(int i=0; i<arr.length; i++){
			for(int j=0; j<arr[i].length; j++){
				arr[i][j] = i+1;
			}
		}

1562113981079

5.6 应用举例

案例1:获取arr数组中所有元素的和。

提示:使用for的嵌套循环即可。

image-20220317005436209

int[][] arr = {{3,5,8},{12,9},{7,0,6,4}};
int sum = 0;
for(int i = 0;i < arr.length ;i++){
    for(int j = 0; j < arr[i].length;j++){
		sum+=arr[i][j];
    }
}
System.out.println("所有元素的和:"+sum);

案例2:声明:int[] x,y[]; 在给x,y变量赋值以后,以下选项允许通过编译的是:

声明:int[] x,y[]; 在给x,y变量赋值以后,以下选项允许通过编译的是: 
a)    x[0] = y;         //no
b)    y[0] = x;         //yes
c)    y[0][0] = x;      //no
d)    x[0][0] = y;      //no
e)    y[0][0] = x[0];   //yes
f)    x = y;            //no

提示:
一维数组:int[] x  或者int x[]   
二维数组:int[][] y 或者  int[] y[]  或者 int  y[][]

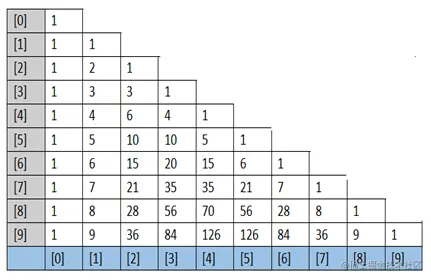
案例3:使用二维数组打印一个 10 行杨辉三角。

提示:

  1. 第一行有 1 个元素, 第 n 行有 n 个元素

  2. 每一行的第一个元素和最后一个元素都是 1

  3. 从第三行开始, 对于非第一个元素和最后一个元素的元素。即:

    yanghui[i][j] = yanghui[i-1][j-1] + yanghui[i-1][j];
    

image-20220317005549522

		//1.二维数组的声明和初始化(动态初始化)
		int[][] yangHui = new int[10][];
		//2.通过for循环给外层数组元素yangHui[i]初始化
		for(int i = 0;i <yangHui.length;i++){
			yangHui[i] = new int[i+1];
            //3.赋值:每一行的第一个元素和最后一个元素都是 1
			yangHui[i][0] = 1;
			yangHui[i][i] = 1;
            //4.赋值:从第三行开始,对于非第一个元素和最后一个元素的元素的赋值
			for (int j = 1; j < i ;j++){
				yangHui[i][j] = yangHui[i-1][j-1] + yangHui[i-1][j];
			}
		}
		for (int i = 0; i < yangHui.length; i++) {
			//System.out.println(Arrays.toString(yangHui[i]));
			for(int j = 0; j < yangHui[i].length;j++){
                System.out.print(yangHui[i][j] + " ");
            }
            System.out.println();
		}

6. 数组的常见算法

6.1 数值型数组特征值统计

  • 这里的特征值涉及到:平均值、最大值、最小值、总和等

**举例1:**数组统计:求总和、均值

public class TestArrayElementSum {
    public static void main(String[] args) {
        int[] arr = {4,5,6,1,9};
        //求总和、均值
        int sum = 0;//因为0加上任何数都不影响结果
        for(int i=0; i<arr.length; i++){
            sum += arr[i];
        }
        double avg = (double)sum/arr.length;

        System.out.println("sum = " + sum);
        System.out.println("avg = " + avg);
    }
}

**举例2:**求数组元素的总乘积

public class TestArrayElementMul {
    public static void main(String[] args) {
        int[] arr = {4,5,6,1,9};

        //求总乘积
        long result = 1;//因为1乘以任何数都不影响结果
        for(int i=0; i<arr.length; i++){
            result *= arr[i];
        }

        System.out.println("result = " + result);
    }
}

**举例3:**求数组元素中偶数的个数

public class TestArrayElementEvenCount {
    public static void main(String[] args) {
        int[] arr = {4,5,6,1,9};
        //统计偶数个数
        int evenCount = 0;
        for(int i=0; i<arr.length; i++){
            if(arr[i]%2==0){
                evenCount++;
            }
        }

        System.out.println("evenCount = " + evenCount);
    }
}

**举例4:**求数组元素的最大值

snipaste_20220317_225346

public class TestArrayMax {
    public static void main(String[] args) {
        int[] arr = {4,5,6,1,9};
        //找最大值
        int max = arr[0];
        for(int i=1; i<arr.length; i++){//此处i从1开始,是max不需要与arr[0]再比较一次了
            if(arr[i] > max){
                max = arr[i];
            }
        }

        System.out.println("max = " + max);
    }
}

**举例5:**找最值及其第一次出现的下标:

public class TestMaxIndex {
    public static void main(String[] args) {
        int[] arr = {4,5,6,1,9};
        //找最大值以及第一个最大值下标
        int max = arr[0];
        int index = 0;
        for(int i=1; i<arr.length; i++){
            if(arr[i] > max){
                max = arr[i];
                index = i;
            }
        }

        System.out.println("max = " + max);
        System.out.println("index = " + index);
    }
}

**举例6:**找最值及其所有最值的下标

public class Test13AllMaxIndex {
    public static void main(String[] args) {
        int[] arr = {4,5,6,1,9,9,3};
        //找最大值
        int max = arr[0];
        for(int i=1; i<arr.length; i++){
            if(arr[i] > max){
                max = arr[i];
            }
        }
        System.out.println("最大值是:" + max);
        System.out.print("最大值的下标有:");

        //遍历数组,看哪些元素和最大值是一样的
        for(int i=0; i<arr.length; i++){
            if(max == arr[i]){
                System.out.print(i+"\t");
            }
        }
        System.out.println();
    }
}

优化

public class Test13AllMaxIndex2 {
    public static void main(String[] args) {
        int[] arr = {4,5,6,1,9,9,3};
        //找最大值
        int max = arr[0];
        String index = "0";
        for(int i=1; i<arr.length; i++){
            if(arr[i] > max){
                max = arr[i];
                index = i + "";
            }else if(arr[i] == max){
                index += "," + i;
            }
        }

        System.out.println("最大值是" + max);
        System.out.println("最大值的下标是[" + index+"]");
    }
}

**举例7:**输入一个整形数组,数组里有正数也有负数。数组中连续的一个或多个整数组成一个子数组,每个子数组都有一个和。求所有子数组的和的最大值。要求时间复杂度为O(n)。 例如:输入的数组为1, -2, 3, -10, -4, 7, 2, -5,和最大的子数组为3, 10, -4, 7, 2,因此输出为该子数组的和18。

public class Test5 {
	public static void main(String[] args) {
		int[] arr = new int[]{1, -2, 3, 10, -4, 7, 2, -5};
		int i = getGreatestSum(arr);
		System.out.println(i);
	}
	
	public static int getGreatestSum(int[] arr){
		int greatestSum = 0;
		if(arr == null || arr.length == 0){ //当arr为空时返回null
			return 0;
		}
		int temp = greatestSum;  //将子数组最大值赋给temp
		for(int i = 0;i < arr.length;i++){ //遍历arr数组
			temp += arr[i];    //将arr元素的值加到temp上
			
			if(temp < 0){     //如果temp小于0,将temp重新复制成0
				temp = 0;
			}
			
			if(temp > greatestSum){ //temp总和值 大于 子数组的值greatestSum ,将temp 赋给 greatestSum
				greatestSum = temp;
			}
		}
		if(greatestSum == 0){	//如果子集合的值为0 (如果arr中都为负数,选择最大值返回)
			greatestSum = arr[0];   //将arr数组的第一个值赋给 greatestSum
			for(int i = 1;i < arr.length;i++){ //遍历arr数组
				if(greatestSum < arr[i]){   //将arr中最大值赋给greatestSum
					greatestSum = arr[i];
				}
			}
		}
		return greatestSum;
	}
}

6.2 数组元素的赋值

**举例1:**杨辉三角(前面已讲过)

**举例2:**使用简单数组

(1)创建一个名为ArrayTest的类,在main()方法中声明array1和array2两个变量,他们是int[]类型的数组。

(2)使用大括号{},把array1初始化为8个素数:2,3,5,7,11,13,17,19。

(3)显示array1的内容。

(4)赋值array2变量等于array1,修改array2中的偶索引元素,使其等于索引值(如array[0]=0,array[2]=2)。打印出array1。 array2 = array1;

**思考:**array1和array2是什么关系?

  array1 和 array2 是两个变量,共同指向了堆空间中的同一个数组,则二者的地址值相同

**拓展:**修改题目,实现array2对array1数组的复制

1574577970893

snipaste_20220317_225359

**举例3:**一个数组,让数组的每个元素去除第一个元素,得到的商作为被除数所在位置的新值。

public class Test3 {
	public static void main(String[] args) {
		int[] arr = new int[]{12,43,65,3,-8,64,2};
		
//		for(int i = 0;i < arr.length;i++){   没有考虑第一个元素与第一个之间的结果为1,后面的值都是去除以1的。
//			arr[i] = arr[i] / arr[0];
//		}
		for(int i = arr.length -1;i >= 0;i--){ //逆序 或者 将第一个元素赋值给一个变量,然后用数组的元素去除以变量
			arr[i] = arr[i] / arr[0];
		}
		//遍历arr
		for(int i = 0;i < arr.length;i++){
			System.out.print(arr[i] + " ");
		}
	}
}

**举例4:**创建一个长度为6的int型数组,要求数组元素的值都在1-30之间,且是随机赋值。同时,要求元素的值各不相同。

public class Test4 {
	// 5-67 Math.random() * 63 + 5;
	@Test
	public void test1() {
		int[] arr = new int[6];
		for (int i = 0; i < arr.length; i++) {// [0,1) [0,30) [1,31)
			arr[i] = (int) (Math.random() * 30) + 1;

			boolean flag = false;
			while (true) {
				for (int j = 0; j < i; j++) {
					if (arr[i] == arr[j]) {
						flag = true;
						break;
					}
				}
				if (flag) {
					arr[i] = (int) (Math.random() * 30) + 1;
					flag = false;
					continue;
				}
				break;
			}
		}

		for (int i = 0; i < arr.length; i++) {
			System.out.println(arr[i]);
		}
	}
	//更优的方法
	@Test
	public void test2(){
		int[] arr = new int[6];
		for (int i = 0; i < arr.length; i++) {// [0,1) [0,30) [1,31)
			arr[i] = (int) (Math.random() * 30) + 1;
			
				for (int j = 0; j < i; j++) {
					if (arr[i] == arr[j]) {
						i--;
						break;
					}
				}
			}

		for (int i = 0; i < arr.length; i++) {
			System.out.println(arr[i]);
		}
	}
}

**举例5:**回形数

从键盘输入一个整数(1~20) ,则以该数字为矩阵的大小,把1,2,3…n*n 的数字按照顺时针螺旋的形式填入其中。

例如: 输入数字2,则程序输出: 1 2 4 3

输入数字3,则程序输出: 1 2 3 8 9 4 7 6 5 输入数字4, 则程序输出: 1 2 3 4 12 13 14 5 11 16 15 6 10 9 8 7

//方式1
public class RectangleTest {
	public static void main(String[] args) {
		Scanner scanner = new Scanner(System.in);
		System.out.println("输入一个数字");
		int len = scanner.nextInt();
		int[][] arr = new int[len][len];
		
		int s = len * len;
		/*
		 * k = 1:向右
		 * k = 2:向下
		 * k = 3:向左
		 * k = 4:向上
		 */
		int k = 1;
		int i = 0,j = 0;
		for(int m = 1;m <= s;m++){
			if(k == 1){
				if(j < len && arr[i][j] == 0){
					arr[i][j++] = m;
				}else{
					k = 2;
					i++;  
					j--;
					m--;
				}
			}else if(k == 2){
				if(i < len && arr[i][j] == 0){
					arr[i++][j] = m;
				}else{
					k = 3;
					i--;
					j--;
					m--;
				}
			}else if(k == 3){
				if(j >= 0 && arr[i][j] == 0){
					arr[i][j--] = m;
				}else{
					k = 4;
					i--;
					j++;
					m--;
				}
			}else if(k == 4){
				if(i >= 0 && arr[i][j] == 0){
					arr[i--][j] = m;
				}else{
					k = 1;
					i++;
					j++;
					m--;
				}
			}
		}
		
		//遍历
		for(int m = 0;m < arr.length;m++){
			for(int n = 0;n < arr[m].length;n++){
				System.out.print(arr[m][n] + "\t");
			}
			System.out.println();
		}
	}
}
//方式2
/*
	01 02 03 04 05 06 07 
	24 25 26 27 28 29 08 
	23 40 41 42 43 30 09 
	22 39 48 49 44 31 10 
	21 38 47 46 45 32 11 
	20 37 36 35 34 33 12 
	19 18 17 16 15 14 13 
 */
public class RectangleTest1 {

	public static void main(String[] args) {
		int n = 7;
		int[][] arr = new int[n][n];
		
		int count = 0; //要显示的数据
		int maxX = n-1; //x轴的最大下标
		int maxY = n-1; //Y轴的最大下标
		int minX = 0; //x轴的最小下标
		int minY = 0; //Y轴的最小下标
		while(minX<=maxX) {
			for(int x=minX;x<=maxX;x++) {
				arr[minY][x] = ++count;
			}
			minY++;
			for(int y=minY;y<=maxY;y++) {
				arr[y][maxX] = ++count;
			}
			maxX--;
			for(int x=maxX;x>=minX;x--) {
				arr[maxY][x] = ++count;
			}
			maxY--;
			for(int y=maxY;y>=minY;y--) {
				arr[y][minX] = ++count;
			}
			minX++;
		}
		
		
		for(int i=0;i<arr.length;i++) {
			for(int j=0;j<arr.length;j++) {
				String space = (arr[i][j]+"").length()==1 ? "0":"";
				System.out.print(space+arr[i][j]+" ");
			}
			System.out.println();
		}
	}
}

6.3 数组的元素查找

1、顺序查找

顺序查找:挨个查看

要求:对数组元素的顺序没要求

public class TestArrayOrderSearch {
    //查找value第一次在数组中出现的index
    public static void main(String[] args){
        int[] arr = {4,5,6,1,9};
        int value = 1;
        int index = -1;

        for(int i=0; i<arr.length; i++){
            if(arr[i] == value){
                index = i;
                break;
            }
        }

        if(index==-1){
            System.out.println(value + "不存在");
        }else{
            System.out.println(value + "的下标是" + index);
        }
    }
}

2、二分查找

1561469087319

//二分法查找:要求此数组必须是有序的。
int[] arr3 = new int[]{-99,-54,-2,0,2,33,43,256,999};
boolean isFlag = true;
int number = 256;
//int number = 25;
int head = 0;//首索引位置
int end = arr3.length - 1;//尾索引位置
while(head <= end){
    int middle = (head + end) / 2;
    if(arr3[middle] == number){
        System.out.println("找到指定的元素,索引为:" + middle);
        isFlag = false;
        break;
    }else if(arr3[middle] > number){
        end = middle - 1;
    }else{//arr3[middle] < number
        head = middle + 1;
    }
}

if(isFlag){
    System.out.println("未找打指定的元素");
}

6.4 数组元素的反转

**实现思想:**数组对称位置的元素互换。

image-20220317230955644

public class TestArrayReverse1 {
    public static void main(String[] args) {
        int[] arr = {1,2,3,4,5};
        System.out.println("反转之前:");
        for (int i = 0; i < arr.length; i++) {
            System.out.println(arr[i]);
        }

        //反转
         /*
        思路:首尾对应位置的元素交换
        (1)确定交换几次
           次数 = 数组.length / 2
        (2)谁和谁交换
        for(int i=0; i<次数; i++){
             int temp = arr[i];
             arr[i] = arr[arr.length-1-i];
             arr[arr.length-1-i] = temp;
        }
         */
        for(int i=0; i<arr.length/2; i++){
            int temp = arr[i];
            arr[i] = arr[arr.length-1-i];
            arr[arr.length-1-i] = temp;
        }

        System.out.println("反转之后:");
        for (int i = 0; i < arr.length; i++) {
            System.out.println(arr[i]);
        }
    }

}

1561469467316

public class TestArrayReverse2 {
    public static void main(String[] args) {
        int[] arr = {1,2,3,4,5};
        System.out.println("反转之前:");
        for (int i = 0; i < arr.length; i++) {
            System.out.println(arr[i]);
        }

        //反转
        //左右对称位置交换
        for(int left=0,right=arr.length-1; left<right; left++,right--){
            //首  与  尾交换
            int temp = arr[left];
            arr[left] = arr[right];
            arr[right] = temp;
        }

        System.out.println("反转之后:");
        for (int i = 0; i < arr.length; i++) {
            System.out.println(arr[i]);
        }
    }
}

6.5 数组元素排序

6.5.1 算法概述

  • 定义
    • 排序:假设含有n个记录的序列为{R1,R2,...,Rn},其相应的关键字序列为{K1,K2,...,Kn}。将这些记录重新排序为{Ri1,Ri2,...,Rin},使得相应的关键字值满足条Ki1<=Ki2<=...<=Kin,这样的一种操作称为排序。
    • 通常来说,排序的目的是快速查找。
  • 算法的5大特征:

image-20220317235034827

说明:满足确定性的算法也称为:确定性算法。现在人们也关注更广泛的概念,例如考虑各种非确定性的算法,如并行算法、概率算法等。另外,人们也关注并不要求终止的计算描述,这种描述有时被称为过程(procedure)。

  • 衡量排序算法的优劣:

    • 时间复杂度:分析关键字的比较次数和记录的移动次数

      • 常见的算法时间复杂度由小到大依次为:Ο(1)<Ο(log2n)<Ο(n)<Ο(nlog2n)<Ο(n2)<Ο(n3)<…<Ο(2n)<Ο(n!)

        一个算法执行所耗费的时间,从理论上是不能算出来的,必须上机运行测试才能知道。但我们不可能也没有必要对每个算法都上机测试,只需知道哪个算法花费的时间多,哪个算法花费的时间少就可以了。

        并且一个算法花费的时间与算法中语句的执行次数成正比例,哪个算法中语句执行次数多,它花费时间就多。一个算法中的语句执行次数称为语句频度或时间频度。记为T(n)。n称为问题的规模,当n不断变化时,时间频度T(n)也会不断变化。但有时我们想知道它变化时呈现什么规律。为此,我们引入时间复杂度概念。

        一般情况下,算法中基本操作重复执行的次数是问题规模n的某个函数,用T(n)表示,若有某个辅助函数f(n),使得当n趋近于无穷大时,T(n)/f(n)的极限值为不等于零的常数,则称f(n)是T(n)的同数量级函数。记作T(n)=O(f(n)),称O(f(n)) 为算法的渐进时间复杂度,简称时间复杂度。

    • 空间复杂度:分析排序算法中需要多少辅助内存

      类似于时间复杂度的讨论,一个算法的空间复杂度(Space Complexity)S(n)定义为该算法所耗费的存储空间,它也是问题规模n的函数。
      
    • 稳定性:若两个记录A和B的关键字值相等,但排序后A、B的先后次序保持不变,则称这种排序算法是稳定的。

image.png

6.5.2 排序算法概述

  • 排序算法分类:内部排序和外部排序

    • 内部排序:整个排序过程不需要借助于外部存储器(如磁盘等),所有排序操作都在内存中完成。
    • 外部排序:参与排序的数据非常多,数据量非常大,计算机无法把整个排序过程放在内存中完成,必须借助于外部存储器(如磁盘)。外部排序最常见的是多路归并排序。可以认为外部排序是由多次内部排序组成。
  • 十大内部排序算法

数组的排序算法很多,实现方式各不相同,时间复杂度、空间复杂度、稳定性也各不相同:

image-20211222111142684

6.5.3 冒泡排序

介绍:

Java中的经典算法之冒泡排序(Bubble Sort)。冒泡排序的原理非常简单,它重复地走访过要排序的数列,一次比较两个元素,如果他们的顺序错误就把他们交换过来。

排序思想:

  1. 比较相邻的元素。如果第一个比第二个大(升序),就交换他们两个。

  2. 对每一对相邻元素作同样的工作,从开始第一对到结尾的最后一对。这步做完后,最后的元素会是最大的数。

  3. 针对所有的元素重复以上的步骤,除了最后一个。

  4. 持续每次对越来越少的元素重复上面的步骤,直到没有任何一对数字需要比较为止。

**动态演示:**visualgo.net/zh/sorting

/*
1、冒泡排序(最经典)
思想:每一次比较“相邻(位置相邻)”元素,如果它们不符合目标顺序(例如:从小到大),
     就交换它们,经过多轮比较,最终实现排序。
	 (例如:从小到大)	 每一轮可以把最大的沉底,或最小的冒顶。
	 
过程:arr{6,9,2,9,1}  目标:从小到大

第一轮:
	第1次,arr[0]与arr[1],6>9不成立,满足目标要求,不交换
	第2次,arr[1]与arr[2],9>2成立,不满足目标要求,交换arr[1]与arr[2] {6,2,9,9,1}
	第3次,arr[2]与arr[3],9>9不成立,满足目标要求,不交换
	第4次,arr[3]与arr[4],9>1成立,不满足目标要求,交换arr[3]与arr[4] {6,2,9,1,9}
	第一轮所有元素{6,9,2,9,1}已经都参与了比较,结束。
	第一轮的结果:第“一”最大值9沉底(本次是后面的9沉底),即到{6,2,9,1,9}元素的最右边

第二轮:
	第1次,arr[0]与arr[1],6>2成立,不满足目标要求,交换arr[0]与arr[1] {2,6,9,1,9}
	第2次,arr[1]与arr[2],6>9不成立,满足目标要求,不交换
	第3次:arr[2]与arr[3],9>1成立,不满足目标要求,交换arr[2]与arr[3] {2,6,1,9,9}
	第二轮未排序的所有元素 {6,2,9,1}已经都参与了比较,结束。
	第二轮的结果:第“二”最大值9沉底(本次是前面的9沉底),即到{2,6,1,9}元素的最右边
第三轮:
	第1次,arr[0]与arr[1],2>6不成立,满足目标要求,不交换
	第2次,arr[1]与arr[2],6>1成立,不满足目标要求,交换arr[1]与arr[2] {2,1,6,9,9}
	第三轮未排序的所有元素{2,6,1}已经都参与了比较,结束。
	第三轮的结果:第三最大值6沉底,即到 {2,1,6}元素的最右边
第四轮:
	第1次,arr[0]与arr[1],2>1成立,不满足目标要求,交换arr[0]与arr[1] {1,2,6,9,9}
	第四轮未排序的所有元素{2,1}已经都参与了比较,结束。
	第四轮的结果:第四最大值2沉底,即到{1,2}元素的最右边

*/
public class Test19BubbleSort{
    public static void main(String[] args){
        int[] arr = {6,9,2,9,1};

        //目标:从小到大
        //冒泡排序的轮数 = 元素的总个数 - 1
        //轮数是多轮,每一轮比较的次数是多次,需要用到双重循环,即循环嵌套
        //外循环控制 轮数,内循环控制每一轮的比较次数和过程
        for(int i=1; i<arr.length; i++){ //循环次数是arr.length-1次/轮
			/*
			假设arr.length=5
			i=1,第1轮,比较4次
				arr[0]与arr[1]
				arr[1]与arr[2]
				arr[2]与arr[3]
				arr[3]与arr[4]
				
				arr[j]与arr[j+1],int j=0;j<4; j++
				
			i=2,第2轮,比较3次
				arr[0]与arr[1]
				arr[1]与arr[2]
				arr[2]与arr[3]
				
				arr[j]与arr[j+1],int j=0;j<3; j++
				
			i=3,第3轮,比较2次
				arr[0]与arr[1]
				arr[1]与arr[2]
				
				arr[j]与arr[j+1],int j=0;j<2; j++
			i=4,第4轮,比较1次
				arr[0]与arr[1]
			
				arr[j]与arr[j+1],int j=0;j<1; j++
				
				int j=0; j<arr.length-i; j++
			*/
            for(int j=0; j<arr.length-i; j++){
                //希望的是arr[j] < arr[j+1]
                if(arr[j] > arr[j+1]){
                    //交换arr[j]与arr[j+1]
                    int temp = arr[j];
                    arr[j] = arr[j+1];
                    arr[j+1] = temp;
                }
            }
        }

        //完成排序,遍历结果
        for(int i=0; i<arr.length; i++){
            System.out.print(arr[i]+"  ");
        }
    }
}

冒泡排序优化

/*
思考:冒泡排序是否可以优化
*/
class Test19BubbleSort2{
	public static void main(String[] args){
		int[] arr = {1,3,5,7,9};
		
		//从小到大排序
		//int lun = 0;//声明lun变量,统计比较几轮
		//int count = 0;//声明count变量,统计比较的次数
		for(int i=1; i<arr.length; i++){ 
			//lun++;
			boolean flag = true;//假设数组已经是有序的
			for(int j=0; j<arr.length-i; j++){
				//count++;
				//希望的是arr[j] < arr[j+1]
				if(arr[j] > arr[j+1]){
					//交换arr[j]与arr[j+1]
					int temp = arr[j];
					arr[j] = arr[j+1];
					arr[j+1] = temp;
					
					flag = false;//如果元素发生了交换,那么说明数组还没有排好序
				}
			}
			if(flag){
				break;
			}
		}
		
		//System.out.println("一共比较了" + lun +"轮");
		//System.out.println("一共比较了" + count +"次");
		
		//完成排序,遍历结果
		for(int i=0; i<arr.length; i++){
			System.out.print(arr[i]+"  ");
		}
	}
}

6.5.4 快速排序

介绍:快速排序通常明显比同为O(nlogn)的其他算法更快,因此常被采用,而且快排采用了分治法的思想,所以在很多笔试面试中能经常看到快排的影子。可见掌握快排的重要性。

快速排序(Quick Sort)由图灵奖获得者Tony Hoare发明,被列为20世纪十大算法之一,是迄今为止所有内排序算法中速度最快的一种。冒泡排序的升级版,交换排序的一种。快速排序的时间复杂度为O(nlog(n))。

排序思想:

  1. 从数列中挑出一个元素,称为"基准"(pivot),

  2. 重新排序数列,所有元素比基准值小的摆放在基准前面,所有元素比基准值大的摆在基准的后面(相同的数可以到任一边)。在这个分区结束之后,该基准就处于数列的中间位置。这个称为分区(partition)操作。

  3. 递归地(recursive)把小于基准值元素的子数列和大于基准值元素的子数列排序。

  4. 递归的最底部情形,是数列的大小是零或一,也就是永远都已经被排序好了。虽然一直递归下去,但是这个算法总会结束,因为在每次的迭代(iteration)中,它至少会把一个元素摆到它最后的位置去。

**动态演示:**visualgo.net/zh/sorting

图示1:

image-20220317235859754

image-20220318000153775

图示2:

image-20220317235922776

public class quickSort {
    public static void main(String[] args) {
        int[] arr = {-9,78,0,23,-567,70};
        quickSort(arr,0,arr.length-1);
        System.out.println("arr="+ Arrays.toString(arr));
    }
    public static void quickSort(int[] arr,int left,int right){
        int l = left; //左下标
        int r = right; //右下标
        int temp = 0; //临时变量,交换时使用
        //pivot 中轴值
        int pivot = arr[(left + right)/2];
        //while 循环的目的,是让比pivot 值小的放到左边
        //比 pivot 值放到右边
        while(l < r){ //
            //在pivot 的左边一直找,找到大于等于 pivot 值,才退出
            while( arr[l] < pivot){
                l += 1;
            }
            //在pivot 的右边一直找,找到小于等于 pivot 值,才退出
            while(arr[r] > pivot){
                r -= 1;
            }
            //如果l >= r 说明 pivot 的左右两边的值,已经按照
            // 左边全部是小于等于pivot 的值,右边全部大于等于pivot的值
            if(l >= r){
                break;
            }
            //交换
            temp = arr[l];
            arr[l] = arr[r];
            arr[r] = temp;
            //如果交换完后,发现这个 arr[l] == pivot 值相等 r--, 前移
            if(arr[l] == pivot){
                r -= 1;
            }
            //如果交换完后,发现这个 arr[r] == pivot 值相等 l++, 后移
            if(arr[l] == pivot){
                l += 1;
            }
        }

        //如果 l == r,必须 l++,r--,否则出现栈溢出
        if(l == r){
            l += 1;
            r -= 1;
        }
        //向左递归
        if(left < r){
            quickSort(arr,left,r);
        }
        //向右递归
        if(right > l){
            quickSort(arr,l,right);
        }
    }

}

6.5.5 内部排序性能比较与选择

  • 性能比较

    • 从平均时间而言:快速排序最佳。但在最坏情况下时间性能不如堆排序和归并排序。
    • 从算法简单性看:由于直接选择排序、直接插入排序和冒泡排序的算法比较简单,将其认为是简单算法。对于Shell排序、堆排序、快速排序和归并排序算法,其算法比较复杂,认为是复杂排序。
    • 从稳定性看:直接插入排序、冒泡排序和归并排序时稳定的;而直接选择排序、快速排序、 Shell排序和堆排序是不稳定排序
    • 从待排序的记录数n的大小看,n较小时,宜采用简单排序;而n较大时宜采用改进排序。
  • 选择

    • 若n较小(如n≤50),可采用直接插入或直接选择排序。 当记录规模较小时,直接插入排序较好;否则因为直接选择移动的记录数少于直接插入,应选直接选择排序为宜。
    • 若文件初始状态基本有序(指正序),则应选用直接插入、冒泡或随机的快速排序为宜;
    • 若n较大,则应采用时间复杂度为O(nlgn)的排序方法:快速排序、堆排序或归并排序。

5. Arrays工具类的使用

java.util.Arrays类即为操作数组的工具类,包含了用来操作数组(比如排序和搜索)的各种方法。

image-20220317235908152

举例:java.util.Arrays类的sort()方法提供了数组元素排序功能:

import java.util.Arrays;
public class SortTest {
	public static void main(String[] args) {
		int [] numbers = {5,900,1,5,77,30,64,700};
		Arrays.sort(numbers);
		for(int i = 0; i < numbers.length; i++){
			System.out.println(numbers[i]);
		}
	}
}

6. 数组中的常见异常

6.1 数组角标越界异常

当访问数组元素时,下标指定超出[0, 数组名.length-1]的范围时,就会报数组下标越界异常:ArrayIndexOutOfBoundsException。

public class TestArrayIndexOutOfBoundsException {
    public static void main(String[] args) {
        int[] arr = {1,2,3};
       // System.out.println("最后一个元素:" + arr[3]);//错误,下标越界
      //  System.out.println("最后一个元素:" + arr[arr.length]);//错误,下标越界
        System.out.println("最后一个元素:" + arr[arr.length-1]);//对
    }
}

创建数组,赋值3个元素,数组的索引就是0,1,2,没有3索引,因此我们不能访问数组中不存在的索引,程序运行后,将会抛出 ArrayIndexOutOfBoundsException 数组越界异常。在开发中,数组的越界异常是不能出现的,一旦出现了,就必须要修改我们编写的代码。

6.2 空指针异常

观察一下代码,运行后会出现什么结果。

public class TestNullPointerException {
    public static void main(String[] args) {
        //定义数组
        int[][] arr = new int[3][];

        System.out.println(arr[0][0]);//NullPointerException
    }
}

因为此时数组的每一行还未分配具体存储元素的空间,此时arr[0]是null,此时访问arr[0][0]会抛出NullPointerException 空指针异常。

空指针异常在内存图中的表现

1572338767825

小结:空指针异常情况

		//举例一:
//		int[] arr1 = new int[10];
//		arr1 = null;
//		System.out.println(arr1[9]);
		
		//举例二:
//		int[][] arr2 = new int[5][];
//		//arr2[3] = new int[10];
//		System.out.println(arr2[3][3]);
		
		//举例三:
		String[] arr3 = new String[10];
		System.out.println(arr3[2].toString());