第05章_面向对象编程(基础)

284 阅读27分钟

学习目标

  • 初步了解面向对象的思想
  • 理解类与对象的概念和关系
  • 能够掌握类的定义格式
  • 能够掌握创建对象格式
  • 理解包的作用
  • 掌握包的声明和导入
  • 掌握实例变量的声明和使用
  • 掌握实例方法的声明和调用
  • 理解实例变量与局部变量的区别
  • 理解方法的调用执行机制
  • 理解方法的参数传递机制
  • 掌握方法的可变参数的使用
  • 掌握方法的重载的使用
  • 了解方法的递归调用
  • 应用对象数组解决问题

学习面向对象内容的三条主线

  • Java类及类的成员
  • 面向对象的特征
  • 其他关键字的使用

1. 面向对象编程概述

1.1 程序设计语言的任务

Java是一种计算机程序设计语言。所有的计算机程序一直都围绕着如下两件事展开:

  1. 如何表示和存储数据
    • 基本数据类型的常量和变量:表示和存储一个个独立的数据
    • 对象:表示和存储与某个具体事物相关的多个数据(例如:某个学生的姓名、年龄、联系方式等)
    • 数据结构:表示和存储一组对象,数据结构有数组(或顺序表)、链表、栈、队列、散列表、二叉树等
  2. 基于这些数据都有什么操作行为,其实就是实现什么功能
    • 数据的输入和输出
    • 基于一个或两个数据的操作:赋值运算、算术运算、比较运算、逻辑运算等
    • 基于一组数据的操作:统计分析、查找最大值、查找元素、排序、遍历等

1.2 程序设计方法

高级语言中,存在着两种程序设计的编程思想:面向过程的思想面向对象的思想。基于不同的思想会产生不同的程序设计方法。

  1. 面向过程的程序设计思想(Process-Oriented Programming),简称POP

    • 关注的焦点是过程:过程就是操作数据的步骤,如果某个过程的实现代码在很多地方重复出现,那么就可以把这个过程抽象为一个函数,这样就可以大大简化冗余代码,也便于维护。

    • 代码结构:以函数为组织单位。独立于函数之外的数据称为全局数据,在函数内部的称为局部数据。

  2. 面向对象的程序设计思想( Object Oriented Programming),简称OOP

    • 关注的焦点是:面向对象思想就是在计算机程序设计过程中,参照现实中事物,将事物的属性特征、行为特征抽象出来,用类来表示。某个事物的一个具体个体称为实例或对象。
    • 代码结构:以为组织单位。每种事物都具备自己的属性(即表示和存储数据,在类中用成员变量表示)和行为/功能(即操作数据,在类中用成员方法表示)。

举例:人把大象装进冰箱

  • 面向过程

    1.打开冰箱
    
    2.把大象装进冰箱
    
    3.把冰箱门关住
    
    
  • 面向对象

    人{
        打开(冰箱){
    		冰箱.开门();	
        }
        操作(大象){
                 大象.进入(冰箱);
        }
        关闭(冰箱){   
              冰箱.关门();     
        }
    }
    
    冰箱{
         开门(){ }  
         关门(){ }
    }
    
    大象{
         进入(冰箱){  }
    }
    
    

1.3 面向对象思想分析问题的思路

1、根据问题需要,选择问题所针对的现实世界中的实体

2、从实体中寻找解决问题相关的属性和功能,这些属性和功能就形成了概念世界中的类

3、把抽象的实体用计算机语言进行描述,形成计算机世界中类的定义。即借助某种程序语言,把类构造成计算机能够识别和处理的数据结构。

4、将类实例化成计算机世界中的对象。对象是计算机世界中解决问题的最终工具。

练习:抽象出下面系统中的“类”及其关系

img-20220401160404

2. Java语言的基本元素:类和对象

2.1 类和对象概述

类(Class)对象(Object)是面向对象的核心概念。

1、什么是类

:具有相同特征的事物的抽象描述,是抽象的、概念上的定义。

2、什么是对象

对象:是实际存在的该类事物的每个个体,是具体的,因而也称为实例(instance)

image-20220319210405983

image-2022031921040593

  • 可以理解为:类 => 抽象概念的人对象 => 实实在在的某个人
  • 面向对象程序设计的重点是类的设计

2.2 类的成员概述

类的设计,其实就是类的成员的设计

  • 现实世界的生物体,大到鲸鱼,小到蚂蚁,都是由最基本的细胞构成的。同理,Java代码世界是由诸多个不同功能的构成的。

  • 现实生物世界中的细胞又是由什么构成的呢?细胞核、细胞质、… 那么,Java中用类class来描述事物也是如此。类,是一组相关属性行为的集合。

    • 属性:就是该类事物的状态信息。对应类中的成员变量
    • 行为:就是该类事物要做什么操作,或者基于事物的状态能做什么。对应类中的成员方法
  • 类的最基本的两个成员就是:成员变量、成员方法

    • 成员变量 = Field = 属性
    • (成员)方法 = Method = 函数

image-20220319211859026

  • 对象是类的一个实例,必然具备该类事物的属性和行为。

2.3 类的定义

类的定义使用关键字:class。格式如下:

[修饰符] class 类名{
	属性声明;
    方法声明;
}

举例1:

public class Student{
    
}

举例2:

public class Person{
    int age ;	                   //声明变量 age
    
    public void showAge() {        //声明方法showAge( )
	    System.out.println("年龄为:" + age);
    }
}

举例3:

public class Dog{
	String type; //种类
	String nickname; //昵称
	int energy; //能量
	final int MAX_ENERGY = 10000;
	
    //吃东西
	void eat(){
		if(energy < MAX_ENERGY){
			energy += 10;
		}		
	}
}
public class Person{
    String name;
    char gender;
    Dog dog;
    
    //喂宠物
    void feed(){
        dog.eat();
    }
}

2.4 对象的创建

20220401160722

  • 创建对象,使用关键字:new
  • 创建对象语法:
//方式1:
new 类名()//也称为匿名对象

//方式2:给创建的对象命名
//把创建的对象用一个引用数据类型的变量保存起来,这样就可以反复使用这个对象了
类名 对象名 = new 类名();
  • 使用“对象名.对象成员”的方式访问对象成员(包括属性和方法)

举例1:

//声明Animal类
public class Animal { //动物类
    public int legs;

    public void eat() {
        System.out.println("Eating.");
    }

    public void move() {
        System.out.println("Move.");
    }
}
//声明测试类
public class AnimalTest {
    public static void main(String args[]) {
        //创建对象
        Animal xb = new Animal();
        xb.legs = 4;//访问属性
        System.out.println(xb.legs);
        xb.eat();//访问方法
        xb.move();//访问方法
    }
}

图示理解:image-20220319213753668

举例2:针对上面的举例3:类的实例化(创建类的对象)

public class Game{
    public static void main(String[] args){
        Person p = new Person();
        p.name = "康师傅";
        p.gender = '男';
        p.dog = new Dog();
        
        p.dog.type = "柯基犬";
        p.dog.nickname = "小白";
        
        for(int i=1; i<=5; i++){
            p.feed();
        }
        
        System.out.println(p.dog.energy);
    }
}

2.5 对象的再理解

1、类与对象的关系错误理解

曰:“白马非马,可乎?”
曰:“可。”
曰:“何哉?”
曰:“马者,所以命形也。白者,所以命色也。命色者,非命形也,故曰白马非马。”

image-20220319214213898

2、对象名中存储的是什么呢?

答:对象地址

public class TestStudent{
    public static void main(String[] args){
        System.out.println(new Student());//Student@7852e922

        Student stu = new Student();
        System.out.println(stu);//Student@4e25154f
        
        int[] arr = new int[5];
		System.out.println(arr);//[I@70dea4e
    }
}

直接打印对象名和数组名都是显示“类型@对象的hashCode值",所以说类、数组都是引用数据类型,引用数据类型的变量中存储的是对象的地址,或者说指向堆中对象的首地址。

1561597909862

3、创建类的多个对象,相关之间没有关联关系

创建了一个类的多个对象,对于类中定义的属性,每个对象都拥有各自的一套副本,且互不干扰。

public class Zoo {
    public static void main(String args[]) {
        Animal xb = new Animal();
        Animal xh = new Animal();
        xb.legs = 4;
        xh.legs = 0;
        System.out.println(xb.legs); // 4
        System.out.println(xh.legs); // 0
        
        xb.legs = 2;
        System.out.println(xb.legs); // 2
        System.out.println(xh.legs); // 0
    }
}

4、匿名对象

  • 我们也可以不定义对象的句柄,而直接调用这个对象的方法。这样的对象叫做匿名对象。

    • 如:new Person().shout();
  • 使用情况

    • 如果对一个对象只需要进行一次方法调用,那么就可以使用匿名对象。
    • 我们经常将匿名对象作为实参传递给一个方法调用。

5、类的访问机制

  • 在一个类中的访问机制:类中的方法可以直接访问类中的成员变量。

    • (例外:static方法访问非static,编译不通过。)
  • 在不同类中的访问机制:先创建要访问类的对象,再用对象访问类中定义的成员。

2.6 对象的内存解析

1、内存结构说明:

image-20220319220006426

堆(Heap):此内存区域的唯一目的就是存放对象实例,几乎所有的对象实例都在这里分配内存。这一点在Java虚拟机规范中的描述是:所有的对象实例以及数组都要在堆上分配。

栈(Stack):是指虚拟机栈。虚拟机栈用于存储局部变量等。局部变量表存放了编译期可知长度的各种基本数据类型(boolean、byte、char、short、int、float、long、double)、对象引用(reference类型,它不等同于对象本身,是对象在堆内存的首地址)。 方法执行完,自动释放。

方法区(Method Area):用于存储已被虚拟机加载的类信息、常量、静态变量、即时编译器编译后的代码等数据。

2、代码举例

class Person { //类:人
    String name;
    int age;
    boolean isMale;
}

public class PersonTest { //测试类
    public static void main(String[] args) {
        Person p1 = new Person();
        p1.name = "赵同学";
        p1.age = 20;
        p1.isMale = true;

        Person p2 = new Person();
        p2.age = 10;

        Person p3 = p1;
        p3.name = "郭同学";
    }
}

内存解析图:

说明:

  • 堆:凡是new出来的结构(对象、数组)都放在堆空间中。

  • 对象的属性存放在堆空间中。

2.7 练习

练习1:

编写教师类和学生类,并通过测试类创建对象进行测试。

class Student{
    String name;
    int age;
    String major;
    String interests;
    public String say(){
        return "姓名:"+name+" 年龄:"+age+" 专业:"+major+" 兴趣:"+interests;
    }
}
class Teacher{
	String name;
    int age;
    int teachAge;
    String course;
    public String say(){
        return "姓名:"+name+" 年龄:"+age+" 教龄:"+teachAge+" 课程:"+course;
    }
}

练习2:根据代码,画出内存图

class Car {
    String color = "red";
    int num = 4;

    void show() {
        System.out.println("color=" + color + "..num=" + num);
    }
}

class CarTest {
    public static void main(String[] args) {
        Car c1 = new Car();   //建立对象c1
        Car c2 = new Car();   //建立对象c2
        c1.color = "blue";   //对对象的属性进行修改
        c1.show();   //使用对象的方法
        c2.show();
    }
}

3. 类的成员之一:成员变量(field)

3.1 如何声明成员变量

  • 语法格式:
[修饰符1] class 类名{
    [修饰符2] 数据类型 成员变量名 [= 初始化值]; 
}
  • 说明:
    • 位置要求:必须在类中,方法外
    • 修饰符2(暂不考虑)
      • 常用的权限修饰符有:private、缺省、protected、public
      • 其他修饰符:static、final
    • 数据类型
      • 任何基本数据类型(如int、Boolean) 或 任何引用数据类型。
    • 成员变量名
      • 属于标识符,符合命名规则和规范即可。
    • 初始化值
      • 根据情况,可以显式赋值;也可以不赋值,使用默认值

示例:

public class Person{
	private int age;             //声明private变量 age
	public String name = “Lila”;    //声明public变量 name
}

3.2 成员变量 vs 局部变量

1、变量的分类:成员变量与局部变量

  • 在方法体外,类体内声明的变量称为成员变量。
  • 在方法体内部声明的变量称为局部变量。

其中,static可以将成员变量分为两大类,静态变量和非静态变量。其中静态变量又称为类变量,非静态变量又称为实例变量或者属性。接下来先学习实例变量。

2、成员变量 与 局部变量 的对比

  • 相同点

    • 变量声明的格式相同: 数据类型 变量名 = 初始化值
    •    	变量必须先声明、后初始化、再使用。
      
    • 变量都有其对应的作用域。只在其作用域内是有效的
  • 不同点

1、声明位置和方式 (1)实例变量:在类中方法外 (2)局部变量:在方法体{}中或方法的形参列表、代码块中

2、在内存中存储的位置不同 (1)实例变量:堆 (2)局部变量:栈

3、生命周期 (1)实例变量:和对象的生命周期一样,随着对象的创建而存在,随着对象被GC回收而消亡, 而且每一个对象的实例变量是独立的。 (2)局部变量:和方法调用的生命周期一样,每一次方法被调用而在存在,随着方法执行的结束而消亡, 而且每一次方法调用都是独立。

4、作用域 (1)实例变量:通过对象就可以使用,本类中直接调用,其他类中“对象.实例变量” (2)局部变量:出了作用域就不能使用

5、修饰符(后面来讲) (1)实例变量:public,protected,private,final,volatile,transient等 (2)局部变量:final

6、默认值 (1)实例变量:有默认值 (2)局部变量:没有,必须手动初始化。其中的形参比较特殊,靠实参给它初始化。

3、对象属性的默认初始化赋值

当一个对象被创建时,会对其中各种类型的成员变量自动进行初始化赋值。

4、举例

class Person {//人类
    //1.属性
    String name;//姓名
    int age = 1;//年龄
    boolean isMale;//是否是男性

    public void show(String nation) {
        //nation:局部变量
        String color;//color:局部变量
        color = "yellow";
    }
}

//测试类
class PersonTest {
    public static void main(String[] args) {
        Person p = new Person();
        p.show("CHN");
    }
}

4. 类的成员之二:方法(method)

4.1 方法(method、函数)的理解

  • 方法是类或对象行为特征的抽象,用来完成某个功能操作。在某些语言中也称为函数或过程。

  • 将功能封装为方法的目的是,可以实现代码重用,减少冗余,简化代码

  • Java里的方法不能独立存在,所有的方法必须定义在类里。

  • 举例1:

    • Math.random()的random()方法
    • Math.sqrt(x)的sqrt(x)方法
    • System.out.println(x)的println(x)方法
    • new Scanner(System.in).nextInt()的nextInt()方法
  • 举例2:

    public class Person{
        private int age;
        public int getAge()  {  //声明方法getAge()
    		return age; 
        }
        public void setAge(int i) {  //声明方法setAge
    		age = i;        //将参数i的值赋给类的成员变量age
        }
    }
    
    

4.2 方法的特点

(1)必须先声明后使用

类,变量,方法等都要先声明后使用

(2)不调用不执行,调用一次执行一次。

(3)方法中只能调用方法或属性,不可以在方法内部定义方法。

正确示例:

类{
    方法1(){
        
    }
    方法2(){
        
    }
}

错误示例:

类{
    方法1(){
        方法2(){  //位置错误
        
   		}
    }
}

4.3 如何声明方法

1、声明方法的语法格式

[修饰符] 返回值类型 方法名([形参列表])[throws 异常列表]{
        方法体的功能代码
}

(1)一个完整的方法 = 方法头 + 方法体。

  • 方法头就是[修饰符] 返回值类型 方法名([形参列表])[throws 异常列表],也称为方法签名。通常调用方法时只需要关注方法头就可以,从方法头可以看出这个方法的功能和调用格式。
  • 方法体就是方法被调用后要执行的代码。对于调用者来说,不了解方法体如何实现的,并不影响方法的使用。

(2)方法头可能包含5个部分

  • 修饰符:可选的。方法的修饰符也有很多,例如:public、protected、private、static、abstract、native、final、synchronized等,后面会一一学习。

    • 其中,权限修饰符有public、protected、private。在讲封装性之前,我们先默认使用pulbic修饰方法。
    • 其中,根据是否有static,可以将方法分为静态方法和非静态方法。其中静态方法又称为类方法,非静态方法又称为实例方法。咱们在讲static前先学习实例方法。
  • 返回值类型: 表示方法运行的结果的数据类型,方法执行后将结果返回到调用者。

    • 无返回值,则声明:void
    • 有返回值,则声明出返回值类型(可以是任意类型)。与方法体中“return 返回值”搭配使用
  • 方法名:属于标识符,命名时遵循标识符命名规则和规范,“见名知意”

  • 形参列表:表示完成方法体功能时需要外部提供的数据列表。可以包含零个,一个或多个参数。

    • 无论是否有参数,()不能省略
    • 如果有参数,每一个参数都要指定数据类型和参数名,多个参数之间使用逗号分隔,例如:
      • 一个参数: (数据类型 参数名)
      • 二个参数: (数据类型1 参数1, 数据类型2 参数2)
    • 参数的类型可以是基本数据类型、引用数据类型
  • throws 异常列表:可选,在【第09章-异常处理】章节再讲

(3)方法体:方法体必须有{}括起来,在{}中编写完成方法功能的代码

(4)关于方法体中return语句的说明:

  • return语句的作用是结束方法的执行,并将方法的结果返回去

  • 如果返回值类型不是void,方法体中必须保证一定有 return 返回值; 语句,并且要求该返回值结果的类型与声明的返回值类型一致或兼容。

  • 如果返回值类型为void时,方法体中可以没有return语句,如果要用return语句提前结束方法的执行,那么return后面不能跟返回值,直接写return ; 就可以。

  • return语句后面就不能再写其他代码了,否则会报错:Unreachable code

补充:方法的分类:按照是否有形参及返回值

2、示例:

package com.atguigu.test04.method;

/**
 * 方法定义案例演示
 */
public class MethodDefineDemo {
    /**
     * 无参无返回值方法的演示
     */
    public void sayHello(){
        System.out.println("hello");
    }

    /**
     * 有参无返回值方法的演示
     * @param length int 第一个参数,表示矩形的长
     * @param width int 第二个参数,表示矩形的宽
     * @param sign char 第三个参数,表示填充矩形图形的符号
     */
    public void printRectangle(int length, int width, char sign){
        for (int i = 1; i <= length ; i++) {
            for(int j=1; j <= width; j++){
                System.out.print(sign);
            }
            System.out.println();
        }
    }

    /**
     * 无参有返回值方法的演示
     * @return
     */
    public int getIntBetweenOneToHundred(){
        return (int)(Math.random()*100+1);
    }
    
    /**
     * 有参有返回值方法的演示
     * @param a int 第一个参数,要比较大小的整数之一
     * @param b int 第二个参数,要比较大小的整数之二
     * @return int 比较大小的两个整数中较大者的值
     */
    public int max(int a, int b){
        return a > b ? a : b;
    }
}

4.4 如何调用实例方法

方法通过方法名被调用,且只有被调用才会执行。

1、方法调用语法格式

对象.方法名([实参列表])

2、示例

举例1:

package com.atguigu.test04.method;

/**
 * 方法调用案例演示
 */
public class MethodInvokeDemo {
    public static void main(String[] args) {
        //创建对象
        MethodDefineDemo md = new MethodDefineDemo();

        System.out.println("-----------------------方法调用演示-------------------------");

        //调用MethodDefineDemo类中无参无返回值的方法sayHello
        md.sayHello();
        md.sayHello();
        md.sayHello();
        //调用一次,执行一次,不调用不执行

        System.out.println("------------------------------------------------");
        //调用MethodDefineDemo类中有参无返回值的方法printRectangle
        md.printRectangle(5,10,'@');

        System.out.println("------------------------------------------------");
        //调用MethodDefineDemo类中无参有返回值的方法getIntBetweenOneToHundred
        md.getIntBetweenOneToHundred();//语法没问题,就是结果丢失

        int num = md.getIntBetweenOneToHundred();
        System.out.println("num = " + num);

        System.out.println(md.getIntBetweenOneToHundred());
        //上面的代码调用了getIntBetweenOneToHundred三次,这个方法执行了三次

        System.out.println("------------------------------------------------");
        //调用MethodDefineDemo类中有参有返回值的方法max
        md.max(3,6);//语法没问题,就是结果丢失
        
        int bigger = md.max(5,6);
        System.out.println("bigger = " + bigger);

        System.out.println("8,3中较大者是:" + md.max(8,9));
    }
}

举例2:

//1、创建Scanner的对象
Scanner input = new Scanner(System.in);//System.in默认代表键盘输入

//2、提示输入xx
System.out.print("请输入一个整数:"); //对象.非静态方法(实参列表)

//3、接收输入内容
int num = input.nextInt();  //对象.非静态方法()

4.5 关键字return的使用

  • return在方法中的作用:
    • 作用1:结束一个方法
    • 作用2:结束一个方法的同时,可以返回数据给方法的调用者
  • 注意点:在return关键字的直接后面不能声明执行语句

4.6 方法调用内存分析

方法不调用不执行,调用一次执行一次,每次调用会在栈中有一个入栈动作,即给当前方法开辟一块独立的内存区域,用于存储当前方法的局部变量的值,当方法执行结束后,会释放该内存,称为出栈,如果方法有返回值,就会把结果返回调用处,如果没有返回值,就直接结束,回到调用处继续执行下一条指令。

栈结构:先进后出,后进先出。

package com.atguigu.test04.method;

public class MethodMemory {
    public static void main(String[] args) {
        Rectangle r1 = new Rectangle();
        Rectangle r2 = new Rectangle();
        r1.length = 10;
        r1.width = 2;
        r1.print('#');
        System.out.println("r1对象:" + r1.getInfo());
        System.out.println("r2对象:" + r2.getInfo());
    }
}

image-20211228115855484

4.7 练习

**练习1:**创建一个Person类,其定义如下:

要求:

(1)创建Person类的对象,设置该对象的name、age和sex属性,调用study方法,输出字符串“studying”,调用showAge()方法显示age值,调用addAge()方法给对象的age属性值增加2岁。 (2)创建第二个对象,执行上述操作,体会同一个类的不同对象之间的关系。

public class Person{
    String name;
    int age;
    int sex;
    public void study(){
        System.out.println("studying");
    }
    public void showAge(){
        System.out.println(age);
    }
    public int addAge(int i){
        return age+i;
    }
}

public class PersonTest{
    public static void main(String[] args){
		Person p = new Person();
        p.name = "tom";
        p.age = 15;
        p.sex = 1;
        p.study();
        p.showAge();
        p.addAge(2);
    }
}

**练习2:**利用面向对象的编程方法,设计类Circle计算圆的面积。

public class CircleTest{
    Circle circle = new Circle();
    circle.r = 1
    System.out.println(circle.area());
}
class Circle{
    double r;
    public double area(){
        return Math.PI * r * r;
    }
}

练习3:

3.1 编写程序,声明一个method方法,在方法中打印一个10*8的*型矩形,在main方法中调用该方法。

public class Test{
    public static void main(String[] args){
        Test test = new Test();
        test.method();
    }
    public void method(){
        for(int i = 0;i < 10;i++){
            System.out.println("********")
        }
    }
}

3.2 修改上一个程序,在method方法中,除打印一个10*8的*型矩形外,再计算该矩形的面积,并将其作为方法返回值。在main方法中调用该方法,接收返回的面积值并打印。

public class Test{
    public static void main(String[] args){
        Test test = new Test();
        int area = test.method();
        System.out.println("面积是:"+area);
    }
    public int method(){
        for(int i = 0;i < 10;i++){
            System.out.println("********")
        }
        return 10*8;
    }
}

3.3 修改上一个程序,在method方法提供m和n两个参数,方法中打印一个m*n的*型矩形,并计算该矩形的面积, 将其作为方法返回值。在main方法中调用该方法,接收返回的面积值并打印。

public class Test{
    public static void main(String[] args){
        Test test = new Test();
        int m = 10;
        int n = 8;
        int area = test.method(m,n);
        System.out.println("面积是:"+area);
    }
    public int method(int m,int n){
        for(int i = 0;i < m;i++){
            for(int j = 0;j < n;j++){
                System.out.print("*");
            }
            System.out.println();
        }
        return m*n;
    }
}

**练习4:**声明一个日期类型MyDate:有属性:年year,月month,日day。创建2个日期对象,分别赋值为:你的出生日期,你对象的出生日期,并显示信息。

class MyDate{
    int year;
    int month;
    int day;
    
}
public class MyDateTest{
    public static void main(String[] args){
		MyDate myDate = new MyDate();
        myDate.year = 1999;
        myDate.month = 1;
        myDate.day = 1;
        MyDate myDate2 = new MyDate();
        myDate2.year = 1991;
        myDate2.month = 2;
        myDate2.day = 1;
        System.out.println("我的出生日期:"+myDate.year+"年"+myDate.month+"月"+myDate.day+"日");
        System.out.println("对象的出生日期:"+myDate1.year+"年"+myDate1.month+"月"+myDate1.day+"日");
    }
}

5. 对象数组

数组的元素可以是基本数据类型,也可以是引用数据类型。当元素是引用类型的类时,我们称为对象数组。

1、案例

定义类Student,包含三个属性:学号number(int),年级state(int),成绩score(int)。 创建20个学生对象,学号为1到20,年级和成绩都由随机数确定。

问题一:打印出3年级(state值为3)的学生信息。

问题二:使用冒泡排序按学生成绩排序,并遍历所有学生信息

提示:

  1. 生成随机数:Math.random(),返回值类型double;

  2. 四舍五入取整:Math.round(double d),返回值类型long。

/*
 * 定义类Student,包含三个属性:学号number(int),年级state(int),成绩score(int)。
 */
public class Student {
	
	int number;//学号
	int state;//年级
	int score;//成绩
	
	
	public void info(){
		System.out.println("number : " + number 
				+ ",state : " + state + ",score : " + score);
	}
	
}
public class StudentTest {

	public static void main(String[] args) {

		// Student s1 = new Student();
		// s1.number = 1;
		// s1.state = (int)(Math.random() * 6 + 1);//[1,6]
		// s1.score = (int)(Math.random() * 101);//[0,100]
		//
		// Student s2 = new Student();
		// s2.number = 2;
		// s2.state = (int)(Math.random() * 6 + 1);//[1,6]
		// s2.score = (int)(Math.random() * 101);//[0,100]
		//
		// //....
		// 对象数组
		// String[] arr = new String[10];
		// 数组的创建
		Student[] students = new Student[20];
		// 通过循环结构给数组的属性赋值
		for (int i = 0; i < students.length; i++) {
			// 数组元素的赋值
			students[i] = new Student();
			// 数组元素是一个对象,给对象的各个属性赋值
			students[i].number = (i + 1);
			students[i].state = (int) (Math.random() * 6 + 1);// [1,6]
			students[i].score = (int) (Math.random() * 101);// [0,100]
		}

		// 问题一:打印出3年级(state值为3)的学生信息。
		for (int i = 0; i < students.length; i++) {

			if (students[i].state == 3) {
//				System.out.println(
//						"number:" + students[i].number + ",state:" + students[i].state + ",score:" + students[i].score);
				students[i].info();
				
			}

		}
		System.out.println("******************************");
		// 问题二:使用冒泡排序按学生成绩排序,并遍历所有学生信息
		// 排序前
		for (int i = 0; i < students.length; i++) {
//			System.out.println(
//					"number:" + students[i].number + ",state:" + 
//							students[i].state + ",score:" + students[i].score);
			
			students[i].info();
		}

		System.out.println();
		// 排序:
		for (int i = 0; i < students.length - 1; i++) {
			for (int j = 0; j < students.length - 1 - i; j++) {
				if (students[j].score > students[j + 1].score) {
					Student temp = students[j];
					students[j] = students[j + 1];
					students[j + 1] = temp;
				}
			}
		}

		// 排序后:
		for (int i = 0; i < students.length; i++) {
//			System.out.println(
//					"number:" + students[i].number + ",state:" + 
//							students[i].state + ",score:" + students[i].score);
			
			students[i].info();
		}

	}

}

内存解析:

image-20220320001627445

2、注意点

对象数组,首先要创建数组对象本身,即确定数组的长度,然后再创建每一个元素对象,如果不创建,数组的元素的默认值就是null,所以很容易出现空指针异常NullPointerException

3、练习

(1)定义矩形类Rectangle,包含长、宽属性,area()返回矩形面积的方法,perimeter()返回矩形周长的方法,String getInfo()返回圆对象的详细信息(如:长、宽、面积、周长等数据)的方法

(2)在测试类中创建长度为3的Rectangle[]数组,用来装3个矩形对象,并给3个矩形对象的长分别赋值为10,20,30,宽分别赋值为5,15,25,遍历输出

package com.atguigu.test08.array;

public class Rectangle {
    double length;
    double width;

    public double area(){//面积
        return length * width;
    }

    public double perimeter(){//周长
        return 2 * (length + width);
    }

    public String getInfo(){
        return "长:" + length +
                ",宽:" + width +
                ",面积:" + area() +
                ",周长:" + perimeter();
    }
}

package com.atguigu.test08.array;

public class ObjectArrayTest {
    public static void main(String[] args) {
        //声明并创建一个长度为3的矩形对象数组
        Rectangle[] array = new Rectangle[3];

        //创建3个矩形对象,并为对象的实例变量赋值,
        //3个矩形对象的长分别是10,20,30
        //3个矩形对象的宽分别是5,15,25
        //调用矩形对象的getInfo()返回对象信息后输出
        for (int i = 0; i < array.length; i++) {
            //创建矩形对象
            array[i] = new Rectangle();

            //为矩形对象的成员变量赋值
            array[i].length = (i+1) * 10;
            array[i].width = (2*i+1) * 5;

            //获取并输出对象对象的信息
            System.out.println(array[i].getInfo());
        }
    }
}

内存解析:

image-20211228153827819

6. 再谈方法

6.1 方法的重载(overload)

6.1.1 概念及特点

  • 方法重载:在同一个类中,允许存在一个以上的同名方法,只要它们的参数列表不同即可。
    • 参数列表不同,意味着参数个数或参数类型的不同
  • 重载的特点:与修饰符、返回值类型无关,只看参数列表,且参数列表必须不同。(参数个数或参数类型)。调用时,根据方法参数列表的不同来区别。
  • 重载方法调用:JVM通过方法的参数列表,调用匹配的方法。
    • 先找个数、类型最匹配的
    • 再找个数和类型可以兼容的,如果同时多个方法可以兼容将会报错

6.1.2 示例

举例1:

//System.out.println()方法就是典型的重载方法,其内部的声明形式如下:
public class PrintStream {
    public void println(byte x)
	public void println(short x)
	public void println(int x)
	public void println(long x)
	public void println(float x)
	public void println(double x)
	public void println(char x)
	public void println(double x)
	public void println()

}

public class HelloWorld{
    public static void main(String[] args) {
        System.out.println(3);
        System.out.println(1.2f);
        System.out.println("hello!");
    }
}

​ 举例2:

//返回两个整数的和
public int add(int x,int y){
    return x+y;
}

//返回三个整数的和
public int add(int x,int y,int z){
    return x+y+z;
}
//返回两个小数的和
public double add(double x,double y){
    return x+y;
}

​ 举例3:方法的重载和返回值类型无关

public class MathTools {
    //以下方法不是重载,会报错
    public int getOneToHundred(){
    	return (int)(Math.random()*100);
    }
    
    public double getOneToHundred(){
    	return Math.random()*100;
    }
}

6.1.3 练习

练习1:判 断与void show(int a,char b,double c){}构成重载的有:

a)void show(int x,char y,double z){}     // 否

b)int show(int a,double c,char b){}      //是

c) void show(int a,double c,char b){}  //是

d) boolean show(int c,char b){}          //是

e) void show(double c){}                 //是

f) double show(int x,char y,double z){}  //否

g) void shows(){double c}                //否

练习2:编写程序,定义三个重载方法并调用。

  • 方法名为mOL。
  • 三个方法分别接收一个int参数、两个int参数、一个字符串参数。分别执行平方运算并输出结果,相乘并输出结果,输出字符串信息。
  • 在主类的main ()方法中分别用参数区别调用三个方法。
public class Test{
    public static void main(String[] args){
        Test t = new Test();
        t.mOL(2);
        t.mOL(2,3);
        t.mOL("123");
    }
    public void mOL(int i){
        System.out.println(i*i);
    }
    public void mOL(int i,int j){
        System.out.println(i*j);
    }
    public void mOL(String s){
        System.out.println(s);
    }
}

练习3:定义三个重载方法max(),第一个方法求两个int值中的最大值,第二个方法求两个double值中的最大值,第三个方法求三个double值中的最大值,并分别调用三个方法。

public class Test{
    public staic void main(String[] args){
        Test t = new Test();
        t.max(1,2);
        t.max(1.1,32.0);
        t.max(1.2,4.2,23);
    }
    public int max(int i,int j){
        return i>j?i:j;
    }
    public double max(double i,double j){
        return i>j?i:j; 
    }
    public double max(double i,double j,double k){
        int max = i > j ? i : j;
        max = max > k ? max : k;
        return max;
    }
}

6.2 可变个数的形参

在**JDK 5.0 中提供了Varargs(variable number of arguments)**机制。即当定义一个方法时,形参的类型可以确定,但是形参的个数不确定,那么可以考虑使用可变个数的形参。

格式:

方法名(参数的类型名 ...参数名)

举例:

//JDK 5.0以前:采用数组形参来定义方法,传入多个同一类型变量
public static void test(int a ,String[] books);

//JDK5.0:采用可变个数形参来定义方法,传入多个同一类型变量
public static void test(int a ,String...books);

特点:

  1. 可变参数:方法参数部分指定类型的参数个数是可变多个:0个,1个或多个

  2. 可变个数形参的方法与同名的方法之间,彼此构成重载

  3. 可变参数方法的使用与方法参数部分使用数组是一致的,二者不能同时声明

  4. 方法的参数部分有可变形参,需要放在形参声明的最后

  5. 在一个方法的形参位置,最多只能声明一个可变个数形参

案例分析:

案例1:n个字符串进行拼接,每一个字符串之间使用某字符进行分割,如果没有传入字符串,那么返回空字符串""

public class StringTools {
    String concat(char seperator, String... args){
        String str = "";
        for (int i = 0; i < args.length; i++) {
            if(i==0){
                str += args[i];
            }else{
                str += seperator + args[i];
            }
        }
        return str;
    }
}
package com.atguigu.test05.param;

public class StringToolsTest {
    public static void main(String[] args) {
        StringTools tools = new StringTools();

        System.out.println(tools.concat('-'));
        System.out.println(tools.concat('-',"hello"));
        System.out.println(tools.concat('-',"hello","world"));
        System.out.println(tools.concat('-',"hello","world","java"));
    }
}

案例2:求n个整数的和

public class NumberTools {
    public int total(int[] nums){
        int sum = 0;
        for (int i = 0; i < nums.length; i++) {
            sum += nums[i];
        }
        return sum;
    }

    public int sum(int... nums){
        int sum = 0;
        for (int i = 0; i < nums.length; i++) {
            sum += nums[i];
        }
        return sum;
    }
}
public class TestVarParam {
    public static void main(String[] args) {
        NumberTools tools = new NumberTools();

        System.out.println(tools.sum());//0个实参
        System.out.println(tools.sum(5));//1个实参
        System.out.println(tools.sum(5,6,2,4));//4个实参
        System.out.println(tools.sum(new int[]{5,6,2,4}));//传入数组实参

        System.out.println("------------------------------------");
        System.out.println(tools.total(new int[]{}));//0个元素的数组
        System.out.println(tools.total(new int[]{5}));//1个元素的数组
        System.out.println(tools.total(new int[]{5,6,2,4}));//传入数组实参
    }
}

案例3:如下的方法彼此构成重载

public class MathTools {
    //求两个整数的最大值
    public int max(int a,int b){
        return a>b?a:b;
    }

    //求两个小数的最大值
    public double max(double a, double b){
        return a>b?a:b;
    }

    //求三个整数的最大值
    public int max(int a, int b, int c){
        return max(max(a,b),c);
    }
    
    //求n个整数的最大值
    public int max(int... nums){
        int max = nums[0];//如果没有传入整数,或者传入null,这句代码会报异常
        for (int i = 1; i < nums.length; i++) {
            if(nums[i] > max){
                max = nums[i];
            }
        }
        return max;
    }
    /*    //求n整数的最大值
    public int max(int[] nums){  //编译就报错,与(int... nums)无法区分
        int max = nums[0];//如果没有传入整数,或者传入null,这句代码会报异常
        for (int i = 1; i < nums.length; i++) {
            if(nums[i] > max){
                max = nums[i];
            }
        }
        return max;
    }*/

/*    //求n整数的最大值
    public int max(int first, int... nums){  //当前类不报错,但是调用时会引起多个方法同时匹配
        int max = first;
        for (int i = 0; i < nums.length; i++) {
            if(nums[i] > max){
                max = nums[i];
            }
        }
        return max;
    }*/
}

6.3 方法的参数传递机制

6.3.1 形参和实参

若方法含有参数:

  • 形参(formal parameter):在定义方法时方法名后面括号中声明的变量称为形式参数(简称形参)即形参出现在方法定义时。
  • 实参(actual parameter):调用方法时方法名后面括号中的使用的值/变量/表达式称为实际参数(简称实参)即实参出现在方法调用时。

6.3.2 参数传递机制:值传递

Java里方法的参数传递方式只有一种:值传递。 即将实际参数值的副本(复制品)传入方法内,而参数本身不受影响。

  • 形参是基本数据类型:将实参基本数据类型变量的“数据值”传递给形参

  • 形参是引用数据类型:将实参引用数据类型变量的“地址值”传递给形参

6.3.3 举例

1、形参是基本数据类型

案例:编写方法,交换两个整型变量的值

public class ValueTransferTest1 {
	
	public static void main(String[] args) {
		
		
		int m = 10;
		int n = 20;
		
		System.out.println("m = " + m + ", n = " + n);
		//交换m和n的值
//		int temp = m;
//		m = n;
//		n = temp;
		
		ValueTransferTest1 test = new ValueTransferTest1();
		test.swap(m, n);
		
		System.out.println("m = " + m + ", n = " + n);
	}
	
	public void swap(int m,int n){
		int temp = m;
		m = n;
		n = temp;
	}
	
}

内存解析:

2、形参是引用数据类型

public class ValueTransferTest2 {
	public static void main(String[] args) {
		
		Data d1 = new Data();
		d1.m = 10;
		d1.n = 20;
		
		System.out.println("m = " + d1.m + ", n = " + d1.n);
		
		//实现 换序
		
		ValueTransferTest2 test = new ValueTransferTest2();
		test.swap(d1);
		
		System.out.println("m = " + d1.m + ", n = " + d1.n);
		
	}
	
	public void swap(Data data){
		int temp = data.m;
		data.m = data.n;
		data.n = temp;
	}
}
class Data{
	int m;
	int n;
}

内存解析:

image-20220320232011272

6.3.4 练习

练习1:判断如下程序输出的结果

public class AssignNewObject {
    public void swap(MyData my){
        my = new MyData(); //考虑堆空间此新创建的对象,和main中的data对象是否有关
        int temp = my.x;
        my.x = my.y;
        my.y = temp;
     
    }

    public static void main(String[] args) {
        AssignNewObject tools = new AssignNewObject();
        
        MyData data = new MyData();
        data.x = 1;
        data.y = 2;
        System.out.println("交换之前:x = " + data.x +",y = " + data.y);//交换之前:x = 1,y = 2
        tools.swap(data);//调用完之后,x与y的值交换?
        System.out.println("交换之后:x = " + data.x +",y = " + data.y);//交换之后:x = 1,y = 2
    }
}
class MyData{
    int x;
    int y;
}

练习2:如下操作是否可以实现数组排序

public class ArrayTypeParam {

    //冒泡排序,实现数组从小到大排序
    public void sort(int[] arr){
        for (int i = 0; i < arr.length - 1; i++) {
            for (int j = 0; j < arr.length - 1 - i; j++) {
                if(arr[j] > arr[j+1]){
                    int temp = arr[j];
                    arr[j] = arr[j+1];
                    arr[j+1] = temp;
                }
            }
        }
    }
    //打印数组的元素
    public void print(int[] arr){
        for (int i = 0; i < arr.length; i++) {
            System.out.print(arr[i]+" ");
        }
        System.out.println();
    }

    public static void main(String[] args) {
        ArrayTypeParam tools = new ArrayTypeParam();

        int[] nums = {4,3,1,6,7};
        System.out.println("排序之前:"); 
        tools.print(nums); //4,3,1,6,7

        tools.sort(nums);//对nums数组进行排序

        System.out.println("排序之后:"); 
        tools.print(nums);//输出nums数组的元素 1,3,4,6,7

    }
}

练习3:通过内存结构图,写出如下程序的输出结果

public class TransferTest3 {
    public static void main(String args[]) {
        TransferTest3 test = new TransferTest3();
        test.first();
    }
    public void first() {
        int i = 5;
        Value v = new Value();
        v.i = 25;
        second(v, i);
        System.out.println(v.i);
    }
    public void second(Value v, int i) {
        i = 0;
        v.i = 20;
        Value val = new Value();
        v = val;
        System.out.println(v.i + " " + i);
    }
}

class Value {
    int i = 15;
}

内存解析:

练习4:貌似是考查方法的参数传递

image-20220320233402122

	//法一:
    public static void method(int a, int b) {
        // 在不改变原本题目的前提下,如何写这个函数才能在main函数中输出a=100,b=200? 
        a = a * 10;
        b = b * 20;
        System.out.println(a);
        System.out.println(b);
        System.exit(0);
    }

    //法二:
    public static void method(int a, int b) {

        PrintStream ps = new PrintStream(System.out) {
            @Override
            public void println(String x) {

                if ("a=10".equals(x)) {
                    x = "a=100";
                } else if ("b=10".equals(x)) {
                    x = "b=200";
                }
                super.println(x);
            }
        };

        System.setOut(ps);

    }

练习5:将对象作为参数传递给方法

(1)定义一个Circle类,包含一个double型的radius属性代表圆的半径,一个findArea()方法返回圆的面积。 (2)定义一个类PassObject,在类中定义一个方法printAreas(),该方法的定义如下:public void printAreas(Circle c, int time),在printAreas方法中打印输出1到time之间的每个整数半径值,以及对应的面积。例如,times为5,则输出半径1,2,3,4,5,以及对应的圆面积。 (3)在main方法中调用printAreas()方法,调用完毕后输出当前半径值。程序运行结果如图所示。

image-20220320233626003

class Circle{
    double radius;
    public double findArea(){
        return Math.PI * radius * radius;
    }
}
public class PassObject{
    public static void main(String[] args){
        PassObject p = new PassObject();
        p.printAreas(new Cicle(),5);
    }
    public void printAreas(Cicle c,int time){
        System.out.println("Radius\tArea");
		for(int i = 1;i <= time;i++){
			c.radius = i;
            System.out.println(c.radius+"\t"+c.findArea());
        }
    }
}

6.4 递归方法

递归方法调用:方法自己调用自己的现象就称为递归。

**递归的分类:**直接递归、间接递归。

  • 直接递归称为方法自身调用自己。
  • 间接递归可以A方法调用B方法,B方法调用C方法,C方法调用A方法。

说明

  • 递归方法包含了一种隐式的循环,它会重复执行某段代码,但这种重复执行无须循环控制。
  • 递归一定要向已知方向递归,否则这种递归就变成了无穷递归,停不下来,类似于死循环。最终发生栈内存溢出。

举例:

举例1:求100以内自然数的和

	//for循环:求100以内自然数的和
	public int getSum(int num){
		int sum = 0;
		for(int i = 1;i <= num;i++){
			sum += i;
		}
		return sum;
	}
	
	//递归方法:求100以内自然数的和
	public int sum(int num){
		if(num == 1){
			return 1;
		}else{
			return num + sum(num - 1);
		}
	}

举例2:递归方法计算n!

public int multiply(int num){
	if(num == 1){
		return 1;
	}else{
		return num * multiply(num - 1);
	}
}

举例3:已知有一个数列:f(0) = 1,f(1) = 4,f(n+2)=2*f(n+1) + f(n),其中n是大于0的整数,求f(10)的值。

public int f(int num){
	if(num == 0){
		return 1;
	}else if(num == 1){
		return 4;
	}else{
		return 2 * f(num - 1) + f(num - 2);
	}
}

举例4:已知一个数列:f(20) = 1,f(21) = 4,f(n+2) = 2*f(n+1)+f(n),其中n是大于0的整数,求f(10)的值。

public int func(int num){
	if(num == 20){
		return 1;
	}else if(num == 21){
		return 4;
	}else{
		return func(num + 2) - 2 * func(num + 1);
	}
}

举例5:计算斐波那契数列(Fibonacci)的第n个值,斐波那契数列满足如下规律,

1,1,2,3,5,8,13,21,34,55,....

即从第三个数开始,一个数等于前两个数之和。假设f(n)代表斐波那契数列的第n个值,那么f(n)满足: f(n) = f(n-2) + f(n-1);

	//使用递归的写法
    int f(int n) {//计算斐波那契数列第n个值是多少
        if (n < 1) {//负数是返回特殊值1,表示不计算负数情况
            return 1;
        }
        if (n == 1 || n == 2) {
            return 1;
        }
        return f(n - 2) + f(n - 1);
    }

    //不用递归
    int fValue(int n) {//计算斐波那契数列第n个值是多少
        if (n < 1) {//负数是返回特殊值1,表示不计算负数情况
            return 1;
        }
        if (n == 1 || n == 2) {
            return 1;
        }
        //从第三个数开始,  等于 前两个整数相加
        int beforeBefore = 1; //相当于n=1时的值
        int before = 1;//相当于n=2时的值
        int current = beforeBefore + before; //相当于n=3的值
        //再完后
        for (int i = 4; i <= n; i++) {
            beforeBefore = before;
            before = current;
            current = beforeBefore + before;
            /*
            假设i=4
                beforeBefore = before; //相当于n=2时的值
                before = current; //相当于n=3的值
                current = beforeBefore + before; //相当于n = 4的值
            假设i=5
                beforeBefore = before; //相当于n=3的值
                before = current; //相当于n = 4的值
                current = beforeBefore + before; //相当于n = 5的值
                ....
             */
        }
        return current;
    }

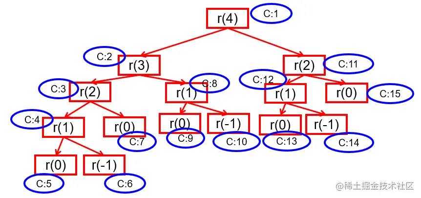
举例6:面试题

image-20220320235105406

	private int count = 0;

    public int recursion(int k) {
        count++;
        System.out.println("count1:" + count + "  k:" + k);
        if (k <= 0) {
            return 0;
        }
        return recursion(k - 1) + recursion(k - 2);//287
        //return recursion(k - 1);//11
        //return recursion(k - 1) + recursion(k - 1);//2047
    }

剖析:

7. 关键字:package、import

7.1 package(包)

package语句作为Java源文件的第一条语句,指明该文件中定义的类所在的包。(若缺省该语句,则指定为无名包)。

7.1.1 语法格式

package 顶层包名.子包名 ;

举例:pack1\pack2\PackageTest.java

package pack1.pack2;    //指定类PackageTest属于包pack1.pack2

public class PackageTest{
	public void display(){
		System.out.println("in  method display()");
	}
}

说明:

  • 包对应于文件系统的目录,package语句中,用 “.” 来指明包(目录)的层次;
  • 包通常用小写单词标识。通常使用所在公司域名的倒置:com.atguigu.xxx。
    • 大家取包名时不要使用"java.xx"包
  • 一个源文件只能有一个声明包的package语句

7.1.2 包的作用

  • 包帮助管理大型软件系统:将功能相近的类划分到同一个包中。比如:MVC的设计模式

  • 包可以包含类和子包,划分项目层次,便于管理

  • 解决类命名冲突的问题

  • 控制访问权限

7.1.3 应用举例

举例1:某航运软件系统包括:一组域对象、GUI和reports子系统

image-20220321233025157

举例2:MVC设计模式

MVC是常用的设计模式之一,将整个程序分为三个层次:视图模型层控制器层,与数据模型层。这种将程序输入输出、数据处理,以及数据的展示分离开来的设计模式使程序结构变的灵活而且清晰,同时也描述了程序各个对象间的通信方式,降低了程序的耦合性。

模型层model:主要处理数据
 >数据对象封装 model.bean/domain
 >数据库操作类 model.dao
 >数据库         model.db


控制层controller:处理业务逻辑
 >应用界面相关    controller.activity
 >存放fragment   controller.fragment
 >显示列表的适配器 controller.adapter
 >服务相关的        controller.service
 >抽取的基类        controller.base

视图层view:显示数据
 >相关工具类   view.utils
 >自定义view   view.ui

image-20220321233153448

7.1.4 JDK中主要的包介绍

java.lang----包含一些Java语言的核心类,如String、Math、Integer、 System和Thread,提供常用功能 java.net----包含执行与网络相关的操作的类和接口。 java.io ----包含能提供多种输入/输出功能的类。 java.util----包含一些实用工具类,如定义系统特性、接口的集合框架类、使用与日期日历相关的函数。 java.text----包含了一些java格式化相关的类 java.sql----包含了java进行JDBC数据库编程的相关类/接口 java.awt----包含了构成抽象窗口工具集(abstract window toolkits)的多个类,这些类被用来构建和管理应用程序的图形用户界面(GUI)。 B/S C/S

7.2 import(导入)

为使用定义在不同包中的Java类,需用import语句来引入指定包层次下所需要的类或全部类。import语句告诉编译器到哪里去寻找类

7.2.1 语法格式

import 包名.类名;

7.2.2 应用举例

import pack1.pack2.Test;   //import pack1.pack2.*;表示引入pack1.pack2包中的所有结构

public class PackTest{
	public static void main(String args[]){
		Test t = new Test();          //Test类在pack1.pack2包中定义
		t.display();
	}
}

7.2.3 注意事项

  1. 在源文件中使用import显式的导入指定包下的类或接口

  2. 声明在包的声明和类的声明之间。

  3. 如果需要导入多个类或接口,那么就并列显式多个import语句即可

  4. 举例:可以使用java.util.*的方式,一次性导入util包下所有的类或接口。

  5. 如果导入的类或接口是java.lang包下的,或者是当前包下的,则可以省略此import语句。

  6. 如果在代码中使用不同包下的同名的类。那么就需要使用类的全类名的方式指明调用的是哪个类。

  7. 如果已经导入java.a包下的类。那么如果需要使用a包的子包下的类的话,仍然需要导入。

  8. import static组合的使用:调用指定类或接口下的静态的属性或方法

8. 面向对象特征一:封装性

8.1 为什么需要封装?

  • 我要用洗衣机,只需要按一下开关和洗涤模式就可以了。有必要了解洗衣机内部的结构吗?有必要碰电动机吗?
  • 我要开车,…
  • 客观世界里每一个事物的内部信息都是隐藏在其内部的,外界无法直接操作和修改,只能通过指定的方式进行访问和修改。

随着我们系统越来越复杂,类会越来越多,那么类之间的访问边界必须把握好,面向对象的开发原则要遵循“高内聚、低耦合”,而“高内聚,低耦合”的体现之一:

  • 高内聚:类的内部数据操作细节自己完成,不允许外部干涉;
  • 低耦合:仅对外暴露少量的方法用于使用

封装可以被认为是一个保护屏障,防止该类的代码和数据被其他类随意访问,加强了代码的安全性。隐藏对象内部的复杂性,只对外公开简单和可控的访问方式,从而提高系统的可扩展性、可维护性。

通俗的讲,把该隐藏的隐藏起来,该暴露的暴露出来。这就是封装性的设计思想。

8.2 Java如何实现数据封装

  • 实现封装就是控制类或成员的可见性范围。这就需要依赖访问控制修饰符,也称为权限修饰符来控制。

  • 权限修饰符:publicprotected缺省private。具体访问范围如下:

修饰符本类内部本包内其他包的子类其他包非子类
private×××
缺省××
protected×
public
  • 具体修饰的结构:
    • 外部类:public、缺省
    • 成员变量、成员方法、构造器、成员内部类:public、protected、缺省、private

8.3 封装性的体现

8.3.1 成员变量/属性私有化

概述:私有化类的成员变量,提供公共的get和set方法,对外暴露获取和修改属性的功能。

实现步骤:

使用 private 修饰成员变量

private 数据类型 变量名 ;

代码如下:

public class Person {
    private String name;
  	private int age;
    private boolean marry;
}

提供 getXxx方法 / setXxx 方法,可以访问成员变量,代码如下:

public class Person {
    private String name;
  	private int age;
    private boolean marry;

	public void setName(String n) {
		name = n;
    }

    public String getName() {
        return name;
	}

    public void setAge(int a) {
        age = a;
    }

    public int getAge() {
        return age;
    }
    
    public void setMarry(boolean m){
        marry = m;
    }
    
    public boolean isMarry(){
        return marry;
    }
}

测试:

public class TestPerson {
    public static void main(String[] args) {
        Person p = new Person();

        //实例变量私有化,跨类是无法直接使用的
		/* p.name = "张三";
        p.age = 23;
        p.marry = true;*/

        p.setName("张三");
        System.out.println("p.name = " + p.getName());

        p.setAge(23);
        System.out.println("p.age = " + p.getAge());

        p.setMarry(true);
        System.out.println("p.marry = " + p.isMarry());
    }
}

成员变量封装的好处:

  • 让使用者只能通过事先预定的方法来访问数据,从而可以在该方法里面加入控制逻辑,限制对成员变量的不合理访问。还可以进行数据检查,从而有利于保证对象信息的完整性。
  • 便于修改,提高代码的可维护性。主要说的是隐藏的部分,在内部修改了,如果其对外可以的访问方式不变的话,外部根本感觉不到它的修改。例如:Java8->Java9,String从char[]转为byte[]内部实现,而对外的方法不变,我们使用者根本感觉不到它内部的修改。

开心一笑:

A man and woman are in a computer programming lecture. The man touches the woman's breasts.

"Hey!" she says. "Those are private!"

The man says, "But we're in the same class!"

8.3.2 私有化方法

/**
 * 
 * @Description 自定义的操作数组的工具类
 * @author shkstart Email:shkstart@126.com
 * @version
 *
 */
public class ArrayUtil {

	/**
	 * 
	 * @Description 求int型数组的最大值
	 * @author shkstart
	 * @param arr
	 * @return
	 */
	public int max(int[] arr) {
		int maxValue = arr[0];
		for(int i = 1;i < arr.length;i++){
			if(maxValue < arr[i]){
				maxValue = arr[i];
			}
		}
		return maxValue;
	}

	/**
	 * 
	 * @Description 求int型数组的最小值
	 * @author shkstart
	 * @param arr
	 * @return
	 */
	public int min(int[] arr){
		int minValue = arr[0];
		for(int i = 1;i < arr.length;i++){
			if(minValue > arr[i]){
				minValue = arr[i];
			}
		}
		return minValue;
	}

	/**
	 * 
	 * @Description 求int型数组的总和
	 * @author shkstart
	 * @param arr
	 * @return
	 */
	public int sum(int[] arr) {
		int sum = 0;
		for(int i = 0;i < arr.length;i++){
			sum += arr[i];
		}
		return sum;
	}

	/**
	 * 
	 * @Description 求int型数组的元素的平均值
	 * @author shkstart
	 * @param arr
	 * @return
	 */
	public int avg(int[] arr) {
		int sumValue = sum(arr);
		return sumValue / arr.length;
	}

	// 创建一系列重载的上述方法
	// public double max(double[] arr){}
	// public float max(float[] arr){}
	// public byte max(byte[] arr){}

	/**
	 * 
	 * @Description 遍历数组
	 * @author shkstart
	 * @param arr
	 */
	public void print(int[] arr) {
		for(int i = 0;i < arr.length;i++){
			System.out.print(arr[i] + "  ");
		}
		System.out.println();
	}

	/**
	 * 
	 * @Description 复制数组arr
	 * @author shkstart
	 * @param arr
	 * @return
	 */
	public int[] copy(int[] arr) {
		int[] arr1 = new int[arr.length];
		for(int i = 0;i < arr.length;i++){
			arr1[i] = arr[i];
		}
		return arr1;
	}

	/**
	 * 
	 * @Description 反转数组
	 * @author shkstart
	 * @param arr
	 */
	public void reverse(int[] arr) {
		for(int i = 0,j = arr.length - 1;i < j;i++,j--){
			int temp = arr[i];
			arr[i] = arr[j];
			arr[j] = temp;
		}
	}

	/**
	 * 
	 * @Description 数组的排序
	 * @author shkstart
	 * @param arr
	 * @param desc 指明排序的方式。 ascend:升序    descend:降序
	 */
	public void sort(int[] arr,String desc) {
		
		if("ascend".equals(desc)){//if(desc.equals("ascend")){
			for (int i = 0; i < arr.length - 1; i++) {
				for (int j = 0; j < arr.length - 1 - i; j++) {
					if (arr[j] > arr[j + 1]) {
//						int temp = arr[j];
//						arr[j] = arr[j + 1];
//						arr[j + 1] = temp;
						swap(arr,j,j+1);
					}
				}
			}
		}else if ("descend".equals(desc)){
			for (int i = 0; i < arr.length - 1; i++) {
				for (int j = 0; j < arr.length - 1 - i; j++) {
					if (arr[j] < arr[j + 1]) {
//						int temp = arr[j];
//						arr[j] = arr[j + 1];
//						arr[j + 1] = temp;
						swap(arr,j,j+1);
					}
				}
			}
		}else{
			System.out.println("您输入的排序方式有误!");
		}
	}
	
	private void swap(int[] arr,int i,int j){
		int temp = arr[i];
		arr[i] = arr[j];
		arr[j] = temp;
	}

	/**
	 * 
	 * @Description 查找指定的value值在arr数组中出现的位置
	 * @author shkstart
	 * @param arr
	 * @param value
	 * @return 返回value值出现的位置 或 -1:未找到
	 */
	public int getValue(int[] arr, int value) {
		//方法:线性查找
		for(int i = 0;i < arr.length;i++){
			if(value == arr[i]){
				return i;
			}
		}
		
		return - 1;
	}
}

8.4 练习

创建程序,在其中定义两个类:Person和PersonTest类。定义如下:

用setAge()设置人的合法年龄(0~130),用getAge()返回人的年龄。在PersonTest类中实例化Person类的对象b,调用setAge()和getAge()方法,体会Java的封装性。

class Person{
    private int age;
    public void setAge(int i){
		age = i;
    }
    public int getAge(){
        return age;
    }
}

public class PersonTest{
    Person p = new Person();
    p.setAge(30);
    System.out.println("年龄:"+p.getAge());
}

9. 类的成员之三:构造器

我们new完对象时,所有成员变量都是默认值,如果我们需要赋别的值,需要挨个为它们再赋值,太麻烦了。我们能不能在new对象时,直接为当前对象的某个或所有成员变量直接赋值呢?

可以,Java给我们提供了构造器(Constructor),也称为构造方法。

9.1 构造器的作用

new对象,并在new对象的时候为实例变量赋值。

举例:Person p = new Person(“Peter”,15);

解释:如同我们规定每个“人”一出生就必须先洗澡,我们就可以在“人”的构造器中加入完成“洗澡”的程序代码,于是每个“人”一出生就会自动完成“洗澡”,程序就不必再在每个人刚出生时一个一个地告诉他们要“洗澡”了。

8.2 构造器的语法格式

[修饰符] class 类名{
    [修饰符] 构造器名(){
    	// 实例初始化代码
    }
    [修饰符] 构造器名(参数列表){
        // 实例初始化代码
    }
}

说明:

  1. 构造器名必须与它所在的类名必须相同。
  2. 它没有返回值,所以不需要返回值类型,也不需要void。
  3. 构造器的修饰符只能是权限修饰符,不能被其他任何修饰。比如,不能被static、final、synchronized、abstract、native修饰,不能有return语句返回值。

代码如下:

public class Student {
    private String name;
    private int age;

    // 无参构造
    public Student() {}

    // 有参构造
    public Student(String n,int a) {
        name = n;
        age = a;
    }

    public String getName() {
        return name;
    }
    public void setName(String n) {
        name = n;
    }
    public int getAge() {
        return age;
    }
    public void setAge(int a) {
        age = a;
    }

    public String getInfo(){
        return "姓名:" + name +",年龄:" + age;
    }
}

public class TestStudent {
    public static void main(String[] args) {
        //调用无参构造创建学生对象
        Student s1 = new Student();

        //调用有参构造创建学生对象
        Student s2 = new Student("张三",23);

        System.out.println(s1.getInfo());
        System.out.println(s2.getInfo());
    }
}

9.3 使用说明

  1. 当我们没有显式的声明类中的构造器时,系统会默认提供一个无参的构造器并且该构造器的修饰符默认与类的修饰符相同
  2. 当我们显式的定义类的构造器以后,系统就不再提供默认的无参的构造器了。
  3. 在类中,至少会存在一个构造器。
  4. 构造器是可以重载的。

9.4 练习

练习1:编写两个类,TriAngle和TriAngleTest,其中TriAngle类中声明私有的底边长base和高height,同时声明公共方法访问私有变量。此外,提供类必要的构造器。另一个类中使用这些公共方法,计算三角形的面积。

class TriAngle{
    private double base;
    private double height;
    
    public TriAngle(){}
    public TriAngle(double b,double h){
        base = b;
        height = h;
    }
    public void setBase(double b){
        base = b;
    }
    public double getBase(){
        return base;
    }
    public void setHeight(double h){
        height = h;
    }
    public double getHeight(){
        return height;
    }
}
public class TriAngle{
    public static void main(String[] args){
        TriAngle t = new TriAngle(1,2);
        System.out.println("三角形的面积:" + t.getBase() * t.getHeight() / 2);
    }
}

练习2:

(1)定义Student类,有4个属性: String name; int age; String school; String major;

(2)定义Student类的3个构造器:

  • 第一个构造器Student(String n, int a)设置类的name和age属性;
  • 第二个构造器Student(String n, int a, String s)设置类的name, age 和school属性;
  • 第三个构造器Student(String n, int a, String s, String m)设置类的name, age ,school和major属性;

(3)在main方法中分别调用不同的构造器创建的对象,并输出其属性值。

class Student{
    private String name;
    private int age;
    private String school;
    private String major;
    public Student(String n, int a){
        name = n;
        age = a;
    }
    public Student(String n, int a, String s){
        name = n;
        age = a;
        school = s;
    }
    public Student(String n, int a, String s,String m){
        name = n;
        age = a;
        school = s;
        major = m;
    }

    public String getName() {
        return name;
    }

    public void setName(String name) {
        this.name = name;
    }

    public int getAge() {
        return age;
    }

    public void setAge(int age) {
        this.age = age;
    }

    public String getSchool() {
        return school;
    }

    public void setSchool(String school) {
        this.school = school;
    }

    public String getMajor() {
        return major;
    }

    public void setMajor(String major) {
        this.major = major;
    }
}
public class StudentTest{
    public static void main(String[] args){
        Student s1 = new Student("tom",12);
        System.out.println("姓名:"+s1.getName() + " 年龄:"+s1.getAge());
        Student s2 = new Student("tom",12,"小学");
        System.out.println("姓名:"+s2.getName() + " 年龄:"+s2.getAge() + " 学校:"+s2.getSchool());
        Student s3 = new Student("tom",12,"大学","Java");
        System.out.println("姓名:"+s3.getName() + " 年龄:"+s3.getAge() + " 学校:"+s3.getSchool() + " 专业:"+s3.getMajor());

    }
}

练习3:

1、写一个名为Account的类模拟账户。该类的属性和方法如下图所示。该类包括的属性:账号id,余额balance,年利率annualInterestRate;包含的方法:访问器方法(getter和setter方法),取款方法withdraw(),存款方法deposit()。

image-20220321235241752

public class Account {
    private int id;
    private double balance;
    private double annualInterestRate;

    public Account(int id, double balance, double annualInterestRate) {
        this.id = id;
        this.balance = balance;
        this.annualInterestRate = annualInterestRate;
    }

    public int getId() {
        return id;
    }

    public void setId(int id) {
        this.id = id;
    }

    public double getBalance() {
        return balance;
    }

    public void setBalance(double balance) {
        this.balance = balance;
    }

    public double getAnnualInterestRate() {
        return annualInterestRate;
    }

    public void setAnnualInterestRate(double annualInterestRate) {
        this.annualInterestRate = annualInterestRate;
    }
    public void withdraw(double amount){
        if(amount > 0 && amount > balance ){
            System.out.println("余额不足");
        }else if(amount > 0 && amount <= balance){
            balance -= amount;
            System.out.println("成功取出:"+amount);
        }
    }
    public void deposit(double amount){
        if(amount > 0 ){
            balance += amount;
            System.out.println("成功存入:"+amount);
        }
    }
}

**提示:**在提款方法withdraw中,需要判断用户余额是否能够满足提款数额的要求,如果不能,应给出提示。

  1. 创建Customer类。

image-20220321235324156

a. 声明三个私有对象属性:firstName、lastName和account。 b. 声明一个公有构造器,这个构造器带有两个代表对象属性的参数(f和l) c. 声明两个公有存取器来访问该对象属性,方法getFirstName和getLastName返回相应的属性。 d. 声明setAccount 方法来对account属性赋值。 e. 声明getAccount 方法以获取account属性。

public class Customer{
    private String firstName;
    private String lastName;
    private Account account;
    public Customer(String f,String l){
        firstName = f;
        lastName = l;
    }
    public String getFirstName(){
        return firstName;
    }
    public String getLastName(){
        return lastName;
    }
    public Account getAccount(){
        return account;
    }
    public void setAccount(Account account){
		this.account = account;
    }
}

3.写一个测试程序。

(1)创建一个Customer ,名字叫 Jane Smith, 他有一个账号为1000,余额为2000元,年利率为 1.23% 的账户。 (2)对Jane Smith操作。 存入 100 元,再取出960元。再取出2000元。 打印出Jane Smith 的基本信息

成功存入 :100.0
成功取出:960.0
余额不足,取款失败
Customer [Smith, Jane] has a account: id is 1000, annualInterestRate is 1.23%, balance is 1140.0
public class CustomerTest{
    public static void main(String[] args){
        Customer c = new Customer("Smith","Jane",new Account(1000,2000,0.0123));
        c.getAccount().depoist(100);
        c.getAccount().withdraw(960);
        c.getAccount().withdraw(2000);
        System.out.println("Customer ["+c.getFirstName()+", "+c.getLastName()+"] has a account: id is "+c.getAccount().getId()+", annualInterestRate is "+c.getAccount().getAnnualInterestRate()+", balance is "+c.getAccount().getBalance());
    }
}

10. 阶段性知识补充

10.1 类中属性赋值过程

1、在类的属性中,可以有哪些位置给属性赋值?

① 默认初始化

② 显式初始化

③ 构造器中初始化

④ 通过"对象.属性"或"对象.方法"的方式,给属性赋值

2、这些位置执行的先后顺序是怎样?

顺序:① - ② - ③ - ④

3、说明:

  • 上述中的①、②、③在对象创建过程中,只执行一次。
  • ④ 是在对象创建后执行的,可以根据需求多次执行。

10.2 JavaBean

  • JavaBean是一种Java语言写成的可重用组件。

  • 所谓javaBean,是指符合如下标准的Java类:

    • 类是公共的
    • 有一个无参的公共的构造器
    • 有属性,且有对应的get、set方法
  • 用户可以使用JavaBean将功能、处理、值、数据库访问和其他任何可以用Java代码创造的对象进行打包,并且其他的开发者可以通过内部的JSP页面、Servlet、其他JavaBean、applet程序或者应用来使用这些对象。用户可以认为JavaBean提供了一种随时随地的复制和粘贴的功能,而不用关心任何改变。

  • 示例

    public class JavaBean {
        private String name; // 属性一般定义为private
        private int age;
        public JavaBean() {
        }
        public int getAge() {
            return age;
        }
        public void setAge(int a) {
            age = a;
        }
        public String getName() {
            return name;
        }
        public void setName(String n) {
            name = n;
        }
    }
    
    

10.3 UML类图

+ 表示 public 类型, - 表示 private 类型,#表示protected类型

方法的写法: 
方法的类型(+、-)  方法名(参数名: 参数类型):返回值类型