Git Flow 版本工作流

261 阅读1分钟

git 区域命令

image.png

Git Flow版本工作流

一、持续集成

有多次提交、多次发布上线

上游分支向下游发展,较少合并次数

流程:bug -> new branch -> master -> pre branch -> target branch

image.png

二、版本项目

react\vue 用的方式

稳定版本从master检出,bug修复在分支,如果版本淘汰,或者弃用,将删除改分支,并在master上打tag 流程:master -> stable -> new branch -> bug fix -> version

image.png

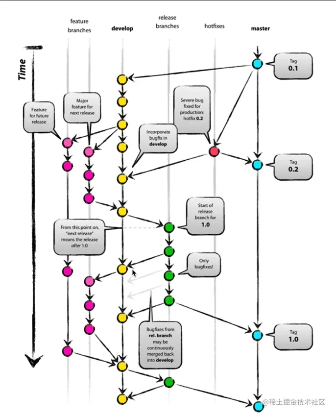
三、经典模型

  • 必须使用dev分支
  • 复杂度搞:hotfix与release分支
  • 多次merge

image.png