Tapdata 实时数据融合平台解决方案(三):数据中台的技术需求

296 阅读5分钟

作者介绍:TJ,唐建法,Tapdata 钛铂数据 CTO,MongoDB 中文社区主席,原 MongoDB 大中华区首席架构师,极客时间 MongoDB 视频课程讲师。

我们讲完了这个中台的一个架构和它的逻辑模型,如果我们要来考虑实施数据中台有哪些技术模块要考量。还回到刚才那张图,首先中台必须是基于一个数据统一平台的,那数据统一的时候,其实刚才没有讲到的,还需要把数据同步和汇聚过来。所以有一部分的工作你是少不了的,如果你没有做过这种中台甚至统一平台的话,你必须有一个 ETL 平台来把你的来自各个来源的数据抽取过来,抽到你的数据统一平台上。

数据统一平台你用什么样的解决方案?那是另外一个问题,回头我们会讨论。那进到里面了以后,我们在上面才构建我们的资产体系,这个是需要用到中台相应的一些比如数据治理的模块能力来做这个事情。那最上面层就是一套服务化能力,要把它做成 API server 的方式,把这个数据快速的可以交付出去。

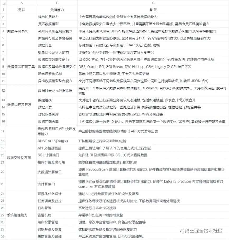
基于上述对于数据中台的理解和定义,我们列出了数据中台所应该具备的技术需求。主要是分为:数据存储系统数据同步汇聚工具数据治理和开发数据交换和发布、数据管理能力五大模块。

1.webp

我按照各每个系统大概列了一些数据中台比较核心需要的能力,当大家在采用某一种系统的时候,某一种方案的时候,可以对照一下。也不是每一个你们都会关注,但是这是从我们经验中经常用得到的。比如作为数据平台存储系统的话,你第一个肯定是要横向扩展。为什么?你做的是一个企业级的数据平台,你要把所有的原系统有可能真的做到其极致的话,可能全部把他拿过来,所以你必须得有一个横向扩展能力。不能想今天我的数据这个数据在 MySQL 可以放得下了,或者是一个 Oracle 可以放得下了,但你要考虑到明年、后年,甚至是三年、五年以后,因为这个架构放上去以后是一时半会不会动的,那灵活的数据模型,这些也是我们的经验,我们要这个是做一个数据汇聚。往往你的一套同一个客户系统,同一个客户模型会来自于多个不同的系统。这个时候,你有一种灵活的模型和相对的一种比较死板模型的话,你会发现这种灵活模型会比较容易的把数据整合进来,能够接受不同的一些字段的变化,也可以方便的把它合并到一个模式里面。

高并发低延迟就是我们这个中台最终不仅仅是支撑分析,还要支撑前面的业务,所以必须得有这种潜在的直接穿透到前端,例如我们的移动端用户,或者会有大量的这种高并发。作为这个核心数据,高可用、备份、安全都是不用说的了。这是关于存储系统数据平台的一些最基本的一些要素,所以大家考虑的时候,可以从这方面来想这个问题。

其他还有涉及到就是同步工具。批量导入能否实时同步?批量导入一般都有,但是能够实时同步,比如说因为我们要做的事情真的是比如说我们在一家银行做的需要这边刷卡,刷完卡,这个数据在三秒之内直接要进到我们的中台里面,因为上面有一些业务场景会给予中台来做一些推送。所以这个时候实时同步的能力是非常关键的,然后还有一些断点续传或者是所有的数据源的支持,这个就是比较常见的这种同步工具的一些需求了。

治理开发就是我们刚才讲的很多就是说怎么样之间数据体系,你必须得有一系列的能力。数据目录、原数据管理、建模、开发、质量管理等等,匹配去重都是,需要在考察的时候,看他们中台有没有这个能力来做这些事情。

数据交换的发布就是我们的 data API。我们说这是一个数据开发平台,我们面对的使用者,比如大数据团队也好,或者数据管理团队也好或者 DBA 也好,往往不会是开发人员来做这事情。这更像是一个比较中央化的数据平台团队,所以他们关注的可能是一些管理能力,无代码能力就不用让他们写很多代码,所以这个 API 能否很方便、很快速地按照需求来接通到为前端做服务,这是很关键的。当然,接口的多样性也是非常关键。SQL 方式,大数据、流数据,这些接口都按照我们的需求考虑是否需要。

最后一点就是系统管理能力,就是常见的就是这种可视化。因为这里面做很多的事情要有一些相应的任务管理、任务设计、监控、告警啊等等,权限管理,一般的系统都会有这种需求。


Tapdata 钛铂数据

  • 新一代实时数据融合平台产品和解决方案提供商
  • 行业领先的同异构数据库实时同步解决方案提供商

联系我们获取企业版 Demo:team@tapdata.io

立即体验线上异构数据库同步服务:cloud.tapdata.net