技术文档画图工具箱

3,329 阅读1分钟

本文主要介绍一下撰写技术文档中可能会用的一些画图工具。这里主要分为两大派,一派是直接拖拽完成,一派是通过代码来完成

UI工具

主要有processondraw.ioexcalidrawarchimatetoolcloudcraft.co

processon

架构图

image.png www.processon.com/view/6220b5…

类图

image.png www.processon.com/view/556ff0…

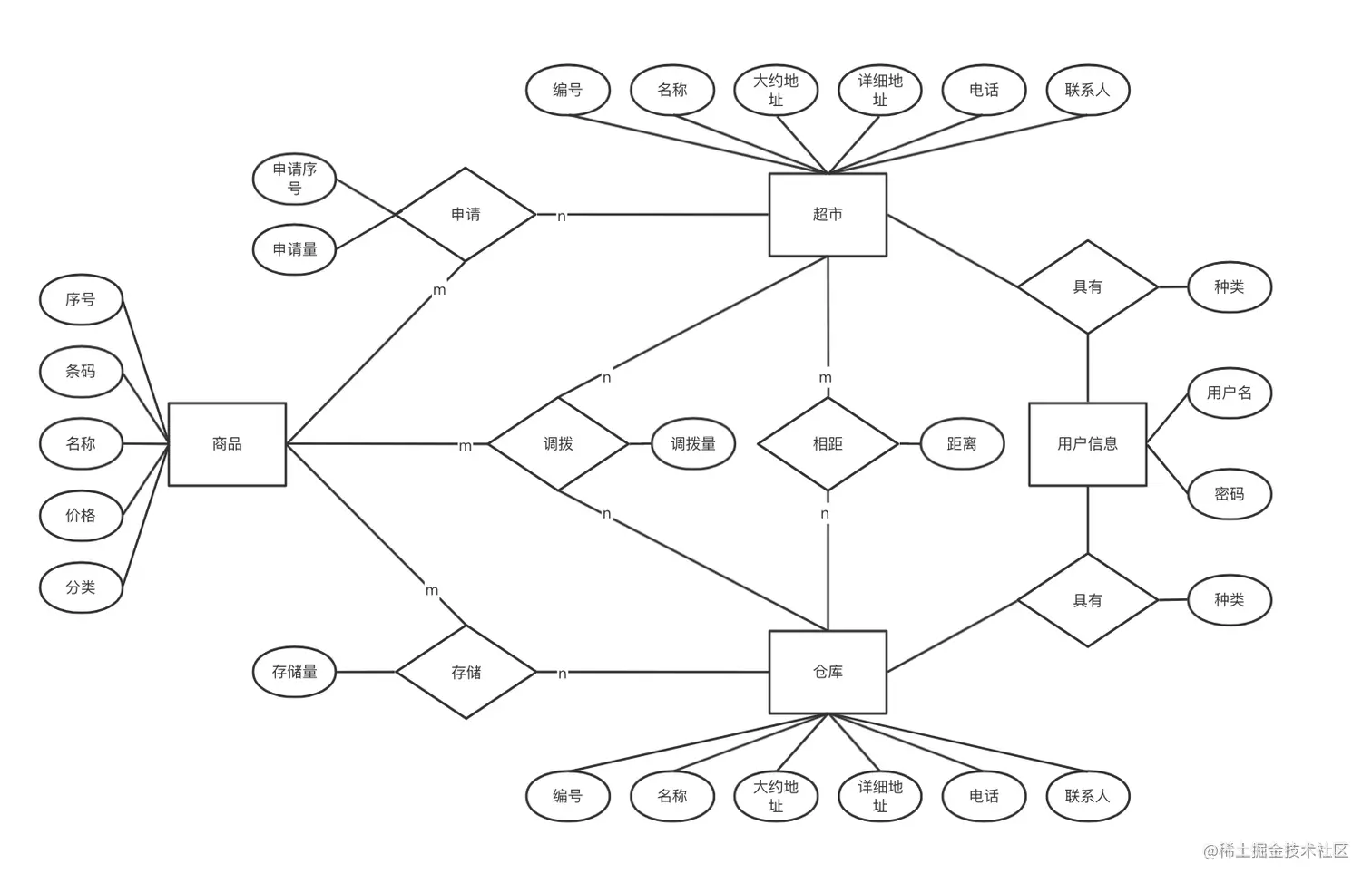
ER图

image.png www.processon.com/view/623722…

用例图

image.png www.processon.com/view/5938e0…

流程图

image.png www.processon.com/view/6221ab…

拓扑图

image.png www.processon.com/view/621ec8…

draw.io

国内貌似访问不了,可以画C4、ER、UML、ArchiMate、AWS/Azure等

excalidraw

archimatetool

cloudcraft

主要是AWS的一些组件

diagram as code

主要有plantumlC4-PlantUMLContext Mapperstructurizrmermaid

plantuml

用例图

plantuml.com/zh/use-case…

类图

plantuml.com/zh/class-di…

状态图

plantuml.com/zh/state-di…

流程图/活动图

plantuml.com/zh/activity…

时序图/顺序图

plantuml.com/zh/sequence…

C4

主要有C4-PlantUMLC4-Builder

Context Mapper

这个应该是DDD爱好者最喜欢的工具,因为可以画出context map,非常高大上

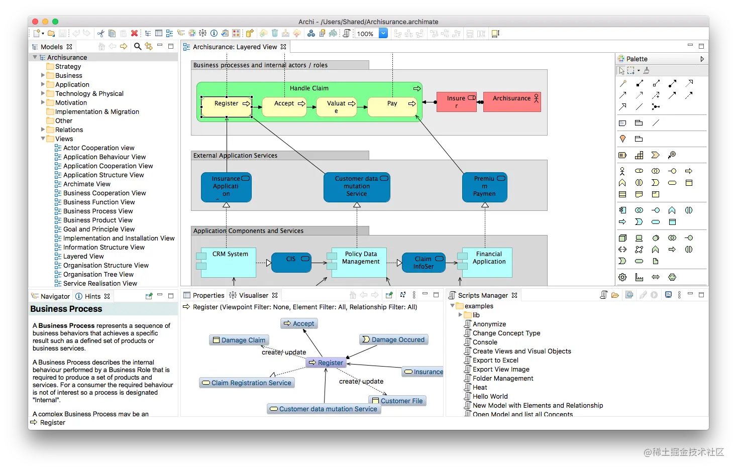
structurizr

主打Diagrams as code的思想,可以导出PlantUML,C4-PlantUML,Mermaid,DOT,WebSequenceDiagrams,Ilograph格式

截屏2022-04-01 上午11.38.41.png

mermaid

跟markdown编辑器集成的比较好 截屏2022-04-01 上午11.53.04.png

小结

doc