Java并发——一文讲透AQS

619 阅读6分钟

大家好,这里是淇妙小屋,一个分享技术,分享生活的博主
以下是我的主页,各个主页同步更新优质博客,创作不易,还请大家点波关注
掘金主页
后续会发布更多MySQL,Redis,并发,JVM,分布式等面试热点知识,以及Java学习路线,面试重点,职业规划,面经等相关博客
转载请标明出处!

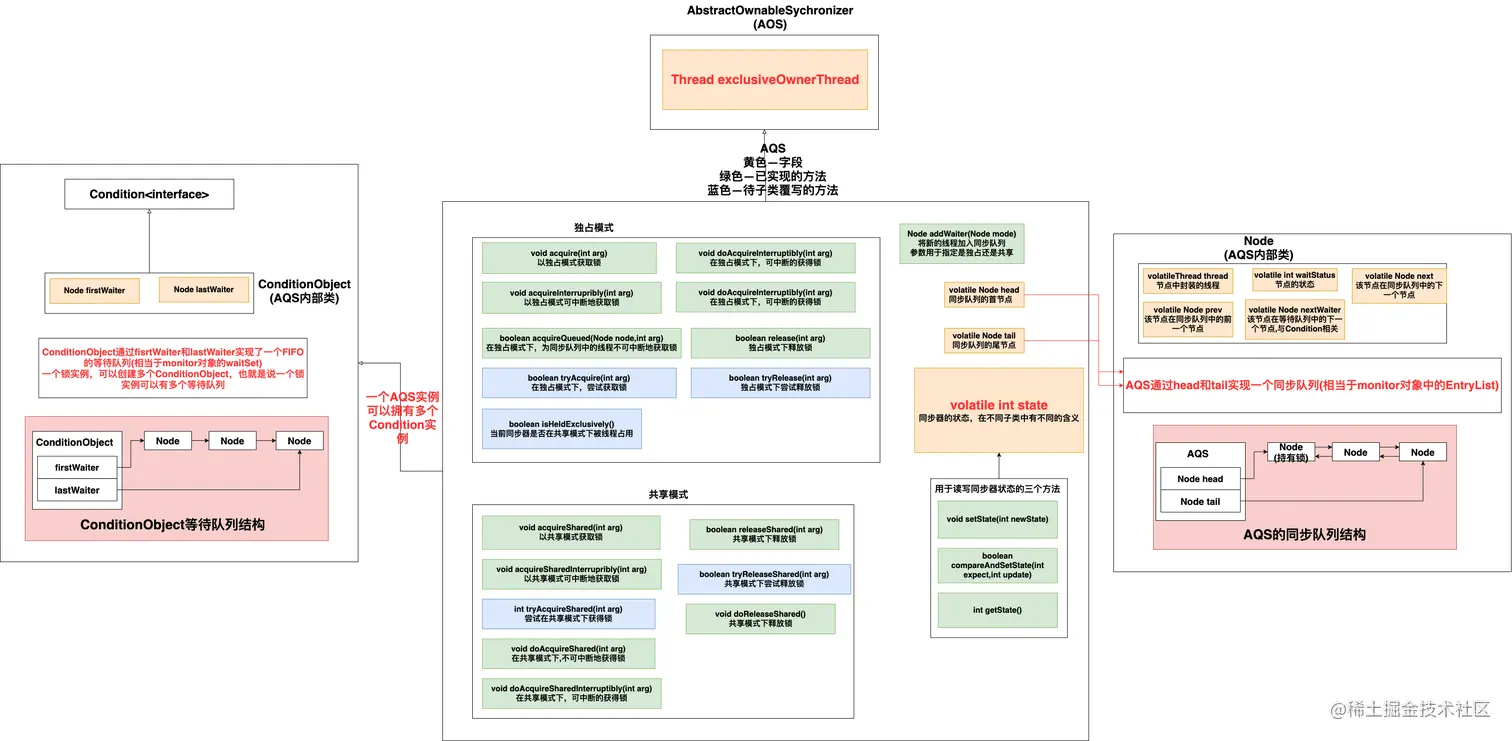
0. Lock与AQS类图

Lock与AQS类图

1. Lock接口

1.1 Lock的定义

Lock接口定义了锁的API操作,用于实现java中锁机制

public interface Lock {

    //如果锁可用,则获得锁后返回
    //如果锁不可用,那么当前线程会阻塞,直到获取锁后才会返回
    void lock();
    
    //可中断的获取锁(获得锁的过程可中断)
    //如果锁可用,则获得锁后返回
    //如果锁不可用,那么线程会阻塞获取锁,阻塞获取锁的过程是可中断的,受到中断会抛出InterruptedException
    void lockInterruptibly() throws InterruptedException;
    
    //非阻塞的尝试获得锁
    //如果锁可用,获得锁后,返回true
    //如果锁不可用,返回false
    boolean tryLock();

    //尝试获取锁(获得锁的过程可中断)
    //如果锁可用,获得锁后,返回true
    //如果锁不可用,那么在指定时间内会不断的尝试获得锁
    //如果成功获得锁——返回true
    //如果被中断——抛出InterruptedException
    //如果超时——返回false
    boolean tryLock(long time, TimeUnit unit) throws InterruptedException;

    //释放锁
    void unlock();

    //获取Condition对象,Condition对象与当前Lock对象绑定,当前线程只有获得了锁
    //才能调用该Condition对象的await()方法,而调用后,当前线程将释放锁,进入Conditon对象的等待队列中WATING
    //当其他线程调用Condition对象的signal(),才会唤醒Condition对象的等待队列中的WATING线程
    Condition newCondition();
}

1.2 Lock与sychronized的异同

  • 共同点

    • Lock的子类中有可重入锁
  • 区别

    • Lock显式的获取锁与释放锁

      sychronized隐式的获取锁与释放锁

    • Lock只能给代码块上锁

      sychronized可以给代码块,方法上锁

    • Lock依赖JDK实现

      sychronized依赖JVM实现

    • Lock有独占模式与共享模式,每个模式还分公平锁与非公平锁

      sychronized是独占模式的非公平锁

    • Lock是可中断的,线程在获得锁的过程中是可以影响中断

      sychronized不可中断,线程在阻塞等待锁的释放的时候,是不会响应中断的

    • Lock可以设定超时时间,超时会返回

      sychronized不行

2. Condition接口

2.1 Condition接口定义

//Condition对象——1.相当于一个等待队列  2.必须与一个锁实例绑定  3.一个锁实例可以有多个Condition对象
//相当于monitor对象的WaitSet
//必须持有Condition对象绑定的锁,才可以调用其方法
public interface Condition {

    //相当于Object.wait(),可中断
    //持有锁的线程释放锁,进入等待队列中,线程状态更变为WATING,直到以下2种情况醒来
    //1.有其他线程调用等待队列的signal()或signalAll()
    //2.被其他线程中断
    //醒来后的线程会从等待队列移动到锁实例的同步队列,状态由WAITING更改为BLOKING
    void await() throws InterruptedException;

    //同await(),但是不可中断
    void awaitUninterruptibly();


    //同 await(),但是多了一种唤醒情况——等待超时(单位纳秒)
    long awaitNanos(long nanosTimeout) throws InterruptedException;

    //同 await(),但是多了一种唤醒情况——等待超时
    boolean await(long time, TimeUnit unit) throws InterruptedException;

   
    //同 await(),但是多了一种唤醒情况——等待超时
    boolean awaitUntil(Date deadline) throws InterruptedException;

    //将等待队列中的首节点移动到锁实例的同步队列,然后通过LockSupport唤醒线程
    void signal();

    //将等待队列中的全部节点移动到锁实例的同步队列,然后通过LockSupport唤醒线程
    void signalAll();
}


2.2 Condition与monitor的区别

  • Condition——等待队列中等待的线程是可响应中断的

    monitor——等待队列中等待的线程不可响应中断

  • Condition————等待队列中的线程可以指定等待到未来的某个具体时间点

    monitor——不支持

3. AQS

3.1 AQS介绍

AbstractQueuedSynchronizer抽象队列同步器——用于构建锁或其他同步组件的基础框架

子类通过继承AQS并实现它的抽象方法来实现锁

AQS支持两种模式——独占模式,共享模式

3.2 AQS结构

AQS

AOS的核心字段——exclusiveOwnerThread

  • 独占模式下,持有锁的线程

AQS最核心字段——state

  • state用于表示同步器的状态(可称为同步状态)

  • AQS的不同子类对state的运用不同

    • 对于ReentrantLock

      • state=0——表示同步器没有被占用(没有线程持有锁)

        state!=0——表示同步器已被占用(有线程正在使用锁)

      • 尝试获取锁——检查state的值是否为0,如果为0尝试用CAS修改其值,如果不为0—则未取得锁

        尝试释放锁——将state的值CAS修改为0

    • 对于CountDownLatch,CyclicBarrier

      • state有不同的运用

Node的状态——waitStatus

  • CANCELLED(1):同步队列中的节点被中断或者超时
  • INITIAL(0):初始化状态
  • SIGNAL(-1)
  • CONDITION(-2):表示节点在等待队列中
  • PROPAGATE(-3):

AQS有5个方法供子类锁去实现

  • 独占模式
    • boolean tryAcquire()
    • boolean tryRelease()
    • boolean IsHeldExclusively()
  • 共享模式
    • boolean tryAcquireShared()
    • boolean tryReleaseShared()

3.3 AQS独占模式

AQS独占模式下

  • 同步队列的首节点持有锁
  • 如果线程尝试获取锁失败,那么会封装成一个Node,然后加入同步队列,并开始自旋
  • 节点从同步队列移除的条件——前继节点为首节点 and 成功获得锁
  • 节点释放锁时——会唤醒其后继节点

3.3.1 获取锁

AQS独占模式获取锁

同步队列中,只有当节点的前继节点是首节点,才能尝试取得锁,原因如下

  1. 首节点是取得锁的节点,首节点释放锁后,会唤醒其后继节点

    后继节点被唤醒后需要检查自己的前继节点是否为首节点

  2. 维护同步队列的FIFO原则

3.3.2 释放锁

AQS独占模式释放锁

3.3.3 超时获取锁

过程基本与获取锁相同

区别在于

  1. 每次自旋操作,在判断自己是否需要被阻塞之前,会优先判断是否已超时,如果超时了,就返回false

  2. 如果需要被阻塞,还会检查剩余的时间有没有大于阈值

    如果大于阈值——通过LockSupport让线程进行超时阻塞

    LockSupport.parkNanos(this, nanosTimeout);
    
    

3.4 AQS共享模式

3.4.1 共享模式与独占模式的区别

共享模式与独占模式的区别在于——同一时刻是否有多个线程可以同时获取到锁

17

  • 共享模式访问资源——其他共享式访问允许,独占式访问不允许
  • 独占模式访问资源——其他访问一律不允许,被阻塞

3.4.2 共享模式获得锁

AQS共享模式获得锁

3.4.3 共享模式释放锁

AQS共享模式释放锁