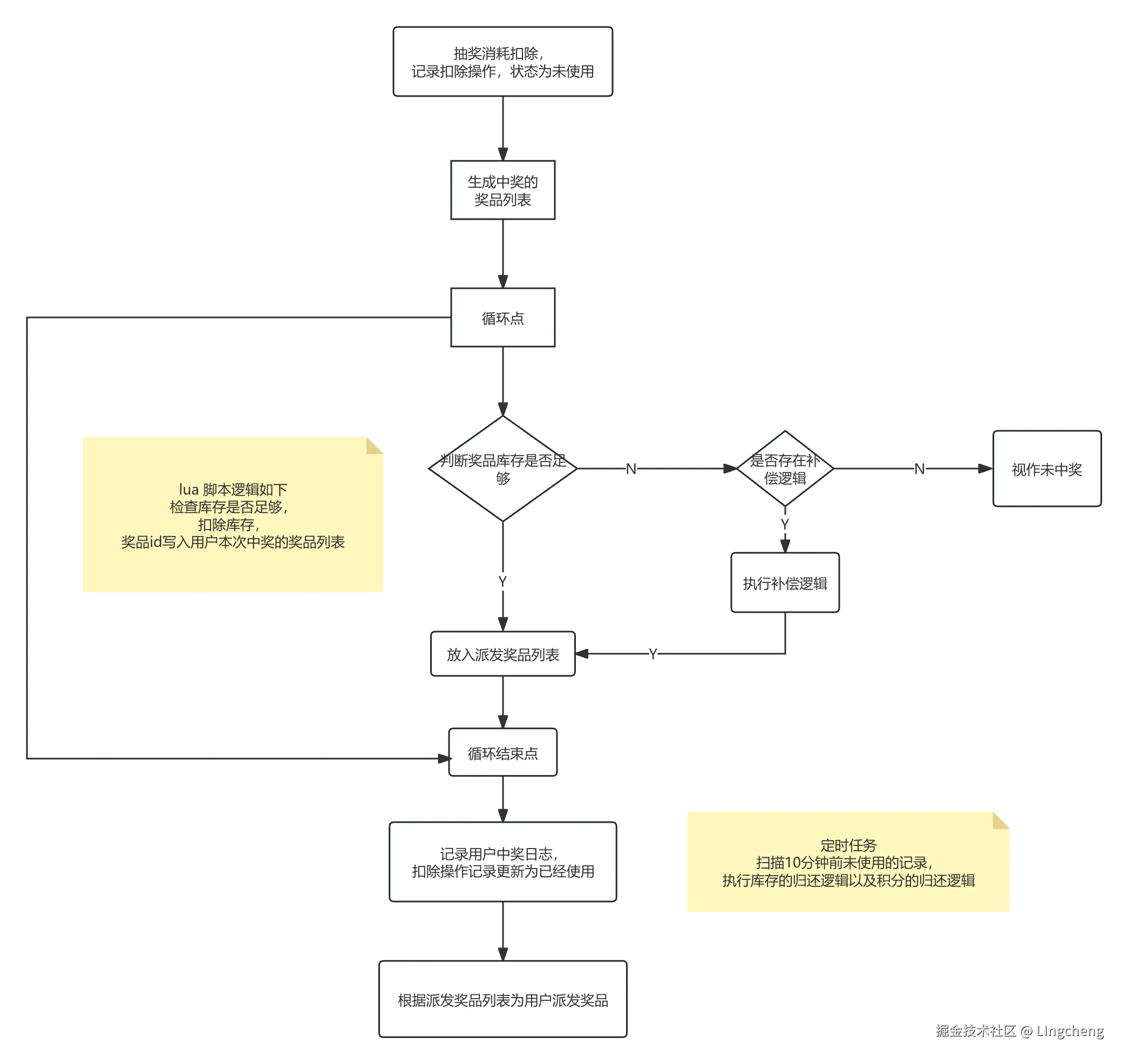
库存限制条件下,2万+每秒的抽奖设计 LIngcheng 2022-03-31 245 阅读1分钟 抽奖的流程大致包含 检查用户是否满足抽奖条件,选择抽奖的方案,用户奖品生成,用户奖品派发 这些过程。 设计的流程图如下 其中:应派发的奖列表key设计时 要与 操作记录id 关联