Vue基础知识总结(二):进阶篇

191 阅读4分钟

Vue基础知识总结(二):进阶篇

1.0 MVVM模式

  • MVVM 是Model-View-ViewModel 的缩写,它是一种基于前端开发的架构模式。
  • MVVM模式将页面,分层了 M 、V、和VM ,解释为:
    • Model: 负责数据存储
    • View: 负责页面展示
    • View Model: 负责业务逻辑处理(比如Ajax请求等),对数据进行加工后交给视图展示
<body>
  <div id="app">
   <!-- View 视图部分 -->
   <h2>{{name}}</h2>
  </div>
 </body>
 <script src="./js/vue.min.js"></script>
 <script>
  //创建的vue实例,就是 VM ViewModel
  var VM = new Vue({
   el: "#app",
   //data就是MVVM模式中的 model
   data: {
    name: "hello",
  },
 });
 </script>

image-20220327201156937

  • 首先,我们将上图中的DOM Listeners和Data Bindings看作两个工具,它们是实现双向绑定的关键。

    • 从View侧看,ViewModel中的DOM Listeners工具会帮我们监测页面上DOM元素的变化,如果有变化,则更改Model中的数据;
    • 从Model侧看,当我们更新Model中的数据时,Data Bindings工具会帮我们更新页面中的 DOM元素
  • MVVM的思想,主要是为了让我们的开发更加的方便,因为MVVM提供了数据的双向绑定

1.1 v-mode指令

作用:获取和设置表单元素的值(实现双向数据绑定)

  • 双向数据绑定
    • 单向绑定:就是把Model绑定到View,当我们用javaScript代码更新时Model时,View就会自动更新。
    • 双向绑定:用户更新了View,Model的数据也自动被更新了,这种情况况就是双向绑定。
  • 什么情况下用户可以更新View呢?
    • 填写表单就是一个最直接的例子。当用户填写表单时,View的状态就被更新了,如果此时MVVM框架可以自动更新Model的状态,那就相当于我们把Model和View做了双向绑定:

代码实例:

<!DOCTYPE html>
<html lang="en">
<head>
    <meta charset="UTF-8">
    <meta http-equiv="X-UA-Compatible" content="IE=edge">
    <meta name="viewport" content="width=device-width, initial-scale=1.0">
    <title>Document</title>
    <script src="../js/vue.js" ></script>
</head>
<body>
    <!-- View 视图部分 -->
    <div id="app" >
        <input type="button" value="修改model的数据" @click="change" /><br>
        <!-- 单向绑定 -->
        <input type="text" V-bind:value="msg" /> <br>
        <label>单向绑定:</label>{{msg}}<br>
        <!-- 双向绑定 -->
        <input type="text" v-model="msg" /><br>
        <label>双向绑定:</label>{{msg}}
    </div>
</body>
<script>
    //创建的vue实例,就是 VM ViewModel
    var obj = new Vue({
        el: "#app",
         //data就是MVVM模式中的 model
        data: {
            msg: "天天好心情",
        },
        methods:{
            change:function(){
                this.msg = "我变了";
            },
        },
    });

</script>
</html>

效果展示:

image-20220327201953503

v-model指令总结

  • v-model 指令的作用是便捷的设置和获取表单元素的值
  • 绑定的数据会和表单元素值相关联
  • 双向数据绑定

1.2 实现简单记事本

  1. 功能介绍

    image-20220328200318350

  2. 实现步骤

    1. 生成列表结构(v-for)数组
    2. 获取用户输入(v-model双向绑定)
    3. 回车,新增数据(@keyup.enter事件修饰符)

    实现源码:

<html>
  <head>
    <meta http-equiv="content-type" content="text/html; charset=UTF-8" />
    <title>小黑记事本</title>
    <meta http-equiv="content-type" content="text/html; charset=UTF-8" />
    <meta name="robots" content="noindex, nofollow" />
    <meta name="googlebot" content="noindex, nofollow" />
    <meta name="viewport" content="width=device-width, initial-scale=1" />
    <link rel="stylesheet" type="text/css" href="../css/index.css" />
  </head>

  <body>
    <!-- VUE示例接管区域 -->
    <section id="app">

      <!-- 输入框 -->
      <header class="header">
        <h1>VUE记事本</h1>
        <input
          autofocus="autofocus"
          autocomplete="off"
          placeholder="输入日程"
          class="new-todo"
          v-model:value="msg"
          @keyup.enter="add"
        />
      </header>

      <!-- 列表区域 -->
      <section class="main">
        <ul class="listview">
          <li class="todo" v-for="(item,index) in content">
            <div class="view">
              <span class="index">{{index + 1}}</span> <label>{{item}}</label>
              <button class="destroy" @click="del(index)"></button>
            </div>
          </li>
        </ul>
      </section>
       <!-- 统计和清空 -->
       <footer class="footer">
        <span class="todo-count"> <strong>{{content.length}}</strong> items left </span>
        <button class="clear-completed" @click="delAll">
          Clear
        </button>
      </footer>
    </section>
    
    <!-- 开发环境版本,包含了有帮助的命令行警告 -->
    <script src="https://cdn.jsdelivr.net/npm/vue/dist/vue.js"></script>
    <script>
      var obj = new Vue({
        el: "#app",
        data:{
          content:["西游记","水浒传","红楼梦"],
          msg: "三体",
        },
        methods:{
          add:function(){
            //将用户输入的信息添加到列表里去
            this.content.push(this.msg);
          },
          // 删除方法
          del:function(index){
            // 使用splice(元素索引,删除几个)根据索引删除
            this.content.splice(index,1);
          },
          delAll:function(){
            this.content = [];
          }
        },
      });
    </script>
  </body>
</html>

  1. 删除内容

    点击删除指定内容(根据索引删除元素)

    删除方法:

    //删除方法
    remove:function(index){
      console.log(index);
      //使用splice(元素索引,删除几个) 根据索引删除
      this.list.splice(index,1);
    }
    
  2. 清空数据

    <button class="clear-completed" @click="clear()">Clear</button>
    
    //清空数组元素
    clear:function(){
    this.list=[];
    }
    

1.3 Axios

1.3.1 Ajax回顾

Ajax 是指一种创建交互式网页应用的开发技术。Ajax = 异步 JavaScript 和 XML。

1.3.2 什么是Ajxa?

Ajax 是指一种创建交互式网页应用的开发技术。Ajax = 异步 JavaScript 和 XML。

1.3.3 Ajxa的作用

  • Ajax 可以使网页实现异步更新。这意味着可以在不重新加载整个网页的情况下,对网页的某部分进行更新(局部更新)。传统的网页如果需要更新内容,必须重载整个网页页面。
  • 简单记: Ajax 是一种在无需重新加载整个网页的情况下,能够更新部分网页的技术, 维护用户体验性, 进行网页的局部刷新.

1.3.4 异步与同步

  • 浏览器访问服务器的方式
    • 同步访问: 客户端必须等待服务器端的响应,在等待过程中不能进行其他操作
    • 异步访问: 客户端不需要等待服务的响应,在等待期间,浏览器可以进行其他操作

image-20220328202744270

案例演示

<%@ page contentType="text/html;charset=UTF-8" language="java" %>
<html lang="en">
<head>
  <meta charset="UTF-8" />
  <meta name="viewport" content="width=device-width, initial-scale=1.0" />
  <title>Document</title>
</head>
<body>
    <input type="text" />
  <input type="button" value="Jquery发送异步请求" onclick="run1()" />
</body>
<script src="./jquery-1.8.3.min.js"></script>
<script>
  function run1() {
    //JQuery Ajax方式 发送异步请求
    $.ajax({
      url: "/ajax",
      async:true,
      data: { name: "天青" },
      type: "post",
      dataType:"text",
      success: function (res) {
        console.log(res)
        alert("响应成功" + res);
     },
      error: function () {
        alert("响应失败!");
     }
   });
 }
</script>
</html>

servlet

@WebServlet("/ajax")
public class AjaxServlet extends HttpServlet {
  @Override
  protected void doGet(HttpServletRequest req, HttpServletResponse resp)
throws ServletException, IOException {
    //1.获取请求数据
    String username = req.getParameter("name");
    //模拟业务操作,造成的延时效果
    try {
      Thread.sleep(5000);
   } catch (InterruptedException e) {
      e.printStackTrace();
   }
    //2.打印username
    System.out.println(username);
    resp.getWriter().write("hello hello");
 }
  @Override
  protected void doPost(HttpServletRequest req, HttpServletResponse resp)
throws ServletException, IOException {
    doGet(req, resp);
 }
}
  • 如果是同步,那么页面在空白期会等待服务器响应才能操作
  • 异步的话,页面input能进行输入

1.3.5 axios介绍

VUE中结合网络数据进行应用的开发

  • 目前十分流行网络请求库,专门用来发送请求,其内部还是ajax,进行封装之后使用更加方便
  • axios作用: 在浏览器中可以帮助我们完成 ajax异步请求的发送.

[^]: Vue2.0之后,尤雨溪推荐大家用axios替换JQuery ajax

1.3.6 axios入门

使用步骤:

  1. 导包

    <!-- 官网提供的 axios 在线地址 -->
    <script src="https://unpkg.com/axios/dist/axios.min.js"></script>
    
  2. 请求方式

get

05

POST

axios.post(地址,{key:value,key2:value2}).then(function(response)
{},function(error){})
  • 原生js
<body>
  <input type="button" value="get请求" id="get">
  <input type="button" value="post请求" id="post">
</body>
<script src="https://unpkg.com/axios/dist/axios.min.js"></script>
<script>
  /*
   请求地址:https://autumnfish.cn/api/joke/list
   请求方法:get
   请求参数:num(笑话条数,数字)
   响应内容:随机笑话
 */
  document.getElementById("get").onclick=function(){
    axios.get("https://autumnfish.cn/api/joke/list?num=1")
   .then(function(response){
      //请求成功,调用
      console.log(response);
   },function(error){
      //请求失败,调用
      console.log(error)
   });
 }
  /*
   请求地址:https://autumnfish.cn/api/user/reg
   请求方法:post
   请求参数:username(用户名,字符串)
   响应内容:注册成功或失败
 */
  document.getElementById("post").onclick=function(){
    axios.post("https://autumnfish.cn/api/user/reg",{username:"张百万"})
   .then(function(response){
      console.log(response);
   },function(error){
      console.log(error);
   });
 }
</script>
  • axios小结
  1. axios 必须导包才能使用

  2. 使用get或者post方法,就可以发送请求

  3. then方法中的回调函数,会在请求成功或者请求失败的时候触发

  4. 通过回调函数的形参可以获取响应的内容,或者错误信息

vue+axios

<body>
  <div id="app">
    <input type="button" value="点击获取一个笑话" @click="getJoke">
    <p>{{joke}}</p>
  </div>
</body>
<!-- 引入vue + axios -->
<script src="https://cdn.jsdelivr.net/npm/vue/dist/vue.js"></script>
<script src="https://unpkg.com/axios/dist/axios.min.js"></script>
<script>
  /*
   请求地址:https://autumnfish.cn/api/joke
   请求方法:get
   请求参数:无
   响应内容:随机笑话
 */
  var VM = new Vue({
    el:"#app",
    data:{
      joke:"笑笑更健康"
   },
    methods: {
      getJoke:function(){
        console.log(this.joke);//笑笑更健康
        var that = this; //把this保存起来
        //异步访问
        axios.get("https://autumnfish.cn/api/joke").then(
          function(response){
            //获取data中的笑话
            console.log(response.data);
            //console.log(this.joke); //undefined 没有获取到this
            that.joke=response.data;
         },
          function(error){}
       )
     }
   }
 })
</script>

案例总结

  1. axios回调函数中this指向已经改变,无法访问data中的数据

  2. 解决方案: 将this进行保存,回调函数中直接使用保存的this即可

1.4 computed计算属性

在Vue应用中,在模板中双向绑定一些数据或者表达式,但是表达式如果过长忙活着逻辑更为复杂时,就会变得臃肿甚至难以维护和阅读,比如下面的代码:

<div>
写在双括号中的表达式太长了,不利于阅读
{{text.split(',').reverse().join(',')}}
</div>.
将这段操作text.split(',').reverse().join(',')  放到计算属性中,最终返回一个结果值就可以
  • computed的作用:减少运算次数,缓存运算结果,运用于重复相同的计算
<body>
    <div id="app">
        <h2>{{res()}}</h2>
        <h2>{{res()}}</h2>
        <!-- 上面调用了两次res函数 -->
        <h1>{{res2}}</h1>
        <h1>{{res2}}</h1>
        <h1>{{res2}}</h1>
    </div>
</body>
<script>
    var obj = new Vue({
        el:"#app",
        data:{
            a:10,
            b:20,
        },
        methods:{
            res:function(){
                console.log("methods执行了:");
                return this.a * this.b;
            },
        },
        computed:{
            res2:function(){
                console.log("computed执行了!");
                return this.a * this.b;
            },
        },
    });
</script>

效果展示:

image-20220329114648414

1.4.1 computed总结

  • 可以看出methods里的res被执行了两次,但是computed值被执行了一次,说明computed是在缓存中运算取得结果的。
  • 定义函数也可以实现与 计算属性相同的效果,都可以简化算。
  • 不同的是计算属性是基于它们的响应式依赖进行缓存的。只在相关响应式依赖发生改变时它们才会重新求值。

1.5 filter 过滤器

1.5.1 什么是过滤器

过滤器是对即将显示的数据做进一步的筛选处理,然后进行显示,值得注意的是过滤器并没有改变原来的数据,只是在原数据的基础上产生新的数据。

数据加工车间,对值进行筛选加工.

1.5.2 过滤器使用位置

  1. 双括号插值内
{{ msg | filterA }} msg是需要处理的数据, filterA是过滤器, | 这个竖线是管道,通过这个管道将数据传输给过滤器进行过滤 加工操作
  1. v-bind绑定的值的地方。
<h1 v-bind:id=" msg | filterA"> {{ msg }} </h1>

1.5.3 过滤器

  1. 局部过滤器 需求: 通过过滤器给电脑价格前面 添加一个符号$

实现代码:

<!DOCTYPE html>
<html lang="en">
<head>
    <meta charset="UTF-8">
    <meta http-equiv="X-UA-Compatible" content="IE=edge">
    <meta name="viewport" content="width=device-width, initial-scale=1.0">
    <title>Document</title>
    <script src="../js/vue.js"></script>
</head>
<body>
    <div id="app">
        <P>电脑价格:{{price | addIcon}}</P>
    </div>
</body>
    <script>
        var obj = new Vue({
            el: "#app",
            data:{
                price:200,
            },
            methods:{

            },
            computed:{

            },
            // 局部过滤器
            filters:{
                // 处理函数,value = price,是固定参数
                addIcon(value){
                    return "$" + value;
                },
            }

        });
    </script>
</html>
  1. 全局过滤器

    需求: 将用户名开头字母大写

    <!DOCTYPE html>
    <html lang="en">
    <head>
        <meta charset="UTF-8">
        <meta http-equiv="X-UA-Compatible" content="IE=edge">
        <meta name="viewport" content="width=device-width, initial-scale=1.0">
        <title>Document</title>
        <script src="../js/vue.js"></script>
    </head>
    <body>
        <div id="app">
            <p>姓名:{{user.name | changeName}}</p>
        </div>
    </body>
    <script>
        // 在创建Vue实例之前,创建全局过滤器
            Vue.filter("changeName",function(value){
            // 将姓名开头字母大写,然后在重新拼接
            return value.charAt(0).toUpperCase() + value.slice(1);
        });
        var obj = new Vue({
            el: "#app",
            data: {
                user:{name:"jack"},
            },
        });
    </script>
    </html>
    

总结:

  • 在创建Vue实例之前,创建全局过滤器,不然不起作用
  • 过滤器常用来处理文本格式化的操作。过滤器可以用在两个地方:双花括号插值和 v-bind 表达式
  • 过滤器应该被添加在 JavaScript 表达式的尾部,由“管道”符号指示

1.6 watch 侦听器

1.6.1什么是监听器

  • Vue.js 提供了一个方法 watch,它用于观察Vue实例上的数据变动。
  • 作用: 当你有一些数据需要随着其它数据变动而变动时,可以使用侦听属性

1.6.3案例演示

需求: 监听姓名变化,实时显示

image-20220329150427334

<!DOCTYPE html>
<html lang="en">
<head>
    <meta charset="UTF-8">
    <meta http-equiv="X-UA-Compatible" content="IE=edge">
    <meta name="viewport" content="width=device-width, initial-scale=1.0">
    <title>Document</title>
    <script src="../js/vue.js"></script>
</head>
<body>
    <div id="app">
        <label>姓:</label> <input typoe="text" v-model="lastName" /><br>
        <label>名:</label><input type="text" v-model="firstName" /><br>
        <label>全名:{{getfullName}}</label>
    </div>
</body>
<script>
    var obj = new Vue({
        el: "#app",
        data: {
            firstName: "",
            lastName: "",
            fullName: "",
        },
        watch:{
            firstName(newValue, oldValue){
                console.log("newValue:"+newValue);
                console.log("oldValue:"+oldValue);
                this.fullName = this.lastName +" "+newValue;
            },
            lastName(newValue,oldValue){
                console.log("newValue:"+newValue);
                console.log("oldValue:"+oldValue);
                this.fullName = newValue +""+ this.firstName;
            },
            
        },
        computed:{
            getfullName:function(){
                return this.fullName = this.lastName+this.firstName
            }
        }
    });

</script>
</html>

1.7 全局组件

语法格式:

Vue.component("组件名称", {
  template: "html代码",  // 组件的HTML结构代码
  data(){ //组件数据
    return {}
 },
  methods: {  // 组件的相关的js方法
    方法名(){
      // 逻辑代码
   }
 }
})

注意:

  1. 组件名以小写开头,采用短横线分割命名: 例如 hello-Word
  2. 组件中的data 必须是一个函数,注意与Vue实例中的data区分
  3. 在template模板中, 只能有一个根元素

代码实现:

<!DOCTYPE html>
<html lang="en">
<head>
    <meta charset="UTF-8">
    <meta http-equiv="X-UA-Compatible" content="IE=edge">
    <meta name="viewport" content="width=device-width, initial-scale=1.0">
    <title>Document</title>
    <script src="../js/vue.js"></script>
</head>
<body>
    <div id="app">
        <page-head></page-head>
    </div>
</body>
<script>
    // 定义全局组件
    Vue.component("page-head",{
        // 组件的命名一般使用短横线方式,组件中的模板只能有一个根元素
        template: "<div><label>头部组件</label><h1 @click='hello'>{{msg}}</h1></div>",
        data(){
            // 组价中的data是一个函数
            return {
                msg:"hello这里是组件中的data数据",
            };
        },
        methods: {
            hello() {
                alert("天天好心情");
            }
        },
    });
    var obj = new Vue({
        el: "#app",
        data:{

        },
    });
</script>
</html>

1.8 局部组件

比起全局组件,局部组件只能在同一个实例内才能被调用。局部组件的写法和全局组件差不多。 唯一不同就是:局部组件要写在Vue实例里面。

new Vue({
  el: "#app",
  components: {
    组件名: {
      // 组件结构
      template: "HTML代码",
      // data数据
      data() { return { msg:"xxxx" };},
   },
 },
});

注意:

创建局部组件,注意components,注意末尾有''s'',而全局组件是不用+“s”的,这意味着,component里可以创建多个组件。

<!DOCTYPE html>
<html lang="en">
<head>
    <meta charset="UTF-8">
    <meta http-equiv="X-UA-Compatible" content="IE=edge">
    <meta name="viewport" content="width=device-width, initial-scale=1.0">
    <title>Document</title>
    <script src="../js/vue.js"></script>
</head>
<body>
    <div id="app">
        <pagecontent></pagecontent>
    </div>
</body>
<script>
    var obj = new Vue({
        el: "#app",
        components:{
            // 组件名称
            "pagecontent":{
            // 组件内容
            template: "<div><h1>{{msg}}</h1></div>",
            data(){
                return{
                    msg:"今天不学习,明天变垃圾!",
                };
            },
        },
        },
    });
</script>
</html>

效果展示:

image-20220329201218545

1.9 组件与模板分离

  • 由于把html语言写在组件里面很不方便,也不太好看所以将它们分开写。
<!DOCTYPE html>
<html lang="en">
<head>
    <meta charset="UTF-8">
    <meta http-equiv="X-UA-Compatible" content="IE=edge">
    <meta name="viewport" content="width=device-width, initial-scale=1.0">
    <title>Document</title>
    <script src="../js/vue.js"></script>
</head>
<body>
    <div id="app">
        <!-- 使用组件 -->
      <page-content></page-content>
    </div>
    <!-- 将模板写在HTML中, 给模板指定一个ID -->
    <template id="content">
        <div>
            <button @click="show">{{msg}}</button>
        </div>
    </template>
</body>
<script>
    var obj = new Vue({
        el: "#app",
        components:{
            "page-content":{
                template: "#content",
                data(){
                    return{
                        msg:"点击查询",
                    };     
                },
                methods:{
                    show(){
                        alert("正在查询,请稍等···");
                    }
                }
            },
        },
    });
</script>
</html>

总结:

  1. 上面这种写法,浏览器会把 html 里的 template 标签过滤掉。所以 template 标签的内容是不会在页面中展示的。直到它被 JS 中的 Vue 调用。
  2. 在 html 中,template 标签一定要有一个 id,因为通过 id 是最直接被选中的。 data 和 methods等参数,全部都要放到 Vue 实例里面写。

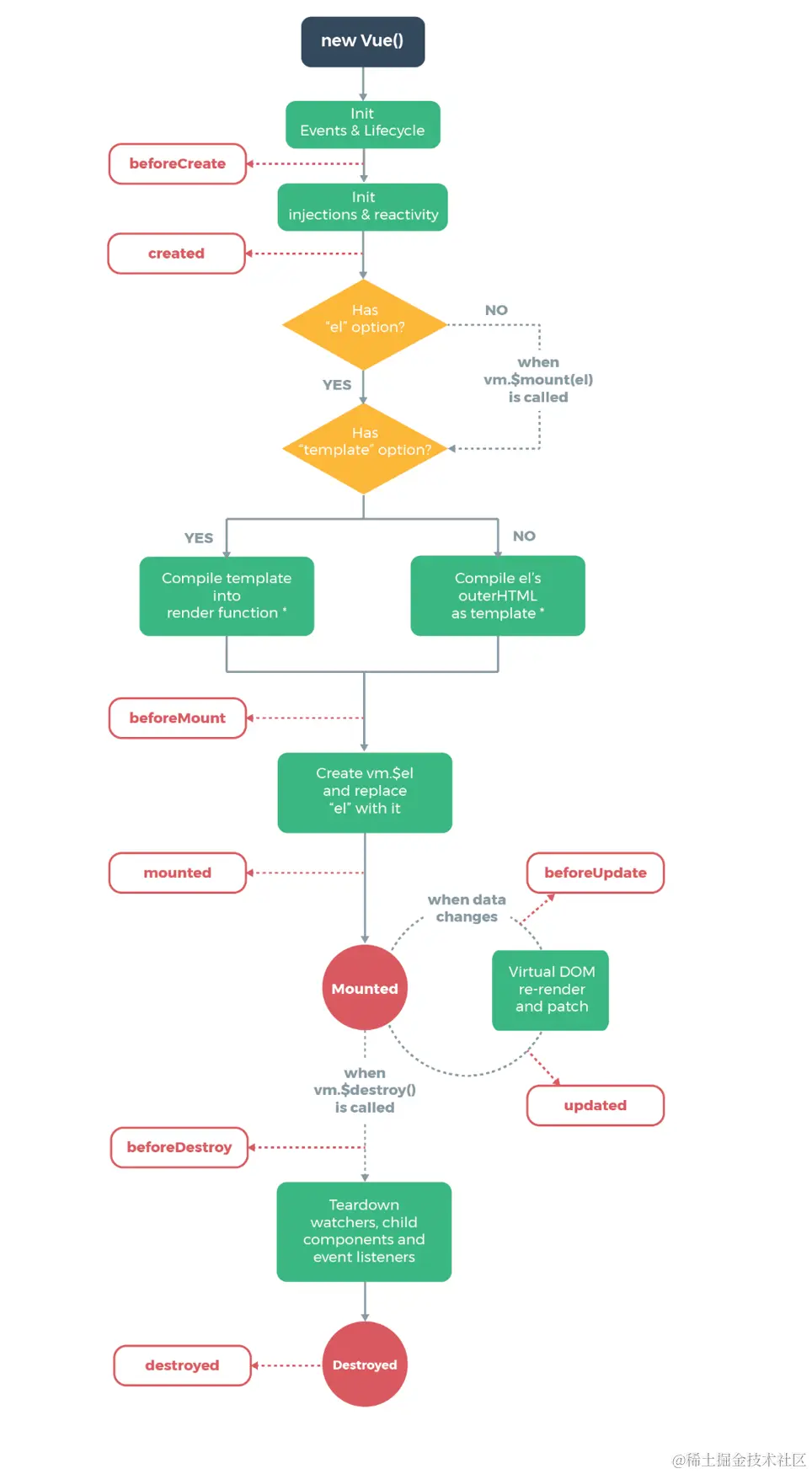
2.0 Vue生命周期

2.0.1 生命周期图示

每个Vue实例在被创建之前都要经过一系列的初始化过程,这个过程就是vue的生命周期

了解生命周期的好处:

  1. 找错误
  2. 解决需求

下图展示了实例的生命周期:

image-20220329205812200

2.0.2 钩子函数介绍

  • 生命周期中的钩子函数 钩子函数:钩子函数是在一个事件触发的时候,在系统级捕获到了他,然后做一些操作。

image-20220329205956132

2.0.3 案例演示

<body>
    <div id="app">
        <button @click="next">获取下一句</button>
        <h2 id="msg">{{message}}</h2>
    </div>
</body>
<script src="./vue.min.js"></script>
<script>
    var VM = new Vue({
        el: "#app",
        data: {
            message: "想当年,金戈铁马",
        },
        methods: {
            next() {
                this.message = "气吞万里如虎!";
            },
            show() {
                alert("show方法执行!");
            },
        },
        beforeCreate() {
            alert("1.beforeCreate函数在组件实例化之前执行");
            alert(this.message); //undefined
            this.show(); // this.show is not a function
        },
        created() {
            alert("2.created函数执行时,组件实例化完成,但是DOM(页面)还未生成");
            alert(this.message);
            this.show();
        },
        beforeMount() {
            alert(
                "3.beforeMount函数执行时,模板已经在内存中编辑完成了,尚未被渲染到页面中"
            );
            alert(document.getElementById("msg").innerText); //Cannot read property'innerText' of null
        },
        mounted() {
            alert("4.mounted函数执行时,模板已经渲染到页面,执行完页面显示");
            alert(document.getElementById("msg").innerText);
        },
        beforeUpdate() {
            alert("5.beforeUpdate执行时,内存中的数据已更新,但是页面尚未被渲染");
            alert("页面显示的内容:" + document.getElementById("msg").innerText);
            alert("data中的message数据是: " + this.message);
        },
        updated() {
            alert("6.updated执行时,内存中的数据已更新,此方法执行完显示页面!");
        },
    });
</script>

2.1 Vue Router路由

2.1.1 什么是路由?

在Web开发中,路由是指根据URL分配到对应的处理程序。 路由允许我们通过不同的 URL 访问不同的内容。

通过 Vue.js 可以实现多视图单页面web应用(single page web application,SPA)

image-20220329214656291

2.1.2 什么是SPA ?

百度百科

  • 单页面Web应用(single page web application,SPA),就是只有一张Web页面的应用,是加载单个HTML 页面并在用户与应用程序交互时动态更新该页面的Web应用程序。

单页应用不存在页面跳转,它本身只有一个HTML页面。我们传统意义上的页面跳转在单页应用的概念下转变为了 body 内某些元素的替换和更新,举个例子:

image-20220329214828024

整个body的内容从登录组件变成了欢迎页组件, 从视觉上感受页面已经进行了跳转。但实际上,页面只是随着用户操作,实现了局部内容更新,依然还是在index.html 页面中。

单页面应用的好处:

  1. 用户操作体验好,用户不用刷新页面,整个交互过程都是通过Ajax来操作。
  2. 适合前后端分离开发,服务端提供http接口,前端请求http接口获取数据,使用JS进行客户端渲染。

2.1.3 路由相关的概念

  • router : 是 Vue.js 官方的路由管理器。它和 Vue.js 的核心深度集成,让构建单页面应用(SPA)变得易如反掌 ,router 就相当于一个管理者,它来管理路由。

  • route: ruter相当于路由器, route就相当于一条路由.比如: Home按钮 => home内容, 这是一条route, news按钮 => news内容, 这是另一条路由。

  • routes : 是一组路由,把上面的每一条路由组合起来,形成一个数组。[{home 按钮 =>home内容 }, {about按钮 => about 内容}]

  • router-link组件:

    router-link 是一个组件,是对标签的一个封装. 该组件用于设置一个导航链接,切换不同 HTML内容。 to 属性为目标地址, 即要显示的内容。

  • router-view 组件:

​ 路由导航到指定组件后,进行渲染显示页面.

2.1.4 使用路由

(1)Vue.js路由需要载入vue-router库

//方式1: 本地导入
<script src="vue-router.min.js"></script>
//方式2: CDN
<script src="https://unpkg.com/vue-router/dist/vue-router.js"></script>

(2)使用步骤

  1. 定义路由所需的组件
  2. 定义路由 每个路由都由两部分 path (路径) 和component (组件)
  3. 创建router路由器实例 ,管理路由
  4. 创建Vue实例, 注入路由对象, 使用$mount() 指定挂载点
Vue 的$mount()为手动挂载,在项目中可用于延时挂载(例如在挂载之前要进行一些其他操作、判断等),之后要手动挂载上。new Vue时,el和$mount并没有本质上的不同。

(3)Html代码

<body>
  <div id="app">
   <h1>渣浪.com</h1>
   <p>
    <!-- 使用 router-link 组件来导航,to属性指定链接 -->
    <router-link to="/home">go to home</router-link>
    <router-link to="/news">go to news</router-link>
   </p>
   <!-- 路由的出口, 路由匹配到的组件(页面)将渲染在这里 -->
   <router-view></router-view>
  </div>
 </body

(4)JS代码

<script src="./vue.min.js"></script>
 <script src="./vue-router.min.js"></script>
 <script>
  //1.定义路由所需的组件
  const home = { template: "<div>首页</div>" };
  const news = { template: "<div>新闻</div>" };
  //2.定义路由 每个路由都有两部分 path和component
  const routes = [
  { path: "/home", component: home },
  { path: "/news", component: news },
 ];
  //3.创建router路由器实例,对路由对象routes进行管理.
  const router = new VueRouter({
   routes: routes,
 });
  //4.创建Vue实例, 调用挂载mount函数,让整个应用都有路由功能
 const VM = new Vue({
   router,
 }).$mount("#app"); //$mount是手动挂载代替el
 </script>

2.1.5 路由总结

  1. router是Vue中的路由管理器对象,用来管理路由.
  2. route是路由对象,一个路由就对应了一条访问路径,一组路由用routes表示
  3. 每个路由对象都有两部分 path(路径)和component (组件)
  4. router-link 是对a标签的封装,通过to属性指定连接
  5. router-view 路由访问到指定组件后,进行页面展示

🍗🍗🍗 完结撒花

💖💖💖写作不易,如果您觉得写的不错,欢迎给博主点赞、收藏、评论、收藏来一波~让博主更有动力吧!

👍👍👍 路漫漫其修远兮,吾将上下而求索