Java并发—面试再也不怕synchronized,一文说透

1,063 阅读5分钟

大家好,这里是淇妙小屋,一个分享技术,分享生活的博主 以下是我的主页,各个主页同步更新优质博客,创作不易,还请大家点波关注
掘金主页
知乎主页
Segmentfault主页
简书主页
后续会发布更多MySQL,Redis,并发,JVM,分布式等面试热点知识,以及Java学习路线,面试重点,职业规划,面经等相关博客 转载请标明出处!

1. synchronized实现前提

1.1 对象监视器monitor

任何一个对象都有一个monitor对象与之关联

monitor提供线程阻塞和唤醒机制

当一个monitor被某个线程持有,它将处于锁定状态(获取锁)

ObjectMonitor() {
    _header       = NULL;
    _count        = 0;  //锁计数器,sychronized是可重入锁
    _waiters      = 0,  
    _recursions   = 0;
    _object       = NULL;
    _owner        = NULL; //标识持有锁的线程
    _WaitSet      = NULL; //等待队列,与Object的wait()和notify()有关
    _WaitSetLock  = 0 ;
    _Responsible  = NULL ;
    _succ         = NULL ;
    _cxq          = NULL ;
    FreeNext      = NULL ;
    _EntryList    = NULL ; //同步队列,尝试获取锁的线程会进入EntryList,如果成功获得锁,则设置monitor的_owner为,如果没有成功获得锁,在EntryList中阻塞等待
    _SpinFreq     = 0 ;
    _SpinClock    = 0 ;
    OwnerIsThread = 0 ;
  }

11

核心字段

  • _count:计数器,如果为0,表示没有线程获得锁,如果不为0,表示有线程取得锁(可以实现可重入锁,持有锁的线程每尝试再次获取锁,计数器都会+1)
  • _owner:标识持有锁的线程
  • _EntryList:一个线程如何尝试获取锁,会进入_EntryList,如果获得锁成功,将 _owner修改为自己;如果获得锁失败,则会在同步队列EntryList中阻塞等待
  • _waitSet:等待队列,与Object的wait()和notify()有关,如果一个线程在持有锁时,调用了其wait(),那么该线程会进入其_waitSet中,阻塞,并释放锁,知道有其他线程在持有锁时,调用其notify()将线程唤醒

1.2 JVM提供的指令

synchronized在JVM中通过 monitorenter指令monitorexit指令来进入和退出同步代码块

  • monitorenter指令

    编译器会将monitorenter插入在同步代码块开始的位置,执行该指令时,会尝试获取通同步对象的monitor对象的所有权(尝试获得锁)

  • monitorexit指令

    编译器会将monitorexit插入在同步代码块的结束处或异常处,释放同步对象的monitor对象的所有权(释放锁)

1.3 Mark Word

对象由三个部分组成——对象头,实例数据,对齐填充

对象头结构如下(非数组2个字,数组3个字)

  • 第一个字——Mark Word
  • 第二个字——指向对象Class对象的指针
  • 第三个字——数组长度

sychronized的实现与 Mark Word有关

11

1.4 栈帧中的锁记录

线程的栈帧中有一块空间——锁记录

  • 线程如果成果获取偏向锁,会在锁记录中存储偏向锁偏向的线程ID
  • 在尝试获取轻量级锁前,会把对象头的Mark Word复制到自己的锁记录中

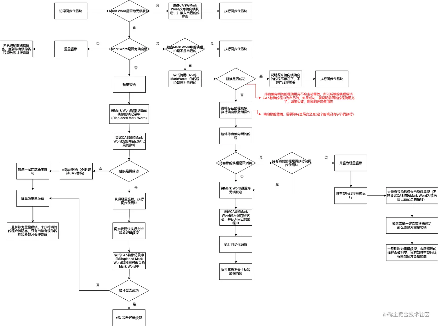
2. 锁升级

JDK1.6前,sychronzied是重量级锁

JDK1.6做了优化,对锁进行了分类——无锁,偏向锁,轻量级锁,重量级锁

2.1 锁升级过程

11

  • 偏向锁

    持有偏向锁的线程使用完不会主动释放锁

    下一个线程尝试获取偏向锁,会尝试通过CAS将Mark Word中的线程ID替换为自己的,如果原来持有锁的线程已经结束了同步代码块,那么替换就会成功,下一个线程就会取得锁

  • 轻量级锁

    持有锁的线程使用完后会尝试释放锁,如果释放失败,则升级为重量级锁

  • 重量级锁

    会阻塞未获取锁的线程,除了重量级锁,其他情况下,未持有锁的线程不会阻塞

2.2 各个锁的优缺点

优点缺点适用场景
偏向锁加锁和解锁不需要额外消耗如果线程间存在锁竞争,撤销锁会带来额外消耗适用于只有一个线程访问同步代码块的情况
轻量级锁竞争锁的线程不会阻塞,加快响应速度如果使用竞争不到锁,自旋会消耗CPU性能追求响应速度
重量级锁竞争锁的线程阻塞,不消耗CPU线程阻塞,响应时间慢追求吞吐量,同步代码快执行时间较长

3. sychronized的内存语义

  • 保证可见性

    • 编译器会将monitorenter指令插入在同步代码块开始的位置,当线程执行到该指令时,会尝试获取同步对象的monitor的所有权(尝试获取锁),如果获取成功,则成功获得锁——JMM会将线程对应的本地内存设置为无效,从而使得该线程执行同步代码块时必须从主内存读取共享变量
    • 编译器会将monitorexit指令插入在同步代码块的结束处或异常处,当线程执行到该指令时,会释放同步对象的monitor的所有权(释放锁),JMM会把线程本地内存中的副本刷新到主内存中
  • 保证原子性

    只允许一个线程获得锁后执行同步代码块

  • 保证有序性

    JMM不允许同步语句与非同步语句重排序,但是允许同步代码块内在不改变结果的前提下进行重排序(JMM虽然允许同步代码块内重排序,但是在程序员看来仍是有序的)

4. volatile与sychronized的区别

  1. volatile更轻量,不需要加锁,不会阻塞线程
  2. sychronized可以保证复合语句的原子性,volatile不行