蓝桥杯2020年第十一届C/C++B组(第二次)省赛习题题解

379 阅读9分钟

目录

试题A.门牌制作(拆分数字)

试题 B 既约分数(gcd)

试题C 蛇形填数(数学)

试题D 跑步锻炼(模拟) 

试题E 七段码(图论+并查集)

 试题F:成绩统计(格式化输出)

 试题G:回文日期(模拟)

试题H:子串分值和(哈希+乘法原理+数学)

试题I:平面切分(数学)

 试题J:字串排序(dp)



试题来源:蓝桥杯2020第十一届C语言B组省赛习题题解_shall_zhao的博客-CSDN博客_蓝桥杯c语言题目


试题A.门牌制作(拆分数字)

 思路解析:遍历1~2020,统计每个数字中2的次数,运用到拆分数字的基本算法

#include<iostream>
using namespace std;

int cal(int num)
{
	int cnt = 0;
	while (num)
	{
		int j = num % 10;
		if (j == 2) cnt++;
		num /= 10;
	}
	return cnt;
}

int main()
{
	int res = 0;
	for (int i = 1; i <= 2020; i++)
	{
		res += cal(i);
	}

	cout << res << endl;//答案为624

	return 0;
}

试题 B 既约分数(gcd)

思路解析:两层内外循环遍历1~2020,用欧几里得算法判断是否是两数的最大公约数为1,统计个数即可

#include<iostream>
using namespace std;

int gcd(int a, int b)
{
	return b ? gcd(b, a % b) : a;
}

int main()
{
	int res = 0;
	for(int i=1;i<=2020;i++)
		for (int j = 1; j <= 2020; j++)
		{
			if (gcd(i, j) == 1) res++;
		}
	cout << res << endl;//答案为:2481215

	return 0;
}

试题C 蛇形填数(数学)

问题: 根据此规律,推断第20行20列的数字是多少,其中第2行第2列的数字为5

思路解析:

(1)对于奇数行有:比如说数字‘4’的那一行,则有:从它向它的右上角方向依次+1

(2)对于偶数行有:比如说数字‘10’的那一行,则有:从它向它的右上角方向依次-1

那么同理:

(3)对于奇数列有:比如说数字‘6’的那一列,则有:从它向它的左下角方向依次-1

(4)对于偶数列有:比如说数字‘7’的那一列,则有:从它向它的左下角方向依次+1

那么就有:

定义一个计数器cnt=1,循环for一次,同时枚举(i)行数和列数,如果这个(i)为奇数,那么就让它对应(1)情况,让它向右上角方向++;同理如果这个(i)为偶数,那么就让它对应(4)情况,让它向它的左下角方向++,其中是将cnt的值赋给这个二维数组,并++,最后输出对应行数和列数即可

#include<iostream>
using namespace std;
const int N = 110;
int a[N][N];

int main()
{
	int cnt = 1;
	int x, y;
	for (int i = 1; i <= N; i++)
	{
		if (i % 2 == 1)
		{
			for (x = i, y = 1; x >= 1 && y <= i; x--, y++)
			{
				a[x][y] = cnt++;
			}
		}
		else
		{
			for (x = 1, y = i; x <= i && y >= 1; x++, y--)
			{
				a[x][y] = cnt++;
			}
		}
	}
	cout << a[20][20] << endl;

	return 0;
}

试题D 跑步锻炼(模拟) 

问题:

 思路解析:

最外层循环枚举年份,接着二判断是否是闰年,如果是闰年,那么就让原先定义好的二月天数改为29,接着内循环枚举月份,接着内循环枚举月份中的天数,如果天数是1,或者为周一,那么就让sum+=2,否则则为普通日子:让sum+=1,枚举完一天后,让星期++,并对7取模,注意枚举该年份后,需要将2月的天数重新修改为28

#include<iostream>
using namespace std;

int months[13] = { 0,31,28,31,30,31,30,31,31,30,31,30,31 };
int main()
{
	int year1 = 2000, year2 = 2020;
	int month1 = 1, month2 = 10;
	int day1 = 1, day2 = 1;
	int week = 6;

	long long sum = 0;

	for (year1; year1 <= year2; year1++)
	{
		if ((year1 % 400 == 0) || (year1 % 4 == 0 && year1 % 100 != 0))
		{
			months[2] = 29;
		}
		for (int i = 1; i <= 12; i++)
		{
			for (int day = 1; day <= months[i]; day++)
			{
				if (day == 1 || week == 1)
				{
					sum += 2;
				}
				else
				{
					sum += 1;
				}
				week = (week + 1) % 7;
				if (year1 == 2020 && i == 10 && day == 1)
				{
					cout << sum << endl;//答案为:8879
					return 0;
				}
			}
		}
		months[2] = 28;
	}

	return 0;
}

试题E 七段码(图论+并查集)

 

 题目概述:

必须要相邻才能发光,也就是所有开着的灯必须是连通的,才能算是一种合法方案,求合法的方案数

#include<iostream>
using namespace std;

int use[10];
int ans, e[10][10], father[10];

void init()
{
    //连边建图
    //a b c d e f g
    //1 2 3 4 5 6 7
    e[1][2] = e[1][6] = 1;
    e[2][1] = e[2][7] = e[2][3] = 1;
    e[3][2] = e[3][4] = e[3][7] = 1;
    e[4][3] = e[4][5] = 1;
    e[5][4] = e[5][6] = e[5][7] = 1;
    e[6][1] = e[6][5] = e[6][7] = 1;
}

int  find(int a)
{
    //并查集
    return (a == father[a]) ? a : father[a] = find(father[a]);

}
void dfs(int d)
{
    if (d > 7)//一个七段管的所有灯的状态已经列举完了
    {
        for (int i = 1; i <= 7; i++)
        {
            father[i] = i;//初始化
        }
        for (int i = 1; i <= 7; i++)
        {
            for (int j = 1; j <= 7; j++)
            {//如果存在这条边 且 开i节点 且 开j节点
                if (e[i][j] && use[i] && use[j])
                {
                    int fa = find(i), fb = find(j);//寻找i,j对于的祖宗节点
                    if (fa != fb)//如果祖宗节点不同,证明未连通
                    {
                        father[fa] = fb;//连通 a b
                    }
                }
            }
        }

        int k = 0;
        for (int i = 1; i <= 7; i++)
        {
            if (use[i] && i == father[i])//如果它被用过 且 它等于它的祖宗节点
                k++;
        }
        if (k == 1)//只有一个父节点,就说明他们是相连的
            ans++;
        return;
    }

    use[d] = 0;//不选
    dfs(d + 1);

    use[d] = 1; //选
    dfs(d + 1);
    use[d] = 0;//归位
}
int main()
{
    init();
    dfs(1);
    cout << ans << endl;
    return 0;
}

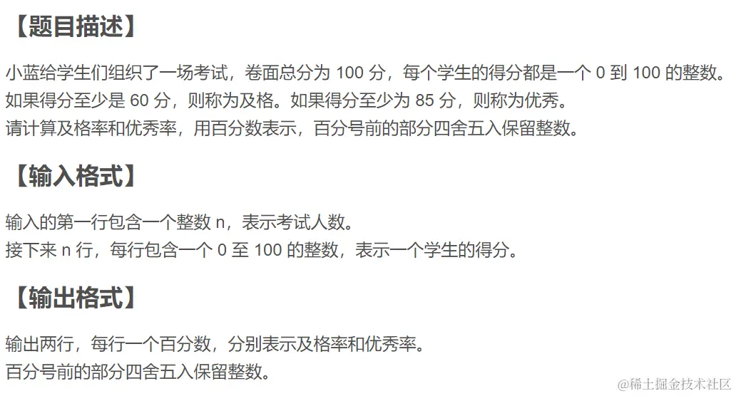
 试题F:成绩统计(格式化输出)

 

格式化输出的陷阱://格式化输出%的陷阱:要输入%%才表示 %

#include<iostream>
using namespace std;
int main()
{
	int n;
	cin >> n;
	double a = 0;
	double b = 0;
	int x;
	for (int i = 1; i <= n; i++)
	{
		cin >> x;
		if (x >= 60) a++;
		if (x >= 85) b++;
	}
    //格式化输出%的陷阱:要输入%%才表示 %
	printf("%.0lf%%\n%.0lf%%", a / (n/100.0), b / (n/100.0));

	return 0;
}

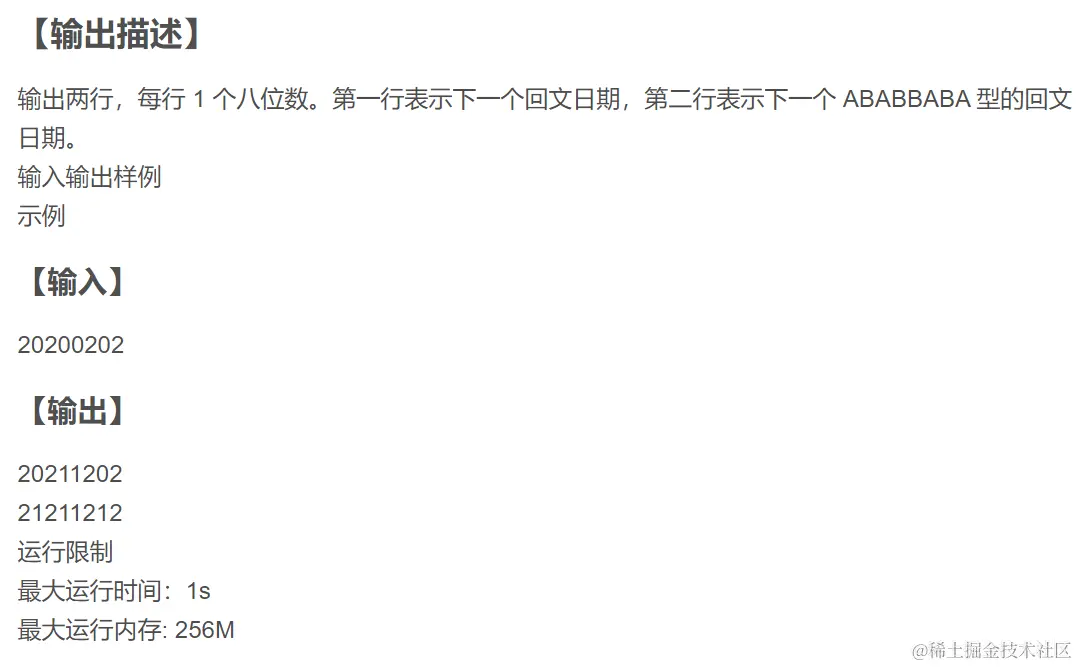
 试题G:回文日期(模拟)

 

思路解析:

本题于与Acwing上的回文日期差不多   466. 回文日期 - AcWing题库

通过Acwing的这题,可以得到的经验是:遍历前四位数,然后进行回文构造,然后再判断构造出来的回文串是否满足日期的标准,即判断它是否是合法的日期,即可

先贴一下Acwing上的回文日期的答案:

#include <cstdio>
#include <cstring>
#include <iostream>
#include <algorithm>

using namespace std;

int months[13] = { 0, 31, 28, 31, 30, 31, 30, 31, 31, 30, 31, 30, 31 };

bool check(int date)
{
    int year = date / 10000;
    int month = date % 10000 / 100;
    int day = date % 100;

    if (!month || month >= 13 || !day) return false;

    if (month != 2 && day > months[month]) return false;
    if (month == 2)
    {
        bool leap = year % 4 == 0 && year % 100 || year % 400 == 0;
        if (day > 28 + leap) return false;
    }

    return true;
}

int main()
{
    int date1, date2;
    cin >> date1 >> date2;

    int res = 0;
    for (int i = 1000; i < 10000; i++)
    {
        int x = i, r = i;//构造后四个:先构造回文串,再判断其是否合法
        for (int j = 0; j < 4; j++) r = r * 10 + x % 10, x /= 10;

        if (r >= date1 && r <= date2 && check(r)) res++;
    }

    printf("%d\n", res);
    return 0;
}

那么此题与Acwing上不同的地方在于:

输入是一个合法的八位数的日期

第一个输出是,这个日期之后的第一个合法的回文日期

第二个输出是,这个日期之后的第一个符合ABABBABA的日期

注意注释的一些细节即可

#include<iostream>
#include<cstdio>
using namespace std;

int months[13] = { 0, 31, 28, 31, 30, 31, 30, 31, 31, 30, 31, 30, 31 };

bool check(int date)//判断是否位合法日期
{
	int year = date / 10000;
	int month = date % 10000 / 100;
	int day = date % 100;

	//如果月份为0 || 月份大于等于13 || 日数为0
	if (!month || month >= 13 || !day) return false;

	//如果月份!=2   && 日数大于该月的天数
	if (month != 2 && day > months[month]) return false;
	if (month == 2)
	{
		bool leap = (year % 4 == 0 && year % 100 != 0) || (year % 400 == 0);
		if (day > 28 + leap) return false;//如果二月的天数>大于原本的二月天数+(可能的闰年+1的天数)
	}
	return true;
}

bool checkAB(int s)//判断AB
{
	bool flag = false;
	int y, m, d;
	y = s / 10000;   // 得到年份 
	m = (s / 100) % 100; // 得到月份  (BA)
	d = s % 100;  // 得到日  (BA)

	int k, n;
	k = y / 100;  // AB 
	n = y % 100; // AB 
	if (k == n && m == d)  // 判断是否为ABABBABA 
	{
		flag = true;
	}
	return flag;
}

int main()
{
	int date;
	cin >> date;

	int flag = 0;
	for (int i = (date/10000) +1; i <= 9999; i++)//枚举四位数的年份
	{		//举例 i=1234
		int left = i;
		int right = i;//构造出来的回文串,构造出来的回文串即:12344321
		for (int j = 0; j < 4; j++)
		{
			right = right * 10 + left % 10;//1234*10+1234%10
			left = left / 10;//得到left的下一位
		}//因为是按顺序进行的枚举,所以先符合条件的第一个必然是顺序最小的那一个
		if (check(right))
		{
			flag++;//保证第一个符合的回文串只有一个输出
			if (flag == 1) cout << right << endl;
			if (checkAB(right))
			{
				cout << right << endl;
				return 0;
			}
		}
	}
}

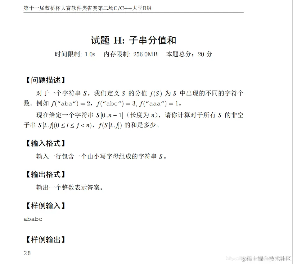
试题H:子串分值和(哈希+乘法原理+数学)

(1)暴力思路解析: 哈希表存储字母出现的次数,查看哈希表中是否有多个字母即可

最外层循环枚举一次走的步长

        第二层循环枚举左端点

                第三层循环将左端点~~~左端点+步长的这一段距离 赋值

                查找哈希表中是否存在元素,如果存在即 res++

                memset:重新初始化哈希表

cout<<res<<endl;

#include<iostream>
#include<algorithm>
#include<cstring>
#include<string>
using namespace std;

int main()
{
	string s;
	cin >> s;

	int n = s.size();
	int cnt[27] = { 0 };
	int res = 0;

	for (int len = 1; len <= n; len++)//枚举长度
	{
		for (int i = 0; i + len <= n; i++)//枚举左端点
		{
			for (int j = i; j < i + len; j++)//将该段进行填充
			{
				cnt[s[j] - 'a']++;
			}
			for (int k = 0; k < 26; k++)//查找
			{
				if (cnt[k] != 0) res++;
			}
			memset(cnt, 0, sizeof cnt);//重新赋值为:0
		}
	}

	cout << res << endl;

	return 0;
}


(2)小优化:变成两层循环

#include<iostream>
#include<string>
#include<cstring>
using namespace std;

const int N = 10010;
char str[N];
bool st[26];

int main()
{
	scanf("%s", str + 1);
	int n = strlen(str + 1);

	long long ans = 0;
	for (int i = 1; i <= n; i++)
	{
		memset(st, 0, sizeof st);
		int t = str[i] - 'a';
		st[t] = true;
		int cnt = 1;
		ans += cnt;
		for (int j = i - 1; j >= 1; j--)
		{
			int t = str[j] - 'a';
			if (!st[i])
			{
				cnt++;
				st[t] = true;
			}
			ans += cnt;
		}
	}

	printf("%lld\n", ans);

	return 0;
}

(3)大优化

第十一届蓝桥杯 ——子串分值和_六级不考550+不改名-CSDN博客

#include<iostream>
#include<cstring>
using namespace std;
typedef long long ll;
int last[127];

int main()
{
	string s;
	cin >> s;

	int n = s.size();
	s = ' ' + s;

	ll ans = 0;
	for (int i = 1; i <= n; i++)
	{
		ans += (ll)(i - last[s[i]]) * (n - i + 1);
		last[s[i]] = i;
	}

	cout << ans << endl;

	return 0;
}


试题I:平面切分(数学)

#include<iostream>
#include<set>
using namespace std;

typedef pair<double, double> pdd;
set<pdd> lines;
int res = 1;

int cmp(double c, double d)//求此条直线与之前所有直线的交点的个数
{
	set<pdd> points;
	pdd it;
	for (auto i = lines.begin(); i != lines.end(); i++)
	{
		double a = i->first;
		double b = i->second;
		if (a != c)//斜率不同,则两条直线不重合
		{
			it.first = (d - b) / (a - c);//求交点的横坐标
			it.second = c * it.first + d;//纵坐标
			points.insert(it);
		}
	}
	return points.size();
}

int main()
{
	int n;
	cin >> n;

	while (n--)
	{
		double a, b;
		cin >> a >> b;
		int count1 = lines.size();
		lines.insert({ a,b });
		if (lines.size() != count1)
		{
			res++;
			res += cmp(a, b);
		}
	}

	cout << res << endl;

	return 0;
}

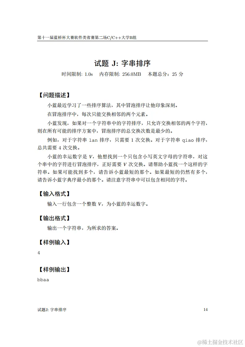
 试题J:字串排序(dp)

在这里插入图片描述

 第十一届蓝桥杯——字串排序(DP)_Dripping Blog-CSDN博客_字串排序