tomcat9架构源码分析

736 阅读8分钟

tomcat核心组件

我们先从tomcat的核心配置文件server.xml开始看起.下面是tomcat官网默认的server.xml文件

<?xml version="1.0" encoding="UTF-8"?>

<Server port="8005" shutdown="SHUTDOWN">
  <Listener className="org.apache.catalina.startup.VersionLoggerListener" />

  <Listener className="org.apache.catalina.core.AprLifecycleListener" SSLEngine="on" />

  <Listener className="org.apache.catalina.core.JreMemoryLeakPreventionListener" />
  <Listener className="org.apache.catalina.mbeans.GlobalResourcesLifecycleListener" />
  <Listener className="org.apache.catalina.core.ThreadLocalLeakPreventionListener" />

  <GlobalNamingResources>

    <Resource name="UserDatabase" auth="Container"
              type="org.apache.catalina.UserDatabase"
              description="User database that can be updated and saved"
              factory="org.apache.catalina.users.MemoryUserDatabaseFactory"
              pathname="conf/tomcat-users.xml" />
  </GlobalNamingResources>

  <Service name="Catalina">

    <Connector port="8080" protocol="HTTP/1.1"
               connectionTimeout="20000"
               redirectPort="8443" />

    <Engine name="Catalina" defaultHost="localhost">


      <Realm className="org.apache.catalina.realm.LockOutRealm">
        
        <Realm className="org.apache.catalina.realm.UserDatabaseRealm"
               resourceName="UserDatabase"/>
      </Realm>

      <Host name="localhost"  appBase="webapps"
            unpackWARs="true" autoDeploy="true">

        <Valve className="org.apache.catalina.valves.AccessLogValve" directory="logs"
               prefix="localhost_access_log" suffix=".txt"
               pattern="%h %l %u %t &quot;%r&quot; %s %b" />

      </Host>
    </Engine>
  </Service>
</Server>

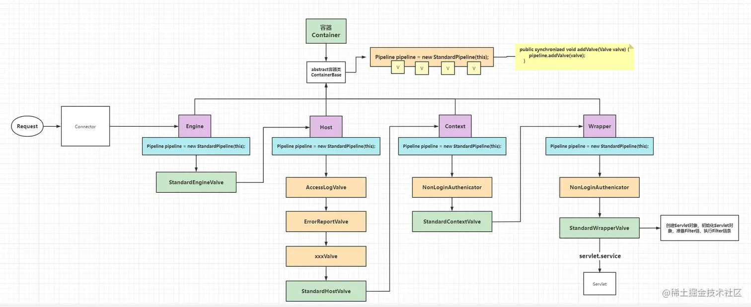
我们可以看到最外层是一个server标签,代表整个tomcat服务器,内部有多个Listener用于监听服务器的信息,还有GlobalNamingResources用于JNDI相关。同级的还有Service标签表示一个服务,service内部有Connector标签,用于接受请求,接受到的请求传递给 Engine,根据不同的域名分配给不同的Host。我们看Host的标签就指向了tomcat的目录 image.png 每个目录就是一个应用,应用被tomcat封装成一个Context。在应用中可以定义很多的serverlet,serverlet被tomcat定义为Wrapper image.png 如果用一次请求来看tomcat的架构图如下

image.png

组件的生命周期

了解了tomcat的核心组件之后,我们发现他们都继承于一个Lifecycle,拥有生命周期方法 image.png 生命周期接口提供了以下方法 image.png tomcat一共了一个LifecycleBase的类来实现了Lifecycle的方法,然后自己又提供了一些抽象类来让子类实现核心的生命周期逻辑,采用模板方法。

Engine,Wrapper,Host,Context又属于一个 Container容器。容器的特性是拥有一个Pipeline管道,每个管道中又有若干的Valve阀门,处理请求流程如图

image.png

启动流程

tomcat的入口函数是Bootstrap的main方法.下面是简化代码

public static void main(String args[]) {
    synchronized (daemonLock) {
            // 创建一个bootstrap
             Bootstrap bootstrap = new Bootstrap();       
            // 调用初始化方法,内部创建了catalina对象
             bootstrap.init();          
             daemon = bootstrap;   
    }
    String command = "start";
    if (command.equals("start")) {
            daemon.setAwait(true);
            // 调用 bootstrap的load方法
            daemon.load(args);
            daemon.start();
            if (null == daemon.getServer()) {
                System.exit(1);
            }
   }  
}
public void init() throws Exception {
    initClassLoaders();
    // 通过反射创建 catalina对象
    Class<?> startupClass = catalinaLoader.loadClass("org.apache.catalina.startup.Catalina");
    Object startupInstance = startupClass.getConstructor().newInstance();
    catalinaDaemon = startupInstance;
}

我们可以看到在Bootstrap中先创建了一个bootstrap对象,然后在初始化中又创建了一个catalina对象。之后执行的是Bootstrap的load方法

private void load(String[] arguments) throws Exception {

    // 调用catalina的load方法
    String methodName = "load";
    Object param[];
    Class<?> paramTypes[];
    if (arguments==null || arguments.length==0) {
        paramTypes = null;
        param = null;
    } else {
        paramTypes = new Class[1];
        paramTypes[0] = arguments.getClass();
        param = new Object[1];
        param[0] = arguments;
    }
    Method method =
        catalinaDaemon.getClass().getMethod(methodName, paramTypes);
    if (log.isDebugEnabled()) {
        log.debug("Calling startup class " + method);
    }
    method.invoke(catalinaDaemon, param);
}

我们可以看到在bootstrap方法中,其实是通过反射调用了catalina的load方法,其中就有解析server.xml文件的方法,tomcat的核心组件就是在该方法中创建完成

public void load() {
    // 解析Server.xml 文件
    parseServerXml(true);
    // 解析完xml后就可以获得服务对象
    Server s = getServer();
    if (s == null) {
        return;
    }

    getServer().setCatalina(this);
    getServer().setCatalinaHome(Bootstrap.getCatalinaHomeFile());
    getServer().setCatalinaBase(Bootstrap.getCatalinaBaseFile());

    // Stream redirection
    initStreams();

    // Start the new server
    try {
    // 调用服务的生命周期init方法
        getServer().init();
    } catch (LifecycleException e) {
        if (Boolean.getBoolean("org.apache.catalina.startup.EXIT_ON_INIT_FAILURE")) {
            throw new java.lang.Error(e);
        } else {
            log.error(sm.getString("catalina.initError"), e);
        }
    }

    if(log.isInfoEnabled()) {
        log.info(sm.getString("catalina.init", Long.toString(TimeUnit.NANOSECONDS.toMillis(System.nanoTime() - t1))));
    }
}

解析完xml后获得的server里面的组件都没有初始化 ,生命周期函数还没执行,在后续的getServer().init()方法中进行初始化,其实内部是执行了 StandardServer的InitInternal方法

protected void initInternal() throws LifecycleException {
    // JNDI初始化
    globalNamingResources.init();

    // service初始化
    for (Service service : services) {
        service.init();
    }
}

我们可以看到在server初始化的时候,调用了Globalnaming和service的初始化。我们来看看service初始化都做了什么

protected void initInternal() throws LifecycleException {

    super.initInternal();
    // 初始化engine
    if (engine != null) {
        engine.init();
    }
    // 初始化 connector
    synchronized (connectorsLock) {
        for (Connector connector : connectors) {
            connector.init();
        }
    }
}

我们可以看到Service里面初始化了Engine和Connector。engine的初始化内部没有做什么事情。重点来看connector的初始化方法

protected void initInternal() throws LifecycleException {

    super.initInternal();

    if (protocolHandler == null) {
        throw new LifecycleException(
                sm.getString("coyoteConnector.protocolHandlerInstantiationFailed"));
    }
    // 初始化了一个适配器
    adapter = new CoyoteAdapter(this);
    protocolHandler.setAdapter(adapter);
    if (service != null) {
        protocolHandler.setUtilityExecutor(service.getServer().getUtilityExecutor());
    }
    try {
    // 初始化了协议处理器
        protocolHandler.init();
    } catch (Exception e) {
        throw new LifecycleException(
                sm.getString("coyoteConnector.protocolHandlerInitializationFailed"), e);
    }
}

connector里面初始化了一个适配器 CoyoteAdapter 和协议处理器protocolHandler.init()继续往下跟

public void init() throws Exception {
    String endpointName = getName();
    endpoint.setName(endpointName.substring(1, endpointName.length()-1));
    endpoint.setDomain(domain);

    endpoint.init();
}

我们发现协议处理器中又初始化了一个endpoint端点,继续往下跟

public final void init() throws Exception {
    if (bindOnInit) {
        bindWithCleanup();
    }
}

private void bindWithCleanup() throws Exception {
    try {
        bind();
    } catch (Throwable t) {
        // Ensure open sockets etc. are cleaned up if something goes
        // wrong during bind
        ExceptionUtils.handleThrowable(t);
        unbind();
        throw t;
    }
}
public void bind() throws Exception {
    initServerSocket();

    setStopLatch(new CountDownLatch(1));

    // Initialize SSL if needed
    initialiseSsl();
}

protected void initServerSocket() throws Exception {

    serverSock = ServerSocketChannel.open();
    socketProperties.setProperties(serverSock.socket());
    InetSocketAddress addr = new InetSocketAddress(getAddress(), getPortWithOffset());
    serverSock.bind(addr, getAcceptCount());
  
    serverSock.configureBlocking(true); //mimic APR behavior
}

一路追踪源码,终于在 endpoint的initServerSocket方法中看到了熟悉的开启Nio的代码,至此tomcat就算初始化完成。接下来又回到 bootstrap类继续往下执行。

daemon.load(args);
daemon.start();

load执行完成后,接下来就是执行start方法,其实整体流程和init差不多,需要注意的是在 engine的start方法中,engine属于ContainerBase的子类,在ContainerBase方法中,实现了startInternal方法,我们来看engine调用start的逻辑

protected synchronized void startInternal() throws LifecycleException {
    // Start our child containers, if any
    Container children[] = findChildren();
    List<Future<Void>> results = new ArrayList<>();
    for (Container child : children) {
        results.add(startStopExecutor.submit(new StartChild(child)));
    }
    
    // 启动管道
    if (pipeline instanceof Lifecycle) {
        ((Lifecycle) pipeline).start();
    }

}
private static class StartChild implements Callable<Void> {

    private Container child;

    public StartChild(Container child) {
        this.child = child;
    }

    @Override
    public Void call() throws LifecycleException {
        child.start();
        return null;
    }
}

从代码中可以看出,在engine的start方法中其实就是用一个线程池并发的去startchild组件,在启动完组件之后还需要让自己的pipeline启动。

protected synchronized void startInternal() throws LifecycleException {

    // Start the Valves in our pipeline (including the basic), if any
    Valve current = first;
    if (current == null) {
        current = basic;
    }
    // 让管道里面的阀门启动
    while (current != null) {
        if (current instanceof Lifecycle) {
            ((Lifecycle) current).start();
        }
        current = current.getNext();
    }

    setState(LifecycleState.STARTING);
}

管道内部的启动也就是调用管道里面每一个valve阀门的启动过程。具体细节不用太注意了,从刚才也可以看出来都是大同小异的东西。重点关注一下endpoint的启动细节。

public void startInternal() throws Exception {

    if (!running) {
        running = true;
        paused = false;
        
        // 真的工作的线程池
        if (getExecutor() == null) {
            createExecutor();
        }
        // 设置连接数限制
        initializeConnectionLatch();

        // 启动一个poller线程
        poller = new Poller();
        Thread pollerThread = new Thread(poller, getName() + "-Poller");
        pollerThread.setPriority(threadPriority);
        pollerThread.setDaemon(true);
        pollerThread.start();
        // 启动一个 accept线程
        startAcceptorThread();
    }
}
// 创建线程池的方法
public void createExecutor() {
    internalExecutor = true;
    TaskQueue taskqueue = new TaskQueue();
    TaskThreadFactory tf = new TaskThreadFactory(getName() + "-exec-", daemon, getThreadPriority());
    // 这里就是调优参数的 minSpareThreads 默认10 和  和 maxThreads 默认200 
    executor = new ThreadPoolExecutor(getMinSpareThreads(), getMaxThreads(), 60, TimeUnit.SECONDS,taskqueue, tf);
    taskqueue.setParent( (ThreadPoolExecutor) executor);
}

// 这里是tomcat调优的 maxConnections 参数 默认 8192
protected LimitLatch initializeConnectionLatch() {
    if (maxConnections==-1) {
        return null;
    }
    if (connectionLimitLatch==null) {
        connectionLimitLatch = new LimitLatch(getMaxConnections());
    }
    return connectionLimitLatch;
}

protected void startAcceptorThread() {
    acceptor = new Acceptor<>(this);
    String threadName = getName() + "-Acceptor";
    acceptor.setThreadName(threadName);
    Thread t = new Thread(acceptor, threadName);
    t.setPriority(getAcceptorThreadPriority());
    t.setDaemon(getDaemon());
    t.start();
}

处理请求流程

Acceptor

我们先粗略的看了一下 endpoint的start方法,发现创建了一个线程池,默认初始大小是10,最大是200。然后又创建了一个poller线程和一个acceptor线程。所以接下来我们需要关注的是这些子线程都做了什么事情。我们先来看看Acceptor的run方法

public void run() {
    int errorDelay = 0;
    long pauseStart = 0;

    try {
        while (!stopCalled) {  
            try {
                //如果已经到达了最大连接数,就阻塞等待
                endpoint.countUpOrAwaitConnection();

                if (endpoint.isPaused()) {
                    continue;
                }

                U socket = null;
                try {
                    // 这就是服务端的socket accept到了一个客户端的连接
                    socket = endpoint.serverSocketAccept();
                } catch (Exception ioe) {
                    // We didn't get a socket
                    endpoint.countDownConnection();
                }
                // Successful accept, reset the error delay
                errorDelay = 0;

                // Configure the socket
                if (!stopCalled && !endpoint.isPaused()) {
                    // 把客户端的socket注册到 selector中
                    if (!endpoint.setSocketOptions(socket)) {
                        endpoint.closeSocket(socket);
                    }
                } else {
                    endpoint.destroySocket(socket);
                }
            } catch (Throwable t) {
              
            }
        }
    } finally {
        stopLatch.countDown();
    }
    state = AcceptorState.ENDED;
}

我们可以看到在acceptor中就是一个死循环一直去接受客户端的连接,注意!!!服务端接受客户端的连接是BIO!!! endpoint.serverSocketAccept() 没有客户端连接进来是阻塞状态。收到客户端的socket之后就会调用 endpoint.setSocketOptions(socket) 方法。

protected boolean setSocketOptions(SocketChannel socket) {
        NioSocketWrapper socketWrapper = null;
        NioSocketWrapper newWrapper = new NioSocketWrapper(channel, this);
        channel.reset(socket, newWrapper);
        connections.put(socket, newWrapper);
        socketWrapper = newWrapper;
        // Set socket properties
        // Disable blocking, polling will be used
        socket.configureBlocking(false);
        if (getUnixDomainSocketPath() == null) {
            socketProperties.setProperties(socket.socket());
        }
        socketWrapper.setReadTimeout(getConnectionTimeout());
        socketWrapper.setWriteTimeout(getConnectionTimeout());
        socketWrapper.setKeepAliveLeft(NioEndpoint.this.getMaxKeepAliveRequests());
        
        // 其他的都不用管,直接看到就是把这个socket让poller注册即可
        poller.register(socketWrapper);
        return true;
   
}

我们看到了 acceptor接受到了一个socket之后,会调用 poller的register方法

public void register(final NioSocketWrapper socketWrapper) {
    socketWrapper.interestOps(SelectionKey.OP_READ);//this is what OP_REGISTER turns into.
    PollerEvent event = null;
    if (eventCache != null) {
        event = eventCache.pop();
    }
    if (event == null) {
        event = new PollerEvent(socketWrapper, OP_REGISTER);
    } else {
        event.reset(socketWrapper, OP_REGISTER);
    }
    // 添加事件
    addEvent(event);
}

private final SynchronizedQueue<PollerEvent> events =
        new SynchronizedQueue<>();

// 事件就是放到一个同步队列中去
private void addEvent(PollerEvent event) {
    events.offer(event);
    if (wakeupCounter.incrementAndGet() == 0) {
        selector.wakeup();
    }
}

我们可以看到,acceptor中就是阻塞的接受客户端的socket,然后不断的把socket放到 poller的阻塞队列中。至此acceptor的线程逻辑看完了,我们来看看poller的

Poller

public void run() {
    // Loop until destroy() is called
    while (true) {

        boolean hasEvents = false;
        // 从刚才register的事件中拉去socket然后注册到自己的selector中
        hasEvents = events();

        Iterator<SelectionKey> iterator =
            keyCount > 0 ? selector.selectedKeys().iterator() : null;
        // 如果有事件发生就会开始处理请求
        while (iterator != null && iterator.hasNext()) {
            SelectionKey sk = iterator.next();
            iterator.remove();
            NioSocketWrapper socketWrapper = (NioSocketWrapper) sk.attachment();
              
            if (socketWrapper != null) {
                processKey(sk, socketWrapper);
            }
        }

        // Process timeouts
        timeout(keyCount,hasEvents);
    }

    getStopLatch().countDown();
}
public boolean events() {
    boolean result = false;
    PollerEvent pe = null;
    for (int i = 0, size = events.size(); i < size && (pe = events.poll()) != null; i++ ) {
            result = true;
            NioSocketWrapper socketWrapper = pe.getSocketWrapper();
            SocketChannel sc = socketWrapper.getSocket().getIOChannel();
            int interestOps = pe.getInterestOps();
            try {
                // 这就是 这就是把 selector和事件注册起来的方法, NIO原生方法
                sc.register(getSelector(), SelectionKey.OP_READ, socketWrapper);
            } catch (Exception x) {
                log.error(sm.getString("endpoint.nio.registerFail"), x);
            }
     
    }

    return result;
}

我们可以看到在poller的run方法里面会去events中拉取数据,如果是Acceptor传递过来的socket就会注册到自己的selector中,并且也会监听selector上其他已经注册过的socket发出的事件然后进行处理。最终处理的方法是processSocket

public boolean processSocket(SocketWrapperBase<S> socketWrapper,
        SocketEvent event, boolean dispatch) {
    try {
        if (socketWrapper == null) {
            return false;
        }
        SocketProcessorBase<S> sc = null;
        if (processorCache != null) {
            sc = processorCache.pop();
        }
        if (sc == null) {
            sc = createSocketProcessor(socketWrapper, event);
        } else {
            sc.reset(socketWrapper, event);
        }
        // 拿到线程池!!!!
        Executor executor = getExecutor();
        if (dispatch && executor != null) {
            // 让线程池执行
            executor.execute(sc);
        } else {
            sc.run();
        }
    } catch (RejectedExecutionException ree) {
        getLog().warn(sm.getString("endpoint.executor.fail", socketWrapper) , ree);
        return false;
    } catch (Throwable t) {
        ExceptionUtils.handleThrowable(t);
        // This means we got an OOM or similar creating a thread, or that
        // the pool and its queue are full
        getLog().error(sm.getString("endpoint.process.fail"), t);
        return false;
    }
    return true;
}

Worker

从上面的分析可以知道,poller就是管理者一个selector,注册acceptor传递过来的socket,并且把客户端发来的请求丢给 worker线程。那么我们现在就来看看worker线程的逻辑,也就是查看 SocketProcessorBase的run方法逻辑。

protected void doRun() {
    Poller poller = NioEndpoint.this.poller;
    if (poller == null) {
        socketWrapper.close();
        return;
    }
    state = getHandler().process(socketWrapper, event);
}

public SocketState process(SocketWrapperBase<S> wrapper, SocketEvent status) {
        S socket = wrapper.getSocket();
        Processor processor = (Processor) wrapper.getCurrentProcessor();
       if (processor == null) {
           // 创建的processor是  http11processor
            processor = getProtocol().createProcessor();
            register(processor);
            if (getLog().isDebugEnabled()) {
                getLog().debug(sm.getString("abstractConnectionHandler.processorCreate", processor));
            }
        }
        state = processor.process(wrapper, status);       
}

从上面的代码可以看出,每个请求在线程池中最终都是调用 Http11Processor 的 process方法

public SocketState process(SocketWrapperBase<?> socketWrapper, SocketEvent status)
        throws IOException {
    SocketState state = SocketState.CLOSED;
    Iterator<DispatchType> dispatches = null;
    do {
        if (dispatches != null) {
            DispatchType nextDispatch = dispatches.next();
            if (getLog().isDebugEnabled()) {
                getLog().debug("Processing dispatch type: [" + nextDispatch + "]");
            }
            state = dispatch(nextDispatch.getSocketStatus());
            if (!dispatches.hasNext()) {
                state = checkForPipelinedData(state, socketWrapper);
            }
        } else if (status == SocketEvent.DISCONNECT) {
            // Do nothing here, just wait for it to get recycled
        } else if (isAsync() || isUpgrade() || state == SocketState.ASYNC_END) {
            state = dispatch(status);
            state = checkForPipelinedData(state, socketWrapper);
        } else if (status == SocketEvent.OPEN_WRITE) {
            // Extra write event likely after async, ignore
            state = SocketState.LONG;
        } else if (status == SocketEvent.OPEN_READ) {
             // 走这里!!!
            state = service(socketWrapper);
        } else if (status == SocketEvent.CONNECT_FAIL) {
            logAccess(socketWrapper);
        } else {
            // Default to closing the socket if the SocketEvent passed in
            // is not consistent with the current state of the Processor
            state = SocketState.CLOSED;
        }
    } while (state == SocketState.ASYNC_END ||
            dispatches != null && state != SocketState.CLOSED);

    return state;
}

从上面的代码可以看出process方法就是一通判断类型然后执行不同的方法,当读取数据的时候就是OPEN_READ事件,所以执行service(socketWrapper)方法

public SocketState service(SocketWrapperBase<?> socketWrapper)
    throws IOException {
    while (!getErrorState().isError() && keepAlive && !isAsync() && upgradeToken == null &&
            sendfileState == SendfileState.DONE && !protocol.isPaused()) {
        // Process the request in the adapter
        getAdapter().service(request, response);
    }
}

省略了一大堆代码之后只看关键代码就是调用了 adapter的service方法。这个adapter就是在 connector的init方法中设置的 CoyoteAdapter,所以我们看看CoyoteAdapter的service方法干了什么.

public void service(org.apache.coyote.Request req, org.apache.coyote.Response res)
        throws Exception {

    Request request = (Request) req.getNote(ADAPTER_NOTES);
    Response response = (Response) res.getNote(ADAPTER_NOTES);
    // 把请求封装成 rquest类型,然后把原生放到成员变量中
    if (request == null) {
        // Create objects
        request = connector.createRequest();
        request.setCoyoteRequest(req);
        response = connector.createResponse();
        response.setCoyoteResponse(res);

        // Link objects
        request.setResponse(response);
        response.setRequest(request);

        // Set as notes
        req.setNote(ADAPTER_NOTES, request);
        res.setNote(ADAPTER_NOTES, response);

        // Set query string encoding
        req.getParameters().setQueryStringCharset(connector.getURICharset());
    }

     request.setAsyncSupported(
                    connector.getService().getContainer().getPipeline().isAsyncSupported());
      
      // 关键是这行,是调用了 engine的pipeline开始执行
      connector.getService().getContainer().getPipeline().getFirst().invoke(
                    request, response);      
}

上面代码可知CoyoteAdapter就是封装了一次 request和response,然后开始执行 engine的pipeline获取第一个valve开始执行。由于没有设置,所以走的是StandardEngineValve的invoke

public final void invoke(Request request, Response response)
    throws IOException, ServletException {

    // Select the Host to be used for this Request
    Host host = request.getHost();
    if (host == null) {
        // HTTP 0.9 or HTTP 1.0 request without a host when no default host
        // is defined.
        // Don't overwrite an existing error
        if (!response.isError()) {
            response.sendError(404);
        }
        return;
    }
    if (request.isAsyncSupported()) {
        request.setAsyncSupported(host.getPipeline().isAsyncSupported());
    }

    // engine又掉了host的 invoke
    host.getPipeline().getFirst().invoke(request, response);
}

后续的代码就是一路从 engine->host->context->wrapper 这么一路的调用链,最终停止在了StandardWrapperValve

public final void invoke(Request request, Response response)
    throws IOException, ServletException {

    // 创建了一个 servlet  
    servlet = wrapper.allocate();
    // 创建了一个执行者链
    ApplicationFilterChain filterChain =
            ApplicationFilterFactory.createFilterChain(request, wrapper, servlet);
    // 执行filter
    filterChain.doFilter(request.getRequest(),
                                response.getResponse());
}

从上面代码可以看出,就是创建了一个servlet,然后创建了一个filterchain然后调用

public void doFilter(ServletRequest request, ServletResponse response)
    throws IOException, ServletException {

        internalDoFilter(request,response);
  
}

private void internalDoFilter(ServletRequest request,
                              ServletResponse response)
    throws IOException, ServletException {

    // 执行filter链条
    if (pos < n) {
        ApplicationFilterConfig filterConfig = filters[pos++];
        try {
            Filter filter = filterConfig.getFilter();

            if (request.isAsyncSupported() && "false".equalsIgnoreCase(
                    filterConfig.getFilterDef().getAsyncSupported())) {
                request.setAttribute(Globals.ASYNC_SUPPORTED_ATTR, Boolean.FALSE);
            }
            if( Globals.IS_SECURITY_ENABLED ) {
                final ServletRequest req = request;
                final ServletResponse res = response;
                Principal principal =
                    ((HttpServletRequest) req).getUserPrincipal();

                Object[] args = new Object[]{req, res, this};
                SecurityUtil.doAsPrivilege ("doFilter", filter, classType, args, principal);
            } else {
                filter.doFilter(request, response, this);
            }
        } catch (IOException | ServletException | RuntimeException e) {
            throw e;
        } catch (Throwable e) {
            e = ExceptionUtils.unwrapInvocationTargetException(e);
            ExceptionUtils.handleThrowable(e);
            throw new ServletException(sm.getString("filterChain.filter"), e);
        }
        return;
    }

    // 所有filter执行结束之后就执行 servlet的service方法
    servlet.service(request, response);
}

最后的servlet的service方法就是我们创建的servlet的service方法了。至此tomcat的调用流程也就结束了