Vue2--Vue生命周期

174 阅读2分钟

引出生命周期

1、生命周期:生命周期又名回调函数、生命周期函数、生命周期钩子;

2、是什么?Vue在关进时刻帮我们调用的一些特殊名称的函数;

3、生命周期函数的名字不可更改,但函数的具体内容是程序员根据需求编写的;

4、生命周期函数中的this指向是vm 或 组件实例对象;

案例:

    <body>
     <!--准备好一个容器-->
     <div id="root">
	<h2 v-if="a">你好啊</h2>
        <h2 :style="{opacity}">欢迎学习Vue</h2>
     </div>
    </body>
	
    <script>
        new Vue({
          el:'#root',
          data:{
            a:false,
            opacity:1
          },
          mounted(){
            console.log('mounted',this)
            setInterval(() => {
              this.opacity -= 0.01
              if(this.opacity <= 0) this.opacity = 1
            },16)
          }
        })
    </script>

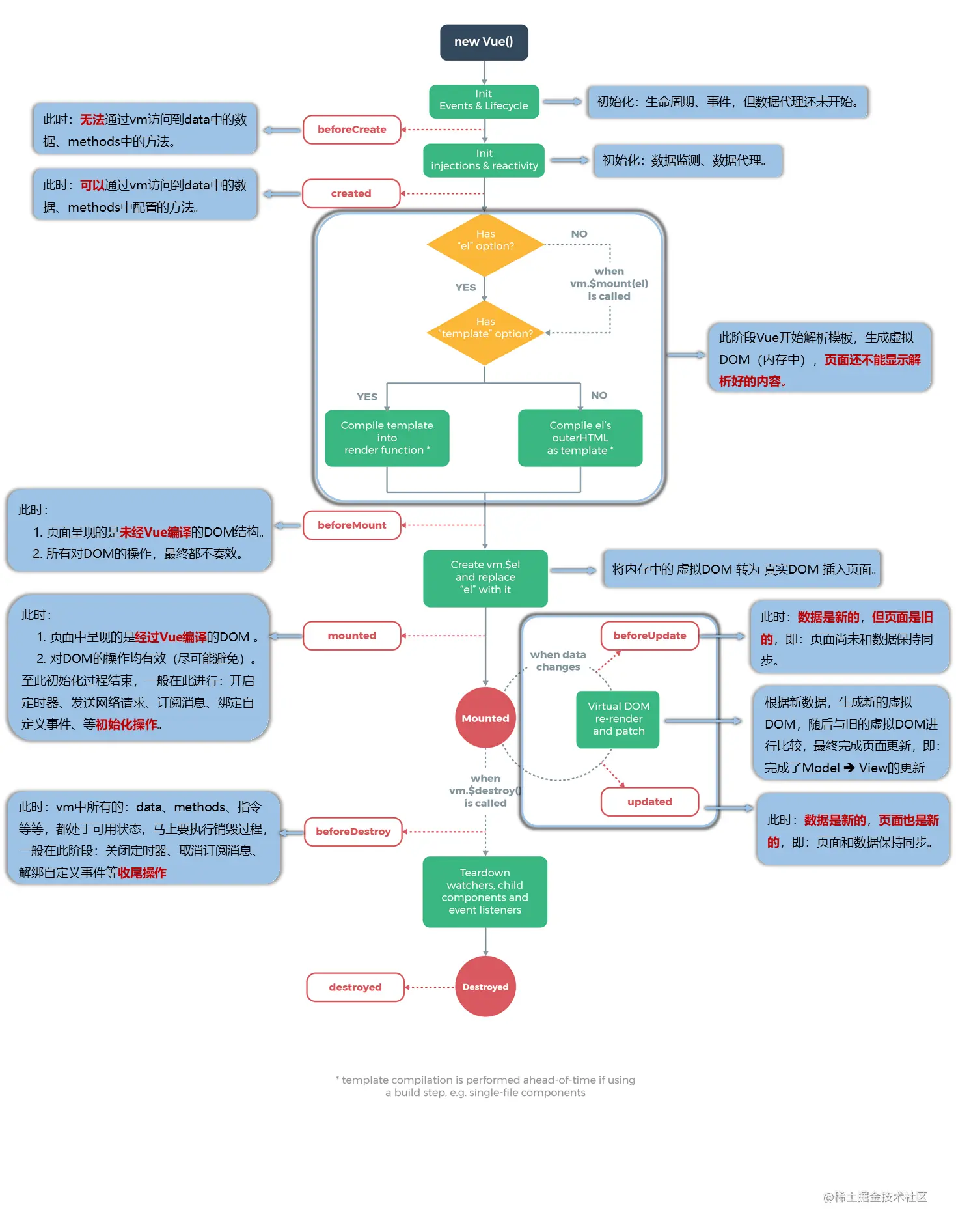
分析生命周期

生命周期.png

1、8个生命周期钩子(4对):

beforeCreate函数:数据代理、数据监测之前,无法访问data中的数据,无法访问methods
created函数:完成了数据代理、数据监测,可以访问data中的数据,可以访问methods

beforeMounted函数:挂载开始之前被调用,相关的render函数首次被调用,完成了el和data的初始化;页面呈现的是未经编译的DOM结构;所有对DOM的操作都不奏效;
mounted函数:此时呈现的是经过Vue编译的DOM;一般再次进行:开启定时器、发送网络请求(ajax)、订阅消息、绑定自定义事件、等初始化操作。

beforeUpdate函数:数据已经更新,但页面未更新(即数据与页面不同步)
updated函数:数据已经更新,页面也已经更新

beforeDestory函数:实例销毁之前,可以通过this获取实例,这一步一般进行清除定时器、清除监听DOM事件等操作;
destory函数:vm实例被销毁

2、关于销毁Vue实例:

(1)销毁后借助Vue开发者工具看不到任何信息;

(2)销毁后自定义事件会失效,但原生DOM事件依然有效;

(3)一般不会再beforeDestroy操作数据,因为即便操作数据,也不会再触发更新流程了;