设计模式——装饰者模式

142 阅读4分钟

WX 搜索:程序员个人修养 查看更多内容

装饰者模式(Decorator)

运行时扩展,远比编译时期的继承威力大。我们将讨论如何使用对象组合的方式,做到在运行时装饰类。

利用继承设计子类的行为,是在编译时静态决定的,而且所有子类都会继承相同的行为。然而,如果能够利用组合的做法扩展对象的行为,就可以在运行时动态地进行扩展,而不需修改现有代码。既然没有改变现有代码,那么出现 bug 的可能就不大幅降低。

设计原则

开放-关闭原则

类应该对外扩展开发,对修改关闭。

定义

装饰者模式动态地将责任附加到对象上。若要扩展功能,装饰者提供了比继承更有弹性的替代方案。

类图

装饰者模式.png

代码实现

我们以咖啡厅为例,来模拟一个装饰者模式的实现。

首先,咖啡厅售卖一种咖啡,这种咖啡原价是 ¥10,如果客户需要加糖的话,就需要加上糖的价格 ¥2,客户还可以选择是否加牛奶,牛奶的价格是 ¥5。加糖或者咖啡都可以看做是对咖啡口味的装饰。

那么,在这个案例当中,咖啡就是被装饰者,糖和牛奶是两个装饰者,通过给咖啡装饰(这里是不同的口味,甜味或者牛奶味,亦或者两者都加),来售卖不同口味的咖啡,当然价格也会不同。

下面我们用代码来实现:

 package com.study.design.Decorator;
 ​
 /**
  * 被装饰者抽象类
  */
 public abstract class Coffe {
 ​
     /**
      * 计算价格的方法
      * @return
      */
     protected abstract int cost();
 ​
 }
 package com.study.design.Decorator;
 ​
 /**
  * 被装饰者对象
  * 原味咖啡,售价 ¥10
  */
 public class OriginalCoffe extends Coffe{
 ​
     @Override
     protected int cost() {
         return 10;
     }
 }
 ​
 package com.study.design.Decorator;
 ​
 public abstract class Decorator extends Coffe{
 ​
     // 被装饰者对象
     protected Coffe coffe;
 ​
     protected abstract int additional();
 ​
 }
 ​
 package com.study.design.Decorator;
 ​
 /**
  * 装饰者
  * 加糖 ¥2
  */
 public class Sugar extends Decorator{
 ​
     public Sugar(Coffe coffe){
         this.coffe = coffe;
     }
 ​
     @Override
     protected int cost() {
         return coffe.cost() + additional();
     }
 ​
     @Override
     protected int additional() {
         return 2;
     }
 }
 ​
 package com.study.design.Decorator;
 ​
 /**
  * 装饰者
  * 加牛奶 ¥5
  */
 public class Milk extends Decorator{
 ​
     public Milk(Coffe coffe){
         this.coffe = coffe;
     }
 ​
     @Override
     protected int cost() {
         return coffe.cost() + additional();
     }
 ​
     @Override
     protected int additional() {
         return 5;
     }
 }
 ​
 package com.study.design.Decorator;
 ​
 public class DecoratorTest {
 ​
     public static void main(String[] args) {
 ​
         OriginalCoffe originalCoffe = new OriginalCoffe();
         System.out.println("原味咖啡价格:" + originalCoffe.cost());
         Sugar sugar = new Sugar(originalCoffe);
         System.out.println("加糖后的价格:" + sugar.cost());
         Milk milk = new Milk(originalCoffe);
         System.out.println("加牛奶后的价格" + milk.cost());
         milk = new Milk(sugar);
         System.out.println("加牛奶加糖后的价格:" + milk.cost());
 ​
     }
 }

熟悉 AOP 的同学到这里应该会联想到,在装饰者中增加的新方法或者说功能,这不就像是 AOP 中的前置通知、后置通知么?

是的!不过 AOP 底层是通过动态代理实现的,动态代理与装饰者模式本质区别就是,前者关注的是对代理对象行为控制,不同的代理对象实现被代理对象行为的不同的控制,并且这些代理对象很少有组合的可能。

而后者侧重于对被装饰者功能的扩展。不同的装饰者为被装饰者增添不同的功能,并且这些装饰者可以任意嵌套组合。比如糖和牛奶可以同时添加。

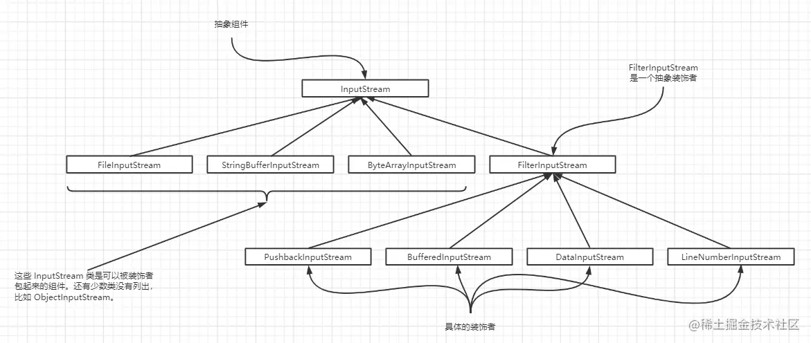
Java I/O 中的装饰者模式

Java IO 装饰者.png

对于装饰者模式,最经典的就是 Java I/O 中的应用。了解了装饰者模式,再回头系统地看下有关 Java I/O 的源码就会流畅很多。

以上展示了输入流的部分类图关系,输出流也是一样。但 Java I/O 也引出了装饰者模式的一个“缺点”:利用装饰者模式,常常会造成设计中有大量的小类,数量实在太多,可能会造成使用此 API 的开发人员的困扰。但是,如果了解了装饰者模式的原理,以后当使用别人的大量装饰的 API 时,就可以很容易的辨别出他们的装饰者类时如何组织,以方便用包装方式取得想要的行为。

要点

  • 所有被装饰者和装饰者需要继承自统一的父类或者实现同一个接口
  • 装饰者须持有一个被装饰者接口类型的对象
  • 装饰者可以在被装饰者前/后加上自己的行为,甚至将被装饰者的行为整个取代掉,而达到特定的目的
  • 装饰者会导致设计中出现许多小对象,如果过度使用,会让程序变得很复杂

WX 搜索:程序员个人修养 查看更多内容