每日开源 | 一款基于 SpringBoot 开源社区系统,简单大方!

365 阅读1分钟

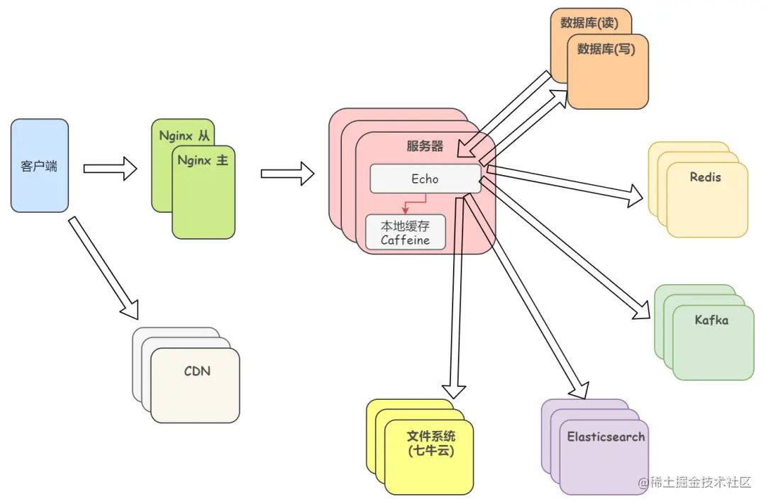
Echo 是一套前后端不分离的开源社区系统,基于目前主流 Java Web 技术栈(SpringBoot + MyBatis + MySQL + Redis + Kafka + Elasticsearch + Spring Security + ...),并提供详细的开发文档和配套教程。包含帖子、评论、私信、系统通知、点赞、关注、搜索、用户设置、数据统计等模块。

图片

1、技术栈

后端:

  • Spring

  • Spring Boot 2.1.5 RELEASE

  • Spring MVC

  • ORM:MyBatis

  • 数据库:MySQL 5.7

  • 分布式缓存:Redis

  • 本地缓存:Caffeine

  • 消息队列:Kafka 2.13-2.7.0

  • 搜索引擎:Elasticsearch 6.4.3

  • 安全:Spring Security

  • 邮件任务:Spring Mail

  • 分布式定时任务:Spring Quartz

  • 日志:SLF4J(日志接口) + Logback(日志实现)

前端:

  • Thymeleaf

  • Bootstrap 4.x

  • Jquery

  • Ajax

开发环境:

  • 操作系统:Windows 10

  • 构建工具:Apache Maven

  • 集成开发工具:Intellij IDEA

  • 应用服务器:Apache Tomcat

  • 接口测试工具:Postman

  • 压力测试工具:Apache JMeter

  • 版本控制工具:Git

  • Java 版本:8

2、部署架构

图片

3、部分截图

图片

图片

图片

图片

图片

图片

图片

图片

图片

开源地址:

PS:防止找不到本篇文章,可以收藏点赞,方便翻阅查找