【华为云会议开发指南】最佳实践

262 阅读2分钟

开放性应用实践概览

华为云会议提供了服务端API开放和客户端SDK开放,开发者基于自己的应用场景可以灵活地集成华为云会议的开放性接口。本文介绍了几个基于华为云会议集成的最佳实践,帮助开发者了解几种典型场景下的集成方案,以管窥豹,快速掌握基于华为云会议的集成开发能力。

**图1 **开放性应用实践概览

开放性应用实践概览.png

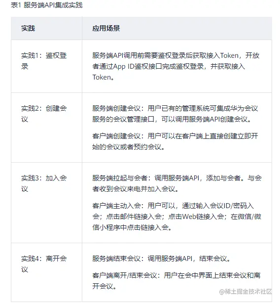
**表1 **服务端API集成实践 |

最佳实践1:鉴权登录

开发者集成华为云会议服务端API时,推荐使用App ID鉴权方式,鉴权通过后可以获取接入Token。第一次鉴权通过后,华为云会议后台会自动为第三方的用户应用分配一个华为云会议帐号。

表1.png

**图2 **APP ID鉴权

APP ID鉴权.png

登录成功后,华为云会议会自动给第三方应用分配华为云会议帐号。这个绑定关系由华为云会议维护,第三方开发者不用关注华为云会议帐号。

**表2 **第三方帐号和华为云会议帐号的映射关系

表2.png

最佳实践2:创建会议

  • 用户的应用服务器通过调用服务器API接口,实现预定会议或创建即时会议。
  • 用户的APP通过调用客户端SDK接口,实现预定会议或创建即时会议。

**图3 **服务端创建会议集成方案

3.png

**图4 **客户端创建会议集成方案

4.png

最佳实践3:加入会议

华为云会议提供多种入会方式,用户的应用服务器或者APP通过集成华为云会议的入会接口,可以通过多种方式加入会议。

  • 方式1:终端被邀入会
  • 方式2:终端通过会议ID和密码主动入会
  • 方式3:邮件链接拉起终端入会
  • 方式4:Web链接拉起终端入会
  • 方式5:微信/微信小程序拉起终端入会

**第五步 **加入会议集成方案

最佳实践4:离开/结束会议

6.png

原文章链接: 最佳实践_会议_开发指南_华为云 (huaweicloud.com)

本文由华为云发布。