手绘流程图讲解spark是如何实现集群的高可用

886 阅读2分钟

本文分享自华为云社区《图解spark是如何实现集群的高可用》,作者:breakDawn。

我们看下spark是怎么针对master、worker、executor的异常情况做处理的。

容错机制-exeuctor退出

首先可以假设worker中的executor执行任务时,发送了莫名其妙的异常或者错误,然后对应线程消失了。我们看这个时候会做什么事情。

在这里插入图片描述

上图总结下来就是:

executor由backend进程包着,如果抛异常,他会感知到,并调用executorRunner.exitStatus(), 通知worker。

看下通知worker之后发生了什么:

在这里插入图片描述

  • worker会通知master,master会将exectorInfo清除,然后调度worker让他重新创建
  • 这里可以看到worker创建executor的指令仍然是让master来调度和管理的,不是自己想创建就创建。

接下来就是重建executor,然后重新开始执行这个地方的任务了(因此数据也会重新拉,之前发送端缓存的数据就能够派上用场了)。 在这里插入图片描述 完整流程图如下: 在这里插入图片描述

worker异常退出

假设此时是worker挂掉了, 那么正在执行任务的exeuctor和master会怎么做呢?如下:

在这里插入图片描述

可以看到worker有一个shutdownHook,会帮忙关闭正在执行的executor。

但是此时worker挂了,因此没法往master发送消息了,怎么办?

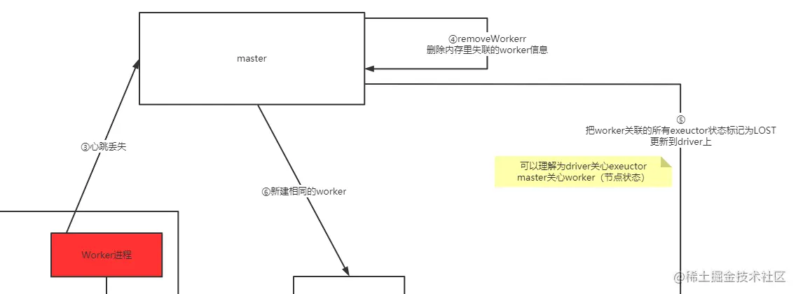
上一节有讲到master和worker之间存在心跳,因此就会有如下处理:

在这里插入图片描述

可以看到当master发现worker的心跳丢失时,会进行:

  • 删除执行列表里的worker信息
  • 重新下发创建worker的操作给对应spark节点
  • 通知driver这个worker里面的exector都已经lost了

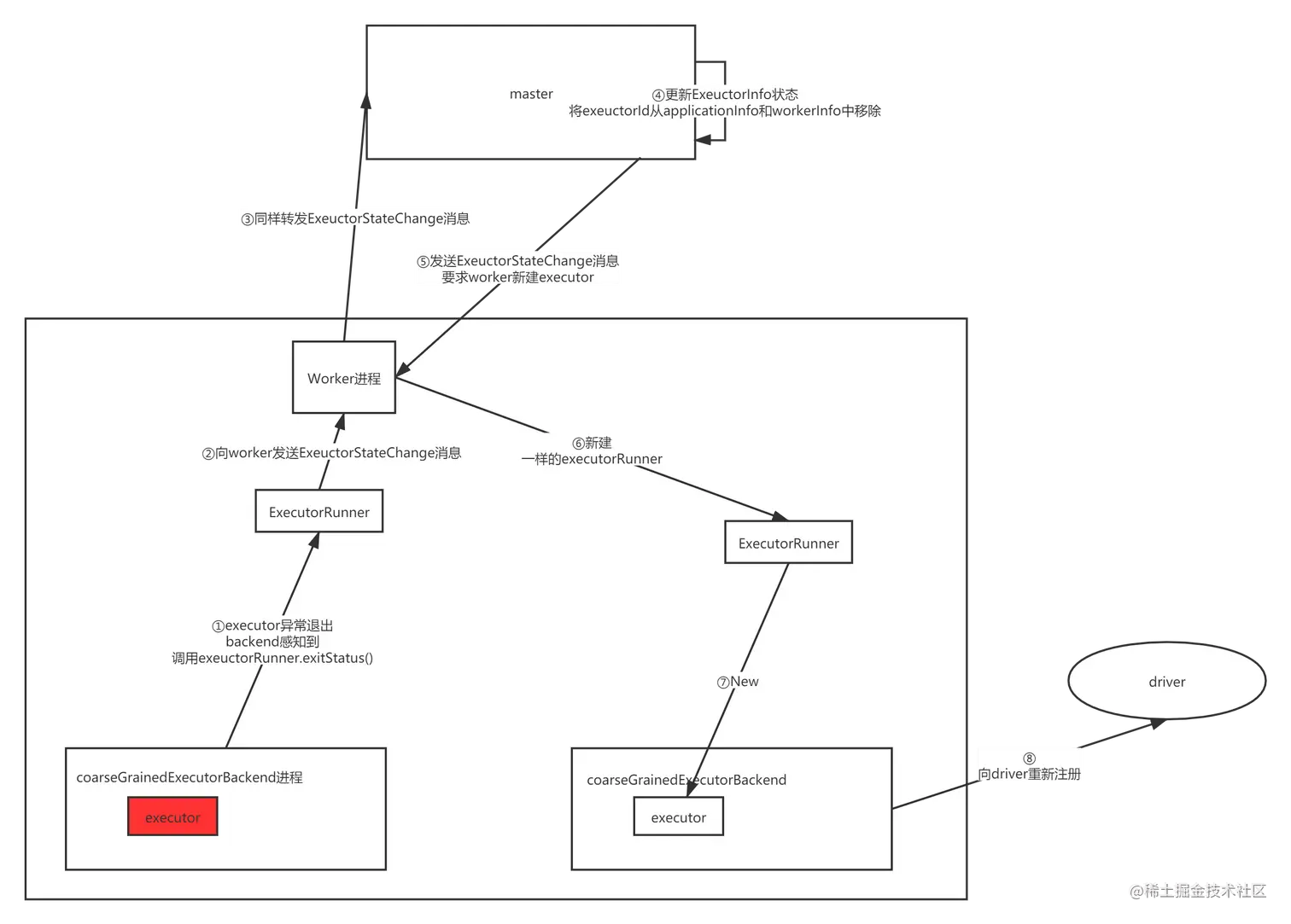
看下此时worker重建和driver分别做了什么:

在这里插入图片描述

这里还可以看到1个很重要的概念:

  • master关心worker状态
  • driver会关心executor进展
  • exeuctor重建后需要注册到driver上

完整流程图如下:

在这里插入图片描述

master异常

由于master不参与任务的计算,只是对worker做管理,因此对于master的异常,分两种情况:

1:任务正常运行时master异常退出

则流程如下:

在这里插入图片描述

从这里可以看到当任务正常运行时,只会在结束时,由driver去触发master的清理资源操作,但是master进程已经挂掉了,所以也没关系。

2:当任务执行过程中,master挂掉后,worker和executor也异常了

在这里插入图片描述

可以看到这时候时没办法重启exeuctor的。此时driver那边就会看起来任务一直没进展了。

为了避免这种情况,master可以做成无状态化,然后做主备容灾。当然master节点做的时候比较少,一般不容易崩溃,除非认为kill或者部署节点故障。

点击关注,第一时间了解华为云新鲜技术~