Github发布6天,Star55K+,这套笔记足够你拿下90%的Java面试

220 阅读8分钟

该文档曾在Github上线6天,共收获55K+star的Java面试神技(这赞数,质量多高就不用我多说了吧)非常全面,包涵Java基础、Java集合、JavaWeb、Java异常、OOP、IO与NIO、反射、注解、多线程、JVM、MySQL、MongoDB、Spring全家桶、计算机网络、分布式架构、Redis、Linux、git、前端、算法与数据结构、MyBatis、RocketMQ、Netty、Dubbo。内容非常丰富,已经帮很多人拿下互联网一线公司的offer。

每个知识点都是分门别类整理好了,看的时候十分方便,由于内容较多,这里就截取一部分图吧。

需要的朋友直接点击java面试神技即可领取

《Java面试神技》整理了从业到现在看到的、经历过的一些Java面试题,这些面试题的主要来源是一些网站还有github上的内容,话不多说,直接开始面试

微服务专题

  • 微服务架构有哪些优势?
  • 微服务有哪些特点?
  • 设计微服务的最佳实践是什么?
  • 微服务架构如何运作?
  • 微服务架构的优缺点是什么?
  • 单片,SOA 和微服务架构有什么区别?
  • 在使用微服务架构时,您面临哪些挑战?
  • SOA 和微服务架构之间的主要区别是什么?
  • 什么是 REST / RESTful 以及它的用途是什么?
  • 什么是不同类型的微服务测试?

Kafka 专题

  • Kafka 是什么
  • 消费者设计
  • 如何获取 topic 主题的列表
  • 生产者和消费者的命令行是什么?
  • 为什么需要消息系统,mysql 不能满足需求吗?
  • Zookeeper 对于 Kafka 的作用是什么?
  • Kafka 与传统 MQ 消息系统之间有三个关键区别
  • 讲一讲 kafka 的 ack 的三种机制
  • kafka 的高可用机制是什么?
  • kafka 如何不消费重复数据?比如扣款,我们不能重复的扣。
  • kafka 分布式(不是单机)的情况下,如何保证消息的顺序消费?

Elasticsearch 专题

  • Elasticsearch 了解多少,说说你们公司 es 的集群架构,索引数据大小,分片有多少,以及一些调优手段 。
  • Elasticsearch 的倒排索引是什么
  • Elasticsearch 是如何实现 master 选举的
  • 详细描述一下 Elasticsearch 搜索的过程?
  • Elasticsearch 是如何实现 Master 选举的?
  • 客户端在和集群连接时,如何选择特定的节点执行请求的?
  • 在并发情况下,Elasticsearch 如果保证读写一致?
  • Elasticsearch 对于大数据量(上亿量级)的聚合如何实现?
  • 对于 GC 方面,在使用 Elasticsearch 时要注意什么?
  • 如何监控 Elasticsearch 集群状态?

算法专题

  • 二分查找
  • 冒泡排序算法
  • 插入排序算法
  • 快速排序算法
  • 希尔排序算法
  • 归并排序算法
  • 桶排序算法
  • 基数排序算法
  • 剪枝算法
  • 回溯算法
  • 最短路径算法
  • 最小生成树算法
  • AES
  • RSA
  • CRC
  • MD5

数据结构专题

  • 栈(stack)
  • 队列(queue)
  • 链表(Link)
  • 散列表(Hash Table)
  • 排序二叉树
  • 前缀树
  • 红黑树
  • B-TREE
  • 位图

Zookeeper 专题

  • 什么是Zookeeper?
  • Zookeeper 如何保证了分布式一致性特性?
  • ZooKeeper 提供了什么?
  • 了解ZAB 协议?
  • zookeeper 是如何保证事务的顺序一致性的?
  • zk 节点宕机如何处理?
  • zookeeper 负载均衡和 nginx 负载均衡区别
  • 分布式集群中为什么会有 Master?
  • Zookeeper 有哪几种几种部署模式?
  • 集群支持动态添加机器吗?
  • chubby 是什么,和 zookeeper 比你怎么看 ?
  • Zookeeper 的 java 客户端都有哪些?
  • ZAB 和 Paxos 算法的联系与区别?

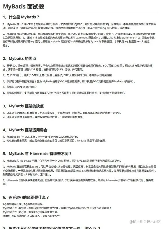
MyBatis 专题

Dubbo 专题

  • 服务调用是阻塞的吗?
  • 一般使用什么注册中心?还有别的选择吗?
  • 服务上线怎么不影响旧版本?
  • 如何解决服务调用链过长的问题?
  • Dubbo 集群容错有几种方案?
  • Dubbo 服务降级,失败重试怎么做?
  • Dubbo Monitor 实现原理?
  • Dubbo 用到哪些设计模式?
  • Dubbo 支持分布式事务吗?
  • 说说核心的配置有哪些?
  • Dubbo 推荐用什么协议?
  • Dubbo SPI 和 Java SPI 区别?
  • 为什么要用 Dubbo?
  • Dubbo 的整体架构设计有哪些分层?
  • 默认使用的是什么通信框架,还有别的选择吗?

RabbitMQ 专题

Spring 专题

SpringCloud 专题

SpringBoot 专题

MongoDB 专题

  • mongodb是什么?
  • mongodb有哪些特点?
  • NoSQL数据库有哪些类型?
  • MySQL与MongoDB之间最基本的差别是什么?
  • MongoDB成为最好NoSQL数据库的原因是什么?
  • 你怎么比较MongoDB、CouchDB及CouchBase?
  • 分析器在MongoDB中的作用是什么?
  • 如何执行事务/加锁?
  • MongoDB支持存储过程吗?如果支持的话,怎么用?

Memcached 专题

  • Memcached 是什么,有什么作用?
  • Memcached 最大的优势是什么?
  • Memcached 服务在企业集群架构中有哪些应用场景?
  • Memcached 服务分布式集群如何实现?
  • Memcached 服务特点及工作原理是什么?
  • 简述 Memcached 内存管理机制原理?
  • Memcached 是怎么工作的?
  • Memcached 如何实现冗余机制?
  • Memcached 如何处理容错的?
  • Memcached 的多线程是什么?如何使用它们?
  • 如何实现集群中的 Session 共享存储?
  • Memcached 与 Redis 的区别

Redis 专题

  • 什么是 Redis?
  • 使用 Redis 有哪些好处?
  • Redis 相比 Memcached 有哪些优势?
  • Redis 是单进程单线程的?
  • Redis持久化机制
  • 缓存雪崩、缓存穿透、缓存预热、缓存更新、缓存降级等问题
  • Redis的数据类型,以及每种数据类型的使用场景
  • Redis的过期策略以及内存淘汰机制
  • Redis 常见性能问题和解决方案?
  • 为什么Redis的操作是原子性的,怎么保证原子性的?
  • Redis 的持久化机制是什么?各自的优缺点?
  • Redis 过期键的删除策略?
  • Redis 的回收策略(淘汰策略)?
  • Redis 的同步机制了解么?
  • 是否使用过 Redis 集群,集群的原理是什么?

MySQL 专题

  • 数据库引擎有哪些
  • 数据库的三范式是什么
  • 常见索引原则有哪些
  • 什么是内联接、左外联接、右外联接?
  • 并发事务带来哪些问题?
  • 事务隔离级别有哪些?MySQL的默认隔离级别是?
  • 大表如何优化?
  • MySQL 中有哪几种锁?
  • MySQL 中有哪些不同的表格?
  • 简述在 MySQL 数据库中 MyISAM 和 InnoDB 的区别
  • 主键和候选键有什么区别?
  • 列对比运算符是什么?
  • MySQL 支持事务吗?
  • 索引的底层实现原理和优化

JVM 专题

  • 怎么获取 Java 程序使用的内存?堆使用的百分比?
  • 你能保证 GC 执行吗?
  • 解释 Java 堆空间及 GC?
  • JRE、JDK、JVM 及 JIT 之间有什么不同?
  • 怎样通过 Java 程序来判断 JVM 是 32 位 还是 64位?
  • java中会存在内存泄漏吗,请简单描述。
  • Java 中堆和栈有什么区别?
  • 描述一下 JVM 加载 class 文件的原理机制
  • GC 是什么?为什么要有 GC?
  • 讲讲JVM的新生代、老年代、永久代、
  • JVM双亲委派了解过吗?
  • JVM的永久代中会发生垃圾回收么
  • 什么是Java虚拟机?为什么Java被称作是“平台无关的编程语言”?

Java并发专题

  • 简述一下你对线程池的理解
  • Java中实现多线程有几种方法
  • 如何停止一个正在运行的线程
  • volatile关键字的作用?可以保证有序性吗?
  • SynchronizedMap和ConcurrentHashMap有什么区别?
  • 说一说自己对于 synchronized 关键字的了解
  • 说说自己是怎么使用 synchronized 关键字,在项目中用到了吗synchronized关键字最主要的三种使用方式
  • 什么是线程安全?Vector是一个线程安全类吗?
  • 讲一下乐观锁、悲观锁、自旋锁
  • 死锁与活锁的区别,死锁与饥饿的区别?
  • 线程与进程的区别?
  • 什么是多线程中的上下文切换?

Java序列化 + 注解 专题

Java IO/NIO + 反射 专题

  • Java IO与 NIO的区别
  • 字节流与字符流的区别
  • 多路复用
  • 信号驱动
  • 异步同步
  • 反射的作用
  • 哪里会用到反射机制?
  • 反射实现方式
  • Java反射类

Java异常处理专题

Java集合/泛型专题

  • ArrayList和linkedList的区别
  • HashMap和HashTable的区别
  • Array与ArrayList有什么不一样?
  • 说说List,Set,Map三者的区别
  • 什么是Set集合
  • Vector( 数组实现、 线程同步)
  • 说说LinkList(链表)
  • HashMap(数组+链表+红黑树)
  • HashTable(线程安全)
  • 类型通配符?
  • 泛型类
  • 什么是TreeSet(二叉树)

篇幅有限,无法一个问题一个答案的展示(这些题均已收集在了这份收获55K+star的Java面试神技里),觉得有需要的码友们,麻烦各位帮忙点个赞(可以帮助更多的人看到哟!),一定要点赞!

需要的朋友直接点击java面试神技即可领取