机器学习笔记——分类决策树的Sklearn实现

3,949 阅读8分钟

本文我们学习使用Python的Sklearn框架实现分类决策树,本文使用的数据集是sklearn内置的乳腺癌分类数据集。

1.基础实现

from sklearn.tree import DecisionTreeClassifier as dtc
from sklearn.model_selection import cross_val_score
import pandas as pd
import numpy as np
import matplotlib.pyplot as plt
from sklearn import datasets
cancer=datasets.load_breast_cancer()
print(cancer.keys())

数据集是以字典的形式储存的,其中data表示数据的特征部分,target表示数据的标签,target_names表示数据标签(1/0)所代表的现实含义,feature_names表示各个特征的名称

dict_keys(['data', 'target', 'frame', 'target_names', 'DESCR', 'feature_names', 'filename'])

我们使用默认参数进行模型训练。

clf=dtc()#使用默认参数进行
clf.fit(cancer['data'],cancer['target'])
DecisionTreeClassifier()

用sklearn中内置的绘图方式进行可视化,如下,可以看到,图片看起来并不是很好看。

from sklearn import tree
plt.figure(figsize=(20,12))
tree.plot_tree(clf)
plt.show()

output_4_0.png 于是使用graphviz包,这个包下载的时候不仅要使用pip在Python中安装,也要在官网上下载安装包并将特定的安装路径复制到环境变量中,具体可以百度其他博客,这里不细说。

import graphviz#用于绘制决策树的包
xx=tree.export_graphviz(clf,
                        out_file=None,
                        feature_names=cancer['feature_names'],#加入特征名称
                        class_names=cancer['target_names'],#类别名称
                        filled=True,#填充颜色
                        rounded=False,#边缘圆润与否
                       )
graph1 = graphviz.Source(xx) 
#graph.render('111')#导出成pdf,好像还可以导出图片格式
graph1

output_6_0.svg

2.参数学习

本部分,我们对分类决策树的部分常用参数进行学习。

def graph(clf):
    clf.fit(cancer['data'],cancer['target'])
    xx=tree.export_graphviz(clf,
                        out_file=None,
                        feature_names=cancer['feature_names'],
                        class_names=cancer['target_names'],
                        filled=True,#填充颜色
                        rounded=False,#边缘圆润与否
                       )
    graph1 = graphviz.Source(xx) 
    return graph1

2.1分裂指标

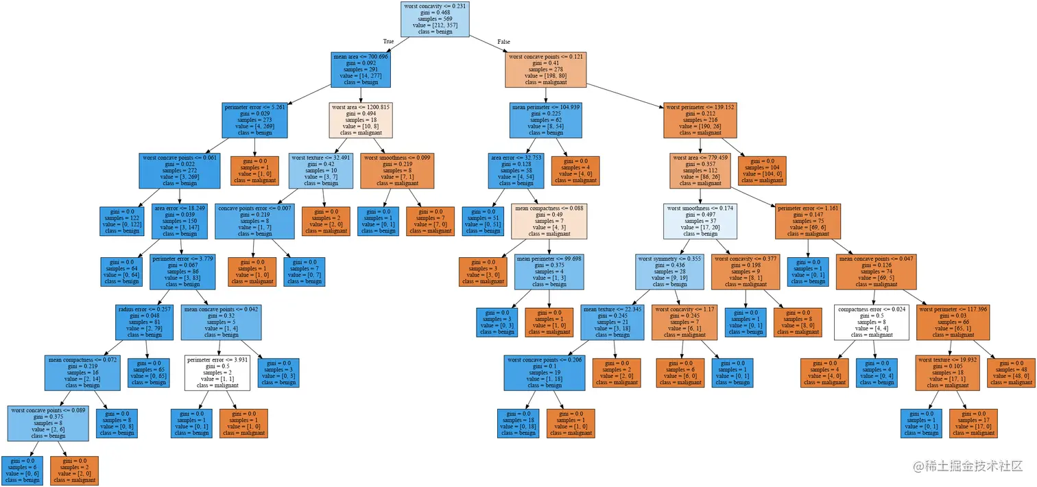
分裂指标criterion,可选参数为“gini”和“entropy”,表示gini系数和信息增益,据Sklearn的官网,其决策树默认使用的是cart算法,cart算法使用的指标是gini系数,ID3使用的指标是信息增益(将指标换成entropy就可以作为ID3使用?),C4.5使用的是信息增益率,本处没有提供信息增益率。

可以看出,下图和上面的用gini系数的图有所差别,可能是因为分裂指标不同,分裂点和分裂特征也就不同。

clf2=dtc(criterion='entropy')#使用信息增益
graph2 = graph(clf2)
graph2

output_10_0.svg

2.2分裂方式

决策树有两种分裂splitter方式,分别是“best”和“random”。其中默认为best

best表示每次选择最佳的拆分点,决策树在分枝时虽然随机,但是还是会优先选择更重要的特征进行分枝,random表示每次都随机选择分裂点。

lran=[]
lbes=[]
for i in range(100):
    clf3=dtc(splitter="random")
    clf4=dtc(splitter="best")
    random=cross_val_score(clf3, cancer['data'], cancer['target'], cv=5)
    best=cross_val_score(clf4, cancer['data'], cancer['target'], cv=5)
    lran.append(random.mean())
    lbes.append(best.mean())
plt.figure(figsize=(16,6))
plt.plot(lran,label='random',c='darkblue')
plt.axhline(np.mean(lran),c='green')
plt.plot(lbes,label='best',c='darkred')
plt.axhline(np.mean(lbes),c='orange')
plt.legend()
plt.grid()
plt.show()

output_13_0.png

从上图可以看出,使用random作为分裂点比使用best作为分裂点的不稳定性要高。

clf3_1=dtc(splitter="random",random_state=3)
clf4_1=dtc(splitter="best",random_state=3)
graph3_1 = graph(clf3_1) 
graph3_1

output_15_0.svg

graph4_1 = graph(clf4_1) 
graph4_1

output_16_0.svg

从以上两幅决策树,可以看出使用random作为分裂方式,形成的决策树更深更大。

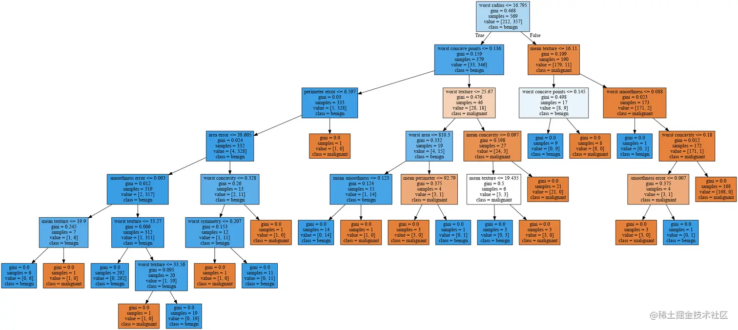
2.3最大深度

max_depth:int型,无默认值,表示树的最大深度,如果为None,则决策树的节点将会一直分裂直到所有的叶子结点里面的样本少于min_samples_split的样本。我认为这个参数是一个比较粗暴的剪枝方式,一旦分裂到最大深度,决策树分裂光速停止。

lmd=[]
for i in range(1,10):
    ll=0
    for j in range(100):
        clf5=dtc(max_depth=i)
        ll+=cross_val_score(clf5, cancer['data'], cancer['target'], cv=5).mean()
    lmd.append(ll/100)
plt.plot(lmd,marker='o',c='darkblue',mfc='orange')
plt.show()

output_19_0.png

clf5=dtc(max_depth=3)
graph5= graph(clf5) 
graph5

output_20_0.svg

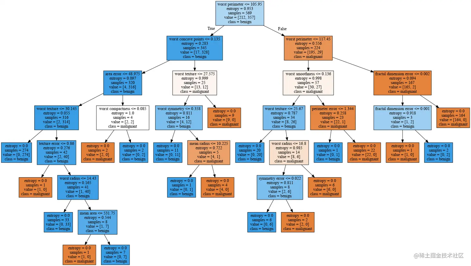
2.4最小拆分样本数量

min_samples_split:拆分内部节点所需的最小样本数,整数值或者浮点值,默认为2,如果是整数值n,则表示最小能够拆分的叶子结点中的样本数为n,如果为浮点数p,则表示最小叶子结点样本数为n_samples*p

以整数值为例,这个参数的意义就是当某个节点的样本数量大于等于min_samples_split的时候,如果满足拆分条件,就拆分。

lms=[]
for i in range(3,50,3):
    ll=0
    for j in range(100):
        clf6=dtc(min_samples_split=i)
        ll+=cross_val_score(clf6, cancer['data'], cancer['target'], cv=5).mean()
    lms.append(ll/100)
plt.plot([i for i in  range(3,50,3)],lms,marker='8',mfc='pink')
plt.show()

output_23_0.png

clf6=dtc(min_samples_split=20)
graph6= graph(clf6) 
graph6

output_24_0.svg

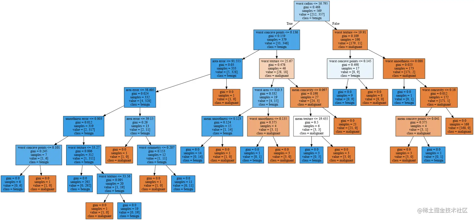
2.5最小叶子结点样本数量

min_samples_leaf

int 或 float,默认值为 1

叶节点上所需的最小样本数。任何深度的分割点只有在每个左右分支中至少留下训练样本时,才会考虑该分割点。这可能会产生平滑模型的效果,尤其是在回归中。

  • 如果为 int,则将其视为最小数=min_samples_leaf
  • 如果为浮点数p,则为分数,是每个节点的最小样本数=min_samples_leaf=(p* n_samples)
lml=[]
for i in range(3,50,3):
    ll=0
    for j in range(100):
        clf7=dtc(min_samples_leaf=i)
        ll+=cross_val_score(clf7, cancer['data'], cancer['target'], cv=5).mean()
    lml.append(ll/100)
plt.plot([i for i in  range(3,50,3)],lml,marker='o',mfc='lightgreen')
plt.show()

output_27_0.png

clf7=dtc(min_samples_leaf=20)
graph7= graph(clf7) 
graph7

output_28_0.svg

2.6最大特征数

max_features:当寻找最佳分裂点的时候考虑的特征数量。

int:如输入的是整数n,则表示使用的特征数量为n。

float:如果输入的是浮点数p,则表示用的特征数量为n_features*p

auto:max_features=sqrt(n_features)

sqrt:max_features=sqrt(n_features)

log2:max_features=log2(n_features)

None:max_features=n_features

我认为这个参数控制的是,用于每次选择分裂特征的样本数量。如果每次参数设置为9,则每次进行分裂的时候就从某九个特征里选择特征。

lmscore=[]
for i in range(1,31):
    ll=0
    for j in range(100):
        clf8=dtc(max_features=i)
        ll+=cross_val_score(clf8, cancer['data'], cancer['target'], cv=5).mean()
    lmscore.append(ll/100) 
plt.plot([i for i in  range(1,31)],lmscore,marker='o',mfc='green')
plt.show()

output_31_0.png

dep=[]
for i in range(1,31):
    ll=0
    for j in range(100):
        clf8=dtc(max_features=i)
        clf8.fit(cancer['data'], cancer['target'])
        ll+=clf8.get_depth()#获取深度
    dep.append(ll/100)    
plt.plot([i for i in  range(1,31)],dep,marker='o',mfc='green')
plt.title("depth")
plt.show()

output_33_0.png 可以看出,决策树深度和max_features有关,大体呈现负相关。

2.7类别权重

class_weight字典,字典列表或者“balanced”请注意,对于多输出(包括多标签),应在其自己的字典中为每列的每个类定义权重。例如,对于四类多标签分类,权重应为 [{0: 1, 1: 1}, {0: 1, 1: 5}, {0: 1, 1: 1}, {0: 1, 1:1}] 而不是 [{1:1}, {2:5}, {3:1}, {4:1}]。

print("1的数量",sum(cancer['target']))
print("0的数量",len(cancer['target'])-sum(cancer['target']))
1的数量 357
0的数量 212

首先可以看出本数据集并不平衡,我们对各个类别的权重进行更换,计算平均分数,可以看出,当1的权重大概为0.4的时候,验证分数最高,大致来看,这个权重刚好把两类平衡了,因此也可以用class_weight=“balanced”替换。

lmcw=[]
for i in range(1,10):
    ll=0
    for j in range(100):
        clf9=dtc(class_weight={1:i/10,0:(1-i/10)})
        ll+=cross_val_score(clf9, cancer['data'], cancer['target'], cv=5).mean()
    lmcw.append(ll/100)
plt.plot([i/10 for i in range(1,10)],lmcw,marker='o',mfc='red')
plt.show()

output_37_0.png

2.8其他参数

min_impurity_decrease:浮点型,默认为0,如果节点的分裂导致杂质的减少值大于或等于此值,则节点将被分裂。

max_leaf_nodes:整型,默认为0,以最佳优先的方式使用max_leaf_nodes生成树。最佳节点的定义是杂质的相对减少。如果None则不限制叶子结点的数量。

min_weight_fraction_leaf:浮点型,默认为0.0,一个叶子结点的样本占所有输入样本的最小权重,当sample_weight没有给出的时候,每个样本的权重相同。

random_stateint, RandomState instance or None, default=None,控制估计器的随机性。特性总是随机排列在每次分割,即使splitter设置为“best”。当max_features < n_features时,算法将在每次分割时随机选择max_features,然后在它们之间找到最佳分割。但是,即使max_features=n_features,在不同的运行中找到的最佳拆分也可能不同。如果对几个分割的改进标准是相同的,并且必须随机选择一个分割,那么就是这种情况。为了在拟合过程中获得确定性行为,随机状态必须固定为一个整数。

3.属性和方法

3.1属性

classes_ndarray of shape (n_classes,) or list of ndarray,类标签(单输出问题),或类标签数组的列表(多输出问题)。

**feature_importances_:ndarray of shape (n_features,)**类标签(单输出问题),或类标签数组的列表(多输出问题)。

max_features_:max_features的推断值。

n_classes_****int or list of int:类的数量(对于单个输出问题),或者包含每个输出的类的数量的列表(对于多输出问题)。

3.2方法

加粗为常用方法

decision_path(X[, check_input])返回决策树的决策过程。

fit(X, y[, sample_weight, check_input, ...])在训练集上训练。

get_depth()返回决策树深度

get_n_leaves()返回决策树叶子结点个数

get_params([deep])返回分类器的参数

predict(X[, check_input])返回测试样本的分类结果或者回归(回归问题)结果

predict_log_proba(X)返回测试样本的分类对数概率。

predict_proba(X[, check_input])返回测试样本的分类概率。

score(X, y[, sample_weight])返回测试样本的平均

参考链接

sklearn.tree.DecisionTreeClassifier — scikit-learn 1.0.2 documentation

1.10. Decision Trees — scikit-learn 1.0.2 documentation