Java 18正式推出;NGINX开源项目宣布禁俄;GNOME 42 发布|叨资讯

204 阅读7分钟

点击关注强哥,查看更多精彩文章呀

哈喽,大家好,我是强哥。

转眼一周就过去啦,从这周开始,强哥会在每周五为大家搜罗近一周互联网和开源社区的新鲜事,让我们一起看世界~。

NGINX开源项目宣布禁俄;首个支持M1 Mac的Linux发行版出现;美国最强大互联网攻击工具曝光;H100拥有800亿个晶体管;OpenCV 中国镜像仓库正式启用;Oracle正式推出Java 18;JumpServer正式发布v2.20.0版本;EasyEs;mini-vue;GNOME 42 发布。

科技资讯

NGINX开源项目宣布禁俄

近日,F5 公司(F5 Networks) CEO François Locoh-Donou 发布公开信表示,已暂停在俄罗斯的所有销售活动,并将客户支持相关工作转至其他地点。同时,移除俄罗斯对 F5 网络的访问权限以及停止俄罗斯对 NGINX 开源项目做贡献。不管是商业代码还是开源代码,都不会放在俄罗斯境内。

俄乌冲突发生后,F5 并不是唯一一家用实际行动来表态的科技企业,也不会是最后一家。值得一提的是,虽然 NGINX 起源于俄罗斯,其作者也是个俄罗斯人,但在 2019 年 3 月 11 日,NGINX 背后的企业主体 NGINX Inc 被 F5 以 6.7 亿美元收购。而 F5 是一家专门从事应用层服务和应用交付网络的美国公司,其总部位於华盛顿州西雅图。此外,NGINX 的创始人 Igor Sysoev 已经于今年 1 月宣布离职。

首个支持M1 Mac的Linux发行版出现

2020年11月,苹果自研芯片 M1 的推出令业界轰动。在当时 Linux 之父 Linus Torvalds 认为因“M1 芯片的 GPU 及其周围相关设备没有任何 Linux 支持”而“不太可能”实现让 M1 Mac 运行 Linux 的情况下,知名开发者 Hector Martin(即 Marcan)“迎难而上”,启动了一项向 M1 Mac 移植 Linux 的项目。

3月18日,由 Hector Martin 领导的 Asahi Linux 团队宣布其发行版已成功在 M1 MacBook Air 笔记本电脑上运行,并由此发布了 Asahi Linux 的 Alpha 版本。

知名 IT 专业人士 Jason Eckert 在经过测试后发现:“相比同一设备上 macOS 的表现,Asahi Linux 上的 Hugo 只用了不到一半的时间(210 毫秒)就合成了我网站的所有 275 个页面!”

美国最强大互联网攻击工具曝光

3月22日,360政企安全集团首次对外界完全披露美国国家安全局(NSA)针对中国境内目标所使用的代表性网络武器——Quantum(量子)攻击平台的技术特点,同时证明美国的网络攻击属于无差别攻击,其可以劫持全世界任意地区任意上网用户的正常网页浏览流量。

最新发布的报告则显示,量子攻击是美国国家安全局针对国家级互联网专门设计的一种先进的网络流量劫持攻击技术,美国国家安全局利用量子攻击技术针对世界各国访问脸书、推特、油管、亚马逊等美国网站的所有互联网用户发起网络攻击,另外像QQ等中国社交软件也同样是他们的攻击目标。

H100拥有800亿个晶体管

3月22日,在2022 GTC大会上,NVIDIA宣布推出采用Hopper架构的新一代加速计算平台,其将取代两年前推出的Ampere架构(NVIDIA迄今为止最成功的GPU架构)。同时,NVIDIA发布了其首款基于Hopper架构的GPU—NVIDIA H100。NVIDIA H100集成了800亿个晶体管,采用台积电N4工艺,是全球范围内最大的加速器,拥有Transformer引擎和高度可扩展的 NVLink 互连技术(最多可连接达 256 个 H100 GPU,相较于上一代采用 HDR Quantum InfiniBand 网络,带宽高出 9 倍,带宽速度为 900GB/s)等功能,可推动庞大的 AI 语言模型、深度推荐系统、基因组学和复杂数字孪生的发展。

OpenCV 中国镜像仓库正式启用

OpenCV是一个基于Apache2.0许可(开源)发行的跨平台计算机视觉和机器学习软件库,可以运行在Linux、Windows、Android和Mac OS操作系统上。它轻量级而且高效——由一系列 C 函数和少量 C++ 类构成,同时提供了Python、Ruby、MATLAB等语言的接口,实现了图像处理和计算机视觉方面的很多通用算法。

在此之前,OpenCV为了增强自身性能和避免重复造轮子,在构建过程中,根据用户的选择,CMake 脚本会实时地从 GitHub 下载这些第三方软件库。然而,GitHub 对不同网络环境的支持有限,我们难免会遇到下载超时等种种问题。

为了解决克隆 OpenCV 源码以及构建过程的下载问题,OpenCV 中国团队联系了国内一家提供代码托管服务的网站 GitCode.net,双方对 OpenCV 中国镜像的想法一拍即合,为广大 OpenCV 的开发者提供便利。

开源热点

Oracle正式推出Java 18

3月22日,Oracle正式推出Java 18,最新的Java开发工具包 (JDK) 提供了九个JDK增强建议 (JEP) 的更新和改进。其中包括Java API文档 (JEP 413) 中添加代码片段的功能,这简化了在API文档中添加示例源代码,以及用于原型设计和测试的简单Web服务器 (JEP 408)。

地址:https://www.oracle.com/java/

JumpServer正式发布v2.20.0版本

2022年3月18日,JumpServer开源堡垒机正式发布v2.20.0版本。在这一版本中,JumpServer新增支持基于角色的权限访问控制(Role-Based Access Control,即RBAC)。通过用户关联角色、角色关联权限的方法来间接地赋予用户权限,从而方便进行权限管理。同时,在这一版本中,JumpServer的UI界面进行了重要优化,我们将视图划分为:控制台、审计台和工作台,进一步提升了用户的使用体验。

另外,在录像存储方面,JumpServer除了支持Amazon S3、Ceph、Swift、阿里云OSS、Azure、华为云OBS以外,新增支持腾讯云对象存储(COS),进一步满足了用户的使用需求。

地址:https://github.com/jumpserver/jumpserver

EasyEs

Easy-Es(简称EE)是一款基于ElasticSearch(简称Es)官方提供的RestHighLevelClient打造的低码开发框架,在 RestHighLevelClient 的基础上,只做增强不做改变,为简化开发、提高效率而生,您如果有用过Mybatis-Plus(简称MP),那么您基本可以零学习成本直接上手EE,EE是MP的Es平替版,同时也融入了更多Es独有的功能,助力您快速实现各种场景的开发。我们来看个使用对比:

需求:查询出文档标题为 "中国功夫"且作者为"老汉"的所有文档

使用Easy-Es仅需3行代码即可完成查询:

LambdaEsQueryWrapper<Document> wrapper = new LambdaEsQueryWrapper<>();
wrapper.eq(Document::getTitle, "中国功夫").eq(Document::getCreator, "老汉");
List<Document> documents = documentMapper.selectList(wrapper);

传统方式, 直接用RestHighLevelClient进行查询需要11行代码,还不包含解析JSON代码:

String indexName = "document";
SearchRequest searchRequest = new SearchRequest(indexName);
BoolQueryBuilder boolQueryBuilder = QueryBuilders.boolQuery();
TermQueryBuilder titleTerm = QueryBuilders.termQuery("title""中国功夫");
TermsQueryBuilder creatorTerm = QueryBuilders.termsQuery("creator""老汉");
boolQueryBuilder.must(titleTerm);
boolQueryBuilder.must(creatorTerm);
SearchSourceBuilder searchSourceBuilder = new SearchSourceBuilder();
searchSourceBuilder.query(boolQueryBuilder);
searchRequest.source(searchSourceBuilder);
try {
     SearchResponse searchResponse = restHighLevelClient.search(searchRequest, RequestOptions.DEFAULT);
     // 然后从searchResponse中通过各种方式解析出DocumentList 省略这些代码...
    } catch (IOException e) {
        e.printStackTrace();
    }
}

地址:https://gitee.com/easy-es/easy-es

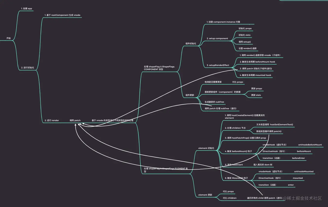
mini-vue

当我们需要深入学习vue3时,我们就需要看源码来学习,但是像这种工业级别的库,源码中有很多逻辑是用于处理边缘情况或者是兼容处理逻辑,是不利于我们学习的。

我们应该关注于核心逻辑,而这个库的目的就是把 vue3 源码中最核心的逻辑剥离出来,只留下核心逻辑,以供大家学习。

地址:https://github.com/cuixiaorui/mini-vue

GNOME 42 发布

GNOME 是一个完全由自由软件组成的桌面环境。它的目标操作系统是Linux,但是大部分的BSD系统亦支持GNOME。

3月24日,GNOME发布了GNOME 42版本,该版本提供了全新的深色系UI样式,用户可以在应用程序的新外观面板中找到,GNOME的所有壁纸都支持深色风格偏好,因此切换到深色风格也会切换到深色壁纸风格。该版本还带来了全新的屏幕截图功能,一系列的性能改进等。

地址:https://release.gnome.org/42/

点击关注强哥,查看更多精彩文章呀