R数据分析:如何给结构方程画路径图,tidySEM包详解

274 阅读3分钟

之前一直是用semPlot这个包给来进行结构方程模型的路径绘制,自从用了tidySEM这个包后就发现之前那个包不香了,今天就给大家分享一下tidySEM。

这个包的很大特点就是所有的画图原始都是存在数据框中的,这样以来我们就可以像编辑excel一样改变图中元素的位置,非常的个性化。

例子说明

  • 画图之前我们需要有一个画图的对象fit,也就是你的拟合成功的SEM模型
  • 第二步是要将这个对象的图中的可以编辑的节点通过get_nodes(fit)得到,或者通过get_edges(fit)得到可以编辑的边
  • 然后用get_layout()设定你想要的个性化布局
  • 第四步就是用graph_sem出图了

先跑个CFA试试手?

library(lavaan)
HS.model <- ' visual  =~ x1 + x2 + x3
              textual =~ x4 + x5 + x6
              speed   =~ x7 + x8 + x9 '
fit <- cfa(HS.model, data=HolzingerSwineford1939)

上面的代码运行后就可以得到一个完整的验证性因子分析的结果对象fit,我们可以先画出这个对象的默认路径图,代码如下:

graph_sem(model = fit)

运行后即可得到图:

这个图其实挺不错的啦,不过我还是想自己编辑一下图的布局,怎么做呢?

我先使用get_layout()把现在的布局提取出来,提出来后是一个矩阵,这个矩阵和图上面的元素是对应的,空白处就对应的是“NA”,提取布局的代码如下:

get_layout(fit)

结果如下,可以看到图中各个元素都对应在一个3*8的矩阵中,元素的位置就是我们画出图的位置:空白部分就全是NA:

我们改动图布局的原理就是改这个矩阵,比如我现在就想三个因子放在同一个水平,我就可以规定如下的矩阵:

lay <- get_layout( NA, "textual", NA,  NA,  "speed", NA,  NA, "visual", NA,    
             NA, NA,   NA,   NA, NA,   NA, NA, NA,   NA,  
             "x1",   "x2", "x3","x4", "x5",   "x6", "x7", "x8", "x9",rows = 3 )

这个矩阵的意思就是3个潜变量全部放在第一行,空一行之后放9个显变量,我们出图试试看是不是这个效果

graph_sem(fit, layout = lay)

看到没,完全没有问题,大家也可以自己调一调试一试哈。

所以说我们就是通过编辑这个矩阵,就可以随心所欲地改变整个图的布局,原理就是如此。

自定义节点和边

这一部分给大家写写如何个性化节点和边,首先我们可以很容易地通过get_nodes(fit)和get_edges(fit)得到原始的节点和边的布局:

get_nodes(fit)

结果就显示我们是有3个椭圆的潜变量和9个方形的显变量,以及每个元素的标签。

get_edges(fit)

运行后得到所有的边的结果:

因为图中的边还是比较多的边所以运行get_edges(fit)的结果非常长,我们可以看到输出中有边从哪儿开始from到哪儿去to,什么类型的箭头arrow,边的标签label等等。

利用好这些信息我们就可以改变边的颜色或者线条类型,最常见的就是将不显著的变成虚线,将显著的路径加红加粗等

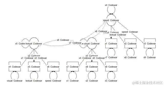
我们知道画图都是画的节点和边的标签label,所以我们通过将节点的label改变就可以自定义图中节点或者边标签了,我们试试:

比如我希望我的图中所有对象的标签是变量名+我的公众号名字,我就可以写出如下代码:

prepare_graph(fit) %>%
  edit_graph({ label = paste(p[,3]," Codewar") }) %>%
  plot()

运行后就得到下面的效果:

再比如我想让所有的节点变个颜色,蓝色,我可以写出如下代码:

prepare_graph(fit) %>%
  edit_graph({ label_color = "blue" },element='nodes') %>%
  plot()

上面的操作只是玩玩,并没有什么卵用,接下来写点实际用得上的

首先先了解下所有可以改变的路径线的视觉效果,包括:

  • linetype: The type of line, e.g., continuous (linetype = 1 or dashed linetype = 2)
  • colour or color: The color of the line (e.g., colour = "red" or colour = "blue")
  • size: The size of the line (e.g., size = 1 or size = 2)
  • alpha: The transparency of the line (e.g., alpha = 1 or alpha = .2)

就是图中线的类型,颜色,粗心,透明度都是可以改的。

再了解下所有可以改变的形状的视觉效果:

  • linetype: The type of line surrounding the node, e.g., continuous (linetype = 1 or dashed linetype = 2)
  • colour or color: The color of the line surrounding the node (e.g., colour = "red" or colour = "blue")
  • fill: The interior color of the node (e.g., colour = "red" or colour = "blue")
  • size: The size of the line (e.g., size = 1 or size = 2)
  • alpha: The transparency of the node (e.g., alpha = 1 or alpha = .2)

就是说节点的边的类型,颜色,填充,粗心,透明也都是可以改的。

知道了上面的东西我们就可以根据路径的显著性进行路径线条或者变量形状特征的改变了,比如上面的验证性因子分析模型,我就想把某一条路径颜色改成红色,路径线条改成虚线,透明度改成0.5,我就可以写出如下代码

edges(graph_data) %>%
  mutate(colour = "black") %>%
  mutate(colour = replace(colour, from == "visual" & to == "x2", "red")) %>%
  mutate(linetype = 1) %>%
  mutate(linetype = replace(linetype, from == "visual" & to == "x2", 2)) %>%
  mutate(alpha = 1) %>%
  mutate(alpha = replace(alpha, from == "visual" & to == "x2", .5)) -> edges(graph_data)
plot(graph_data)

运行效果是这样的,就是我把从"visual" to"x2"这个载荷弄成了透明度比较高的红色虚线了:

还有,我还可以根据路径系数的正负性将路径颜色改变,比如我想要所有的正向路径成绿色,负向路径成红色,我可以写出如下代码:

prepare_graph(fit) %>%
  color_pos_edges("green") %>%
  color_neg_edges("red") %>%
  color_var("black") %>%
  alpha_var(.2) %>%
  plot()

因为我这个模型比较特殊,全部是正向路径,所以没有红色显示,但是做法就是这样哈。

小结

今天给大家写了tidysem的基本操作,感谢大家耐心看完,自己的文章都写的很细,代码都在原文中,希望大家都可以自己做一做,请转发本文到朋友圈后私信回复“数据链接”获取所有数据和本人收集的学习资料。如果对您有用请先收藏,再点赞分享。

也欢迎大家的意见和建议,大家想了解什么统计方法都可以在文章下留言,说不定我看见了就会给你写教程哦,另欢迎私信。