整理重点 | 《PMBOK指南》(2):附上电子档~

274 阅读7分钟

PMP重要知识点总结汇总

本模块分享内容:项目成本 & 风险 & 采购 & 质量 &资源 & 相关方管理

| 项目成本管理

知识点:

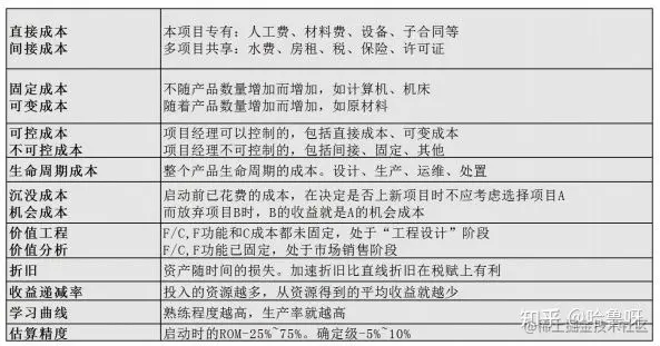
1、成本术语:

2、三点估算(PERT):

平均估算值=(最可能持续时间*4+最乐观+最悲观)/6

标准差=(最乐观-最悲观)/6

68.26%、95.46%、99.73%

3、估算成本的工具:质量成本

4、挣值管理(Earned Value Management,EVM)

EV(Earned Value):挣值(实现值)完成工作对应的预算费用 。
AC(ActualCost):实际成本,完成工作实际花费的成本。
PV(Planned Value):计划成本,计划完成工作的预算费用。
BAC:项目完工预期。

5、EVM 术语:

| 项目质量管理

知识点:

1、数据表现—流程图:

流程图也称为过程图,用来显示在一个或者多个输入转化为一个或者多个输入出的过程。

2、质量工具图比较:

发现问题:控制图(七点规则等)、趋势图
寻找原因:因果图、流程图
分析原因:帕累托图、散点图、直方图、检查表/计数单
收集需求:亲和图

3、QP、QA、QC 区别:

| 项目资源管理

知识点:

1、团队成员的角色与职责:

1)层级结构(OBS):与 WBS 交叉确认部门的全部项目指责,项目组织结构图;

2)矩阵结构(RAM):工作包(活动)与项目团队的关系,主要用于明确角色与期望(职责)

3)文字描述形式:角色、职责和职权等

2、PBS、WBS、OBS 三维关系

1)PBS:Project BreakdownStructure,项目对象分解结构,以是项目交付结果本身为对象进行的层级结构分解。
2)WBS:Work BreakdownStructure 工作结构分解,是以项目结果为导向的工作过程的结构分解。
3)OBS:Organization BreakdownStructure 组织分解结构,以是达成项目结果和完成项目活动进行的人力资源结构分解。

3、责任分配矩阵(RACI):

1)含义:

谁负责(R = Responsible)
谁批准(A = Accountable)
咨询谁(C = Consulted)
通知谁 (I =Informed)

2)场景:

权责不明确;
工作延迟或不能完成;
沟通不顺畅;
组织或人员改变时, 避免主要工作及功能受到影响;
执行特别项目时,为项目需要, 工作不冲突。

3)注意:在一个项目单元中,负责人 A 有且仅能有一个

4、团队章程(核心价值观):为团队创建团队价值观、共识和工作指南文件

5、资源日历:确定个体资源的可用性

6、资源分解结构(RBS)

类别:人机料法环
类型:技能等级适用

7、获取资源的工具与技术

1)预分派:合同承诺人,特定人员,项目章程制定人
2)人际关系(谈判):内部(职能经理)和外部(走采购)
3)决策:招募、临时、租用
4)虚拟团队:远程、缺钱

8、塔克曼理论-团队发展 5 阶段

1)形成:认识,(怀疑)
2)震荡:不合作、不开放,(吵架)
3)规范:开始合作、简历信任,(合作)
4)成熟:互相依靠(帮助协作)
5)解散

9、建设项目团队的原则

1)时差影响(国际、全球)
2)文化差异
3)PM 责任:建设高校团队
4)协作
5)沟通
6)PM 目标—绩效

10、项目经理 5 种权利风格

1)专家:以身作则;
2)参考:潜示,特殊背景;
3)奖励
4)正式:章程、权利;
5)惩罚

11、冲突管理的原则

1)首先处理:分歧为负面因素,尚未影响绩效,团队成员自己解决;
2)冲突升级:影响绩效,项目经理提供协助,促成满意的解决方案;
3)今早面对:采取直接和合作方式,私下处理冲突;
4)冲突破坏:正式程序,强制解决

12、冲突管理:

13、变更请求:如果团队人员离开,先更新相关方登记册,再澄清,识别风险

14、解决问题的原则

| 项目风险管理

知识点:

1、风险分解结构(RBS):

RBS 有两个含义,一个是资源分解结构(Resource),一个是风险分解结构(Risk)。

1)技术风险
2)管理风险
3)商业风险
4)外部风险

2、核对单:核对单是组织过程资产的一部分;基于类似项目和其他信息来源积累的历史信息和知识编织核对单。

3、SWOT 分析

优势(Strength)
威胁(Threaten)
劣势(Weakness)
机遇(Opportunity)

4、风险登记册:

1)以识别风险清单
2)潜在应对措施清单
3)潜在风险责任人

5、模拟:模拟通常采用蒙特卡洛技术得出 S 曲线;6.5 制定进度计划时,也采用了模拟方法;

6、敏感性分析:也叫龙卷风图;敏感性分析有助于确定哪些风险对项目具有最大的潜在影响。

7、EMV + 决策树

EMV:预期货币价值;计算每条分支预期货币价值,即可计划出最优路径;将每种可能结果与概率相乘,所有乘积相加,即可计算出 EVM

8、积极风险应对策略

9、消极风险应对策略

公司内部采用更好的资源替代原来的资源是回避;内部转供应商是转移;能够转移的风险一般是和资源相关的,通过采购增加成本,加大资源投入,或者外包给第三方。

10、应急的相关术语

11、项目团队派工单

一旦确定应对策略,应为每项与风险应对计划相关的措施分配必要的资源;类似于紧急联系通讯录。

12、控制风险的工具

| 项目采购管理

知识点:

1、采购计划三要素

1)采购管理计划:预审合格的卖方,供方选择标准;
2)采购 SOW:采购工作说明书应详细描述拟采购的产品、服务或成果;
3)采购文件

2、合同类型

1)总价合同:范围清楚,需要变更少,全包;
2)成本合同:范围不清楚,成本补偿合同适用于工作不断演进很可能
变更或者未明确定义的情况;
3)工料合同:无项目目标,单价固定,工时数和材料使用量未定;

3、合同类型对比

4、招投标的工具及流程

1)专家判断:
2)广告:
3)投标人会议:一致理解
4)建议书评价:筛选+加权,包管理层批准
5)采购谈判:复杂的采购合同谈判可以是独立过程

5、绩效管理:

6、索赔管理:谈判时解决所有索赔和争议的首选方法;

1)谈判
2)替代争议方法,第三方调解仲裁
3)法院起诉

7、结束的采购

向卖方发出合同已经全部完成的正式书面通知;
按技术要求交付全部可交付成果;
先合同收尾再行政收尾。

| 项目相关方管理

知识点:

1、相关方分矩阵

2、核查表:又叫检查表,计数表,收集属性数据,解决问题。

焦点小组&访谈:特点:慢,焦点小组是一对多,访谈时多对多。

抽样统计&控制图:

控制图反应某个过程随时间推移情况,主要是为了发现缺陷;规格上下限,控制上下限,控制界限通常设在+-3 西格玛位置。

失控判断:超出控制线,连续 7 个点在均值同侧,连续 7 个点痛趋势。抽样统计用于大数据的抽样检查。变量抽样—合格程度;属性抽样—是否合格。

3、调查问卷:

书面化,受众多,地域广,快速收集,未必认真

  • 质量成本:

一致性成本:在项目期间用于防治失败的费用;
非一致性成本:在项目期间和项目完成后用于处理失败的费用。

  • 成本效益分析:

有助于正在项目出现偏差时确定最节约成本的纠正措施。