Android IPC --Binder 之源码篇(三)

1,393 阅读14分钟

上一篇文章我介绍了Binder的基本架构,实际上,我们在使用Binder进行跨进程通信的时候,最主要的就是三步: 服务注册、服务查找、服务调用,其中服务调用属于API调用,本文不做深入研究,因此,本文主要讲解Binder的服务注册、服务查找。在分析这部分的源码的时候,我们需要找一个切入点,这里我们就用AMS这个服务来分析Binder框架的切入点。

image.png

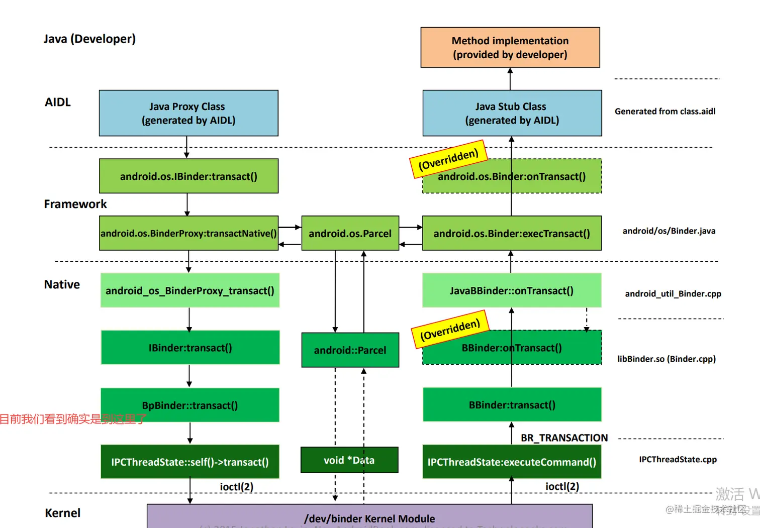
Binder 涉及到四层源码的 image.png

服务注册(AMS 的注册)

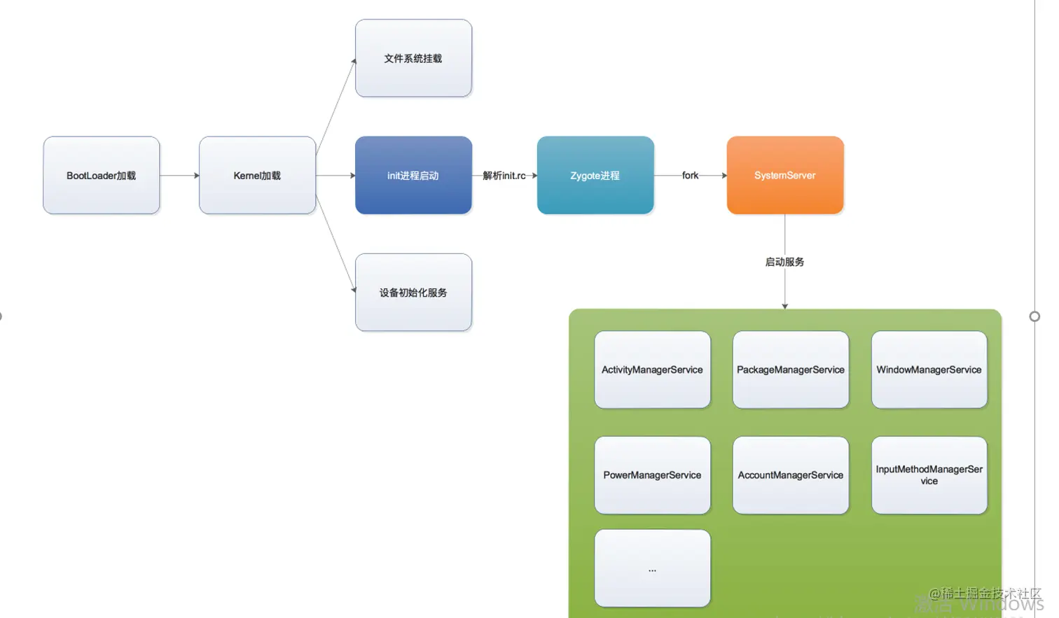
这里就涉及到Android系统启动流程。如下图,

image.png

  1. 启动电源以及系统启动: 当电源按下时引导芯片代码从预定义的地方(ROM)开始执行,加载引导程序BootLoader 到RAM , 然后执行。
  2. 引导程序: 引导程序BootLoader 是在Android操作系统开始运行前的一个小程序,它的主要作用是把系统OS拉起来并运行。
  3. Linux 内核启动: 当内核启动时,设置缓存、被保护存储器、计划列表、加载驱动。当内核完成系统设置时,它首先在系统文件中寻找init.rc文件,并启动init 进程。
  4. init 进程启动: 初始化和启动属性服务,并且启动Zygote进程。
  5. Zygote 进程启动: 创建Java虚拟机并为Java 虚拟机注册JNI方法,创建服务器端Socket,启动SystemServer 进程。
  6. SystemServer进程启动:启动Binder 线程池,这样就可以和其他进程进行通信,创建SystemServiceManager(创建系统进程、启动和生命周期的管理),并且启动各种系统服务。
  7. Launcher 启动: 被SystemServer 进程启动的AMS会启动Launcher, Launcher 启动后会将已安装应用的快捷图标显示到界面上。

启动SystemServer 进程

本文要讲的AMS是在SystemServer进程中完成注册的,AMS就属于SystemServer 进程中的对象。我们看SystemServer 的源码,通过上图也可以看出SystemServer 是单独的一个进程,因此肯定会执行它的main 方法,Android 中通过java开启进程基本都是main(String[] args)方法。咱们进入该方法。

/**
 * The main entry point from zygote.
 */
public static void main(String[] args) {
    new SystemServer().run();
}

通过注释The main entry point from zygote. 我们也看出这个是zygote 进程启动的。这个main 方法就一行代码,这行代码我们分两部分查看,先看

new SystemServer()

这行代码是创建SystemServer 对象,我们看这个构造方法中做了什么

public SystemServer() {
    // Check for factory test mode.
    mFactoryTestMode = FactoryTest.getMode();
    // Remember if it's runtime restart(when sys.boot_completed is already set) or reboot
    mRuntimeRestart = "1".equals(SystemProperties.get("sys.boot_completed"));

    mRuntimeStartElapsedTime = SystemClock.elapsedRealtime();
    mRuntimeStartUptime = SystemClock.uptimeMillis();
}

其实没做什么,这里不是我们要分析的关键,因此不做分析,我们接着看后面的一部分:run()

new SystemServer().run();
private void run() {
    try {
        ....
        Looper.prepareMainLooper();
        Looper.getMainLooper().setSlowLogThresholdMs(
                SLOW_DISPATCH_THRESHOLD_MS, SLOW_DELIVERY_THRESHOLD_MS);
        System.loadLibrary("android_servers");
        performPendingShutdown();
        createSystemContext();
        mSystemServiceManager = new SystemServiceManager(mSystemContext);
        mSystemServiceManager.setStartInfo(mRuntimeRestart,
                mRuntimeStartElapsedTime, mRuntimeStartUptime);
        LocalServices.addService(SystemServiceManager.class, mSystemServiceManager)
        SystemServerInitThreadPool.get();
    } finally {
        traceEnd();  // InitBeforeStartServices
    }

    // Start services.
    try {
        traceBeginAndSlog("StartServices");
        startBootstrapServices();  //这里执行了ActivityManagerService 的创建
        startCoreServices();
        startOtherServices();
        SystemServerInitThreadPool.shutdown();
    } catch (Throwable ex) {
        Slog.e("System", "******************************************");
        Slog.e("System", "************ Failure starting system services", ex);
        throw ex;
    } finally {
        traceEnd();
    }

    ...
    // Loop forever.
    Looper.loop();
    throw new RuntimeException("Main thread loop unexpectedly exited");
}

咱们进入startBootstrapServices() 方法,就看ActivityManagerService 的创建注册流程,其他的咱们不关心

private void startBootstrapServices() {
  
    traceBeginAndSlog("StartActivityManager"); 
    mActivityManagerService = mSystemServiceManager.startService(
            ActivityManagerService.Lifecycle.class).getService(); //1. 创建ActivityManagerService对象
    mActivityManagerService.setSystemServiceManager(mSystemServiceManager);
    mActivityManagerService.setInstaller(installer);
    traceEnd();

    ....
    // Set up the Application instance for the system process and get started.
    traceBeginAndSlog("SetSystemProcess");  
    mActivityManagerService.setSystemProcess();  //2. 将创建的ActivityManagerService对象注册到servicemanager 进程中,servicemanager 是内核进程。
    traceEnd();
}

咱们先把下面的这部分分成两部分来看,其中注释2后面会讲解。

mSystemServiceManager.startService(
        ActivityManagerService.Lifecycle.class).getService();

先看前面一部分这个函数肯定返回了一个对象,然后才可以调用getService() 方法。

mSystemServiceManager.startService(ActivityManagerService.Lifecycle.class)

image.png 咱们看一下,这个mSystemServiceManager类中的startService 方法。咱们进入startService(Class) 方法。该方法的最后返回了通过反射创建的SystemService 对象。这里也即是ActivityManagerService 对象。

public <T extends SystemService> T startService(Class<T> serviceClass) {
    try {
        final String name = serviceClass.getName();
        Slog.i(TAG, "Starting " + name);
        Trace.traceBegin(Trace.TRACE_TAG_SYSTEM_SERVER, "StartService " + name);

        // Create the service.
        if (!SystemService.class.isAssignableFrom(serviceClass)) {
            throw new RuntimeException("Failed to create " + name
                    + ": service must extend " + SystemService.class.getName());
        }
        final T service;
        try {
             //通过反射创建SystemService对象。
            Constructor<T> constructor = serviceClass.getConstructor(Context.class);
            service = constructor.newInstance(mContext);
        } catch (InstantiationException ex) {
            throw new RuntimeException("Failed to create service " + name
                    + ": service could not be instantiated", ex);
        } catch (IllegalAccessException ex) {
            throw new RuntimeException("Failed to create service " + name
                    + ": service must have a public constructor with a Context argument", ex);
        } catch (NoSuchMethodException ex) {
            throw new RuntimeException("Failed to create service " + name
                    + ": service must have a public constructor with a Context argument", ex);
        } catch (InvocationTargetException ex) {
            throw new RuntimeException("Failed to create service " + name
                    + ": service constructor threw an exception", ex);
        }

        startService(service);
        return service;
    } finally {
        Trace.traceEnd(Trace.TRACE_TAG_SYSTEM_SERVER);
    }
}

可能你会问上面的代码

mSystemServiceManager.startService(
        ActivityManagerService.Lifecycle.class).getService();

传入的是ActivityManagerService.Lifecycle.class,这个类是做什么的?我觉得有必要介绍一下这个内部类

public static final class Lifecycle extends SystemService {
    private final ActivityManagerService mService;

    public Lifecycle(Context context) {
        super(context);
        mService = new ActivityManagerService(context);
    }

    @Override
    public void onStart() {
        mService.start();
    }

    @Override
    public void onBootPhase(int phase) {
        mService.mBootPhase = phase;
        if (phase == PHASE_SYSTEM_SERVICES_READY) {
            mService.mBatteryStatsService.systemServicesReady();
            mService.mServices.systemServicesReady();
        }
    }

    @Override
    public void onCleanupUser(int userId) {
        mService.mBatteryStatsService.onCleanupUser(userId);
    }

    public ActivityManagerService getService() {
        return mService;
    }
}

通过内部类持有外部类引用的这个特性,就可以做一些封装,实现部分的解耦,这边就在Lifecycle构造函数中创建了ActivityManagerService这个对象,然后提供了一个getService() 方法就将ActivityManagerService 返回给调用者了。

```
mActivityManagerService =
```mSystemServiceManager.startService(
        ActivityManagerService.Lifecycle.class).getService();

这样,mActivityManagerService 变量就是ActivityManagerService 对象的一个引用。

接着咱们看上面遗留的 注释2部分的内容

private void startBootstrapServices() {
  
    traceBeginAndSlog("StartActivityManager"); 
    mActivityManagerService = mSystemServiceManager.startService(
            ActivityManagerService.Lifecycle.class).getService(); //1. 创建ActivityManagerService对象
    mActivityManagerService.setSystemServiceManager(mSystemServiceManager);
    mActivityManagerService.setInstaller(installer);
    traceEnd();

    ....
    // Set up the Application instance for the system process and get started.
    traceBeginAndSlog("SetSystemProcess");  
    mActivityManagerService.setSystemProcess();  //2. 将创建的ActivityManagerService对象注册到servicemanager 进程中,servicemanager 是内核进程。
    traceEnd();
}

咱们直接进入ActivityManager.setSystemProcess 方法。

public void setSystemProcess() {
    try {
        ServiceManager.addService(Context.ACTIVITY_SERVICE, this, /* allowIsolated= */ true,
                DUMP_FLAG_PRIORITY_CRITICAL | DUMP_FLAG_PRIORITY_NORMAL | DUMP_FLAG_PROTO); //这行代码是关键,这里调用了ServiceManager 的addService 方法。
        ServiceManager.addService(ProcessStats.SERVICE_NAME, mProcessStats);
        ServiceManager.addService("meminfo", new MemBinder(this), /* allowIsolated= */ false,
                DUMP_FLAG_PRIORITY_HIGH);

      ....
    } catch (NameNotFoundException e) {
        throw new RuntimeException(
                "Unable to find android system package", e);
    }

 ....
}

AMS 注册

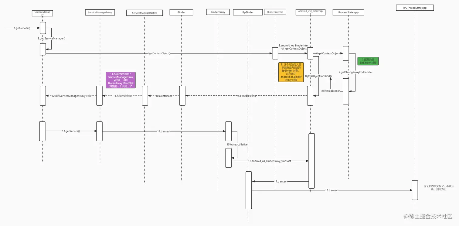
咱们继续深入ServiceManager 类中的addService方法,从注释上咱们也可以看出一些信息,

/**
 * Place a new @a service called @a name into the service
 * manager.  将新创建的service放入到servicemanager中。
 * 
 * @param name the name of the new service
 * @param service the service object
 */
public static void addService(String name, IBinder service) {
    try {
        getIServiceManager().addService(name, service, false); //通过getIServiceManager() 获取到的对象,然后调用其上的addService 方法。
    } catch (RemoteException e) {
        Log.e(TAG, "error in addService", e);
    }
}

同样,我们拆成两步来看,先看getIServiceManager() 做了什么。我们进入这个方法中,

private static IServiceManager sServiceManager;
private static IServiceManager getIServiceManager() {
    if (sServiceManager != null) {
        return sServiceManager;
    }

    //BinderInternal.getContextObject()  获取的的是BinderProxy
    // Find the service manager
    //sServiceManager == ServiceManagerProxy
    sServiceManager = ServiceManagerNative
            .asInterface(Binder.allowBlocking(BinderInternal.getContextObject()));
    return sServiceManager;
}

我们把sServiceManager = ServiceManagerNative .asInterface(Binder.allowBlocking(BinderInternal.getContextObject())); 这部分拆成三部分来看,

  • BinderInternal.getContextObject()

  • Binder.allowBlocking(BinderInternal.getContextObject())

  • ServiceManagerNative .asInterface(Binder.allowBlocking(BinderInternal.getContextObject()))

BinderInternal.getContextObject()

image.png

这部分返回的是BinderProxy 对象,我们先一步一步的深入到源码中,验证一下。从BinderInternal.java 类中可以看到getContextObject() 方法,从这个方法中可以看出是一个native方法。这个类的native实现类是android_util_Binder.cpp 现在咱们进入了Binder的JNI(Native)层了。

image.png

android_util_Binder.cpp 类中的方法

static jobject android_os_BinderInternal_getContextObject(JNIEnv* env, jobject clazz)
{
    sp<IBinder> b = ProcessState::self()->getContextObject(NULL);  
    return javaObjectForIBinder(env, b);
}

上面方法中的两行代码,我们分别介绍下,先看

sp<IBinder> b = ProcessState::self()->getContextObject(NULL);

通过ProcessState::self() 这是创建了一个ProcessState对象,sp 是软引用,

sp<ProcessState> ProcessState::self()
{
    Mutex::Autolock _l(gProcessMutex);
    if (gProcess != NULL) {
        return gProcess;
    }
    gProcess = new ProcessState;
    return gProcess;
}

然后这个对象调用对象方法:getContextObject(NULL)

sp<IBinder> ProcessState::getContextObject(const sp<IBinder>& /*caller*/)
{
    return getStrongProxyForHandle(0);
}

继续进入 getStrongProxyForHandle(0) 方法,该方法返回的对象就是BpBinder 对象,这个对象实现了IBinder 接口的。

sp<IBinder> ProcessState::getStrongProxyForHandle(int32_t handle)
{
    sp<IBinder> result;
    AutoMutex _l(mLock);

    handle_entry* e = lookupHandleLocked(handle);

    if (e != NULL) {
        IBinder* b = e->binder;
        if (b == NULL || !e->refs->attemptIncWeak(this)) {
            if (handle == 0) {
               
                Parcel data;
                status_t status = IPCThreadState::self()->transact(
                        0, IBinder::PING_TRANSACTION, data, NULL, 0);
                if (status == DEAD_OBJECT)
                   return NULL;
            }

            b = new BpBinder(handle);   //这个是重点,创建了BpBinder对象,这是发送方
            e->binder = b;
            if (b) e->refs = b->getWeakRefs();
            result = b;
        } else {
         
            result.force_set(b);
            e->refs->decWeak(this);
        }
    }

    return result;
}

咱们回到上面调用的地方,如下图

image.png

这个方法返回的就是BpBinder 对象,接着回溯到上面,如下图:

image.png 现在我们进入javaObjectForIBinder() 方法,可以看到刚才创建的BpBinder 对象作为实参传入了该方法。咱们看源码的时候,需要关注的是一个方法的返回值是什么,然后这个返回值是怎么得到的,掌握主线路。

jobject javaObjectForIBinder(JNIEnv* env, const sp<IBinder>& val)
{
    ...
    object = env->NewObject(gBinderProxyOffsets.mClass, gBinderProxyOffsets.mConstructor); //这句是重点,这个创建的对象作为返回的实例。咱们要关注这个对象是什么。我们来分析下。
    if (object != NULL) {
        LOGDEATH("objectForBinder %p: created new proxy %p !\n", val.get(), object);
        // The proxy holds a reference to the native object. 这个注释也很关键,说的意思是BinderProxy会持有一个native 对象的引用。由于在c++ 中使用的是指针(地址)来和对象实现绑定的。因此是一个long类型的变量。
        env->SetLongField(object, gBinderProxyOffsets.mObject, (jlong)val.get());
        val->incStrong((void*)javaObjectForIBinder);

        jobject refObject = env->NewGlobalRef(
                env->GetObjectField(object, gBinderProxyOffsets.mSelf));
        val->attachObject(&gBinderProxyOffsets, refObject,
                jnienv_to_javavm(env), proxy_cleanup);

        // Also remember the death recipients registered on this proxy
        sp<DeathRecipientList> drl = new DeathRecipientList;
        drl->incStrong((void*)javaObjectForIBinder);
        env->SetLongField(object, gBinderProxyOffsets.mOrgue, reinterpret_cast<jlong>(drl.get()));

        // Note that a new object reference has been created.
        android_atomic_inc(&gNumProxyRefs);
        incRefsCreated(env);
    }

    return object;
}

接下来,我们分析下下面这行代码创建对象是什么。这个object 到底是什么对象的指针引用

object = env->NewObject(gBinderProxyOffsets.mClass, gBinderProxyOffsets.mConstructor);     //创建的就是android.os.BinderProxy 对象

这里通过反射创建的对象,我们要关注的是NewObject()中的第一个参数,对应的是那个类的class。我们就要看这个gBinderProxyOffsets.mClass 在哪赋值的 ,我们来找一找

image.png

由上图我们可以看到,这个gBinderProxyOffsets.mClass就是指的是android.os.BinderProxy 类。由此可知上面的object == android.os.BinderProxy,咱们一步一步往回走,就可得知最上层调用的地方了。

image.png

//BinderInternal.getContextObject()  获取的的是BinderProxy
sServiceManager = ServiceManagerNative
        .asInterface(Binder.allowBlocking(BinderInternal.getContextObject()));

这个过程我来画一张图,比较清晰一步一步的流程, 最终,我们BinderInternal.getContextObject() 就是一个BinderProxy对象

image.png

image.png

Binder.allowBlocking(BinderInternal.getContextObject())

public static IBinder allowBlocking(IBinder binder) {
    try {
        if (binder instanceof BinderProxy) {
            ((BinderProxy) binder).mWarnOnBlocking = false;
        } else if (binder != null && binder.getInterfaceDescriptor() != null
                && binder.queryLocalInterface(binder.getInterfaceDescriptor()) == null) {
            Log.w(TAG, "Unable to allow blocking on interface " + binder);
        }
    } catch (RemoteException ignored) {
    }
    return binder;
}

这个方法没什么介绍的,看源码即可,实际上返回的还是BinderProxy 对象。

ServiceManagerNative.asInterface()

image.png 进入到了ServiceManagerNative 类中的方法,通过注释我们也能看到,最终我们要进入ServiceManagerProxy 类中,我们进入看一下:我都加了注释。

class ServiceManagerProxy implements IServiceManager {
    private IBinder mRemote;
    //这个mRemote 就是BinderProxy
    public ServiceManagerProxy(IBinder remote) {
        mRemote = remote;
    }

    public IBinder asBinder() {
        return mRemote;
    }

    public void addService(String name, IBinder service, boolean allowIsolated)
            throws RemoteException {
        Parcel data = Parcel.obtain();
        Parcel reply = Parcel.obtain();
        data.writeInterfaceToken(IServiceManager.descriptor);
        data.writeString(name);
        data.writeStrongBinder(service);
        data.writeInt(allowIsolated ? 1 : 0);
        mRemote.transact(ADD_SERVICE_TRANSACTION, data, reply, 0); // 这个Binder 通信实际上都是通过BinderProxy 这个代理类来实现通信的。
        reply.recycle();
        data.recycle();
    }

}
    

通过这个分析我们就看到这个,最终sServiceManager=ServiceManagerProxy 对象。而该对象中进行跨进程通信又是由BinderProxy 这个对象来完成的。

//BinderInternal.getContextObject()  获取的的是BinderProxy
sServiceManager = ServiceManagerNative
        .asInterface(Binder.allowBlocking(BinderInternal.getContextObject()));

咱们回到上面ServiceManager 类中的addService方法,

/**
 * Place a new @a service called @a name into the service
 * manager.  将新创建的service放入到servicemanager中。
 * 
 * @param name the name of the new service
 * @param service the service object
 */
public static void addService(String name, IBinder service) {
    try {
        getIServiceManager().addService(name, service, false); //通过getIServiceManager() 获取到的对象,然后调用其上的addService 方法。
    } catch (RemoteException e) {
        Log.e(TAG, "error in addService", e);
    }
}

我们知道这个getIServiceManager() 就是ServiceManagerProxy 对象,调用的addservice 方法就是该对象中的方法,

public void addService(String name, IBinder service, boolean allowIsolated)
        throws RemoteException {
    Parcel data = Parcel.obtain();
    Parcel reply = Parcel.obtain();
    data.writeInterfaceToken(IServiceManager.descriptor);
    data.writeString(name);
    data.writeStrongBinder(service);
    data.writeInt(allowIsolated ? 1 : 0);
    mRemote.transact(ADD_SERVICE_TRANSACTION, data, reply, 0);
    reply.recycle();
    data.recycle();
}

现在咱们就走到了mRemote.transact(ADD_SERVICE_TRANSACTION, data, reply, 0); 方法中,这个mRemote== BinderProxy,继续深入敌后,

public boolean transact(int code, Parcel data, Parcel reply, int flags) throws RemoteException {
    Binder.checkParcel(this, code, data, "Unreasonably large binder buffer");
    ...
    try {
        return transactNative(code, data, reply, flags);  //这个是关键点。我们只找关键点
    } finally {
        if (transactListener != null) {
            transactListener.onTransactEnded(session);
        }

        if (tracingEnabled) {
            Trace.traceEnd(Trace.TRACE_TAG_ALWAYS);
        }
    }
}

我们只看 transactNative(code, data, reply, flags); 这行代码,又是native 方法。

image.png

我们要看下这个在native层对应的是哪个类?

image.png

在android_util_Binder 类中android_os_BinderProxy_transact 方法, 我们走进去看一下:

static jboolean android_os_BinderProxy_transact(JNIEnv* env, jobject obj,
        jint code, jobject dataObj, jobject replyObj, jint flags) // throws RemoteException
{
    if (dataObj == NULL) {
        jniThrowNullPointerException(env, NULL);
        return JNI_FALSE;
    }

    Parcel* data = parcelForJavaObject(env, dataObj);   //这个是发送的序列化数据
    if (data == NULL) {
        return JNI_FALSE;
    }
    Parcel* reply = parcelForJavaObject(env, replyObj); //这个是接受的序列化数据
    if (reply == NULL && replyObj != NULL) {
        return JNI_FALSE;
    }

    IBinder* target = (IBinder*)
        env->GetLongField(obj, gBinderProxyOffsets.mObject);  //这个是关键点,需要分析,我们要看一下这个target 指针所指的对象是啥。
    if (target == NULL) {
        jniThrowException(env, "java/lang/IllegalStateException", "Binder has been finalized!");
        return JNI_FALSE;
    }
  ...
#endif
    //printf("Transact from Java code to %p sending: ", target); data->print();
    status_t err = target->transact(code, *data, reply, flags);  //这个调用就是BpBinder 的方法调用了。
    //if (reply) printf("Transact from Java code to %p received: ", target); reply->print();
#if ENABLE_BINDER_SAMPLE
    if (time_binder_calls) {
        conditionally_log_binder_call(start_millis, target, code);
    }

    ...
    return JNI_FALSE;
}

这个方法里面我们重点就是关注IBinder* target = (IBinder*)env->GetLongField(obj, gBinderProxyOffsets.mObject); 这个target 指针所指向的对象是哪个对象。这里咱们就要查gBinderProxyOffsets.mObject 这个所指的是什么了?我们看一下这个是在哪里赋值的。

image.png 从这里看出是BinderProxy 中一个mObject 的一个字段所指的native 方法中创建的一个对象的地址。 ** 接着咱们看这个地址是在哪里赋值的。咱们在前面javaObjectForIBinder** 方法中说过,一个关键点。

image.png 前面分析过这个val 变量就是BpBinder. 由此我们可以得出结论: gBinderProxyOffsets.mObject = BpBinder. 咱们回到 上面的这个地方,就得知target=BpBinder

image.png

接着我们就可以看上面的源码,得出下面的结论:

target->transact(code, *data, reply, flags) 就是BpBinder 的调用, image.png 现在咱们就进入了BpBinder 类中了。从下面 的图中我们也可以看出确实走到了BpBinder::transact() 方法了。

image.png

status_t BpBinder::transact(
    uint32_t code, const Parcel& data, Parcel* reply, uint32_t flags)
{
    // Once a binder has died, it will never come back to life.
    if (mAlive) {
        status_t status = IPCThreadState::self()->transact(
            mHandle, code, data, reply, flags);    //这个方法就是要调用内核层的代码了。我不打算分析了。我也看不懂哈哈哈。
        if (status == DEAD_OBJECT) mAlive = 0;
        return status;
    }

    return DEAD_OBJECT;
}

从这里,在加上 上图,就可以得知,我们注册的服务一步步的添加进到内核中了。这就是服务的注册

未命名文件 (1).jpg

服务发现(AMS)

这里我们还是以AMS 为例,我们调用startActivity 方法。会走到Activity 的startActivity(Intent intent)方法

image.png 接着进入,会走到下面的这个方法中 startActivity(Intent intent, @Nullable Bundle options)

image.png

由于options = null , 就会走红框标注的部分startActivityForResult(intent, -1, options); 接着走进去,

public void startActivityForResult(@RequiresPermission Intent intent, int requestCode) {
    startActivityForResult(intent, requestCode, null);
}

继续进入

public void startActivityForResult(@RequiresPermission Intent intent, int requestCode,
        @Nullable Bundle options) {
    if (mParent == null) {
        options = transferSpringboardActivityOptions(options);
        Instrumentation.ActivityResult ar =
            mInstrumentation.execStartActivity(
                this, mMainThread.getApplicationThread(), mToken, this,
                intent, requestCode, options); //这个是重点,我们要进入看一看。
        if (ar != null) {
            mMainThread.sendActivityResult(
                mToken, mEmbeddedID, requestCode, ar.getResultCode(),
                ar.getResultData());
        }
       ...
    } else {
      ...
    }
}

从上面的源码中,我们可以看到通过 Instrumentation 这个类中的mInstrumentation.execStartActivity 方法。

image.png 我们重点看标红的那部分代码,

int result = ActivityManager.getService()
    .startActivity(whoThread, who.getBasePackageName(), intent,
            intent.resolveTypeIfNeeded(who.getContentResolver()),
            token, target != null ? target.mEmbeddedID : null,
            requestCode, 0, null, options);

这个ActivityManager.getService() 就是发现服务 我们进入看一下,它是怎么一步一步查找服务的。

/**
 * Singleton helper class for lazily initialization.
 *
 * Modeled after frameworks/base/include/utils/Singleton.h
 *
 * @hide
 */
public abstract class Singleton<T> {
    private T mInstance;

    protected abstract T create();

    public final T get() {
        synchronized (this) {
            if (mInstance == null) {
                mInstance = create();
            }
            return mInstance;
        }
    }
}

先要看一下上面这个抽象类,封装了单例的实现,这个Signleton 是Android 封装的一个单例的抽象类。我们只需要实现create() 方法,然后通过get() 方法就可以得到我们再create() 中创建的对象。

/**
 * @hide
 */
public static IActivityManager getService() {
    return IActivityManagerSingleton.get();
}

private static final Singleton<IActivityManager> IActivityManagerSingleton =
        new Singleton<IActivityManager>() {
            @Override
            protected IActivityManager create() {
                final IBinder b = ServiceManager.getService(Context.ACTIVITY_SERVICE);
                final IActivityManager am = IActivityManager.Stub.asInterface(b);
                return am;
            }
        };

从上面的代码可以看出,IActivityManagerSingleton.get() 方法获取到的就是我们要得到的对象,这个IActivityManagerSingleton 是一个单例。这个Signleton 是Android 封装的一个单例的抽象类。我们只需要实现create() 方法,然后通过get() 方法就可以得到我们再create() 中创建的对象,由此,我们可以解释,IActivityManagerSingleton.get()=am

image.png

现在我们把ServiceManager.getService(Context.ACTIVITY_SERVICE); 抽出来,重点分析这行代码,就是发现服务的关键。 直接进入ServiceManager.getService(String name)方法

public static IBinder getService(String name) {
    try {
        IBinder service = sCache.get(name);
        if (service != null) {
            return service;
        } else {
            return Binder.allowBlocking(rawGetService(name));  //直接看这行代码。
        }
    } catch (RemoteException e) {
        Log.e(TAG, "error in getService", e);
    }
    return null;
}

咱们直接看Binder.allowBlocking(rawGetService(name)) 这行代码的rawGetService(name) 部分。

image.png

看到1 这行代码, final IBinder binder = getIServiceManager().getService(name); 分为两部分

  • getIServiceManager()
  • getIServiceManager().getService(name)

getServiceManager() 在服务注册的时候我们分析过了,这里我们不再讨论。只需要记住这个getIServiceManager()=ServiceManagerProxy 这个对象,其中所有的方法调用最终都是调用其内部变量mRemote=BinderProxy这个对象的方法。

public IBinder getService(String name) throws RemoteException {
   Parcel data = Parcel.obtain();
   Parcel reply = Parcel.obtain();
   data.writeInterfaceToken(IServiceManager.descriptor);
   data.writeString(name);
   mRemote.transact(GET_SERVICE_TRANSACTION, data, reply, 0);
   IBinder binder = reply.readStrongBinder();
   reply.recycle();
   data.recycle();
   return binder;
}

业务方法code和参数打包,调用BinderProxy的transact方法进行通信,sm进程读取到查询请求时,根据服务字符串对应服务Binder,(sm进程的查询流程,以及为什么没有业务实现类,等写sm源码相关时再分析)。然后,通过Parcel的readStrongBinder方法,读取IBinder,它就是我们查找对应服务的BinderProxy 到这里,服务查找基本就结束了。

未命名文件 (2).jpg

总结

Java层Binder服务查找、注册的流程, 在Java层,请求进程依赖BinderProxy和业务XxxProxy,服务进程依赖Binder和业务Xxx服务。 系统服务查找和注册都需要与sm进程通信。一般情况下,注册者是服务提供的system_server进程,查找者是App进程。 sm进程是Binder服务管理者, Binder服务需要向它注册才可以被使用。
ServiceManager类,框架层提供的一个服务操作类,可以通过该类提供的addService和getService方法,与sm进程通信。该类内部提供了和sm进程通信BinderProxy代理和业务代理。
与sm进程通信的BinderProxy,**由BinderInternal类的getContextObject方法获取。

image.png

参考文章:

Binder注册与查找 - 简书 (jianshu.com)

# Android Framework 架构介绍,Binder理解