整理重点 | 《PMBOK指南》(1):附上电子档~

147 阅读5分钟

PMP重要知识点总结汇总

本模块分享内容:项目整合 & 范围 & 进度 & 沟通 管理

( 完整电子版PMP知识点总结和归纳,点击下方卡片下载:复制网盘提取码【ZCPM】)

↓↓↓

点击我加入群聊,免费领取PMP最新学习备考资料和工具

| 项目整合管理

知识点:

1、项目章程内容:

3 高 2 总体 1 关键:高层级需求,高层级项目边界,高层级项目风险,总体进度,总体预算,关键相关方。

2、假设日志:

项目早期,以当时准确信息为基础,渐进明细具有时限。不受控制,但真是存在,必须实现/解决。

3、变更管理与配置管理:

配置管理是交付成果,各过程的技术规范。变更控制是识别、记录、批准/否决项目计划和基准的变更,变更时配置的一部分。

4、合同收尾与行政收尾:

5、冲突管理:

 

6、会议:

 

| 项目范围管理

知识点:

1、范围管理计划与需求管理计划:需求大于范围

2、项目管理的成果线:

3、收集需求的跟踪:需求跟踪矩阵(RTM):溯源、商业价值、监控过程输出

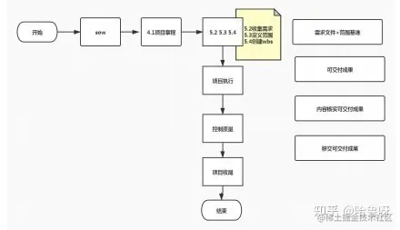
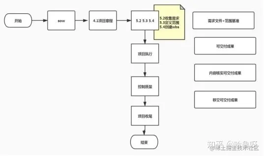
4、项目范围说明书:

相关方之间就项目达成的共识,项目章程是一个高层次描述而项目范围说明书是一个详细描述,

SMART 原则:

(specific 具体的,measurable 可衡量的,attainable 能够达到的,relevant 相关的,time-abund 有时限的)

5、范围基准:

1)范围说明书:项目范围、验收标准、主要可交付成果、假设和制约
2)WBS:最底层 40-80,团队建设机会,尽可能多的人参与,自上而下,
100%原则
3)WBS 词典:资源需求(工时与工种),验收标准,工作说明,逻辑关系

6、引导式研讨会:

1)联合应用开发(JAD):用户与项目开发团队一起共同定义需求;
2)质量功能展开(QFD):客户需求转化为指标数字,分类排序,设定目标。

7、变更线:

 

8、绩效线

 

9、控制范围的意义:

1)减少资源,PM 应变更范围;
2)控制范围=防潜变+必要变更;
3)范围潜变=镀金 or 蔓延;
4)结尾客户小变更,撤销转替代方案;
5)结尾客户大变更,走合同。

10、需求文件&需求跟踪矩阵:

需求文件:将相关方需求文档化,业务解决方案,技术解决方案,功能(产品需求),非功能(管理需求);

需求跟踪矩阵:从来源到可交付成果的一种表格,确保每个需求具有商业价值,需求的溯源;(谁说的、分量如何、是否可行、价值如何)

11、偏差分析:

 

【问题:】

1)进度管理计划与进度计划的内容与区别;

2)定义活动的目的、活动与 WBS 的关系、活动的属性;

3)排列活动顺序的工具有哪些,PDM 的 4 种逻辑关系是什么,活动之间的依赖有哪些,提前量和滞后量;

4)什么是资源日历,资源日历、项目日历和资源直方图的区别;

5)估算活动持续时间的依据信息有哪些,工具有哪些,几种估算方法的区别;

6)什么是关键路径法,什么是总浮动时间,什么是自由 浮动时间,如何确认关键路径;

7)控制进度的工具有哪些,控制进度的输出;

| 项目进度管理

知识点:

1、紧前关系绘图法(PDM):PDM 用于关键路径法(CPM);

是一种矩形(节点),表示活动;

2、三点估算(PERT):最可能时间(Tm)、最乐观时间(To)和 最悲观时间(Tp);

三角分布:平均估算值=(Tm+To+Tp)/3;

3、估算方法对比及应用场景

4、储备分析

1)应急储备(进度计划内):应急储备于“已知-未知”风险相关,需要加以合理估算,某一百分比的工作量;

2)管理储备:“未知-未知”风险,不包括进度基准内,属于项目总持续时间的一部分;

5、关键路径法

网络图中工期最长的路径,即为最短路径;
关键路径一般有多条,活动时差一般为 0;
活动时差如果为负,说明进度延迟,需调整;
关键路径越多,项目风险越大;

6、进度压缩

1)赶工:批准加班,增加额外资源,关键路径不改变

2)快速跟进:前提,风险小质量要求低,部分并行进展,可能造成返工或者质量风险,改变关键路径

注意:有赶工不用快速跟进

7、资源优化

资源平滑:它是在不改变关键路径长度的前提下用来尽可能缓解资源超负荷的问题,但如果资源的超负荷发生在关键路径,那么资源平滑就束手无策了。

一句话说,资源平滑是不彻底的资源平衡,因为它的底线是不能改变关键路径。

8、关键路径

1)关键路径:

2)关键路径的正推、反推

9、横道图(甘特图): 常用于向团队内部高层汇报。

| 项目沟通管理

知识点:

1、沟通技术

1)交互式沟通:双方多方之间的多项信息沟通,确保全体参与者对特定话题达成共识,回馈。

2)推式沟通:将信息发送给接收方,不确保受众理解。

3)拉式沟通:自主自行反问信息

2、沟通管理计划:沟通出现问题时,首先检查沟通管理计划。

3、管理沟通